为深入落实《国务院关于深化考试招生制度改革的实施意见》,根据《教育部办公厅关于做好2024年普通高校部分特殊类型招生工作的通知》(教学厅〔2023〕10号)等文件的相关规定,结合我校高水平运动队建设需要和人才培养目标,北京理工大学2024年将继续面向全国招收高水平运动队考生,特制定本招生简章,具体要求如下:
一、招生计划
招生项目 | 招生小项 | 招生计划 |
男子足球 (计划招生人数不超过14人) | 守门员 | 0-1人 |
前锋 | 0-3人 | |
中场 | 0-4人 | |
后卫 | 0-6人 | |
田径 (计划招生人数不超过17人)
| 100米 | 0-3人 |
200米 | 0-3人 | |
400米 | 0-3人 | |
800米 | 0-3人 | |
1500米 | 0-3人 | |
100米栏(女) | 0-3人 | |
110米栏(男) | 0-3人 | |
400米栏 | 0-3人 | |
跳远 | 0-3人 | |
跳高 | 0-3人 | |
三级跳远 | 0-3人 | |
铅球 | 0-3人 | |
铁饼 | 0-3人 | |
标枪 | 0-3人 | |
全能(女) | 0-3人 | |
武术套路(计划招生人数不超过6人) | 0-6人 | |
二、报名条件
1.符合生源省份高考报名条件,并参加生源地省级招生考试机构组织的2024年普通高考报名;
2.获得国家一级运动员(含)以上技术等级称号者,考生所持本人运动员技术等级证书中的运动项目必须与报考我校的招生项目一致(运动小项也应对应一致);
3.身体健康状况符合《普通高等学校招生体检工作指导意见》及有关补充规定;
4.男子足球类只招收符合下列条件之一的考生:
(1)中华人民共和国第一届学生(青年)运动会(校园组)足球中学男子比赛前六名的主力队员;
(2) 第二届中国青少年足球联赛(男子高中年龄段U17组)前八名的主力队员;
(3)中华人民共和国第一届学生(青年)运动会(公开组)足球男子17-18组别比赛前十二名的主力队员;
(4)2023年中国青少年足球联赛暨中国足协全国青年足球联赛(U19组)前八名的主力队员;
(5)参加2023年世界中学生足球锦标赛的主力队员;
(6)近三年入选过国家集训队的队员;
(7)获2023年希望杯、省长杯等省级青少年赛事冠军的主力队员。
注:主力队员应提供相应场次的首发主力证明材料。
5.武术套路只招收符合下列条件之一的考生:
(1)等级证书小项为自选南拳、南刀或南棍(包括第一、第三套国际武术竞赛套路)的考生;
(2)等级证书小项为自选太极拳、自选太极剑(包括42式拳、42式剑、第三套国际武术竞赛套路)的考生;
(3)等级证书小项为自选拳术、自选短器械或自选长器械(包括第一、第二、第三套国际武术竞赛套路)的考生;
(4)其余项目获得国家级武术比赛前6名的考生。
三、报名方式
报考高水平运动队的考生,应在2024年2月20日12:00至2月25日18:00登录“中国运动文化教育网”或“体教联盟APP”的高水平运动队报名系统进行报名。
我校在2024年3月1日前对考生报考资格进行审核;考生须在2024年3月10日12:00前在高水平运动队报名系统查询审核结果并完成缴费。
考生报名时须在报名系统上传以下材料:
1. 本人运动等级证书(该证书须在国家体育总局“运动员技术等级综合查询系统”可查询,如等级证书仍在办理中,须提供相关部门的证明材料)、获得等级证书对应的赛事成绩证明材料清晰电子扫描件;
2. 符合报名条件的体育赛事的参赛秩序册、成绩册封面与本人页、赛事获奖证明等材料的清晰电子扫描件;
3.报考我校男子足球项目的考生,须提供俱乐部自由身证明、未签订青少年球员培训补偿协议等证明材料;中华人民共和国第一届学生(青年)运动会(校园组)足球中学男子比赛前六名的主力队员、第二届中国青少年足球联赛(男子高中年龄段U17组)获前八名的主力队员、参加2023年世界中学生足球锦标赛的主力队员、获2023年希望杯、省长杯等省级青少年赛事冠军的主力队员提供不少于60%场次首发主力证明;中华人民共和国第一届学生(青年)运动会(公开组)足球男子17-18组别比赛前十二名的主力队员、2023年中国青少年足球联赛暨中国足协全国青年足球联赛(U19组)获前八名的主力队员提供不少于50%场次首发主力证明。首发主力证明材料包括成绩对应赛事秩序册、有关场次的官方正式出场名单。三年内入选过国家集训队的队员须提供集训通知等证明材料。
未在规定时间上传完整报名材料者视为初审不通过。
四、选拔流程
(1)体育专业测试
通过报名资格审核的考生须按照国家体育总局要求按时缴费参加报考项目的体育专业测试。体育专业测试实施全国统考,与运动训练、武术与民族传统体育专业招生的体育专项考试统一组织,统一采用体育总局相关体育专项考试方法与评分标准进行评分。具体考试安排及其他相关信息以“中国运动文化教育网”及“体教联盟APP”通知为准。
我校将在体育专业测试期间开展兴奋剂抽检。拒绝参加兴奋剂检查的考生,视为主动放弃考试资格。兴奋剂违规的考生,视为考试作弊,按有关规定严肃处理。
(2)文化课考试
报名考生均须参加全国统一高考,文化课考试成绩全部使用全国统一高考文化课考试成绩。
五、录取程序
1.确定合格考生名单
高考前,我校将根据全国体育专业测试成绩分布情况公布相关项目专业合格成绩要求。结合报名资格审核结果、体育单招录取结果及队伍建设需要,确定并公示本校专业考试合格名单及相应考生的高考文化课成绩录取要求。
考生高考成绩要求须达到生源省份普通类本科批次录取控制分数线。
对于体育专业成绩突出、具有特殊培养潜质的考生,可申请文化课成绩破格录取,破格录取办法详见附件。
已被有关高校运动训练、武术与民族传统体育专业拟录取的考生,不再参加高水平运动队的选拔。
2.确定入围考生名单
高考成绩公布后、志愿填报前,对于高考文化课成绩达到录取要求的合格考生,分招生项目,根据体育专业测试成绩由高到低,结合招生计划及我校队伍建设需要,择优确定入围考生名单并按规定公示,入围考生人数不超过各招生项目最高招生计划数。
在考生体育专业测试成绩总分出现同分并列情况下,按照国家体育总局科教司公布的《体育招生(高校高水平运动队)体育专项考试测试方法与评分标准》(2024版)中规定的相关项目高水平运动队招生同分排序规则进行排序。
3.高考录取
(1)入围考生按照生源地省级招生考试机构工作安排填报高水平运动队志愿,专业志愿必须填报我校体育教育专业。
(2)我校在各省级招生考试机构规定的高水平运动队批次进行录取。高水平运动队考生录取专业统一为体育教育专业。对于高考文化课成绩达到我校限定的普通类招生专业在生源省份录取分数线下20分的考生,根据考生意愿入校后可申请转专业至对应的普通类专业。
(3)其它事宜按照教育部普通高等学校年度招收高水平运动队工作规定执行。
六、其他说明
1.凡不符合报名条件、体育专业测试和文化课考试违纪或通过弄虚作假、徇私舞弊等违反国家招生工作规定的行为报考、录取的考生,一经发现,按照规定取消报考、录取资格。
2.新生入校后,须携带相关证书等报名材料原件进行入学资格复查和专业水平复测。凡发现弄虚作假者,将按教育部有关规定进行处理,取消入学资格。
3.我校录取的高水平运动队考生入学后须遵守学校的相关规定,按要求参加运动队训练、竞赛活动等。
4.高水平运动队招生工作接受社会各界和学校纪检监察部门的监督,确保招生工作公平、公正、公开。
5.本招生简章由北京理工大学招生办公室负责解释。如教育部2024年高水平运动队招生政策有变化,以教育部最新政策为准。
七、联系方式
招生办公室咨询电话:010-68949926
体育部咨询电话:010-68913216
纪检监督电话:010-68918032
电话咨询时间:工作日9:00-12:00,14:00-17:00
本科招生网址:https://admission.bit.edu.cn
节假日招生办公室咨询邮箱:admission@bit.edu.cn
节假日体育部咨询邮箱:gaoshuiping@bit.edu.cn
考生请注意浏览我校本科招生网,我校将在该网站发布相关通知。
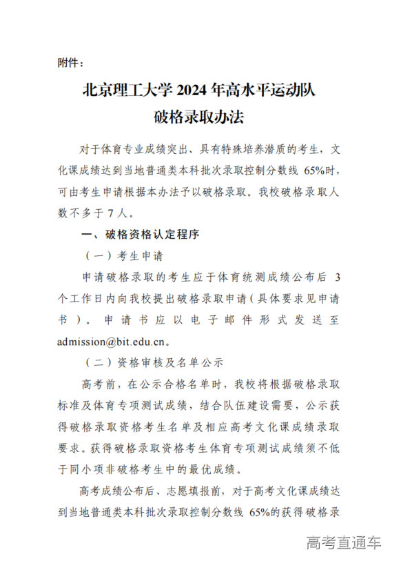
附件:北京理工大学2024年高水平运动队破格录取办法.pdf
北京理工大学高水平运动队破格录取资格申请书
姓 名 | 性 别 | ||
报考项目 | 生源省份 | ||
身份证号码 | |||
联系方式1 | 联系方式2 | ||
破格认定申请条件(足球) | |||
¨ 满足报名条件的全国赛事中单项首发场次超过90%。 ¨ 满足报名条件的全国赛事决赛阶段比赛中,进球数达3个(含)以上。 ¨ 满足报名条件的全国赛事决赛阶段比赛获单场最佳球员称号。 ¨ 满足报名条件的全国赛事决赛阶段比赛60%场次担任场上队长。 ¨ 在近三年国际赛事中进球得分或入选最佳阵容。 ¨ 满足报名条件赛事中的全国赛事冠军球队的出场球员。 | |||
请以手写方式确认申请意向 | |||
本人申请北京理工大学2024年高水平运动队高考文化课破格录取资格。当高考文化课成绩达到本省本科批次录取控制分数线65%及以上时,将填报北京理工大学为本人高考第一志愿。 | |||
(手写申请意向) | |||
考生签字: 考生家长签字: 2024年 月 日 | |||
填表说明: 1.符合北京理工大学2024年高水平运动队破格录取条件的考生可以填写本表申请破格录取认定资格。考生须打印填写申请书,按要求将填写完整的申请书扫描件发至电子邮箱:admission@bit.edu.cn,并通过邮件或电话(010-68949926)确认邮件是否收到。未在规定时间内提交的,视为自动放弃北京理工大学2024年高水平运动队破格录取认定资格。 2.随此申请书须附符合破格认定申请条件的证明材料(附件另附)发送至邮箱,并对材料的真实性完整性负责。 3.获破格录取认定资格的考生,在高考文化课成绩发布后,如符合录取要求,必须填报北京理工大学为第一志愿。 4.考生在填报高考志愿时,须按照所在省级招办对高水平运动队考生志愿填报的有关规定填报,因考生错报、误报、漏报志愿而造成的无法正常录取,北京理工大学不承担责任。 | |||
姓 名 | 性 别 | ||
报考项目 | 生源省份 | ||
身份证号码 | |||
联系方式1 | 联系方式2 | ||
破格认定申请条件(田径) | |||
¨ 全国统测现场测试成绩达我校设定的优秀线。 ¨ 全国统测现场测试成绩全国排名前5。 ¨ 高中阶段成绩达健将级运动员标准。 ¨ 2023年获全国学生(青年)运动会校园组前三名。 ¨ 在近三年内获全国中学生田径锦标赛前三名。 | |||
请以手写方式确认申请意向 | |||
本人申请北京理工大学2024年高水平运动队高考文化课破格录取资格。当高考文化课成绩达到本省本科批次录取控制分数线65%及以上时,将填报北京理工大学为本人高考第一志愿。 | |||
(手写申请意向) | |||
考生签字: 考生家长签字: 2024年 月 日 | |||
填表说明: 1.符合北京理工大学2024年高水平运动队破格录取条件的考生可以填写本表申请破格录取认定资格。考生须打印填写申请书,按要求将填写完整的申请书扫描件发至电子邮箱:admission@bit.edu.cn,并通过邮件或电话(010-68949926)确认邮件是否收到。未在规定时间内提交的,视为自动放弃北京理工大学2024年高水平运动队破格录取认定资格。 2.随此申请书须附符合破格认定申请条件的证明材料(附件另附)发送至邮箱,并对材料的真实性完整性负责。 3.获破格录取认定资格的考生,在高考文化课成绩发布后,如符合录取要求,必须填报北京理工大学为第一志愿。 4.考生在填报高考志愿时,须按照所在省级招办对高水平运动队考生志愿填报的有关规定填报,因考生错报、误报、漏报志愿而造成的无法正常录取,北京理工大学不承担责任。 | |||
姓 名 | 性 别 | ||
报考项目 | 生源省份 | ||
身份证号码 | |||
联系方式1 | 联系方式2 | ||
破格认定申请条件(武术) | |||
¨符合报名条件,近三年获国家级武术比赛冠军。 | |||
请以手写方式确认申请意向 | |||
本人申请北京理工大学2024年高水平运动队高考文化课破格录取资格。当高考文化课成绩达到本省本科批次录取控制分数线65%及以上时,将填报北京理工大学为本人高考第一志愿。 | |||
(手写申请意向) | |||
考生签字: 考生家长签字: 2024年 月 日 | |||
填表说明: 1.符合北京理工大学2024年高水平运动队破格录取条件的考生可以填写本表申请破格录取认定资格。考生须打印填写申请书,按要求将填写完整的申请书扫描件发至电子邮箱:admission@bit.edu.cn,并通过邮件或电话(010-68949926)确认邮件是否收到。未在规定时间内提交的,视为自动放弃北京理工大学2024年高水平运动队破格录取认定资格。 2.随此申请书须附符合破格认定申请条件的证明材料(附件另附)发送至邮箱,并对材料的真实性完整性负责。 3.获破格录取认定资格的考生,在高考文化课成绩发布后,如符合录取要求,必须填报北京理工大学为第一志愿。 4.考生在填报高考志愿时,须按照所在省级招办对高水平运动队考生志愿填报的有关规定填报,因考生错报、误报、漏报志愿而造成的无法正常录取,北京理工大学不承担责任。 | |||
北京理工大学招生办公室
2024年2月



