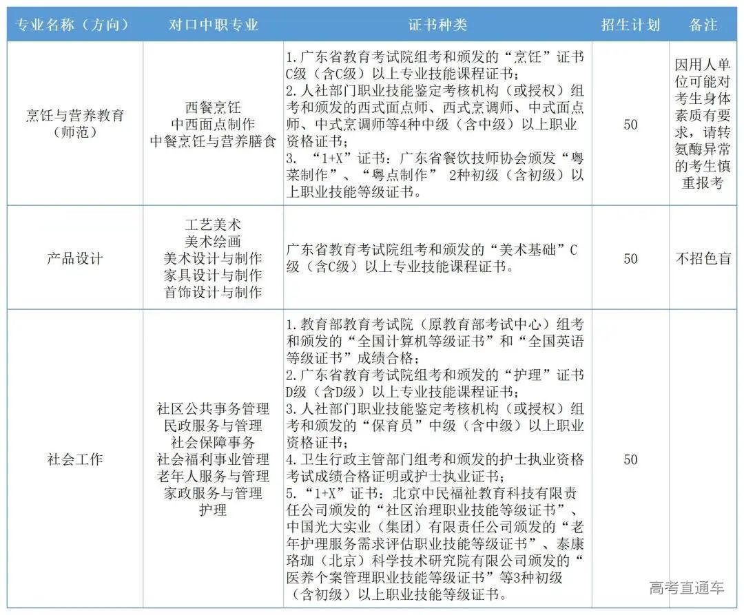
韩山师范学院2023年 春季高考“3+证书本科”招生专业目录 韩山师范学院2023年 春季高考“3+证书专科”招生专业目录 注:1.具体招生专业详见《广东省2023年普通高校春季高考统一招生专业目录(中职生版)》(广东高等教育出版社出版)。 2.学费标准:烹饪与营养教育专业5190元/生·学年,产品设计专业10000元/生·学年,社会工作专业4590元/生· 学年,学前教育专业8000元/生·学年。 3.办学地点及住宿费:本科专业:潮州市湘桥区,住宿费650-1600元/生·学年;专科(高职)专业:潮州师范分院,住宿费600元/生·学年。 韩山师范学院2022年 春季高考“3+证书本科”录取分数统计表 韩山师范学院2022年 春季高考“3+证书专科”录取分数统计表 温馨提示:请密切关注“韩山师范学院招生办公室”官网及微信公众号,避免错过相关招考资讯!
查看完整试题
登录查看完整试题答案
阅读数:5.0 k
特别声明:
1. 本站注明稿件来源为其他媒体的文/图等稿件均为转载稿,本站转载出于非商业性的教育和科研之目的,并不意味着赞同其观点或证实其内容的真实性。如转载稿涉及版权等问题,请作者在两周内速来电或来函联系,本站根据实际情况会进行下架处理。
2. 任何媒体、网站或个人未经本网协议授权不得转载、链接、转贴或以其他方式复制发表,违者本站将依法追究责任。
1. 本站注明稿件来源为其他媒体的文/图等稿件均为转载稿,本站转载出于非商业性的教育和科研之目的,并不意味着赞同其观点或证实其内容的真实性。如转载稿涉及版权等问题,请作者在两周内速来电或来函联系,本站根据实际情况会进行下架处理。
2. 任何媒体、网站或个人未经本网协议授权不得转载、链接、转贴或以其他方式复制发表,违者本站将依法追究责任。



