日前,迎来建校70周年的合肥师范学院召开高质量发展大会,学校党委书记徐成钢表示,学院将以“更名大学”为牵引,不断增强学院核心竞争力和综合办学实力。党委副书记、院长方东玲也指出,面向未来,学院将紧紧围绕“更名大学”目标,奋力开创应用特色高水平大学建设新局面。
据国务院学位委员会发布的《2023年度审核增列的博士、硕士学位授予单位及其学位授权点名单的通知》,合肥师范学院已于2023年度获批硕士学位授予单位。值得注意的是,合肥师范学院早在2011年便已入选“服务国家特殊需求人才培养项目”——学士学位授予单位开展培养硕士专业学位研究生试点工作单位(以下简称“硕士特需项目”),积累了丰富的研究生培养经验。
近年来,同合肥师范学院一同入选“硕士特需项目”的高校,也力争在办学层次上取得新的突破。

63所获批“硕士特需项目”
随着我国经济的快速增长,对人才的需求也越来越专门化、具体化,但我国的研究生教育偏重于培养高层次学术型人才,高层次应用型人才的培养却是一块短板。
为优化研究生教育结构、改革学位授权制度,2011年8月,国务院学位委员会第二十八次会议审议通过了《关于开展“服务国家特殊需求人才培养项目”试点工作的意见》,63所高校获批为“服务国家特殊需求人才培养项目”——学士学位授予单位开展培养硕士专业学位研究生试点工作单位,5年为周期,以此来探索我国专业硕士培养的新途径。
从获批主体来看,63所高校中8所隶属于中央部委等机构,50所为省属地方高校,5所为民办高校。由此能够看出,地方高校是实施“硕士特需项目”的主力军,这无疑是对更好地对接地方经济社会发展需求这一项目实施目的的积极响应。

工程硕士,占比过半
“服务需求”不仅体现在项目主体上,更体现在获批的专业学位类别上。
63所“硕士特需项目”高校中,培养工程硕士的高校有26所。如果按照试点的专业学位硕士授权点计算,80个授权点中有43个属于工程硕士的相应领域,工程硕士授权点占比超50%。这些高校结合院校实际和服务的行业需求,采取不同方式、在不同环节都创建了以实践能力培养为主线的工程硕士人才培养模式。
例如在课程设置上,江苏理工学院在开设所学专业基础理论课的前提下,还开设了专业拓展模块,将科技竞赛、研究生科研立项、横向课题、申报国家专利、参与企业技改项目等创新内容作为替代学分的依据,培养和激励学生的创新潜能。
实践能力是工程硕士培养的主线,越来越多的新理论和技术在应用情境、在解决问题的过程中产生。由此,高校建立起一批工程硕士培养实践基地,密切与行业企业的协作,形成产学研合作育人机制。坚持“技术立校,应用为本”的上海电机学院,与上海电气集团下属企业建立了上海市专业硕士研究生实践基地,学校首批研究生到企业参与风机关键部件实习、风机整机系统集成实习,实训和企业的实际需求直接对接。
图源:上海电机学院
除了与企业合作外,发挥跨学科、跨院系的各类科技创新平台的培养功能,也至关重要。例如北京石油化工学院把恩泽生物质精细化工、特种弹性体复合材料北京市重点实验室,能源工程先进连接技术北京高等学校工程研究中心等作为重要载体,实现了科技创新与人才培养的结合。淮阴工学院依托凹土资源利用重点实验室,学生通过各项实验,将书本上所学的知识转化成实践。
工程硕士培养项目之外,重视高水平师资队伍培养的教育硕士项目数量位居第二,共有7所师范院校开展教育硕士培养。以学前教育为特色的鞍山师范学院,设立导师科研专项课题,投入经费对所有校内导师予以项目支持,炼牵动导师专业发展。同时,携手当地中小学校(幼儿园)进行联合培养,为学前教育领域教育硕士研究生教学科研提供了实践基地。
此外,临床医学、社会工作、法律、农业、审计等都方面的急需人才,也是“硕士特需项目”培养的焦点。

超90%高校“转正”
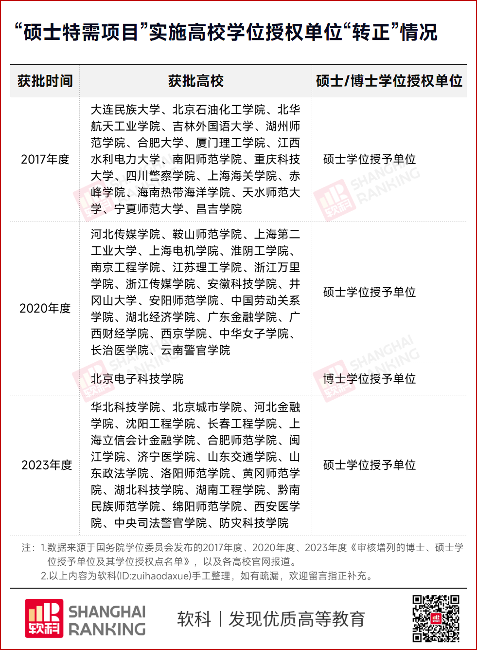
培养项目实施过程中,各高校凝练学科特色、制定培养方案,为探索特色学科发展提供了机遇,也为实现从国家特需人才培养试点到博士、硕士学位授予单位的跨越打好了基础。截至目前,已有1所高校获批博士学位授予单位,57所学校“转正”为硕士学位授予单位。
2017年,第一批特需项目实施期满,在2018年的学位授权审核中,北京石油化工学院、北京电子科技学院、湖州师范学院、重庆科技大学4所高校获批硕士学位授予单位。赤峰学院、上海海关学院、南阳师范学院等14所成为需要加强建设的硕士授予单位,目前也已顺利“转正”。
新增6个硕士学位点的湖州师范学院,是本次新增硕士学位授权点数量最多的高校,“特需硕士点”护理硕士也在获批行列。近年来,学校在护理硕士研究生教育综合改革中成效显著,护理学科成为浙江省“十四五”一流学科,护理学博士点成为学校首批博士学位培育点,学科地位提升。依托拥有2名南丁格尔奖获得者的优势,推动教改项目、教学案例项目培育工作,为护理硕士专业学位研究生教育树立了浙江样板。
此外,北京电子科技学院在2021年再次实现办学层次上的跃升,成为63所“硕士特需项目”高校中,唯一一所获批博士学位授予单位的高校。
在2020年度学位授权审核中,又新增了河北传媒学院、安徽科技学院、井冈山大学、西京学院等20所特需高校成为硕士学位授予单位。最新一轮的2023年度学位授权审核,华北科技学院、上海立信会计金融学院、沈阳工程学院共20所特需高校获批硕士学位授予单位(含需要加强建设)。
这次已经成为硕士学位授予单位的高校,其中有不少正在准备向更高办学层次“博士学位授予单位”冲刺。其中,力争更名大学的北华航天工业学院现为河北省博士学位授予立项建设单位;前不久公示拟更名为“厦门理工大学”的厦门理工学院,已获批福建省博士学位授予单位培育项目建设高校;今年6月更名的江西水利电力大学也入选江西省“十四五”博士学位授予单位立项建设单位。
不过截至目前,还有5所未“转正”的高校分别是黑龙江东方学院、泉州师范学院、宜春学院、邵阳学院、湖南人文科技学院。其中,邵阳学院正在积极推进硕士授予单位建设工作,宜春学院在今年9月召开召开申硕学科阶段性总结交流会,药学、电子信息、风景园林3个申硕学科点瞄准2026年申硕。
特需人才培养项目在我国研究生培养历史上是一项新的尝试。各个“硕士特需项目”院校都高度重视,精心组织,创新模式,这不仅仅是一个周期性的试点项目,更是一次独具特色的专业硕士人才培养模式的探索。这些院校也正在以“硕士特需项目”的成果为基,在实践中持续完善、拓展研究生教育新模式。
