
01学校概况

学校是以工学为主,工学、管理学、经济学、艺术学、文学、医学、理学多学科协调发展的应用型普通本科高校。下设科技与数据学院、智能科学与工程学院、材料科学与工程学院、纺织与服装学院、化学工程与技术学院、航空科学与工程学院、健康医学院、经济与管理学院、国学与外语学院、艺术与设计学院、音乐舞蹈与影视学院、马克思主义学院、体育学院等15个二级学院。
学校先后被授予“全省社会力量办学先进单位”“全国职业教育先进单位”“全省职业教育先进单位”“全国教育教学管理示范高校”“山东省民办教育先进集体”“全国首批就业型大学”“山东高等学校先进基层党组织”“山东省高等学校教学管理先进集体”“山东省校企合作先进单位”“山东高校科教兴鲁先锋基层党组织”“中国民办教育百强”“山东省民族团结进步示范单位”等荣誉称号。
02招生专业

03学校优势
(1)办学条件
学校地处新兴海滨城市烟台龙口市,现设有东海、南山两处校区。东海校区面向大海,位于东海旅游度假区内,南山校区紧邻国家5A级旅游景区。学校环境优美,景色宜人,校园绿化覆盖率达60%以上。学校现代化教学文化设施一应俱全,教学科研仪器设备总值2.28亿元,图书馆馆舍面积3.8万平方米,数字资源总量795万册。建有新材料、高端能源化工等交叉融合实验实训中心17个,包含274个实验(实训)室。

(2)校企一体 协同育人
学校与行业企业共建15个现代产业学院,其中3个省级现代产业学院。
学校坚持“核心产业引导特色学科,特色学科支持核心产业”的发展道路,依托南山控股优势产业支撑,持续深化“校企一体、协同育人”产教研融合举措,积极围绕赋能新质生产力发展,主动服务山东“十强”产业集群,立足硕士学位授权建设战略目标,出台并落实《烟台南山学院学科专业改革实施方案》,构建了重点建设学科、培育建设学科、扶持储备学科“234雁阵式”9个一级学科,材料与化工、电子信息、数字经济、设计4个硕士专业学位类别,新材料与工程、高端能源化工等9个本科专业群的特色建设格局。
学校联合高校、行业、企业共建产业类协同创新中心、优质型协同创新中心、协同创新中心、省工程研究中心等厅局级以上平台30个。“铝合金自然时效稳定性的热处理方法及铝合金板材”获批省专利一等奖。联合“沿黄”5省区相关高校、企业、协会发起成立“黄河流域纺织服装校企科技创新联盟”。
(3)师资队伍
学校与南山控股联合落实“人才强校”战略,特邀著名院士、知名专家担任发展顾问,聘任高校博导、硕导担任学科带头人,铸就了一支以专家教授为引领,硕、博研究生为骨干的高水平教师队伍,现有教职工2100余人。学校大力开展企业专家上讲台、大学教师下车间活动,建立一支既熟悉企业生产和高教规律,又具有较高理论水平和动手能力的教师队伍。纺织与服装学院“产教融合纺织工程专业教师团队”成功获批山东省教育厅第三批“山东省高校黄大年式教师团队”。


(4)教育教学
学校坚持内涵发展、特色发展、高质量发展,突出人才培养中心地位,以提高应用型人才培养质量为目标,全面推进“三全育人”,坚持“五育并举”。倡导所有课程进行案例教学,所有专业课程同时推进项目、案例、工作过程导向等教学模式,强化过程性及应用能力考核。
学校围绕“十大”产业发展,实施应用型大学建设路径、模式及实践教育教学改革;推进OBE教学理念,教学模式实现向“以学为中心”的转变;“三元制”育人模式在全校得到推广,课程思政实现全覆盖,形成了过程监控、质量评价、持续改进的闭环管理机制。
学校现有本科专业60个、专科专业47个,其中省级一流本科专业建设点6个、省级民办高校优势特色专业7个、省级专项资金补助专业1个;校企现代产业学院15个,其中省级现代产业学院3个;学校获批省级实验教学示范中心和示范性实习(实训)基地4个,省级一流本科课程14门,省级课程思政示范课程2门,省级一流教材2部;教师参加教学竞赛获省级及以上奖励324项,其中国家级奖励110项;大学生参加科技竞赛获省级及以上奖励7580项,其中国家级奖励1666项。




(5)就业创业
学校积极开展校企合作订单培养、实习见习、联合科研等活动;与南山控股集团等40余家企业签订“订单培养”协议;每年进校招聘企业多达1100余家,为毕业生提供了高质量就业岗位。
全面落实“立德树人”根本任务,坚持不懈狠抓学风建设,在完成好本科学习任务的基础上,积极争取考研深造,2025年考研取得优异成绩,共有410名学生成功考取硕士研究生,其中77人被国内“双一流”高校录取。专科生共2355人报考普通高校专升本考试,正式录取1037人。

04学校荣誉


05校园活动
06学习生活
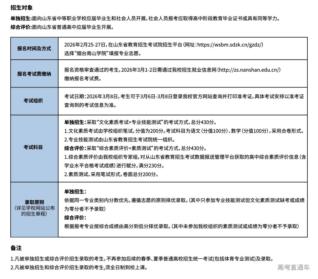
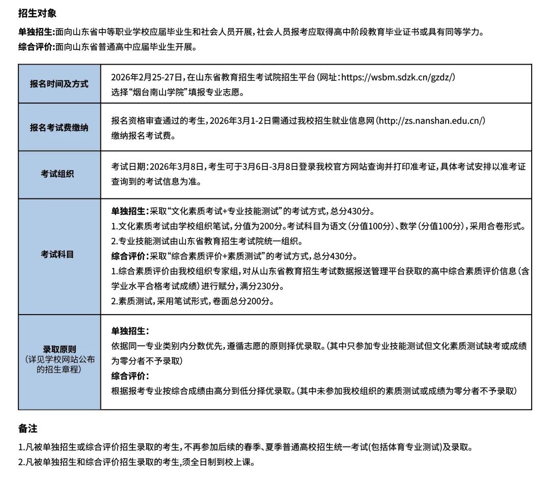
南院四季 东海校区 东海校区 东海校区 东海校区 东海校区 东海校区 南山校区 南山校区 音乐舞蹈与影视学院 健康医学院 南院美食 07报名与考试安排
END
























