珠海科技学院
2023届毕业生就业质量报告出炉!
想知道本届学子的就业去向吗?
别着急
小编将从毕业人数、就业区域等
十一个方面
详细介绍他们的就业情况
一起来看看吧!
珠海科技学院 2023 届毕业生共 8891 人。学校 2023 届毕业生共分布在 20 个学院。其中毕业生人数占比位居前三位的分别为商学院(1476 人、16.60%)、金融与贸易学院(1097 人、12.34%)、计算机学院(953 人、10.72%)。各学院具体毕业生人数分布详见下表。 ▲学校 2023 届毕业生学院规模(人)与比例分布 学校2023届毕业生广东省内生源覆盖 21 个地级市,从区域范围来看,珠三角地区占 52.16%、粤东地区占 21.60%、粤西地区占 15.55%、粤北地区占 10.69%;从具体地级市来看,省内生源 Top5 依次为广州市、深圳市、汕头市、佛山市、揭阳市、 湛江市。 注:省内各区域占比=各区域生源人数/本省生源人数。 注:各市占比=各市生源人数/本省生源人数。 ▲学校 2023 届毕业生广东省生源分布 随着广东省及珠三角地区综合经济实力持续提升与产业转型升级的快速发展,人才虹吸效应显著,留粤就业与发展为毕业生择业热门选择,学校 2023 届毕业生广东省内就业人数为 4800人,占比达 86.39%。从省内流向区域来看,珠三角地区占 77.00%、粤东地区占 4.19%、粤西地区占 2.88%、粤北地区占 2.32%。 注:省内不同区域比例=各区域就业人数/就业地区总人数*100.00%。 ▲学校 2023 届毕业生就业地区分布 注:1.本表针对签就业协议形式就业、签劳动合同形式就业、其他录用形式就业群体展开分析。 2.重点区域分别为:(1)中西部地区包括山西省、河南省、湖北省、湖南省、安徽省、江西省、广西壮族自治区、重庆市、四川省、贵州省、云南省、西藏自治区、陕西省、甘肃省、青海省、宁夏回族自治区、新疆维吾尔自治区、内蒙古自治区。(2)粤港澳大湾区,包含香港、澳门两个特别行政区和广东省广州、深圳、珠海、佛山、惠州、东莞、中山、江门、肇庆九个珠三角城市。 ▲学校2023 届毕业生重点区域就业情况 ▲2023 届各学院毕业生服务区域经济建设情况 省外就业毕业生主要流向了浙江省、吉林省、福建省等地区。 ▲就业区域分布 学校 2023 届毕业生就业行业主要集中在“制造业”(20.50%),其次为“批发 和零售业”(14.70%)和“信息传输、软件和信息技术服务业”(12.67%)。
▲学校 2023 届毕业生就业行业分布
从就业行业的总体概况来看 “制造业”、“批发零售业” “信息传输、软件和信息技术服务业” 这三种行业 占据毕业生就业行业主导地位 为毕业生提供了大量就业机会 然而 不同学院和专业的毕业生 在就业行业分布上可能存在差异 这既源于各学科的学科特点和培养方向 也与行业对人才的需求和偏好密切相关
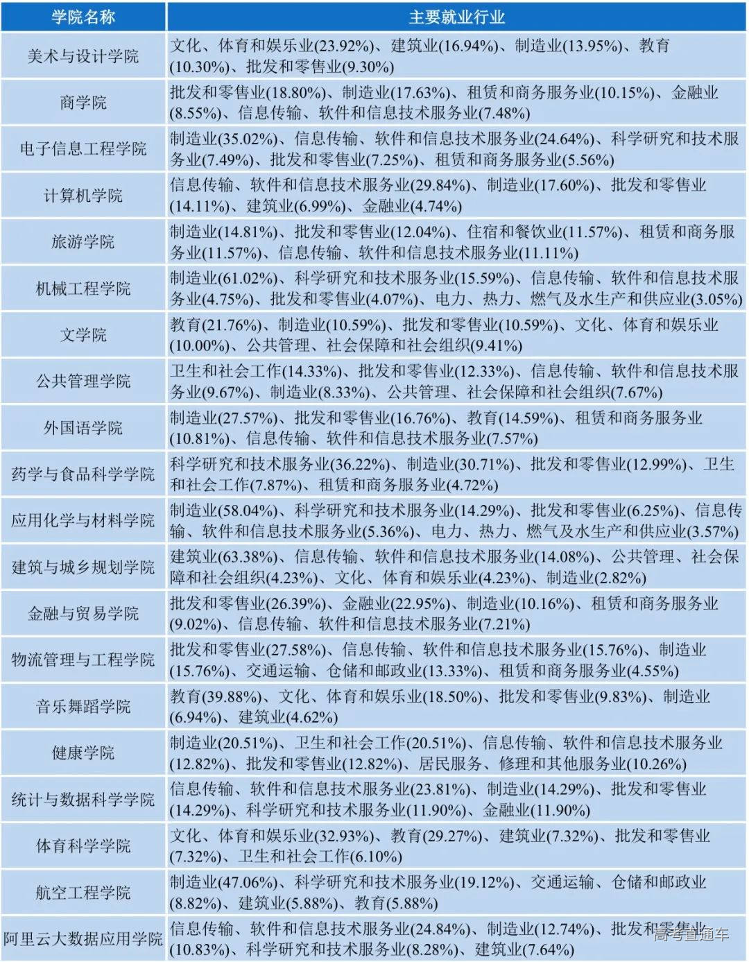
▲学校 2023 届毕业生分学院主要就业行业分布
毕业生赴信息科技产业领域就业流向地集中于广州市、深圳市、珠海市、中山市和佛山市;毕业生赴信息科技产业就业集中于新一代移动通信网络服务、互联网信息服务、互联网平台服务等战略性新兴领域。 注:各市占比=毕业生赴信息科技领域就业各市人数/信息科技领域就业总人数。 ▲2023 届毕业生信息传输/软件和信息技术服务业就业聚集地(前五) ▲学校 2023 届毕业生信息科技领域就业流向分布 各专业流向信息科技领域就业占比如下图所示,学校近五成专业流向信息科技领域就业的占比在 10.00%及以上,其中微电子科学与工程、网络工程、信息管理和信息系统、软件工程专业流向信息科技领域就业的占比相对较高,均在30%以上。 ▲2023 届各专业毕业生流向信息科技领域就业的占比分布(列举占比 10%及以上) 学校 2023 届本科毕业生主要流向单位类型为其他企业(主要为民营企业),占比达到 87.10%;其次为国有企业(5.40%)和三资企业(2.14%)。就业单位规模主要集中在 51-200 人(30.64%),其次是 50 人及以下(23.66%)。 ▲学校 2023 届毕业生就业单位性质与单位规模分布 毕业生依托各类企事业单位就业,企业单位为吸纳毕业生就业主渠道,民营企业是吸纳 2023 届毕业生的主要类型,占比 87.10%,随着前两年疫情期间国企担当拓岗促就业之后,国企对毕业生的容纳量减少,今年吸纳毕业生数量出现回落。同时, 学校根据市场变化及时调整,主动邀约中小微企业来校招聘,引导毕业生理性选择就业岗位。 ▲学校2021届-2023届毕业生主要就业单位性质分布 根据毕业生签约单位统计,学校 2023 届毕业生中,赴世界 500 强企业就业 173人,赴中国 500 强企业就业 254 人。 注:1.主要流向中国 500 强企业人数≥2 的单位;2.世界 500 强:《财富》杂志每年评选的“全球最大五百家公司”,本调查统计以《财富》2023 年发布的世界 500 强名单为依据。中国 500 强:《财富》(中文版)杂志每年评选的“中国最大五百家公司”,本调查统计以《财富》(中文版)2023 年发布的中国 500 强名单为依据。 ▲学校 2023 届毕业生赴 500 强单位就业分布 学校 2023届毕业生所从事的职业类别主要为工程技术人员(占比达 13.86%), 其次为“商业和服务业人员”(13.41%)、“其他专业技术人员”(9.97%)和 “办事人员和有关人员”(8.82%)。毕业生从事职业类别 TOP10 如下图所示。 ▲学校 2023 届毕业生就业量最大的前十个职业类别分布 2023 届毕业生成功录用服务国家、地方基层项目人数为 97人,创历史新高。学校聚焦价值引领,厚植爱国主义情怀, 通过有效组织宣传、朋辈榜样引领、出台鼓励毕业生赴基层就业奖励基金和评选活动等促基层就业措施,鼓励毕业生赴基层实现价值抱负取得成效。 ▲政策性项目就业情况 学校聚焦价值引领,厚植爱国主义情怀,鼓励毕业生积极投身基层建设,到国家最需要的地方建功立业。2023 年,我校毕业生服务国家/地方基层项目的有 97 人 (其中乡村振兴行动 84 人、三支一扶 13 人),主要流向广东省、新疆维吾尔自治区、西藏自治区等 7 个省市(自治区),为促进基层教育、扶贫等社会事业的发展和构建社会主义和谐社会做出贡献。 ▲学校 2023 届毕业生政策性项目就业分布 乡村振兴行动:2023 届毕业生中,有 84 人被录取为“乡村振兴行动”,其中人数较多的学院为公共管理学院(25 人)、商学院(17 人) ▲“乡村振兴行动”录取人数学院占比 三支一扶:2023 届毕业生中,有 13 人从事“三支一扶”项目,其中人数较多的学院为商学院(4 人)、文学院(3 人) ▲“三支一扶”录取人数学院占比 2023 届毕业生中,有 901 名毕业生的毕业去向为升学(占毕业生总人数的 10.13%),创历史新高。其中不乏北京师范大学、吉林大学、上海大学等境内知名高校以及悉尼大学、澳门科技大学等境外知名高校。 分学院来看,其中健康学院(26.92%)、药学与食品科学学院(22.46%)、统计与数据科学学院(20.00%)毕业生升学率位居前三。 ▲2023届各学院毕业生升学率分布 境内升学率:2023 届毕业生中,有 332 名毕业生的毕业去向为境内升学,占毕业生总人数的 3.73%。 境内升学院校:有 89 名毕业生流向吉林大学、北京师范大学、南开大学等“双一流”建设高校,“双一流”建设高校的比例为 26.81%。毕业生境内升学主要流向院校详见下表。 注:“双一流”建设高校:根据教育部、财政部、国家发展改革委印发《关于公布第二轮“双一流”建设高校及建设学科名单的通知》,正式确认公布第二轮“双一流”建设高校及建设学科名单。 ▲2023 届毕业生“双一流”建设高校流向 注:1.主要流向院校指流向该校人数≥3 的院校;2.主要流向院校根据升学人数降序排列。 ▲学校 2023 届毕业生境内升学主要流向院校分布 2023 届毕业生中,有 569 名毕业生选择出国(境)升学,比例为 6.40%。从出国(境)升学院校来看,主要为悉尼大学(67 人)、澳门科技大学(61 人)和南安普顿大学(52 人),毕业生具体出国(境)升学院校分布如下表所示。 注:1.主要流向院校指流向该校人数≥5 的院校;2.升学院校根据留学人数降序排列。 ▲学校 2023 届毕业生主要出国(境)升学院校流向 在升学院校的选择上 动机起着至关重要的作用 不仅决定了我们选择哪种院校深造 而且影响着我们在这个过程中 所付出的努力和取得的成果 那么我们珠科升学学子的动机 又有哪些呢?
境内升学原因:首要原因是为了“增加就业资本,站在更高的起点 ” (62.12%),其次是“提升综合素质/能力”(56.44%)和“对专业或科研感兴趣,想深入学习”(47.73%)。可见谋求个人事业发展的更大空间及自身知识能力水平的提高为毕业生的升学动力。 注:该题为多选题,故各选项的百分比之和不等于 100.00%。 ▲学校 2023 届毕业生境内升学原因 出国(境)留学原因:“希望获得更好的教育教学条件和科研氛围”(80.54%) 是毕业生选择留学的最主要原因,其次是“增加择业资本、增强就业竞争力”。 ▲学校2023 届毕业生出国(境)留学原因 学校将创新创业教育深植于整体人才培养,融合课程授课、平台建设、实训实 践等多种形式并举推进,从而提升学生的创新精神与创新创业能力。 学校 2023 届毕业生创业领域涉及“批发和零售业”、 制造业”和“教育”等。 ▲学校 2023 届毕业生创业行业分布(TOP5) 学校将创新创业教育融入专业教学和人才培养全过程中,并辅以多形式的创业实训实践等活动,从而提高毕业生的创业能力。毕业生对母校各项创业教育/指导服务满意度均在 94.00%以上。其中,对创业项目孵化(如孵化园)的满意度最高,达到 95.90%。 注:满意度为选择“很满意”、“比较满意”和“一般”的人数占此题总人数的比例。 ▲学校2023 届毕业生对学校创业教育/服务的评价 如下图所示,毕业生认为对创业帮助最大的在校活动为“创新创业大赛”(25.49%)和“社会实践活动(实习实践等)”(22.55%),其次为“创新创业课程或讲座”(21.57%)和“创新创业实训与模拟活动 ”(20.59%)。 注:该题为多选题,故各选项的百分比之和不等于100.00%。 ▲学校2023届毕业生认为对创业或创新创业能力培养有促进作用的经历 毕业生工作表现获用人单位认可,用人单位对学校毕业生的工作表现满意度为99.55%。用人单位对本校毕业生就业稳定性满意度处于较高水平,其中“很满意” 占比 62.37%,“比较满意”占比 34.41%。 用人单位继续招聘本校毕业生意愿高,反馈愿意继续招聘本校毕业生的原因主要为“工作认真负责,具有敬业精神”(80.56%)、“工作能力符合要求,综合素质较高”(77.78%)、“学习能力强,具有培养、发展潜力”(62.50%)。 ▲用人单位对毕业生工作表现、就业稳定性满意度评价 注:该题为多选题,故各选项的百分比之和不等于 100.00%。 ▲用人单位反馈愿意继续招聘我校毕业生的原因 学校不断深化校政企合作机制,在人才培养、就业指导、招聘服务、实习实践 基地建设等方面展开深度合作。受访用人单位对我校就业指导与服务工作总体满意 度为 98.42%,其中对校园招聘会组织与安排、对就业网站建设及信息服务和对毕业 生进行就业教育、指导与推荐的满意度均为 96.77%。 ▲用人单位对学校就业服务工作的总体满意度 注:满意度为选择“很满意”、“比较满意”和“一般”的人数占此题总人数的比例。 ▲用人单位对学校各项就业服务工作的满意度 进一步调查用人单位对学校就业服务工作改进的建议,除“已较完善”外,反馈“加强校企沟通”和“加强毕业生就业教育与指导”的占比相对较高。 注:该题目为多选题,因此选项的百分比之和不是 100.00%。 ▲用人单位对学校就业服务工作改进的建议 用人单位对毕业生的评价 对于我校推进毕业生就业工作 具有重要指导意义 接下来 根据这份就业质量报告 我校将加强职业规划和就业引导 深化校企合作 加强实践教学 建立完善的就业信息服务平台 加强创业、就业等方式 全面推进毕业生就业工作 为学生顺利就业提供有力保障




































