广东交通职业技术学院2024年自主招生(含普通现代学徒制试点)招生简章

2024-05-09 11:14 广东交通职业技术学院 评论
广东交通职业技术学院
广东广州市-公办-理工类
查看详情

广东交通职业技术学院

2024年自主招生(含普通现代学徒制试点)招生简章



一、学校招生代码



学校名称
广东交通职业技术学院
院校代码
10861




二、学校荣誉




国家优质专科高等职业院校

首批“优秀”等级国家骨干高等院校


全国高等职业院校服务贡献50强


全国高等职业院校教学资源50强


全国高职院校教师发展指数优秀院校 100 强

广东省省域高水平高职院校建设计划立项建设单位


广东省一流高职院校建设单位


广东省首批示范性高等职业院校




三、招生专业



01
普通自主招生

图片


02
普通现代学徒制

图片




四、报考条件


图片

       所有报考考生须符合广东省招生委员会《关于做好广东省2024年普通高校招生统一考试报名工作的通知》(粤招〔2023〕7号)普通高考报名条件规定,并参加了广东省2024年普通高考报名。

     (一)普通自主招生

      符合条件的应往届中职(含中专、职中、技校,下同)毕业生。

注:各专业招生计划内优先录取获得省级(含)以上行政部门主办的职业技能大赛三等奖及以上奖项的考生(按获奖等级由高到低根据各专业招生计划顺序录取,具体见下文),请非职业技能大赛获奖的考生慎重报考。

     (二)普通现代学徒制

     1. 符合条件的高中、中职(含中专、职中、技校,下同)应往届毕业生;

     2. 现代学徒制试点录取的学生须在录取前与合作企业签订合法的劳动合同。



五、报名及志愿填报


图片
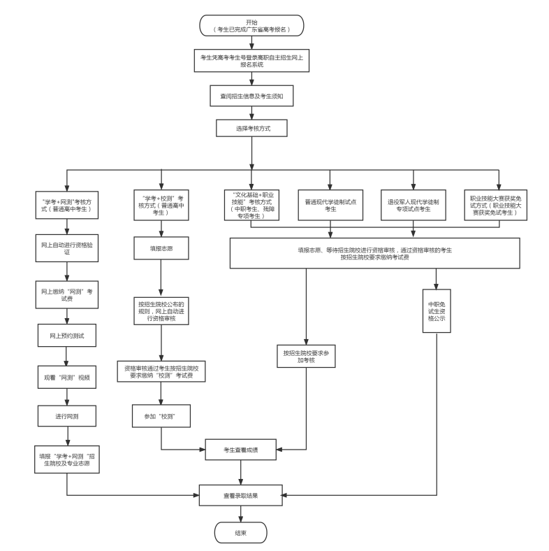
     (一)5月9日10:00至12日16:00,考生凭高考报名号及密码登录“广东省2024年高职院校自主招生网上报名系统”(下称“网上报名系统”,网址:https://pg.eeagd.edu.cn/gzks/)报名,签订《诚信考试承诺书》,在 “文化基础+职业技能”(面向中职考生)、“普通现代学徒制试点”(不分考生类型)及“职业技能大赛获奖免试生”(面向中职考生)考核方式中选择一种填报志愿、缴交考试费,录入相关报名信息、上传有关证明材料(原件扫描版,下同)。考生在选择考核方式前,需认真查阅招生专业考核方式。经确认报考资格后,考生不得更改考核方式。
      1.中职应届毕业生考生须在报名系统中按报考院校要求上传加盖中职学校公章的中职阶段就读证明(含就读专业证明)材料原件扫描版。中职往届毕业生考生须在报名系统中按要求上传中职阶段毕业证书原件扫描版。
      2. 符合职业技能大赛获奖免试录取条件的考生,还须在报名系统中录入参加的职业技能大赛名称、获奖项目名称、获奖等级、获奖时间等,并上传获奖证书原件扫描版或所在学校开具的获奖证明。本校招收免试中职生专业及相关申请事宜详见本校招生网站。
      因未认真查阅院校专业报考要求而在填报志愿后无法获得报考资格的责任由考生自负。考生一经院校确认报考资格后不得更改所填报的考核类型及院校、专业志愿,缴纳的考试费概不退费。报考流程见下图。

图片


     (二)高校在校生、2024年被依据普通高中学业水平考试成绩招生录取、普通高等学校招收中等职业学校毕业生统一考试招生录取的考生,以及中高职贯通三二分段转段录取的考生不得参加高职院校自主招生录取。报考高职普通自主招生并被录取的考生不得参加其他类型高职(专科)层次的招生录取。



六、考核要求


图片

      我校普通自主招生采用“文化基础(含综合文化知识和专业综合理论,下同)+职业技能”考核方式,普通现代学徒制采用“文化素质+职业技能”的考核方式。考试大纲详见本校招生网站。

      (一) 普通自主招生(中职应往届毕业生)     

      1.职业技能大赛获奖免试录取考生
      获得省级(含)以上行政部门主办的职业技能大赛三等奖及以上奖项的考生,经我校核实资格、公示无异议后可免试录取。符合免试资格的考生所报考的专业要与获奖证书项目相关。本校招收免试中职生专业及相关申请事宜详见本校招生网站。各专业职业技能大赛同等级别的获奖考生报名数如超过计划数,该级别的所有考生需参加文化基础中《专业综合理论》考核,满分值为150分,考核安排详见本校招生网站。
       2.其他考生(非获奖考生)
      实行“文化基础+职业技能”的考核方式。《综合文化知识》《专业综合理论》《职业技能考核》占比例为4:3:3。中职考生入学考核总分满分值为500分,其中《综合文化知识》分值为200分,《专业综合理论》分值为150分,《职业技能考核》分值为150分。《综合文化知识》考核内容涵盖自然科学和人文科学基本知识、职业道德基本要求、人际交往基本常识、汉语言写作基本能力等技术技能型人才必备的实用性知识要求。
      (二) 普通现代学徒制(高中、中职应往届毕业生)
      采用“文化素质+职业技能”考核方式,主要侧重于职业技能考核,由招生院校自主命题、自行组织实施文化素质和职业技能考核,择优录取。《文化素质》《职业技能考核》考核满分值合计100分,其中《文化素质分值为40分,《职业技能考核》分值为60分。


七、录取


      广东省高职自主招生录取实行网上录取,按照“学校负责、招办监督”原则进行。招生院校在符合高职自主招生报考条件、考核成绩达到院校划定的各招生专业录取最低分数线的考生中,根据院校招生网站公布的高职自主招生录取原则择优录取。
     (一)普通高职自主招生录取原则
      1.各专业招生计划内优先录取获得省级(含)以上行政部门主办的职业技能大赛三等奖及以上奖项的考生,且按照获奖级别由高到低顺序录取,其他考生(非获奖考生)按照“文化基础+职业技能”合成总成绩,分专业根据获奖考生录取后剩余招生计划划定录取分数线。
      2.获得省级(含)以上行政部门主办的职业技能大赛三等奖及以上奖项的考生,经我校核实资格、公示无异议后可免试录取。符合免试资格的考生所报考的专业要与获奖证书项目相关。各专业职业技能大赛同等级别的获奖考生报名数如超过计划数,该级别的所有考生需参加文化基础中《专业综合理论》考核,优先录取考核成绩高的考生。
      3.其他考生(非获奖考生)的文化基础考核成绩不得低于考核满分值的40%;录取考生的职业技能考核成绩不得低于考核满分值的40%。根据各专业考生考核合成总成绩由高到低依次录取。总分相同时,优先录取《职业技能考核》成绩高的考生,《职业技能考核》成绩也相同时,优先录取《专业综合理论》成绩高的考生,《专业综合理论》成绩也相同时,优先录取《综合文化知识》中按语数英顺序成绩高的考生。
    (二)普通现代学徒制录取原则
      1.按照“文化素质+职业技能”合成总成绩,分专业根据招生计划划定录取分数线。
      2. 录取的普通现代学徒制考生考核成绩不得低于考核满分值的40%。根据各专业考生考核合成总成绩由高到低依次录取。总分相同时,优先录取《职业技能考核》成绩高的考生,职业技能考核成绩也相同时,优先录取《文化素质》中按语数英顺序成绩高的考生。
     3. 普通现代学徒制录取的学生须在录取前与合作企业签订合法的劳动合同。
    (三)已报考夏季高考并被高职院校自主招生录取的考生可参加夏季高考本科层次院校的录取,但不能参加夏季高考专科层次院校的招生录取。高职院校自主招生录取考生参加夏季高考被本科院校录取后,取消高职院校自主招生录取资格。


图片

八、人才培养和教学管理


    (一)普通高职自主招生
      1.我校制定和实施具有较强针对性、适应性和实效性的人才培养方案,学生脱产在校学习。
      2.通过普通高职自主招生招收的学生,不得转学,原则上不得转专业。
    (二)普通现代学徒制
      全面落实国家和省关于现代学徒制试点工作要求,牢牢把握现代学徒制“招生招工一体化、企业员工和学校学生双重身份、校企双主体育人”基本特征,加强对试点工作全过程、全方位管理,切实提高试点人才培养质量;坚持“标准不降、模式多元、岗位培养、在岗成才”原则,采取校企协同在岗培养、校企工学交替等培养模式,具体培养模式为“2年学校+1年企业”。
      普通现代学徒制试点班学生不得转学,不得转专业,原则上不得转入同一专业普通班;试点班学生因应征入伍、生病等特殊原因经学校同意休学、复学后,如学校和试点企业没有继续开展试点的,经学校、试点企业和学生协商一致,可按学校有关规定,转入同一专业普通班学习。



九、新生注册与复查


      经我校自主招生(含现代学徒制)录取的考生,须在规定时间内办理注册手续及缴交学费。逾期未办理相关手续的,取消入学资格。

      新生入学后,将对新生进行资格复查,对在报名和考试过程中有弄虚作假或其他违纪违规行为者,将按规定取消其入学资格。



十、收费和资助政策


      高职院校自主招生是我省深化普通高校考试招生制度改革的重要组成部分,该项考试的收费标准按省教育厅、省财政厅、省物价局有关文件执行, 自主招生考试费每科40元,2024年高职院校普通自主招生中职生考试科目为《综合文化知识》、《专业综合理论》和《职业技能考核》,合计120元;普通现代学徒制考试科目为《文化素质》和《职业技能考核》,合计80元。缴费方式详见本校招生网站。

      文科类专业学费5250元/生·学年;艺术类专业学费10000元/生·学年;其他类专业学费6410元/生·学年;住宿费600-1500元/生·学年。

      国家助学贷款、奖学金、助学金、勤工助学等助学措施按照教育部、广东省教育厅和本校相关规定执行。



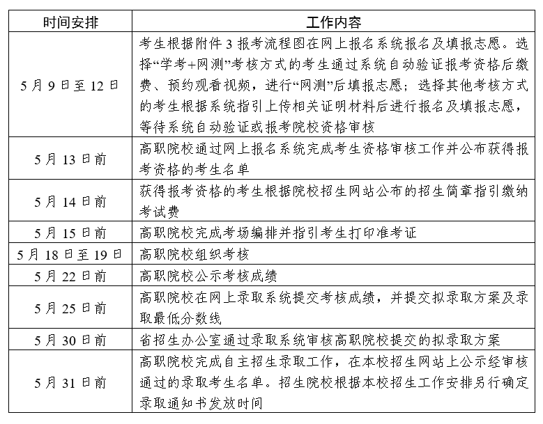
十一、招生工作日程安排



图片



十二、联系方式


招生咨询及联系方式
咨询电话:020-37236028、 13229944334、13229977952
电子邮箱:306973007@qq.com
学校网址:http://www.gdcp.edu.cn/
招生网址:http://zs.gdcp.cn/
关注微信:“广东交通职业技术学院招生”微信公众号
通信地址:广州市天河区天源路789号


登录高考直通车APP
查看完整试题答案
好的
查看完整试题
特别声明:
1. 本站注明稿件来源为其他媒体的文/图等稿件均为转载稿,本站转载出于非商业性的教育和科研之目的,并不意味着赞同其观点或证实其内容的真实性。如转载稿涉及版权等问题,请作者在两周内速来电或来函联系,本站根据实际情况会进行下架处理。
2. 任何媒体、网站或个人未经本网协议授权不得转载、链接、转贴或以其他方式复制发表,违者本站将依法追究责任。
举报理由选择
确定
高考直通车官网

哇哦!快加入高考直通车APP,发现更多精彩内容,与学霸一起交流学习吧!