合肥共达职业技术学院(学校国标代码:14135)由合肥工业大学资产经营有限公司创办于2007年,是经安徽省人民政府批准、国家教育部备案的省属普通高等学校。办学以来,学院依托合肥工业大学的优质教育资源办学,在发展规划、专业建设、师资建设、图书资源、实验实训条件等多方面得到合肥工业大学的支持。院长、教学督导、系部负责人等学院管理人员均源自合肥工业大学。

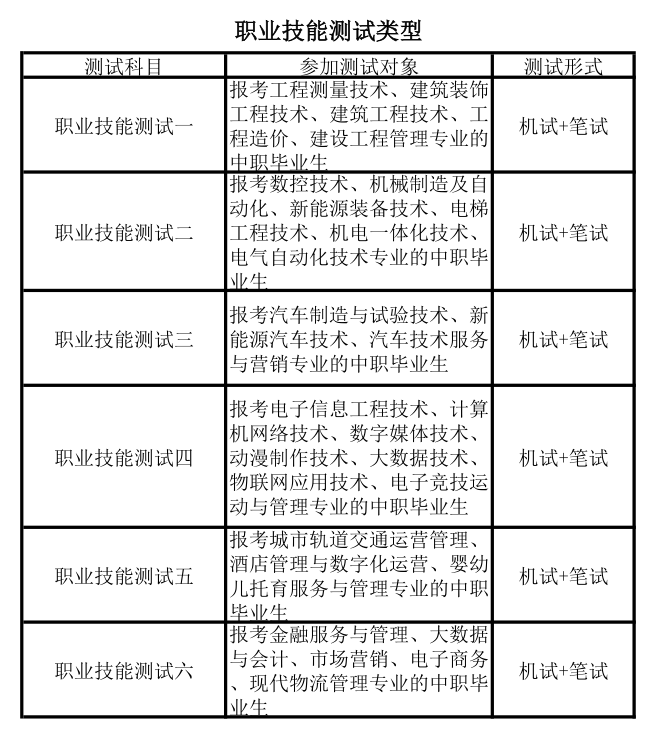
一、学校全称 合肥共达职业技术学院 二、办学层次 高职(专科) 三、办学地址 合肥新站高新技术产业开发区九顶山路68号 四、办学类型 民办普通高等职业学校 五 招生计划 备注:最终招生专业及计划以省教育厅下达为准。 六 志愿填报办法及时间 已报名参加安徽省2024年分类考试招生且文化素质测试达到安徽省合格线的考生,于2024年3月21日10:00-3月25日16:00,登录gkbm.ahzsks.cn填报院校及专业志愿。志愿填报流程详见省考试院网站(www.ahzsks.cn)公告栏或省考试院微信公众号。普通高中毕业生和中职毕业生均可填报3个专业志愿和专业服从志愿。 七 入学测试办法 分类考试招生实行“文化素质+职业技能”的考试评价方式。文化素质测试由省考试院统一组织。文化素质测试合格者,普通高中毕业生、具有高中阶段学历或同等学力及以上的社会人员参加我校组织的职业适应性测试;中职学校、中等技工学校等中等职业学校毕业生参加我校组织的职业技能考试。 (一)测试内容与方式 1.文化素质测试 所有考生(含退役军人)均须参加省考试院统一组织的文化素质测试。文化素质测试内容参照《安徽省普通高校分类考试招生和对口招生文化素质测试考试纲要》执行,测试包括语文、数学、英语三科内容,采取合卷笔试的方式进行考试。 2.职业适应性测试(除中职毕业生以外的其他考生参加) 职业适应性测试主要考核考生(含退役军人)未来从事生产、建设、服务、管理等一线工作所必备的基本职业素质,包括职业能力、职业认知、职业素养等。总分300分,测试时间60分钟。考试方式为机试+笔试。 3.职业技能测试(中职毕业生参加) (1)职业技能测试主要考核考生(含退役军人)专业综合能力、岗位技能、通用技术等,包括专业能力测试和技术技能测试。专业能力测试以教育部发布的中职专业教学标准中核心专业知识为基本依据,以理论考试为主,重点考察专业综合能力,包括专业认知和分析解决问题能力;技术技能测试以教育部发布的中职专业教学标准中核心技术技能为基本依据,以操作考试为主,包括岗位技能和通用技术等内容。 (2)职业技能测试总分300分,测试时间60分钟,考试方式为机试+笔试。职业技能测试类型按考生报考专业所属大类进行分类。具体见下表: (二)测试时间与地点 (三)准考证领取与校考缴费 1.我校职业适应性测试及职业技能测试不收取考试费。 2.参加文化素质测试的考生,在省考试院规定的时间登录gkbm.ahzsks.cn自行打印文化素质测试准考证,具体安排和操作办法请关注省考试院网站和微信公众号。 3.考生在校考规定时间内登录http://220.178.78.156:8083,自行打印准考证。 (四)成绩公布及复核 1.文化素质测试成绩 由省考试院统一发布,具体查询办法请关注省考试院网站及微信公众号。 2.职业适应性测试(职业技能考试)成绩 (1)成绩查询:4月15日后,考生自行登录我校网站,查询职业技能测试(或职业适应性测试)成绩。 (2)成绩复核:考生如对测试成绩有异议,可于4月16日9:00~16:00电话提交复核申请(需提供考生号和身份证号),限查漏改、漏统、错统,宽严不查。逾期不再受理,复核联系电话:0551-62720255。 (五)入学测试成绩 文化素质测试合格的考生,依据考生入学测试成绩进行录取,考生入学测试成绩=职业适应性测试(职业技能考试)成绩。 我校结合招生计划、实际参加职业适应性测试(职业技能考试)考生数和职业适应性测试(职业技能考试)成绩等因素,划定入学测试成绩合格分数线。 八 录取办法 (一)录取规则 我校根据考生类型、招生计划、考生入学测试成绩予以录取。 1.预录取规则 预录取遵循“志愿优先”原则,即根据考生的第一专业志愿,按照考生入学测试成绩从高分到低分依次录取,若第一专业志愿无法满足,则根据第二专业志愿从高分到低分依次录取,依此类推,进行后续专业志愿录取。当考生所填报的专业志愿均无法满足时,若填报专业服从志愿,则由学校调剂到有空余计划的专业,若未填报专业服从志愿,则不予录取。各专业录取均不限男女生比例。 录取时,面向普通高中计划的考生,若入学测试成绩相同,依次按照职业适应性测试中职业能力、职业认知、职业素养的成绩,从高分到低分依次录取;面向中职计划的考生,若入学测试成绩相同,依次按照职业技能测试中的专业综合能力、岗位技能、通用技术的成绩,从高分到低分依次录取。 2.递补预录取规则 预录取名单确定后,根据各专业预录取情况,按最多不超过总计划20%的比例确定递补预录取名单,递补预录取遵循与预录取相同的录取规则。 3.技能拔尖人才录取办法 满足以下条件之一,报考本校与获奖赛项相同或相近专业且文化素质测试合格的考生,经学校资格审核,在学校网站和教育部阳光高考平台公示无异议后,可予以优先免试录取。 (二)计划调整原则 录取过程中,在不突破招生总计划和确保公平、公正的基础上,我校结合办学条件、生源报考情况,对专业之间计划或面向普通高中毕业生、面向中职毕业生之间的计划做相应调整。 (三)预录取与录取确认 1.学校预录取:2024年4月16日前,我校网站公示预录取考生信息及递补预录取考生信息。 2.考生录取确认:预录取考生须在2024年4月23日-4月25日,登录gkbm.ahzsks.cn进行录取确认。 3.递补录取确认:预录取考生网上录取确认结束后,省考试院汇总并统一公布未完成计划且接受递补录取考生院校信息,如预录取考生网上确认后我校分类考试招生总计划100%完成,则不参加递补录取确认。2024年4月28日-4月29日,递补预录取名单中的考生登录 gkbm.ahzsks.cn,选择我校进行递补录取确认,未在规定时间选择我校进行递补录取确认的考生视为放弃录取资格。已被预录取的考生,不论其是否确认录取,都无法参加递补录取确认。 考生只能选择一所院校确认录取,一经确认,任何人不得更改。确认录取的考生不得再参加普通高校招生统一考试。放弃录取资格和未被录取的考生,可参加普通高校招生统一考试。 九 相关事宜 (一)奖贷助补免政策:与普通高考学生享同等奖贷助补免政策。 (二)身体健康状况要求:应符合教育部和卫生部颁布的《普通高等学校招生体检工作指导意见》要求。 (三)收费标准:我校学费、住宿费按照学校在省发展和改革委员会备案的标准收费。 (四)学籍管理:学生按规定时间办理入学手续后,按照《普通高等学校学生管理规定》及学校相关规定注册学籍,做好学籍管理工作。 (五)毕业证书:完成学业经考核合格,颁发合肥共达职业技术学院毕业证书。 十 其他须知 (一)学校网址www.hfgdxy.cn是我校相关招生考试、录取信息发布的唯一渠道,请广大考生主动及时关注,考生因个人未及时关注相关信息造成后果的由考生本人承担。 (二)分类考试招生期间,我校通过手机短信平台发布提示,请确保报名填报的手机畅通。 (三)在报名、考试中违规的考生及有关工作人员,严格按照《国家教育考试违规处理办法》和教育部有关文件规定处理;涉嫌违法的,移送司法机关,依照《中华人民共和国刑法》等追究其法律责任。 (四)本校严格执行国家招生政策,坚决杜绝任何形式的有偿招生,坚决杜绝本校教职工参与任何中介机构或辅导机构教学、讲座等活动。以学校名义进行非法招生宣传、培训等活动的中介机构或个人,本校将依法追究其责任。学校举报电话:0551-62720268,邮箱:gdxyjwbgs@163.com欢迎来电来函举报投诉。安徽省教育招生考试院举报电话:0551-63619961,举报信箱:jiancha@ahedu.gov.cn。 (五)考生一经报考我校相关专业,即视为已知晓并自愿遵守我校招生章程相关规定。 (六)本章程自发布之日起执行,由合肥共达职业技术学院负责解释。 十一 联系方式 (一)咨询电话: 0551-62720255、62733188 (二)学校网址:招生就业信息网 学校官网:www.hfgdxy.cn
(1)获得全国职业院校技能大赛、世界技能大赛、中国职业技能大赛(国家级一类大赛)三等奖及以上(或前10名)的中等职业学校应届毕业生。
(2)获得全国职业院校技能大赛、世界技能大赛安徽省选拔赛一等奖的中等职业学校应届毕业生。
(3)具有高级工或技师资格(或相当职业资格),获得县级劳动模范或先进个人称号的在职在岗中等职业学校毕业生。
符合条件的考生填写《免试申请表》,并附相关材料(获奖证书、高级工证书或职业资格证书、获劳动模范或先进个人称号文件材料等),于3月27日-3月28日提交至我校招生办公室用于资格审核,具体流程请登录我校网站。










