各位考生:
欢迎报考湖北美术学院!现将我校2026年普通本科招生考试美术与设计类网络初试报名及考试事宜公告如下:
【总体时间安排】
网络初试考试时间: 2026年1月15日-16日
现场复试考试时间:2026年1月31日
【网络初试】 一、 网络初试报名及考试安排
二、 报名系统操作步骤 (一)报名系统 登录我校招生就业处官网(https://zjc.hifa.edu.cn/sy.htm) 点击网页右上方“湖北美术学院2026年普通本科招生网络初试报名入口”(点击进入),进入报名系统;或下载手机应用程序“艺术升”app进行填报;推荐使用“艺术升”app登录报名系统填报。 报名系统:https://user.artstudent.cn/login/10523.htm 备用系统:http://121.40.105.210:9000/enroll/10523(暂不开放)。 (二)报名操作步骤 1.网上报名及缴费(1月6日-10日): 第一步:网上报名。 登录报名系统→选择“专业报考”→选择湖北美术学院→选择考点、专业类别(具体考试日期场次)→点击“选报专业”→考试信息确认→点击“提交报考”→最终确认提交→选择支付宝缴费→在“已报专业”查询报名状态→显示报名成功,进行第二步操作。 考生未在规定时间内及未按规定流程报名、缴费,视为报名不成功,责任由本人承担。 第二步:报考资料上传和准考证打印。 下载艺术升APP→登录报名系统→选择“报考”栏目→选择“上传报考资料”菜单→按照上传要求进行报考资料上传→等待审核报考资料通过→登录电脑网页端报名系统→选择打印中心→打印准考证(成功打印准考证后,报名流程完成)。 网络初试准考证打印日期:2026年1月12日10:00—2026年1月16日18:00(仅可通过电脑网页端打印)。 请考生根据自身实际合理选择考试时间与场次。我校将根据考生报名实时情况及相关政策要求,适时调整每日考场容量。报名缴费成功即视为确认参加考试,学校随即启动考务组织程序、安排考试资源,无论是否参加考试,报名考试费均不予退还。未上传报考资料或报考资料审核未通过的,不能打印准考证和参加考试,请考生务必在2026年1月11日上午10点前完成资料提交并通过审核,成功打印准考证后,报名流程完成。 2.网络初试成绩查询: 成绩查询:登录报名系统→选择“成绩/志愿/录取”菜单下“专业成绩/结论”→选择湖北美术学院,查询是否通过网络初试。通过网络初试的考生具有现场考试资格,请及时关注现场考试安排相关公告。
三、 考试安排 【考生准备】
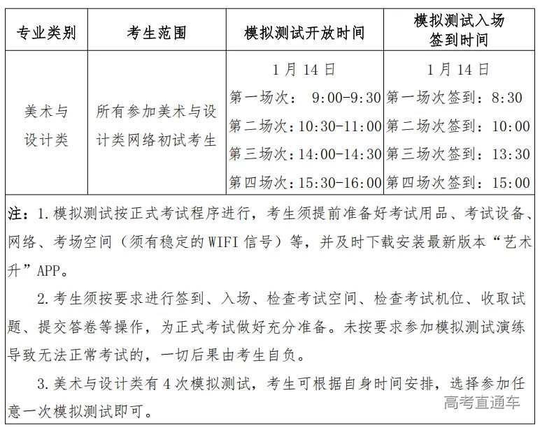
【模拟测试】
【正式考试】
【现场复试】
【其他】 1.报考系统技术咨询联系方式: 电话:0571-26881663 时间:9:00 - 22:00 邮箱:artstudent@yixianinfo.com 2.学校招生政策咨询联系方式: 电话:027-81317222 时间:上午9:00-12:00 下午14:00-17:00 邮箱:bkzs@hifa.edu.cn 欢迎报考湖北美术学院!
附件可下载:
附件1:湖北美术学院2026年本科网络初试考试系统操作手册.pdf
附件2:湖北美术学院 2026 年本科招生网络初试考场规则.pdf
附件:
附件1:湖北美术学院2026年本科网络初试考试系统操作手册
附件2:湖北美术学院 2026 年本科招生网络初试考场规则

















