根据《关于印发<2026年全国硕士研究生招生工作管理规定>的通知》(教学〔2025〕2号)等相关文件要求,结合我校具体情况,现将2026年硕士研究生复试、调剂、录取工作通知如下:
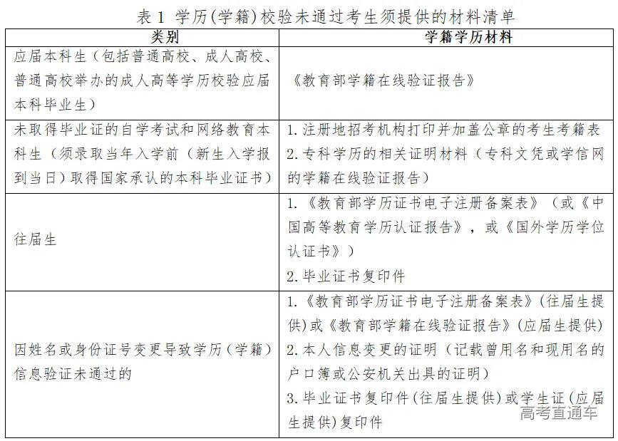
1.学校研究生招生委员会负责学校研究生招生工作的统筹、指导和协调等工作。 2.学院研究生招生分委员会在学校研究生招生委员会的领导和组织下,开展研究生的复试录取工作。 考生复试资格的审查工作必须在复试之前由学院资格审查小组完成。复试前,各学院登陆中国研究生招生信息网(http://yz.chsi.com.cn),下载考生学历(学籍)认证数据,并按招生章程要求审核考生的报考条件。 考生须提供以下材料: 1.统考(含单独考试)考生: (1)身份证复印件。 (2)学历证书、学位证书复印件(应届本科毕业生交验学生证,毕业证书入学时交验)。 (3)《西南石油大学硕士研究生招生思想政治素质和品德考核表》(见附件1)。 (4)《西南石油大学2026年硕士研究生复试考生诚信承诺书》(见附件2) (5)对学历学籍审核结论有疑问的考生须提供学历(学籍)认证证明,学历(学籍)校验未通过考生还须提供材料清单,如表1所示。 注:务必保证《教育部学籍在线验证报告》、《教育部学历证书电子注册备案表》在线验证有效期到2026年6月30日均有效。 2.“退役大学生士兵计划”、“享受退役大学生加分政策”的考生除提交上述1中材料外还须提供: (1)入伍批准书复印件。 (2)退出现役证复印件(限士兵)。 (3)入伍前所在高校学籍在线验证报告。 (4)《教育部学历证书电子备案表》(往届生提供)或《教育部学籍在线验证报告》(应届生提供)。 3.符合规定条件并申请享受少数民族照顾政策、申请享受初试加分政策的考生,须在网上报名时按要求填报申请信息,并如实填写相关信息,未按规定申报的或审核(含复审)未通过的,不享受相应照顾或加分政策。 工作单位和户籍在国务院公布的民族区域自治地方,且定向就业单位为原单位的少数民族在职人员考生,可按规定享受少数民族照顾政策。享受少数民族照顾政策的考生除提交上述1中材料外,还须提供: (1)户口簿首页和登载本人户籍信息的“常住人口登记卡”页复印件。 (2)定向协议(定向就业单位为原单位)(见附件3) 参加“大学生志愿服务西部计划”“三支一扶计划”“农村义务教育阶段学校教师特设岗位计划”“国际中文教育志愿者”项目之一,服务期满且考核合格的考生,3年内报名参加全国硕士研究生招生考试(不含单独考试)的,可申请享受初试总成绩加10分,同等条件下优先录取。享受初试加分政策的考生,提交上述1中的材料外,还须提供: (1)2026年全国硕士研究生招生享受初试加分政策申请表(见附件4)。 (2)参与项目协议(合同)复印件及考核材料复印件。 复试加分按教育部政策执行;符合多项加分项目的考生,分值不得累加。 4.服役期间获得三等战功、二等功以上奖励或者二级以上表彰,符合全国硕士研究生招生考试报考条件的退役人员,可申请免初试攻读硕士研究生(以下简称这类考生为“免初试生”),已在“全国推荐免试攻读研究生(免初试、转段)信息公开暨管理服务系统”报名并审核通过的考生,除提交上述1中材料外还须提供: (1)立功相关证明材料 (2)《教育部学历证书电子注册备案表》(往届)或《教育部学籍在线验证报告》(应届) 除上述材料外,学院还可要求考生提供大学学习成绩单、毕业论文、科研成果、专家推荐信等补充材料,对考生进行全面考查。 考生须确保提交材料真实和复试过程诚信。严禁考生弄虚作假及违规作弊行为,一经查实,即按照规定严肃处理,取消录取资格,记入《考生考试诚信档案》。入学后3个月内,我校将按照《普通高等学校学生管理规定》有关要求,对所有考生进行全面复查。复查不合格的,取消学籍;情节严重的,移交有关部门调查处理。 复试采取差额形式,生源充足学科(专业)参加复试的考生数一般不低于招生计划的120%。根据《2026年全国硕士研究生招生考试考生进入复试的初试成绩基本要求》,经学校研究生招生委员会审定,制定我校复试分数线(见《关于公布2026年西南石油大学硕士研究生招生专业复试分数线的通知》),符合我校划定复试线要求的考生方可进入复试。 免初试生已按要求报名且审核通过的考生可进入复试。 我校不接受破格复试。 我校所有专业原则上均采用线下复试,请考生及时关注我校研究生院及学院官网发布的复试通知安排。 复试内容一般包括专业笔试(含机试、综合测试)、面试、外国语测试和思想政治素质与品德考核四部分。其中笔试(含机试、综合测试)、面试、外国语测试实行量化打分,各项成绩满分均为100分,按比例折算后计入考生的复试成绩。思想政治素质与品德考核不进行量化打分,考核结果为合格或不合格。 学院须在复试录取实施细则中公布笔试(含机试、综合测试)、面试、外国语测试各部分所占权重,其中笔试(含机试、综合测试)权重为50%-70%(具体见学院复试录取实施细则)。工商管理、工程管理、会计硕士的思想政治理论考试由学院在复试中进行,成绩计入复试总成绩(具体见学院复试录取实施细则)。 以同等学力参加复试的考生,在复试中须加试至少两门与报考专业相关的本科主干课程,各科满分为100分,不计入复试总成绩,每门课程考试时间不得低于120分钟,加试科目详见“西南石油大学2026年硕士研究生专业目录”备注栏。 1.申请开通调剂的学院须提前公布经学院研究生招生分委员会和学位评定委员会审核同意后报学校研究生招生委员会审定通过的调剂办法。办法应明确接受考生调剂的时间、基本要求(含考生第一志愿专业范围、初试科目、初试成绩要求等,其中初试成绩含加分)、工作程序、复试录取办法(含考生进入复试的遴选规则)、咨询渠道等信息。 2.调剂须符合我校招生章程和专业目录中规定的调入专业的报考条件。 3.原则上,调剂考生第一志愿专业与调入专业相同相近,或初试科目与调入专业初试科目相同相近。 4.调剂按“统考数学一的专业可调入统考数学二或统考数学三的专业,统考数学二的专业可调入统考数学三的专业”、“统考英语一的专业可调入统考英语二的专业”的原则进行,不得逆向调剂。 5.调剂考生初试成绩须符合第一志愿报考专业在调入地区的国家分数线。 6.其他调剂要求 (1)考生在照顾专业与非照顾专业之间调剂,其初试成绩均须符合调入地区第一志愿报考专业所在学科门类的非照顾专业国家分数线。考生在工学照顾专业之间,教育学照顾专业之间调剂,按本类照顾专业国家分数线执行。 (2)报考工商管理、公共管理、会计、旅游管理、图书情报、工程管理、审计等7个专业学位的考生,在满足调入专业报考条件、且初试成绩同时符合调出专业和调入专业在调入地区的国家分数线的基础上,可申请相互调剂,但不得调入其他专业;报考其他专业的考生不得调入该7个专业学位。 (3)参加单独考试的考生不得调剂,其他考试方式的考生也不得调入。 (4)报考法律(非法学)专业学位以外的考生不得调剂到法律(非法学)专业学位。 (5)报考“退役大学生士兵计划”的考生,申请调剂到普通计划,其初试成绩须达到调入地区相关专业所在学科门类的国家线和我校各学院复试分数线要求。符合条件的,可按规定享受退役大学生士兵初试加分政策。 报考普通计划的考生,若报名时申请退役大学生士兵初试加分并填报了相关信息,经有关部门审核通过后,调剂阶段可按规定申请调剂“退役大学生士兵计划”,其初试成绩须符合我校确定的接受“退役大学生士兵计划”考生调剂的初试成绩要求。若报名时未申请退役大学生士兵初试加分的,不可参加“退役大学生士兵计划”调剂。 (6)所有调剂考生都必须在“中国研究生招生信息网”上的调剂服务系统填写调剂申请。最终拟录取新生的拟录取专业和研究方向以调剂服务系统数据为准。 (7)各招生专业每次开放调剂系统持续时间不得低于12个小时。对申请同一招生单位同一专业、初试科目完全相同的调剂考生,学院应当按考生初试成绩择优遴选进入复试的考生名单。考生调剂志愿锁定时间为36小时。锁定时间到达后,如学院未明确受理意见,系统自动解除锁定,考生可继续填报其他志愿。 (8)我校调剂复试录取时间按教育部要求执行,如在期间完成了招生计划,将适时提前关闭调剂系统。 所有拟调剂到我校的考生必须保证学籍学历的真实性,若因学籍学历问题导致不能录取,责任由考生全部承担。我校不接受考生通过现场、邮寄、电话、邮箱等其他方式提交的调剂申请。 除免初试生外,考生初、复试成绩占比各为50%,综合成绩由考生初试总成绩和复试成绩折合为百分制后加权计算,保留两位小数。 除免初试生外考生综合成绩=(初试总成绩/初试总成绩满分)×100×初试成绩权重(50%)+复试成绩×复试成绩权重(50%)。 免初试生综合成绩=复试成绩×100%,复试合格者即可予以拟录取。 综合成绩相同的考生,按初试总成绩、初试统考科目总成绩依次排序录取。 学院依据招生计划、复试录取实施细则择优确定拟录取名单。 有下列情况之一者,不予录取: 1.思想政治素质和品德考核不合格者。 2.体检不符合教育部规定者。 3.同等学力加试课程任意一科低于60分者。 4.报考资格不符合规定的(包括经考生确认的报考信息填写错误引起的)。 5.未通过或未完成学历(学籍)审核的考生。 6.复试成绩(总分100分)低于60分者。 专业目录招生人数为拟招生人数,实际计划以下达计划为准;各学院根据学校下达计划,按照考生的综合成绩排名,从高分到低分进行录取。 各类专项计划考生(单独考试、退役大学生士兵计划等)招生计划单列,不参与统考考生排序,在其专项计划内择优录取。 免初试生复试合格即可予以拟录取,不参与统考考生排序,占该专业招生计划。 按规定享受少数民族照顾政策考生参与统考考生排序。 1.我校预计在3月底启动复试录取工作,具体时间及复试安排等详见各学院复试录取实施细则。 2.对于复试合格、拟录取的考生,学院应向考生所在单位函调人事档案,全面考查其思想政治素质和品德情况。 3.招收的全日制硕士研究生其人事档案须在开学前调入我校,逾期不予注册学籍,调入的人事档案需在校保留至毕业。非全日制硕士研究生录取后其人事档案不转入学校,毕业后回原单位工作。 4.我校非全日制硕士研究生招收在职定向就业人员,各学院拟录取名单确定后,要及时通知考生提交定向协议书,学院复试录取办法中明确提交地址,完善录取手续。 5.我校参照《教育部、卫生部、中国残疾人联合会关于印发〈普通高等学校招生体检工作指导意见〉的通知》(教学〔2003〕3号)要求,执行《教育部办公厅 卫生部办公厅关于普通高等学校招生学生入学身体检查取消乙肝项目检测有关问题的通知》(教学厅〔2010〕2号)规定要求。 拟录取公示期间请考生在西南石油大学校医院或符合高考体检资质(二甲以上)的医院完成体检,待体检报告(见附件5)出具后及时向所在学院提交。注:考生可自行下载附件5 所示的体检报告模板。若医院不采用该模板,则体检项目需涵盖附件 5 中所有体检内容。 录取考生入学时须参加我校统一组织的体检,不符合录取要求者取消录取资格。 6.学校研究生招生工作委员会审定拟录取名单后,报四川省教育考试院审查合格后发放录取通知书。在录取通知书发放之前学院组织完成拟录取新生与研究生导师的师生互选工作。 7.研究生招生考试(初试和复试)是法律规定的国家考试之一。复试相关材料属于涉密信息,受国家法律法规保护,考生不得以任何形式保存和传播复试有关的内容。根据2019年9月起施行的《最高人民法院、最高人民检察院关于办理组织考试作弊等刑事案件适用法律若干问题的解释》,在研究生招生考试中“组织考试作弊”“非法出售或者提供试题、答案”等情形,均应认定为刑法第二百八十四条规定之一的“情节严重”,将依法从重追究刑事责任。请考生切实增强法制观念,提高法律意识,不参与涉考违法犯罪活动,诚信参加复试调剂。考生应自觉服从考试组织管理部门的统一安排,接受复试工作人员的管理、监督和检查。 8.复试费:普通考生120元/人,同等学力200元/人。采取网上缴纳方式,具体要求由学院通知。 研招办咨询电话:028-83032120,83035080 咨询时段:工作日8:30-12:00,14:00-17:30 学院咨询电话及咨询时间见学院复试通知。 学校设立2026年硕士研究生招生复试及拟录取工作举报方式如下: 举报邮箱:swpu-yzb@swpu.edu.cn,jwjc@swpu.edu.cn(仅受理违纪违规举报) 学校受理举报部门:研究生招生办公室、纪委办公室 举报电话:028-83032129 各研究生招生学院要在实施细则中公布本学院受理申诉和举报的联系方式。 通讯地址:四川省成都市新都区新都大道8号西南石油大学
