深圳大学2023年
本科艺术类专业招生简章
以深圳大学本科招生网公布为准

深圳大学2023年计划招收国家任务全日制艺术类本科生约为594名,具体如下 :
(一)分省分专业招生计划(以各省公布的《招生专业目录》为准)

备注:
1. 表演(影视戏剧)专业在广东省按校考方式招生,其他各专业均在各招生省市按统考方式招生。
2. 如招生省份艺术类计划不分文理,则艺术文理兼招,否则仅招艺术文或艺术历史(以各省招生专业目录为准)。
3. 音乐表演(器乐演奏)在广东省招收:钢琴(9人)、古筝(4人)、小提琴(2人)、手风琴(2人)、钢琴(按流行键盘、爵士钢琴、即兴演奏培养)(10人)、电贝司、电吉他及古典吉他(共6人)、萨克斯(按流行及爵士萨克斯培养)(3人)、打击乐(按爵士鼓培养)(3人);在四川省招收:钢琴;在湖南省招收:手风琴。
4. 音乐表演(声乐演唱)按美声、民族培养;在新疆招收单列类应试外语科目考生。
5. 音乐表演(流行演唱)按流行唱法培养。
6. 音乐表演(音乐编创)在广东省招器乐类统考(限钢琴、中提琴、长笛、单簧管、双簧管、圆号、小号、长号、琵琶)考生;在湖南省招收音乐类统考(理论作曲类)考生。
7. 高考改革3+3省市招生专业选考科目要求为不限;3+1+2省市招生专业再选科目要求为不限。
(二)学制
四年。
(三)学费(不含书费)
按学分制收费,由课程学分学费和专业学费两部分组成,每学期学分学费按学生实际修读的课程总学分计算。各专业学费平均约10000元/学年,情况详见深圳大学本科招生网;住宿费为800-1500元/学年(以深圳市物价部门批准数为准)。

(一)报名条件
符合广东省普通高校年度招生工作规定中的报名条件并已参加省级招生考试机构组织的高考报名和艺术类校考报名。非广东省生源报考无效(内地高中新疆班考生为新疆生源)。
(二)报名办法
网上报名及缴费:报考表演(影视戏剧)专业的广东省考生,请于2022年12月19日至12月28日21时,通过“小艺帮”APP报名、上传相关报名材料、缴费,并在考试截止日期前按要求在线录制视频及提交。
考生须通过报名系统进行网上缴费。一旦缴费成功后,费用不予退回,请考生认真考虑。广东省考生200元人民币/人/专业。
注:报名信息必填字段包括姓名、性别、身份证号、高考准考证号(10位数字)、高考生源省份、毕业中学、考生联系电话等,考生应确保报名资料的真实准确。如因考生本人填写数据有误导致无法上传校考报名数据,该考生报名无效或考试成绩无效。
(三)初试
我校采取非现场考核方式进行初试考核。考生须按照我校2023年本科艺术类专业招生简章和考试大纲要求,自行录制考试视频,于2022年12月30日21时前通过报名平台上传考试视频作品。
注:
1. 录制视频要求:
(1)考生仅上传一个视频文件,如因考生本人误传视频影响评分,责任自负;
(2)录制视频期间考生不得以任何方式透露本人姓名、证件号等能表明个人身份的信息;
(3)视频作品其他要求详见考试大纲。
2. 一旦发现考生视频作品有编辑、替考等考试违规、作弊行为,我校将取消该生考试成绩,并上报省级招生主管部门。
(四)复试
我校采取现场面试考核方式进行复试考核,初试合格的考生方可参加复试。复试时间暂定为2023年2月11日,地点为深圳大学粤海校区汇德楼B座一楼。
注:
1.最终排名按复试成绩排名,与初试成绩无关。
2.复试指引等具体相关事宜将与复试名单一并公布。
(五)校考考试科目和内容(详见考试大纲)
表演(影视戏剧):
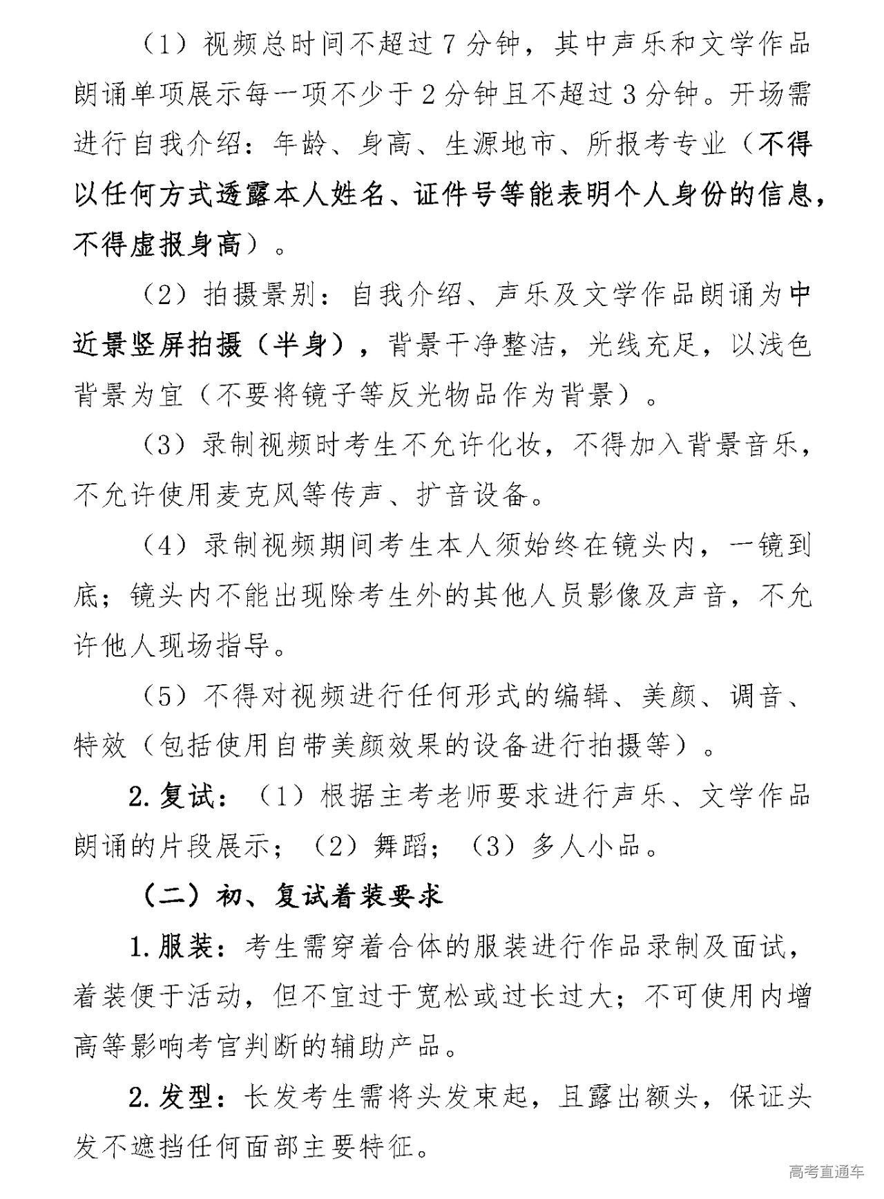
1.初试:(1)声乐;(2)文学作品朗诵。
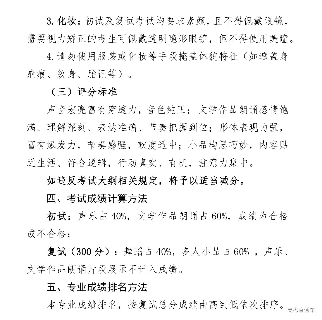
2.复试:(1)声乐、文学作品朗诵片段展示;(2)舞蹈;(3)多人小品。

(一)录取条件
1. 符合考生所在省(自治区、直辖市)艺术类报考条件及录取规定,按省统考招生的专业,考生须参加相应类别(子类别)的统考并达到省规定的录取控制分数线。
2. 体检符合报考专业的要求,美术类考生色盲者不予录取。
3. 我校播音与主持艺术专业设有高考文化课录取控制分数线,未达相应分数线者请放弃报考,否则将被退档。在广东、福建、湖北、湖南、重庆为普通本科批录取控制分数线;在安徽、黑龙江、四川为普通本科一批录取控制分数线;在浙江为普通类第一段控制分数线。
(二)专业录取办法
实行分数优先原则录取。分专业时认可全国性高考加分,文化成绩无单科要求。
按平行志愿方式、且按专业计划数1:1出档的考生,服从调剂、符合我校相关录取规则和体检要求,我校不退档。
1. 设计学类、美术学、播音与主持艺术、舞蹈编导、音乐表演、音乐学各专业:
根据各省(自治区、直辖市)投档规则出档后(播音与主持艺术专业还须达到我校规定的高考文化课录取控制分数线),广东省以投档总分(排位)按“分数优先,遵循志愿”的原则录取;其它省按术科统考成绩从高到低录取,术科统考成绩相同的,按高考文化成绩(排位) 录取。
2. 表演(影视戏剧)专业:
根据各省(自治区、直辖市)投档规则出档后:
(1)广东省先按校考分数(排名)择优录取计划数的50%(按四舍五入规则;如校考分数相同,则按文化课择优录取);再按文化课成绩择优录取剩余计划(如文化课成绩相同,则按校考分数(排名)择优录取)。
(2)其它省按术科统考成绩从高到低录取,术科统考成绩相同的,按高考文化成绩(排位) 录取。

艺术学部(点击文末“阅读原文”查看)
(一)“设计学类”,设艺术设计学(创意策划与设计管理)、产品设计、环境设计、视觉传达设计、数字媒体艺术和服装与服饰设计专业,新生进校后按大平台授课,前两个学期不分专业,学习公共课、基础课,第三学期进入各专业学习(第二学期完成专业分流工作)。
(二)为做好疫情防控工作,校考初试合格参加复试的考生人数原则上按照专业计划数1:4确定。
(三)按教育部要求,分省计划艺术类专业按省计划统一划定各专业合格分数(每个专业校考合格人数原则上不得超过该专业上一年度录取人数的4倍)。
(四)校考复试名单和复试指引预计将于2023年1月中旬在深圳大学本科招生网(http://zs.szu.edu.cn)和微信公众号“深圳大学本科招生”(szubkzs)公布;校考复试考试成绩和合格线将于复试结束后一周内在深圳大学本科招生网公布;合格证不再打印、邮寄。
(五)新生入学后,将进行体检和专业水平等复查,凡复测成绩未达到入学专业课考试成绩70%的考生,或有弄虚作假者,将取消其入学资格和学籍。
(六)对于不具备网络和智能终端的考生,请于2022年12月24日前与我校招生办公室联系。
(七)如上级主管部门相关招生政策有所调整,我校将进行相应调整,按新政策执行,请关注我校本科招生网。

区号:0755;
邮编:518060;
联系地址:深圳市南山区南海大道3688号。

深圳大学招生办公室
2022年12月
附件(可下载):
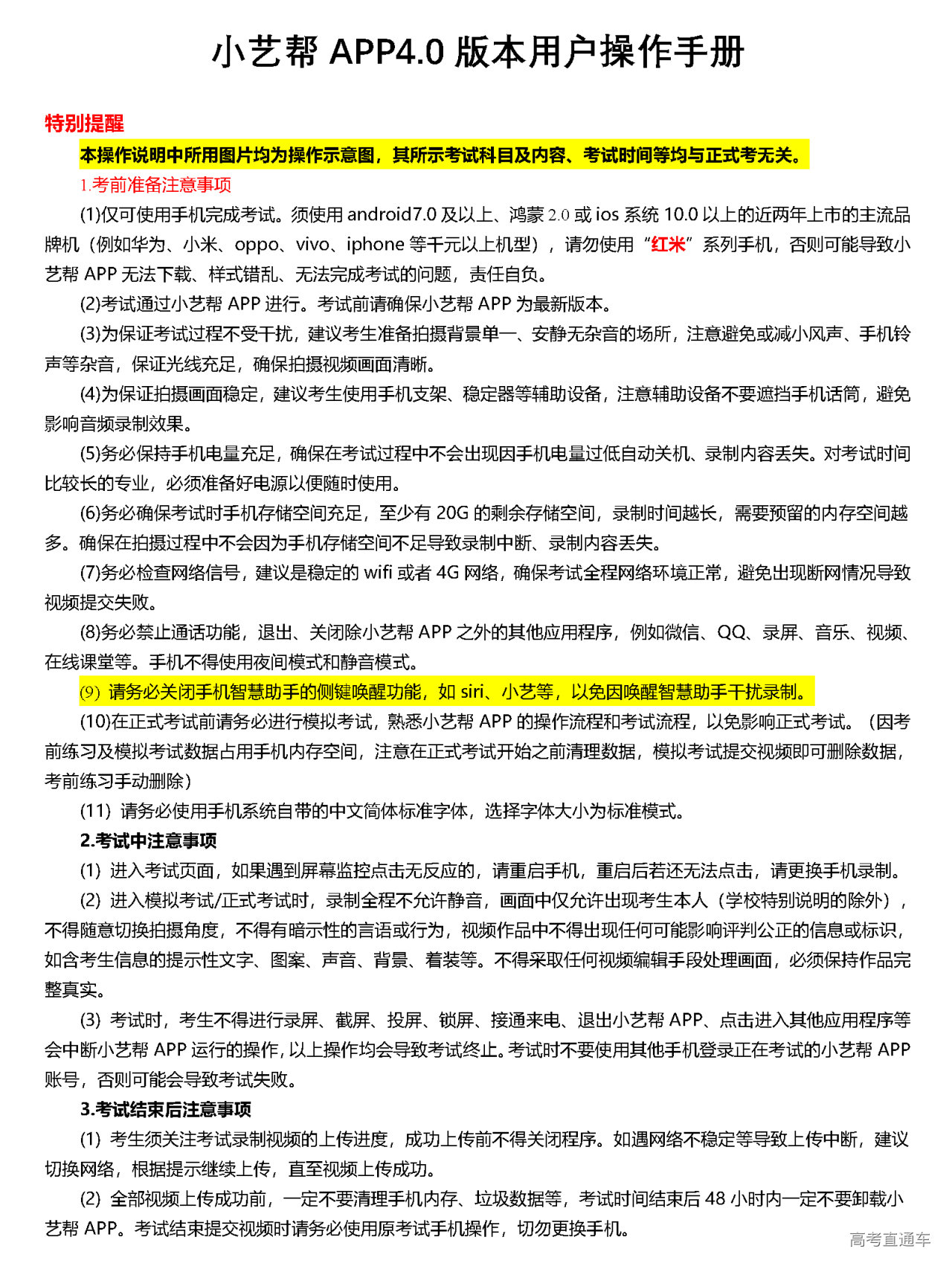
“小艺帮”APP使用指南(小艺帮客服QQ号: 800180626,咨询电话:4001668807)
深圳大学2023年艺术类校考考试大纲
各省各专业统考子科类要求














