北京师范大学-香港浸会大学联合国际学院
2022年广东省综合评价招生录取简章
根据《国务院关于深化考试招生制度改革的实施意见》和《教育部办公厅关于做好2022年普通高校部分特殊类型招生工作的通知》的文件精神,北京师范大学-香港浸会大学联合国际学院(以下简称“北师港浸大”)2022年继续在广东省开展综合评价招生录取模式试点工作。
一、 招生性质
招收2022年参加广东省普通高校统一招生考试,并通过本方案遴选达到规定要求的考生。
学校名称:北京师范大学-香港浸会大学联合国际学院
学校地址:广东省珠海市
办学性质:内地与香港合作办学
办学层次:本科
办学类型:全日制
业务主管:广东省教育厅
招生代码:16401
招生批次:提前批次特殊类型招生院校综合评价志愿栏
颁发证书:学生毕业达到学位标准和完成学业要求者将获颁发国际认可的香港浸会大学学士学位证书和北京师范大学-香港浸会大学联合国际学院本科毕业证书。
二、招生计划
2022年北师港浸大广东省综合评价招生计划以广东省招生办公室公布的《广东省2022年普通高等学校招生专业目录》为准。
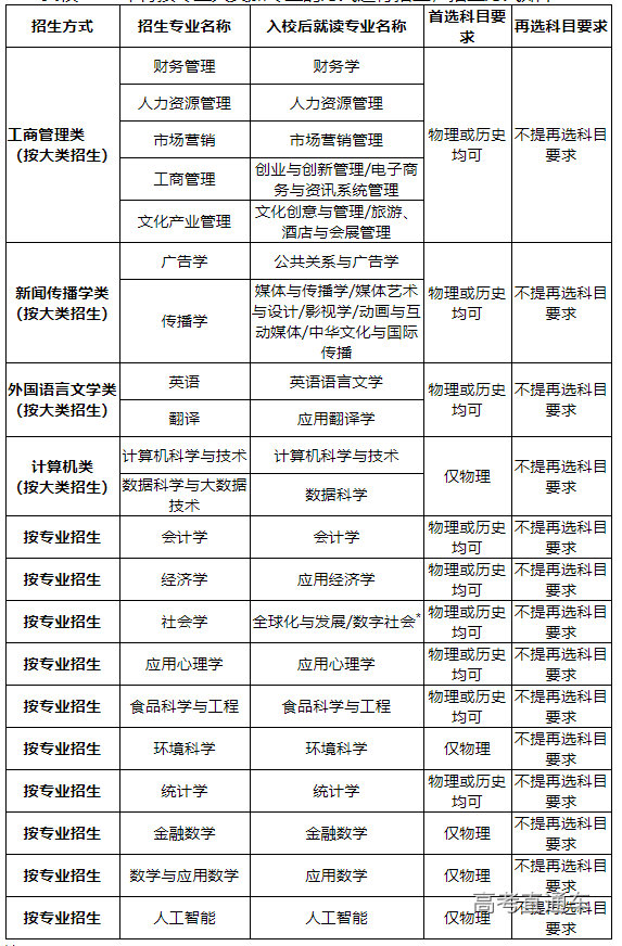
三、 招生专业
我校2022年将按专业大类加专业的方式进行招生,招生方式如下:
注:
1、北师港浸大的大类招生专业分流工作以生为本、志愿优先、择优选拔,原则上在第一学年第二学期开始前完成专业确认,让学生在第二学期按相关专业的培养方案开始专业学习。学生入学后可深层次了解各学科和专业,依据自己的兴趣、特长、学习情况,自主填报分流专业志愿。各学部专业分流评审小组,将从个人意愿、个人能力、学业成绩、个人作品集、个人陈述、小组面试、老师评价七项标准中,挑选若干项作为本招生大类专业分流的选拔标准,综合确定专业分流名单。
2、社会学(数字社会)为2022年拟新增专业,待香港浸会大学审批。
四、报名方式
1.报名资格
凡符合广东省2022年高考报名资格的优秀高中毕业生(含往届毕业生),高中学业水平合格性考试思想政治、历史、地理、物理、化学、生物学等6门科目成绩均合格(新高考改革前的往届生高中学业水平考试各学科成绩都达到C级或以上),且高考成绩估计达到广东省特殊类型招生录取控制线,符合条件者均可报名。
我校所有本科专业实施英文教学,请非英语语种考生慎重报考。
2.报名日期
2022年3月7日14:00-2022年5月31日
3.报名程序
(1)网上提交申请表:登录北师港浸大广东省综合评价报名系统进行注册(点击进入),填写并提交申请表。申请须提交的内容包括:上传考生有效身份证正反面照片,上传考生彩色证件照,填写综合评价入学测试报名信息。
(2)在线支付报名评审费:北师港浸大入学测试报名评审费金额为人民币80元。缴交方式为登录北师港浸大广东省综合评价报名系统后进行在线支付。
逾期未缴交报名评审费者视为自动放弃并退出选拔程序。所有已缴交报名评审费用将不予退还。
五、选拔程序
1.学校招生委员会对考生材料进行资格审查,考生可于6月10日登录北师港浸大广东省综合评价报名系统,查询是否有资格参加北师港浸大入学测试。
2.学校拟于6月11至16日,针对有考试资格的考生开展“双机位”模拟网络远程测试。具体要求届时见学校招生信息网通知。
3. 高考结束后高考成绩公布前(拟6月18-19日),考生参加北师港浸大线上入学测试,即参加全英文的线上考试及体育科目测试。学校体育科目测试项目为三选一:一分钟俯卧撑、一分钟跳绳、一分钟仰卧起坐。体育科目测试结果将作为录取时的重要参考。具体考试安排待定,详情以我校招生信息网公布为准。
4.高考志愿填报前(拟6月23日),考生登录学校综合评价报名系统查看是否通过入学测试。
5.高考成绩公布后,考生参加广东省普通高考志愿填报,在提前批次特殊类型招生院校综合评价志愿栏填报北师港浸大。具体填报时间、批次安排以省招生办普通高考志愿填报工作的文件为准,专业志愿填报以广东省教育考试院高考志愿填报系统填报为准。
6.省招生办根据考生志愿,将填报我校志愿、符合投档条件的上线考生全部投档给我校,由我校综合评价录取标准择优录取。录取名单一旦确定,我校将不再受理录取考生的退档申请。
六、录取标准
参加并通过我校入学测试的考生,必须在广东省提前批次特殊类型招生院校综合评价志愿栏填报我校,未填报者无录取资格(若未能被我校录取,不影响其后续本科批次的投档和录取)。
一般情况下,对于报考我校2022年提前批次特殊类型招生院校综合评价志愿栏的广东省考生,原则上要求高考成绩须达到特殊类型招生录取控制线。对于在我校入学测试中表现特别优秀的考生(即我校全英文入学测试满分225分,入学测试成绩达到200分或以上的考生),高考成绩可放宽至特殊类型招生录取控制线下30分(含30分)以内根据考生综合成绩总分择优录取。录取时,学校分物理、历史按考生综合成绩根据北师港浸大广东省综合评价招生计划从高分到低分录取,其中:考生高考成绩占综合成绩的60%,我校组织的入学测试成绩占30%,高中阶段的学业水平合格性考试成绩占10%。如综合成绩相同而又不能同时录取时,则先按考生高考成绩,如高考成绩也相同的情况下,再按我校入学测试成绩、考生高中学业水平合格性考试成绩、高考成绩排位的顺序录取。
专业录取按“分数优先”原则,根据考生综合成绩总分从高分到低分按考生专业志愿顺序分档,依次类推,实行“分数清”录取规则。考生所填专业志愿都未被录取时,若服从专业调剂,则按照考生综合成绩总分从高分到低分顺序,如遇同分情况按以上同分原则处理,调剂到招生计划有空额的专业录取,否则,作退档处理。
综合评价录取成绩的构成如下:
综合评价录取总成绩满分为750分。其中,高考成绩(含政策性加分)按60%的比例计入;北师港浸大入学测试成绩满分为225分,按实际成绩计入;考生高中阶段的思想政治、历史、地理、物理、化学、生物学等6门学业水平合格性考试科目成绩均须达到合格,并按对应等级折算办法计入学业水平合格性考试成绩。
考生高中阶段的思想政治、历史、地理、物理、化学、生物学等6门高中学业水平合格性考试成绩折算办法:按照A等级对应75分、B等级对应64分、C等级对应41分、D等级对应19分计算各科目得分,考生高中学业水平合格性考试计入综合评价录取成绩=各科目等级分总和/6。
新高考改革前的往届生3门高中学业水平考试成绩按以下等级对应方式计入:A级对应25分,B级对应21分,C级对应17分,新高考改革前的往届生高中学业水平考试计入综合评价录取成绩=各科目等级分总和。
七、录取规则
1. 学校招生工作严格遵循“公平竞争、公正选拔、德智体美劳全面考核、综合评价、择优录取”的原则。学校综合评价报名系统开通入学测试成绩查询,考生可查询是否通过北师港浸大入学测试。同时,学校将有资格参加入学测试的考生名单、通过入学测试的考生名单和最终录取考生名单在学校网站上进行公示,并按教育部有关文件要求在相关网站进行公示。
2. 政策性加分:对享受加分政策的考生, 我校承认符合教育部或广东省招生委员会加分政策的考生加分成绩。
3. 学校录取考生的体检标准及新生入学身体检查标准按照教育部、卫生部、中国残疾人联合会颁布的《普通高等学校招生体检工作指导意见》和《教育部办公厅 卫生部办公厅关于普通高等学校招生学生入学身体检查取消乙肝项目检测有关问题的通知》的有关规定执行。新生入学身体健康状况复查不符合体检要求或不宜就读已录取专业者,按有关学籍管理规定办理,予以转专业或取消入学资格。
4. 考生应对其提供的信息负责。若发现作假的行为,一经查实,立即取消相关学生的录取资格,并在我校网页公布相关考生的名单。
八、收费标准及奖助学金
1.普通类招生专业学费:每生每学年十万元人民币
住宿费: 两人间:6400元/生·学年
三人间:4000元/生·学年
四人间:3500元/生·学年
如上级部门颁布新房型的收费标准,则按新标准执行,收费细则详见学校网站。
2.我校设置本科新生入学奖学金,细则详见学校《2022年UIC本科新生入学奖学金实施办法》。对珠海籍新生设有学费减免政策,详见学校《2022年UIC珠海籍本科新生学费减免实施办法》。
3.学生入学后的奖助学金,由学校本科生奖助学金委员会按照学校奖助学金的具体规定评定。
九、2022年北师港浸大广东省综合评价录取重要日程
十、附则
1.2022年我校在广东省统招计划见省招办公布的招生专业目录。
2.本实施办法的解释权属我校招生委员会。
3.我校招生办公室负责本实施办法的具体实施。
4.本实施办法会根据教育部和广东省综合评价录取的最新政策做相应调整并及时公布,最终以广东省教育厅审核通过的为准。
5.我校并无组织任何入学面试培训,也从未授权任何个人或机构以任何形式开展此类考前辅导或培训,请家长和考生们谨防误导或受骗。6.联系方式:
招生工作的监督与申诉部门:学校招生委员会,电话:(0756)3620332
招生咨询部门:学校招生办公室
招生热线:(0756)3620011、3620022、 3620033、 3620044
传真号码:(0756)3620047
我校在广东报考QQ咨询群:541901761、513430174,可加QQ群了解,或咨询各地市招生负责人(详见https://admission.uic.edu.cn/undergraduate/contact.htm)
电子邮箱:admission@uic.edu.cn
学校网址:https://www.uic.edu.cn/
招生信息网:https://admission.uic.edu.cn/
招生微信公众号:北师港浸大招生办公室
通讯地址:广东省珠海市香洲区唐家湾金同路2000号,邮政编码:519087。


