


韩山师范学院2020年本科插班生
招生简章

一、招生对象及报考条件
(一)招生对象
拥护中国共产党的领导,热爱祖国,品德良好,遵纪守法,愿为社会主义现代化建设勤奋学习且具有培养前途,身体健康状况符合普通高校招生的体检要求,并符合下列条件之一的人员可以报考:
1.就读广东省普通高校的应届专科毕业生。
2.在广东省参加普通高考,就读外省普通高校的应届专科毕业生。
3.择业期内(毕业两年内,下同),非广东省户籍在广东省内就读的普通高校专科毕业生和在广东省参加普通高考就读外省普通高校的专科毕业生。
4.广东省户籍的普通高校往届专科毕业生(含择业期内的往届毕业生)。
5.广东省户籍的在报名确认截止日期前取得国家承认学历的专科毕业生(含成人教育、自学考试、网络教育,毕业证书落款日期在2020年1月9日前)。
6.报考职教师资专业的考生,需符合上述5个条件之一,且必须在报名确认截止日期(2020年1月9日)前取得与报考专业相对应的中级及以上职业资格技能等级证书。职业资格技能等级证书应属省级以上人力资源和社会保障部门主考(或授权)的中级及以上职业技能等级证书或省教育考试院主考的专业技能课程B级及以上证书。
7.普通高校毕业的退役士兵,符合上述相应报考条件的,根据《教育部办公厅关于进一步做好高校学生参军入伍工作的通知》(教学厅〔2015〕3号)有关精神,高职(专科)学生应征入伍服义务兵役退役,在完成高职学业后报考我省本年度招收本科插班生的招生院校、专业,实行计划单列;服义务兵役期间荣立三等功(含三等功)以上奖励的高职(专科)退役士兵考生(应届或往届)免试入读本年度招收本科插班生的招生院校、专业。
(二)下列人员不得报考:
1.普通高校应届毕业生之外的各类高等学历教育在校生;
2.因违反国家教育考试规定,被给予暂停参加本科插班生招生考试处理且在停考期内的人员;
3.因触犯刑律已被有关部门采取强制措施或正在服刑者;
4.不符合报考条件的其他人员。
二、报名时间和办法
(一)报名方式
1.预报名。2020年1月2日至5日(共4天)为网上预报名时间,考生通过互联网登录http://www.eeagd.edu.cn/bcks,进入“广东省本科插班生网上报名系统”进行预报名,阅读相关报考规定、要求,签订《诚信考试承诺书》,录入报名信息,绑定手机号,关注省教育考试院官微(gdsksy)小程序采集相片,上传资料,获取预报名号并设定密码。
(1)考生须自行进行在线专科学历学籍验证。已取得专科毕业证书的往届考生,在网上报名时须在报名系统“专科学历验证”模块输入专科毕业证书信息,进行专科学历验证,由系统反馈验证结果。验证结果分“通过”和“不通过”两种。学历验证结果为“不通过”的考生,考生须自行前往学信网(https://www.chsi.com.cn/xlrz/index.jsp)网上申请专科学历认证。尚未取得专科毕业证书的普通高校应届专科毕业生,在网上报名时须在报名系统“专科学籍查验”模块输入本人身份证号码和姓名等信息,进行专科学籍查验,由系统反馈验证结果。验证结果分“通过”和“不通过”两种。学籍查验“不通过”的考生,不予报考。
(2)参加自学考试且已获得专业考试计划规定的全部课程合格成绩,符合毕业条件,已成功办理2019年12月毕业手续,但未领取毕业证书的自学考试毕业生可以报考,在预报名时填报信息获取预报名号后,点击“自考毕业情况验证”,由系统反馈验证结果。验证结果分“通过”和“不通过”两种,验证结果为“通过”的考生才能上传报名资料供招生院校审核。验证结果为“不通过”的考生,请自行咨询广东省教育考试院,联系电话:020-89338633。
(3)考生须将以下资料扫描或拍照上传至“广东省本科插班生网上报名系统”(须确保资料真实、完整、清晰),供报考的招生院校审核:
1)普通高校应届专科毕业生:①体检表;②普通高校的新生录取名册复印件(须加盖考生所在院校名册管理部门公章,并用红色笔在本人名字前打“√”,注意上下左右均必须扫描清晰、完整,特别是左侧的准考证号及上下方的印章)。
注:如果在专科阶段如有保留入学资格、休学、转专业等情况的考生,必须提供专科所读的学校教务处出具的相关证明材料。
2)已取得专科毕业证的考生:①户口本(首页和本人姓名页);②体检表;③考生报名时,报名系统学历验证结果为“不通过”的,考生必须上传专科毕业证书和中国高等教育学历认证报告(或教育部学历证书电子注册备案表)(以下简称学历认证报告、电子注册备案表)
3)参加自学考试且已获得专业考试计划规定的全部课程合格成绩,符合毕业条件,已成功办理2019年12月毕业手续,但未领取毕业证书的自学考试毕业生,在报名系统中“自考毕业情况验证”结果为“通过”的考生:①户口本(首页和本人姓名页);②体检表。
4)报考职教师资专业的考生:除上述第1)、2)、3)点所涉及的有关应届或往届的报名资料外,还须上传与烹饪与营养教育专业相对应的中级及以上职业资格技能证书(整本扫描上传)或专业技能课程B级及以上证书。
烹饪与营养教育(职教师资班)专业所对应的省级以上人力资源和社会保障部门主考(或授权)的中级以上(含中级)职业技能等级证书分别为中式烹调师、西式烹调师、中式面点师、西式面点师、营养配餐员、健康管理师、公共营养师。
烹饪与营养教育(职教师资班)专业相对应专业技能课程证书是由广东省教育考试院组织考核和颁发的烹饪B级以上(含B级)证书。
5)服义务兵役退役的普通高校专科毕业生:除上述第1)、2)点所涉及的有关应届或往届的报名资料外,还须上传:①专科毕业证书;②义务兵退出现役证;③服义务兵役期间荣立三等功及以上奖励的高职(专科)退役士兵考生,须上传立功登记表、立功证书等证明材料。
(4)考生预报名时学历验证结果为“不通过”,且在报名期间还未获得学历认证报告(或电子注册备案表)的考生,以及考生已获得与专业要求相对应的中级及以上职业资格,但还未获取中级及以上职业资格技能证书的考生(预报名时需上传主考部门出具的考试成绩证明及中级及以上职业资格技能证书编号)。考生可选择“申请补学历认证报告(或职业技能证书)”,阅读并签订“补报资料承诺书”后,审核通过后我校将考生设置为“待验证”,设置为“待验证”的考生可以缴费。考生须在2020年2月20日前将学历认证报告(或电子注册备案表)或中级及以上职业资格技能证书原件及复印件(验核原件后退回考生)提交至我校招生办公室,由我校在复印件上加具“与原件相符”,查验经办人签名、写明日期并加盖公章后在录取前扫描上传至“广东省本科插班生管理系统”。逾期未提交学历认证报告(或电子注册备案表)或中级及以上职业资格技能证书等资料的考生,将被取消报考资格,不予打印准考证,不安排考试。
参加自学考试且已获得专业考试计划规定的全部课程合格成绩,符合毕业条件,已成功办理2019年12月毕业手续,未领取毕业证书的自学考试毕业生,报名系统中“自考毕业情况验证”的结果为“通过”的自学考试考生,于2020年4月15日前将自学考试毕业证书和学历认证报告(或电子注册备案表)原件与复印件(验核原件后退回考生)提交至我校招生办公室,由我校在复印件上加具“与原件相符”,查验经办人签名、写明日期并加盖公章后在录取前扫描上传至“广东省本科插班生管理系统”。
(5)“广东省本科插班生网上报名系统”中,“考生类别”中的“退役士兵”、“荣立三等功以上的退役士兵”选项,是指按教学厅〔2015〕3号文件精神,可以享受计划单列和免试入读本年度招收本科插班生的招生院校、专业政策的考生,考生必须按规定选择,并按规定上传相关资料。
(6)考生须依据《2020年广东省普通高校本科插班生招生体格检查表》的规定,自行前往二级甲等(含)以上医院或相应的医疗单位进行体检,预报名时将体检结果上传至报名系统中(体检表有效期:2019年12月9日至2020年1月9日)。
体检标准参照教育部、卫生部、中国残疾人联合会《关于印发<普通高等学校招生体检工作指导意见>的通知》(教学〔2003〕3号)、《教育部办公厅 卫生部办公厅关于普通高等学校招生学生入学身体检查取消乙肝项目检测有关问题的通知》(教学厅〔2010〕2号)及教育部《关于明确慢性肝炎病人并且肝功能不正常的具体判定标准的函》(教学司函〔2010〕22号)要求执行。
师范类专业学生自行选择考取《教师资格证》,体格标准参照《广东省教师资格申请人员体格检查标准(2013年修订)》为依据,请报考师范类专业的考生根据自己的身体条件,对照最新体检标准慎重报考。
考生报名时录入的信息包括姓名、性别、出生年月、身份证号、报考类别、通讯地址(接收准考证及录取通知书的地址)、邮政编码、联系电话(不要随便更换,确保能取得联系)、毕业学校及专业、报考志愿等。考生姓名和身份证号等信息是录取入学后注册学籍的重要信息,请报名时慎重输入,不要出错,入学后学生不能更改学籍信息。
2.确认报名。2020年1月9日17:00为报名交费截止时间。
(1)考生可通过报名系统自行查看招生院校的审核结果,审核结果为“通过”或“待验证”的考生须在规定的时间内进行网上交费,确认报名资格。
(2)交费成功的考生才能参加编排考场座位、打印准考证;不交费的考生视为放弃报名资格。
(3)报考费。报名考生需交报考费200元/每人。
(4)网上上传相片、资料不成功的考生,应于2020年1月4日至5日前(上午8:30至11:30,下午3:00至5:00)自行往我校招生办上传相片或交验、上传相关报名资料。逾期不再办理预报名手续。
(二)报名资料审核
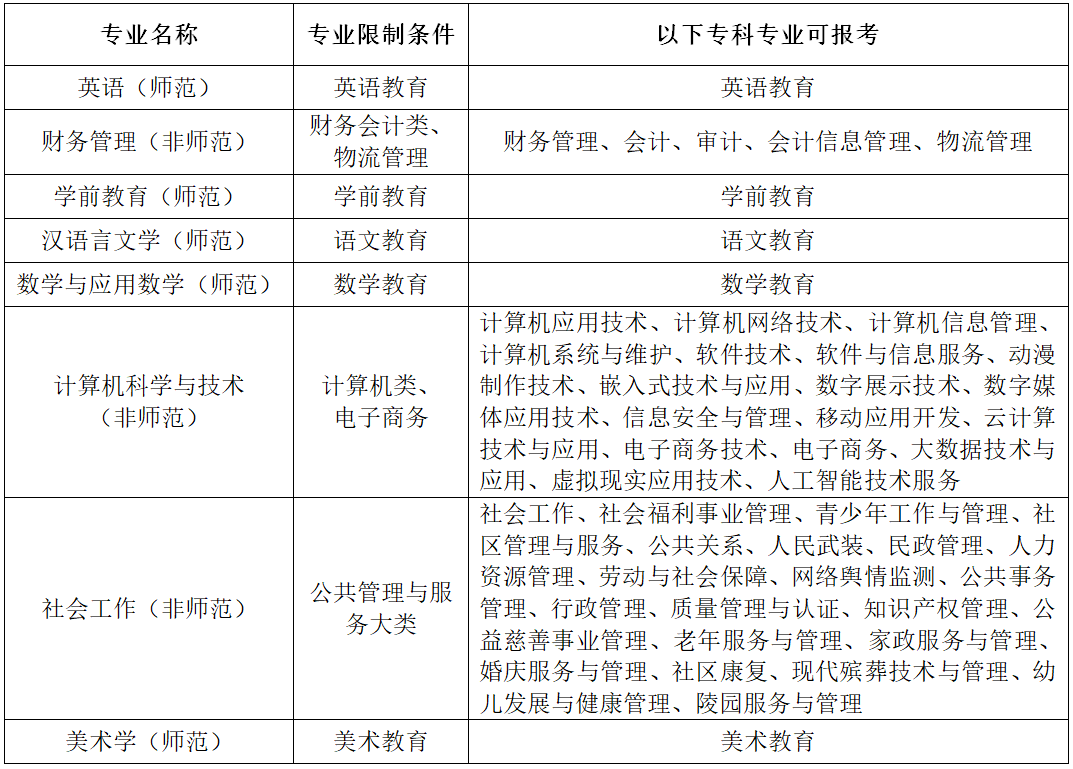
1.我校负责对考生报名资料进行审核。我校招生办公室认真对考生上传的资料进行审核,对考生的报考资格严格把关。考生只能报考一所院校一个招生专业,所报考的专业必须与考生原就读的专科专业相对应,各专业具体要求详见附件中的《专业目录》。被录取的本科插班生入学后不得转专业。
2.考生报名时不再出具所在单位同意报考的证明材料。考生与所在单位因报考本科插班生产生的问题由考生自行处理。
3.考生凭无效证件或其他不符合报考条件的证件报名的,何时发现,何时取消考生的录取资格。
新生入学报到时补验毕业证书原件,无毕业证书原件的,取消其入学资格。考生入学报到时未能提供真实的档案材料的,取消入学资格。考生凡持假证明、假文凭等虚假材料报名考试的,取消考试资格;已被录取的,取消录取资格;已取得学籍的,取消学籍。由此产生的后果由考生本人负责。
4.考生上传的资料由我校在网上进行审核,审核分为“通过”和“不通过”两种(不通过的,注明不通过原因),1月7日前完成所有预报名考生资料审核。

三、考试科目及考试时间
普通高校本科插班生除英语以外的专业招生考试科目为五门,其中省统一考试三门,高校自主考试两门专业课。省统一考试的三门为政治理论、英语和“专业基础课”。专业基础课包括大学语文、高等数学、管理学、教育理论、艺术概论、民法、生态学基础、生理学。
英语专业考试科目为五门,包括两门省统一考试科目为政治理论、大学语文,及三门专业课。
考试各科满分为100分,五科总分为500分。每科考试时间为120分钟。
省统一考试科目的考试大纲由省教育考试院根据教育部专科升本科同一层次的要求编写确定,详见《广东省普通高等学校2020年本科插班生招生考试大纲及专业目录》。
专业课考试内容,按本科院校二年级教学大纲(并参考专科教学大纲)和对本科插班生入学的基本要求,着重考查考生的基本理论、基础知识和基本技能的掌握程度以及运用这些理论知识分析问题、解决问题的能力。我校自行命题的专业课《考试大纲》近期可以在学校教务处网站考试管理栏目(http://jwc.hstc.edu.cn/)下载。我校不提供任何形式的复习资料,不开设任何培训班(或辅导班),请考生谨防上当受骗。
普通高校本科插班生招生考试时间为2020年3月7日(星期六)至8日(星期日)两天,考生自行在“广东省本科插班生网上报名系统”上打印考生准考证,具体安排见下表:

请报考烹饪营养与教育、英语、美术学、视觉传达设计等专业的考生,3月14日(星期六)携带准考证、身份证、《应试须知》到我校参加专业课技能测试,具体时间、地点安排详见《准考证》和《应试须知》。
四、录取
(一)普通高校本科插班生招生由省招生委员会办公室根据年度本科插班生招生计划和考生成绩情况划定五门考试科目总分和省统考三科总分的录取分数线。录取分数线分文科类、理科类、体育类、艺术类和英语类专业划定。其中,文科类专业包括全省统一考试的大学语文、民法、教育理论、管理学等专业基础课考试科目;理科类专业包括全省统一考试的高等数学、生态学基础、生理学等专业基础课考试科目;体育类、艺术类单独划线。英语类专业为五门考试科目总分和省统考两门科目总分单独划线。
我校根据考生德、智、体条件以及省划定的两条最低录取控制分数线,对线上考生按专业志愿分类,同一专业志愿,根据招生计划数按五门总分由高分到低分择优录取。五门总分同分者按省统考总分高分者优先,不得跨专业录取。
(二)具有普通专科毕业学历的退役士兵填报普通高等学校志愿的,将根据考生志愿及成绩情况单独划线。
(三)填报职教师资专业的,将根据考生志愿及成绩情况单独划线。
(四)服义务兵役期间荣立三等功及以上奖励的普通高职(专科)在校生(含高校新生),在完成普通高职(专科)学业后,免试入读当年招收本科插班生的招生院校、专业。
(五)普通高校本科插班生录取根据省招生委员会办公室划定的两条录取分数线及考生报考专业择优录取,不得跨专业录取。
五、收费标准
被录取考生入学收费标准按物价部门的规定执行。
六、普通高校本科插班生在校学习期间的管理
(一)按照教育部的有关规定,普通高校在新生入学时要对新生专科学历进行复核,复核未通过的不予新生学籍电子注册,并按规定取消入学资格。
(二)新生入学后的体检复检工作,由我校按照有关规定组织进行。体检标准参照教育部、卫生部、中国残疾人联合会《关于印发<普通高等学校招生体检工作指导意见>的通知》(教学〔2003〕3号)、《教育部办公厅 卫生部办公厅关于普通高等学校招生学生入学身体检查取消乙肝项目检测有关问题的通知》(教学厅〔2010〕2号)及教育部《关于明确慢性肝炎病人并且肝功能不正常的具体判定标准的函》(教学司函〔2010〕22号)要求执行,复检不合格者取消入学资格。
(三)本科插班生为国家任务生,秋季入学,全日制脱产学习。插班生入学后,由招生院校进行专科毕业资格、思想政治、业务、健康情况复查。复查合格并经注册后,即成为学校的正式学生,插入本科专业三年级学习,并按插入年级的管理办法管理。
七、普通高校本科插班生毕业与就业
本科插班生修完本科教学计划规定的课程,获得相应学分,德、智、体考核合格,符合相应专业人才培养规格,达到学校毕业要求的,准予本科毕业,发给本科毕业证书。
符合《中华人民共和国学位条例》规定者,授予相应的学士学位。
本科插班生毕业后的就业办法,与普通高校本科毕业生相同。
八、招生办联系方式
地址:广东省潮州市湘桥区桥东韩山师范学院林进华信息科技大楼310-1室招生办公室(邮编:521041)
电话及传真:0768-2525449
电子邮箱:hs_zsb@hstc.edu.cn
网址:http://zsb.hstc.edu.cn/

附件1 : 韩山师范学院2020年本科插班生
拟招生专业目录





附件2 : 关于规范2020年本科插班生报考
专业限制条件的通知
根据省招办2020年本科插班生文件要求,考生所报考的专业必须与考生原就读的专科专业相对应。专科所读专业属性参照教育部颁发《普通高等学校高等职业教育(专科)专业目录(2019年)》(http://www.moe.gov.cn/s78/A07/zcs_ztzl/2017_zt06/17zt06_bznr/bznr_ptgxgdzjml/)为判断依据。为更方便考生明确报考限制条件,现将专科专业对应能报考我校2020年本科插班生专业罗列出来,具体专业限制条件详见附件,其他报考条件请参照《韩山师范学院2020年本科插班生招生简章》。


