为贯彻落实好国务院 2021 年《政府工作报告》中关于“完成职业技能提升和高职扩招三年行动目标”要求,根据教育部等六部门《关于做好 2021 年高职扩招专项工作的通知》(教职成函〔2021〕9 号)以及四川省教育厅等九部门《四川省 2021 年高职扩招专项工作方案》(川教函〔2021〕337 号)有关规定,结合我省实际,特制定《四川省 2021 年高职扩招专项工作招生考试及录取办法》。
学校前身始建于1954年巴中师范学校、1958年通江中等职业卫生学校和1990年巴中市技工学校,2013年2月整合独立升格成为巴中职业技术学院,是经四川省人民政府批准,教育部备案,由四川省教育厅主管的全日制普通高等院校,是巴中市首座全日制高等学府。
学校拥有一批高职称、高水平、高学历的优秀师资团队。教授、副教授、高级工程师和注册会计师等占专任教师总量的32%,硕士以上学位教师占专任教师总量的80%,双师型教师占专任教师总量的82%。
以下符合条件的可以报名:
1.已参加2021年高职扩招专项工作招生报名并经资格审核合格的考生。符合普通高校招生报名条件,具有四川省户籍或在川务工半年以上(需提供6个月以上劳动合同证明)的退役军人、下岗失业人员、农民工、高素质农民,以及企业员工和基层农技人员。
2.退役军人退役满一年,且是自主就业的人员,才能享受国家资助,退役不满一年或不是自主择业的退役军人也可报名,但不享受国家资助政策。
以下人员不得报名:
1. 已参加2021年普通高考报名。
2.具有高等学历教育资格的高校在校生,或已被高校录取并保留入学资格。
3.因违反国家考试规定,被国家暂停参加高校招生考试的。
4.因触犯刑法已被有关部门采取强制措施或正在服刑的人员。
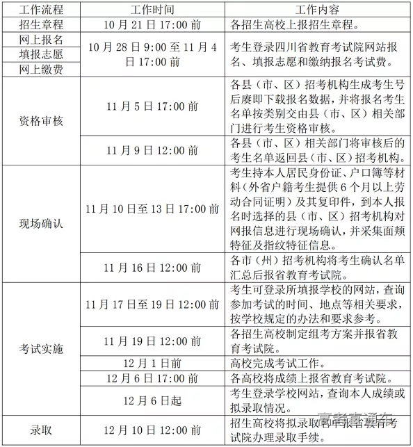
网上报名
时 间:10月28日0:00-11月4日17:00前
地 址:四川省教育考试院官网 https://www.sceea.cn
步 骤:填写报名信息-填报志愿-网上缴费
(一)填写报名信息
1.考生报名时应选择户籍所在(在川务工的外省户籍考生选择务工地)县(市、区)招考机构作为报名确认点。所有考生报名时须使用居民身份证,并作为审核考生姓名、出生日期、民族等信息的依据。
2.考生应准确填写本人基本信息,选择类别并对其真实性负责。退役军人须选择退役是否满1年及是否自主就业。
( 二)填报志愿
1.考生报名时应填报学校志愿及专业志愿。志愿设置为:1所学校志愿和1个专业志愿,及愿否服从校内专业调配(系统默认为不服从)。考生完成志愿填报后应及时保存。
2.专业选择
退役军人只能填报面向本类别的招生高校和专业;
下岗失业人员、农民工、高素质农民,以及在岗企业员工和基层农技人员只能填报面向本类别的招生高校和专业。
(三)网上缴费
考生网上完成基础信息和志愿填报后,应按报名网站的提示和要求,及时在网上缴纳报名考试费,每生130元。未缴费的考生其报名无效。
登录四川省教育考试院官网
(https://www.sceea.cn),进入以后点击“招生考试服务平台”。
3.点击“高职扩招网上报名”
现场确认
县(市、区)招考机构负责将资格审核合格考生导入身份验证管理平台,开展考生现场确认工作。考生须在2021年11月10日至13日17:00 前持本人居民身份证、户口簿等材料(外省户籍考生还须提供6个月以上劳动合同证明)及其复印件,到本人报名时选择的县(市、区)招考机构对网报信息进行现场确认,并采集面颊特征及指纹特征信息。
考试时间:职业适应性测试 2021年11月28日8:30-18:00 。11月27日在巴中职业技术学院明德楼1楼领取准考证,收集考生资料。(详细考试时间以准考证为准)
考试地点:巴中职业技术学院
巴中职业技术学院
位置:四川省巴中市巴州区安康路3号
考试方法:综合能力测试总分350分
2021年12月10日之前完成录取工作。
附:四川省2021年高职扩招专项工作招生考试及录取时间安排表
巴中职业技术学院2021年高职扩招专项工作招生章程https://www.bzzyjsxy.cn/s.php/zhaoshengwang/item-view-id-16586?verified=1
今年是高职扩招最后一年
同学们一定要抓住最后的机会
提前预祝各位考生考试成功!
联系方式
1.招生处电话:
0827-6666666(办公室)
2.官方QQ咨询:2019502698
3.校园网址:www.bzzyjsxy.cn
4.邮编:636000
5.学院地址:四川省巴中市经济开发区安康路3号







