教育部:同意以云南经贸外事职业学院为基础设立昆明科技职业大学

2026-03-20 16:34 教育部 评论
昆明科技职业大学
云南昆明市-民办-其它类
查看详情

云南省人民政府:

  《云南省人民政府关于申请在云南经贸外事职业学院基础上设置昆明科技职业大学的函》(云政函〔2025〕49号)收悉。根据《中华人民共和国高等教育法》《中华人民共和国职业教育法》《普通高等学校设置暂行条例》等有关规定,经教育部党组会议研究决定,同意以云南经贸外事职业学院为基础设立昆明科技职业大学,学校标识码为4153014212;同时撤销云南经贸外事职业学院的建制。现将有关事项函告如下。

  一、昆明科技职业大学为民办非营利性本科层次职业学校,由你省领导和管理。

  二、学校要切实加强党的建设,全面贯彻党的教育方针,坚持社会主义办学方向,落实立德树人根本任务,培养德智体美劳全面发展的社会主义建设者和接班人。

  三、学校专业设置按我部有关规定办理,同意首批设置人工智能工程技术、智能网联汽车工程技术、建筑智能检测与修复、医养照护与管理等4个职业本科专业。

  四、学校全日制在校生规模暂定为11000人。

  五、我部将适时对学校办学定位、办学条件、办学行为和人才培养质量等情况进行核验。

  望你省进一步加大投入和保障力度,引导学校注重内涵发展,坚持职业教育办学定位,加强对本科层次职业教育办学规律的研究,强化与产业发展、技术变革、人才需求的紧密对接,着力培养高素质技术技能人才,为云南经济社会高质量发展作出更大贡献。

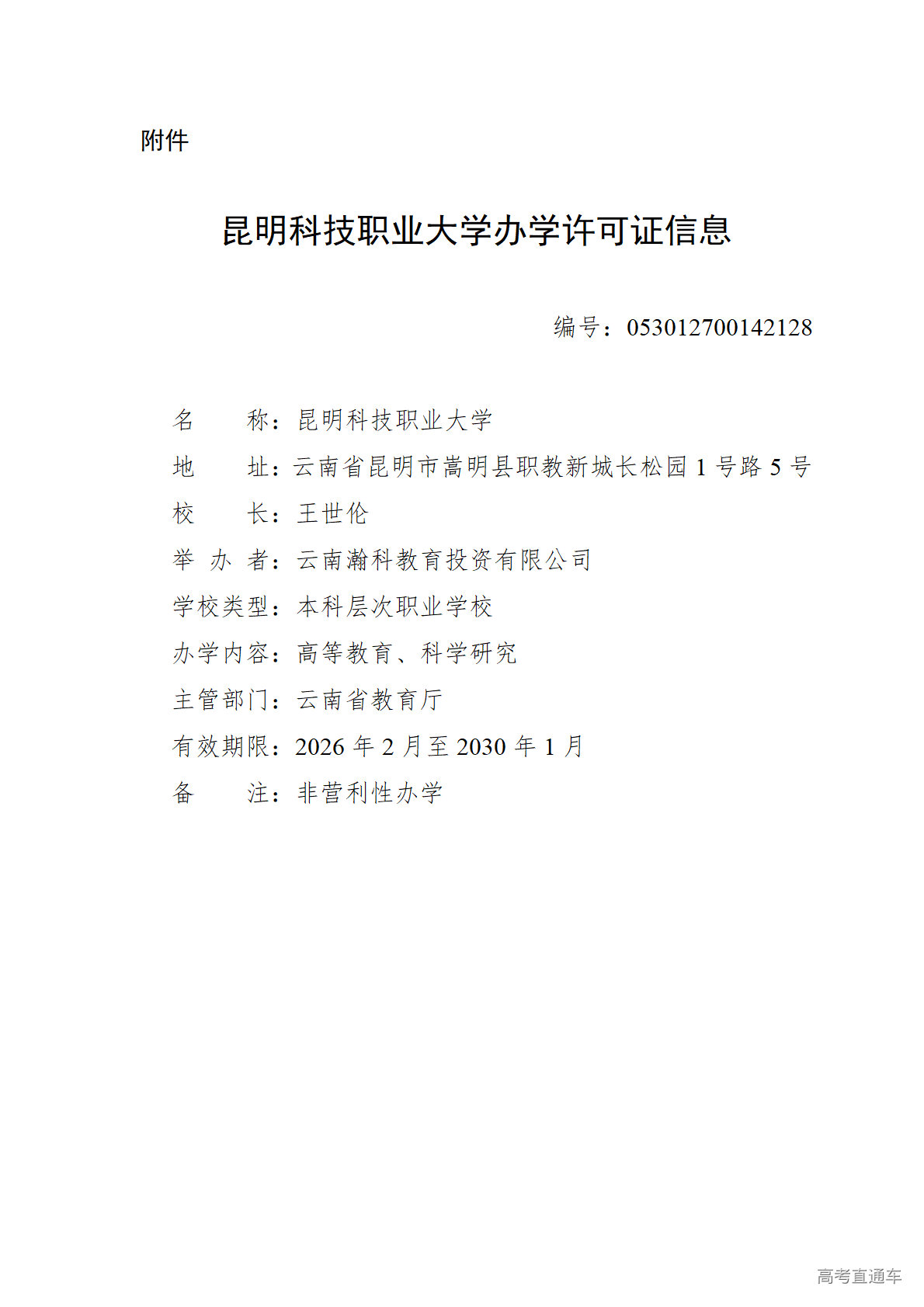
  附件:昆明科技职业大学办学许可证信息

W020260319561766645801_01.png

教 育 部

2026年2月11日

登录高考直通车APP
查看完整试题答案
好的
查看完整试题
特别声明:
1. 本站注明稿件来源为其他媒体的文/图等稿件均为转载稿,本站转载出于非商业性的教育和科研之目的,并不意味着赞同其观点或证实其内容的真实性。如转载稿涉及版权等问题,请作者在两周内速来电或来函联系,本站根据实际情况会进行下架处理。
2. 任何媒体、网站或个人未经本网协议授权不得转载、链接、转贴或以其他方式复制发表,违者本站将依法追究责任。
举报理由选择
确定
高考直通车官网

哇哦!快加入高考直通车APP,发现更多精彩内容,与学霸一起交流学习吧!