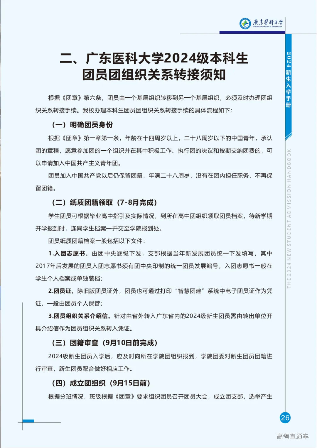
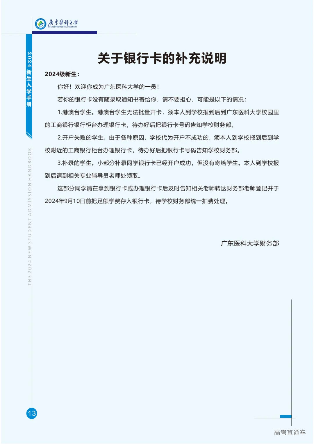
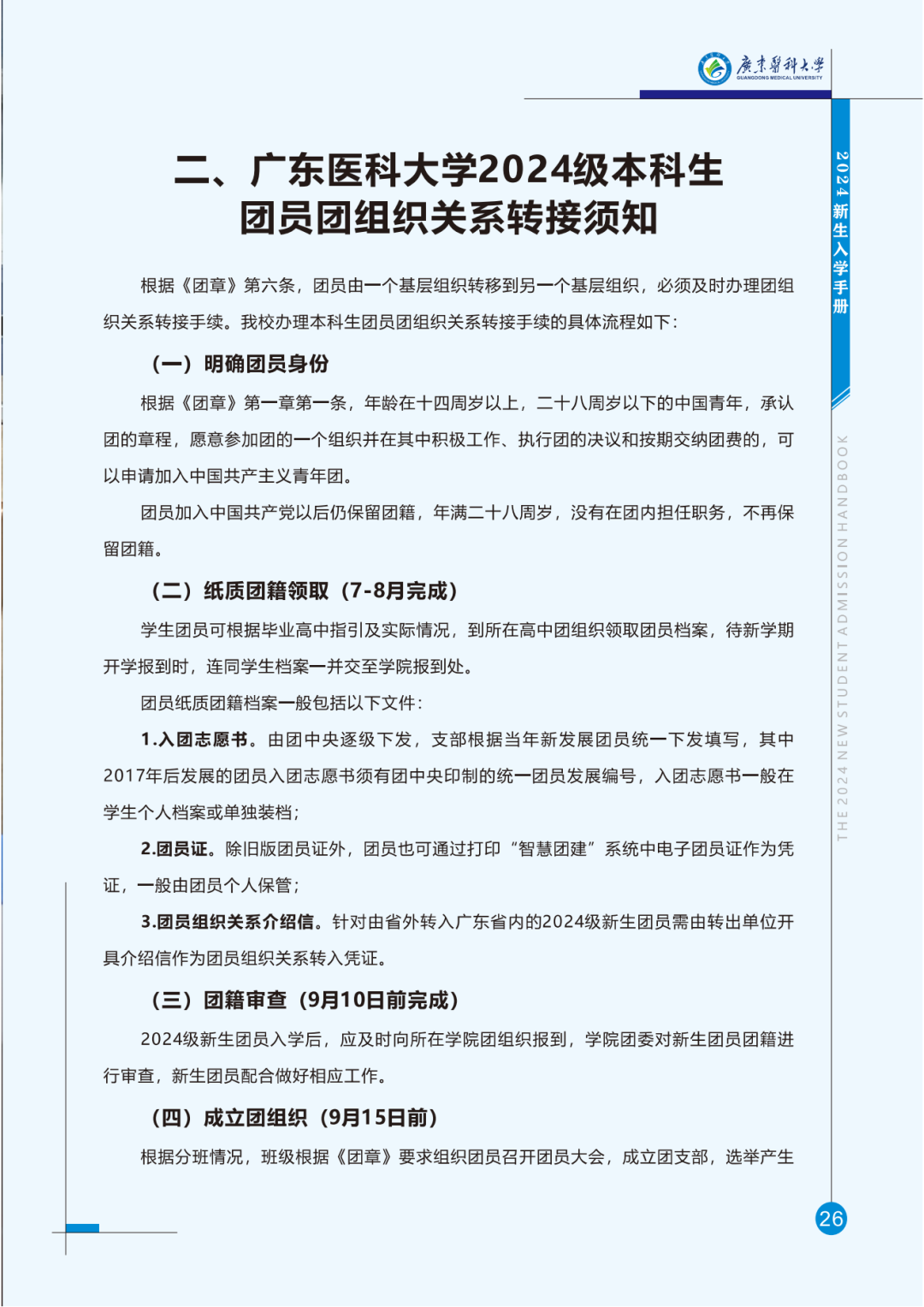
2024级新生: 恭喜你们成为广东医科大学的一员 为了帮助大家更好适应大学校园生活 小编精心为大家准备一系列 入学指南 本期分享新生报到小贴士 快来一起了解吧! 一、报到流程指南 01 报到时间 2024年9月1日(7:30至22:00) 02 报到地点 请留意录取通知书上的具体报到地点,务必按时到达指定地点进行报到。 #湛江校区: 广东省湛江市霞山区文明东路2号 #东莞校区: 广东省东莞市松山湖科技产业园新城路1号 03 报到指引 请按《广东医科大学2024级新生入学手册》(P3)要求入校,现场设有指示牌或工作人员,如有任何疑问或需要帮助,请随时向他们咨询或求助。 进入校园后请到各栋宿舍楼下领取钥匙即可进入宿舍,其他手续办理由辅导员老师另行通知。 04 交通指引 《广东医科大学2024级新生入学手册》上附有校园地图(P38-39)和交通指南(P4-5),请大家提前了解并规划好出行路线。 二、必备材料清单 1.录取通知书; 2.党、团员带组织关系接转证明(省外同学需要); 3.近期免冠正面小一寸彩色红底相片8张; 4.凭录取通知书到县、市招生办提取本人纸质档案,自行携带到校; 5.年满18周岁男性公民交验兵役登记表或兵役登记证。 三、新生请假及延迟入学规定 (一)请假 新生须按照规定时间来校报到。确有特殊原因不能准时报到者,应于报到日期前提交书面申请及相关证明。请假时间不超过14天,未请假、未获批准、已获准假但未在核准时间内报到者,均作放弃入学资格处理。 (二)保留入学资格 新生可凭书面申请及相关证明于规定的报到日期前申请保留入学资格一年。 本科新生应征入伍,学校保留入学资格至退役后两年。 保留入学资格的学生,不具有学籍,不享受在校生待遇;应在下一学年开学前一周内,提出书面申请,按照当年度新生办理入学及注册手续,其中因病申请保留入学资格者还需提交二级以上医院的康复证明,经学校指定医院体检合格办理入学。逾期不提交入学申请者,视为放弃入学资格。 《广东医科大学学生保留入学资格申请表》电子版 请假或申请保留入学资格,请提交相应材料至辅导员老师。 四、进校前的准备 01 户口迁移 入学 ≠ 必须迁移户口,由于我校户籍属于集体户籍,学生户口迁入后到毕业时必须迁出学校。新生的户口,是保留在原籍,还是入学时迁入学校,可自行决定。 具体情况详见《广东医科大学2024级新生入学手册》(P5-6)。 02 党团组织关系转接 根据《团章》第六条,团员由一个基层组织转移到另一个基层组织,必须及时办理组织转接手续。我校办理本科新生团组织关系转接具体流程如下: 左右滑动查看更多 03 缴费 请各位新生按要求及时完成缴费,具体如下: 左右滑动查看更多 04 新生入学资格复查 根据教育部规定,学校将对所有新生入学资格进行复查,对弄虚作假、私舞弊等入学的新生,坚决予以取消入学资格,报生源地省(区、市)备案,并积极配合司法部门、纪检监察部门依法依纪追究有关人员责任。 05 查验《广东省公民兵役证》 根据《中华人民共和国兵役法》、《征兵工作条例》和《广东省征兵工作规定》、《关于做好新形势下征兵工作的意见》(粤府【2011】133号)规定,国家实行兵役登记制度。从2012年起,凡满18周岁的男性公民,入学前必须进行兵役登记,入学报到时须携带《兵役证》或相关证明,新生入学时满18周岁男性公民未持证者,责成其限期到户籍所在地的兵役机关进行兵役登记。(注:新生入学时未满18周岁未进行兵役登记男性公民,在入学满18周岁后到学校武装部兵役工作站进行兵役登记)。 06 绿色通道及医疗保险 绿色通道 为切实保证家庭经济困难学生顺利入学,我校设立“绿色通道”制度,即对被录取入学且家庭经济确实困难、无法缴纳学费的新生,一律先办理入学手续,然后再根据核实后的情况,分别采取不同办法予以资助。 (1)申请材料 《广东省家庭经济困难学生认定申请表》(本人如实填写),并提供相关证明材料复印件; (2)申请流程 新生入学前登录易班—易广医—一站式—绿色通道进行登记,并上传认定申请表相关证明材料; 申请学生将缓交外自己需要缴费的金额存入学校发的银行卡待财务部统一扣费; (3)温馨提示 申请各类资助资金均以家庭经济困难学生认定为前提和依据,请符合情况并有意向申请认定的同学,入学前认真如实填写《广东省家庭经济困难学生认定申请表》,准备好相关证明材料,便于报到后办理相关手续。 《广东省家庭经济困难学生认定申请表》电子版 医疗保险 为保障学生就医权益,有效应对在校期间可能出现的健康风险,根据有关文件规定,鼓励我校全日制在校学生在学校参加校区所在城市城乡居民基本医疗保险,城乡居民基本医疗保险由湛江市、东莞市人力资源和社会保障局统一组织实施,参保的学生到校后根据学校通知,统一办理参保手续。 07 易班及其注册 请扫码下载易班APP,并完成注册。通过易班,新生能够及时掌握班级、学号、宿舍号、辅导员、入学对接志愿者等重要信息,进行请销假、绿色通道申请等服务办理。 温馨提示:新生数据将在8月中下旬导入易班系统,导入后方可进行校方认证! 08 新生入学安全指南 学校现有湛江校区和东莞校区两个校区,学校环境优美,学风优良,治安状况良好,但我们还是要提醒你树立安全意识,防患于未然,在入学报到及今后学习生活中注意以下事项: 1.财物贴身。新生来校途中要妥善保管好所携带的贵重物品如证件、电脑等,行李要放身边,尽量少携带现金。 2.届时在火车站和汽车站有我校佩戴专门工作证的迎新工作人员,但新生要提高识别能力,不轻信来历不明的接站人,更不要随意搭乘未经学校人员指引的接送车辆。 3.新生办理入学相关手续时,请本人或家长亲自办理。除录取通知书上告知的缴费方式外,新生入学的相关费用均由学校财务部收取,其他各部门只负责办理相关手续。 4. 谨防诈骗。新生需保持警惕,不能贪图便宜,不要轻信。对诈骗信息、诈骗电话要做到“一不接听,二不汇款”。 5.宿舍防火。宿舍禁带易燃易爆物品,禁止使用大功率电器,严禁私接乱拉电线。使用插座、电器等必须符合安全质量标准,出门前须确保电源已切断。 6.出门结伴。新生报到后需外出时最好结伴或告诉同宿舍其他同学自己的去向,不随便搭讪、轻信陌生人,遵守交通规则,不搭载无牌无证车辆。 7.提醒家长切勿相信陌生人打来的求救电话,应及时联系学校或公安机关核实真伪,不能给陌生人汇钱,防止被骗。 8.如发现异常情况请立即报告辅导员和学校安全保卫部。 本期新生指南-报到篇 就到这里啦 希望能对各位有所帮助 如有其他问题或想法建议 欢迎在评论区留言 有不详尽或不完善之处 也欢迎大家的指正 金秋九月 我们如期相遇 广东医科大学等待你到来!
查看完整试题
登录查看完整试题答案
阅读数:5.2 k
特别声明:
1. 本站注明稿件来源为其他媒体的文/图等稿件均为转载稿,本站转载出于非商业性的教育和科研之目的,并不意味着赞同其观点或证实其内容的真实性。如转载稿涉及版权等问题,请作者在两周内速来电或来函联系,本站根据实际情况会进行下架处理。
2. 任何媒体、网站或个人未经本网协议授权不得转载、链接、转贴或以其他方式复制发表,违者本站将依法追究责任。
1. 本站注明稿件来源为其他媒体的文/图等稿件均为转载稿,本站转载出于非商业性的教育和科研之目的,并不意味着赞同其观点或证实其内容的真实性。如转载稿涉及版权等问题,请作者在两周内速来电或来函联系,本站根据实际情况会进行下架处理。
2. 任何媒体、网站或个人未经本网协议授权不得转载、链接、转贴或以其他方式复制发表,违者本站将依法追究责任。















