顺德职业技术学院2024年
“高职自主招生”
招生简章
根据《关于做好2024年高等职业院校自主招生工作的通知》(粤教考〔2024〕4 号)文件要求,结合学校实际情况,我校 2024年“高职自主招生”招生专业6个,招生总计划120人;现代学徒制招生专业6个,招生试点9个,招生总计划185人;免试录取招生计划93人。
1
招生专业和
招生计划
No.1
普通高职自主招生(中职生)

No.1
普通现代学徒制试点

普通现代学徒制试点考生(退役军人专项除外)请于5月10日前与企业沟通确认,再进行报名。
2
招生对象、条件
及报名方式
No.1
普通高职自主招生(中职生)
1.符合广东省招生委员会《关于做好广东省 2024 年普通高校招生统一考试报名工作的通知》(粤招〔2023〕7 号)普通高考报名条件规定,并参加了广东省 2024 年普通高考报名。
2.身体状况符合相关要求的考生。
3.报名采用全省统一网上报名方式。依据本人意愿,填报一所高职院校,填报志愿并确定后无法修改。高校在校生、2024 年被依据普通高中学业水平考试成绩招生录取、普通高等学校招收中等职业学校毕业生统一考试招生录取的考生以及中高职贯通三二分段转段录取的考生不得参加高职院校自主招生录取。报考高职普通自主招生并被录取的考生不得参加其他类型高职(专科)层次的招生录取。
4.通过“自主招生”录取的学生,不得申请转学,不得转专业,考生慎重报考。
5.每个考生只能填报一个专业志愿。
No.2
普通现代学徒制试点
1.符合广东省 2024 年普通高考报名条件并参加了广东省 2024 年普通高考报名的高中、中职应往届毕业生。
2.考生应为试点招生专业合作企业的在职员工。如考生非试点招生专业合作企业的在职员工,须在录取前与合作企业签订合法的劳动合同。
3.考生如有弄虚作假行为,将根据国家有关规定,严肃处理,在报名阶段发现的,取消报考资格;在入学前发现的,取消入学资格;入学后发现的,取消录取资格或者学籍。
No.3
退役军人现代学徒制专项试点
退役军人考生在志愿填报前,需由县以上退役军人事务部门出具《广东省退役军人现代学徒制身份核验表》,完成退役军人身份认定,并在报名时上传身份核验表。
3
考生报名及
志愿填报
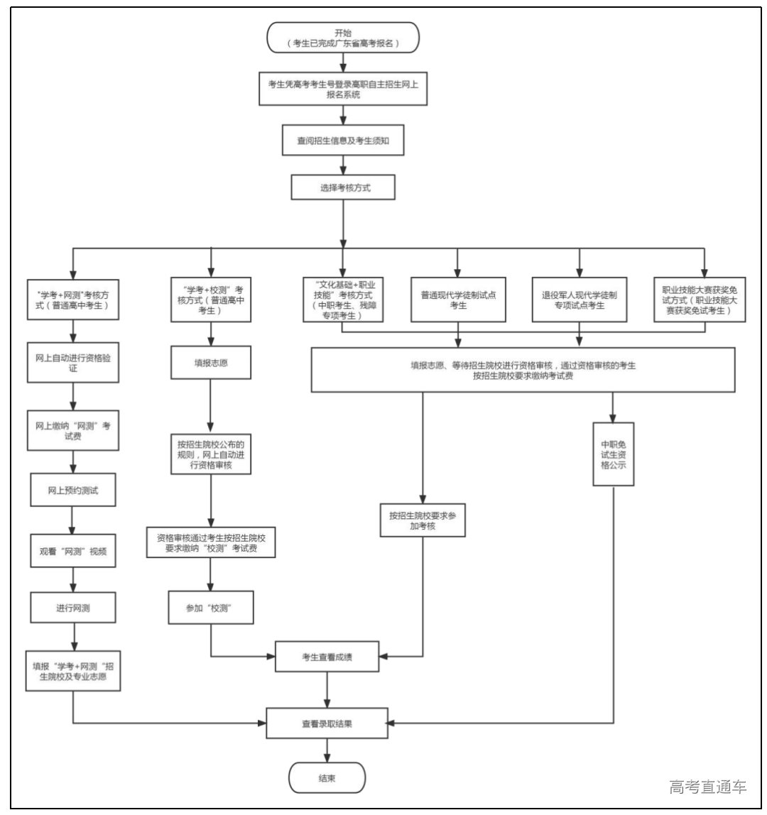
(1)报名时间:5 月 9 日 10:00 至 12 日 16:00,考生凭高考报名号及密码登录“广东省 2024 年高职院校自主招生网上报名系统”(下称“网上报名系统”,网址:https://pg.eeagd.edu.cn/gzks/)报名,签订《诚信考试承诺书》(附件3),报名流程具体参照《2024 年高职院校自主招生考生报考流程图》。
广东省2024 年高职院校自主招生考生报考流程图

(2)考生类型:考生可根据本人报考条件在在“文化基础+职业技能”(面向中职考生)、“普通现代学徒制试点”(不分考生类型)、“退役军人现代学徒制专项试点”(不分考生类型)及“职业技能大赛获奖免试生”(面向中职考生)四种类别中一种填报志愿进行报考;考生请慎重选择考核方式经我校确认报考资格后,考生不得更改考核方式。
(3)缴费及上传资料:缴交考试费,录入相关报名信息、上传有关证明材料(原件扫描版,下同);未在报名期间按照要求上传证明材料的考生无法通过资格审核。
No.1
普通高职自主招生(中职生)考生
应届毕业生考生须在报名系统中按要求上传加盖中职学校公章的中职阶段就读及就读专业证明材料原件电版(学籍证明)(见附件 4)有职业资格技能证书要求的专业需上传职业资格技能等级证书原件电子版(含封面及内页)。
往届毕业生考生须在报名系统中按要求上传中职阶段毕业证书原件电子版,有职业资格技能证书要求的专业需上传职业资格技能等级证书原件电子版(含封面及内页)。
No.2
普通现代学徒制试点考生
先招工后招生:考生须在报名系统中按要求上传高中或中职阶段毕业证书原件电子版,还需上传与试点招生专业合作企业签订的劳动合同扫描件。
招工招生同步:应届毕业生考生须在报名系统中按要求上传加盖高中或中职学校公章的就读证明材料原件电子版(学籍证明);往届毕业生考生须在报名系统中按要求上传高中或中职阶段毕业证书原件电子版。须在录取前与合作企业签订合法的劳动合同,如没有签订合法的劳动合同的考生不予以录取。
No.3
免试录取考生
符合职业技能大赛获奖免试录取条件的考生,还须在报名系统中录入参加的职业技能大赛名称、获奖项目名称、获奖等级、获奖时间等,并上传获奖证书原件扫描版或所在学校开具的获奖证明。
(4)考生资格审核。
(5)报考资格审查查询。5月14日前,考生登录报名系统网上查看报名资格审核通过情况。
(6)缴交考试费,缴费系统开放时间:5月11日12:00 至 5 月14 日 23:00,缴费成功后才完成报名流程。
(7)5月17日前打印准考证。
特别说明:考生须在填报志愿前认真查阅我校的招生网站,了解专业的具体报考要求。因未认真查阅院校专业报考要求而在填报志愿后无法获得报考资格的责任由考生自负。考生一经学校确认报考资格后不得更改所填报的考核类型及院校、专业志愿,缴纳的考试费概不退费。
4
考核方式及
录取规则
普通高职自主招生招收中职考生
实行“文化基础考试(含综合文化知识和专业综合理论)+职业技能考核”的考试形式,学校统一组织测试,综合文化知识和专业综合理论、职业技能的权重比例为 4:3:3。中职考生入学测试总分满分值为 500 分,其中综合文化知识考试满分值为 200 分,专业综合理论考试满分值为150 分,职业技能考核满分值为 150 分。其中:综合文化知识考试的考试内容涵盖自然科学和人文科学基本知识、职业道德基本要求、人际交往基本常识、汉语言写作基本能力等技术技能型人才必备的实用性知识要求;专业综合理论考试的考试内容为与报考专业相关的综合理论知识。职业技能考核采用现场实操或机试的形式对所报考专业的专业技能进行评测。
学生因应征入伍、生病等特殊原因经学校同意休学、复学后,有关学院没有继续开展所录取的专业办学,经学校教务处、二级学院及学生协商一致,可按学校有关规定,转入同学院相关专业普通班学习。
普通现代学徒制试点考生
采用“文化素质+职业技能”考核方式,主要侧重于职业技能考核,由我校自主命题、自行组织实施文化素质和职业技能考核,择优录取。“文化素质”及“职业技能”测试满分值合计 100 分,其中文化素质考核内容分值为 40 分,职业技能考核内容分值为 60 分。
普通现代学徒制试点班学生不得转学,不得转专业,原则上不得转入同一专业普通班;试点班学生因应征入伍、生病等特殊原因经学校同意休学、复学后,有关招生学院和试点企业没有继续开展试点的,经学校、试点企业和学生协商一致,可按学校有关规定,转入同一专业普通班学习或同一学院相关专业学习。
退役军人现代学徒制专项试点考生
符合条件的退役军人报考退役军人现代学徒制专项试点计划免文化素质考核,由我校自主命题、组织实施职业技能考核,择优录取。职业技能考核满分值100分。
考试时间
5月18日,具体安排以准考证为准。
录取办法
我校根据报考考生的专业志愿及成绩情况划定各专业最低录取分数线。原则上,拟录取中职考生的文化基础考核成绩不得低于考核满分值的 40%;拟录取考生的职业技能考核成绩不得低于考核满分值的 40%;拟录取的普通现代学徒制试点及退役军人现代学徒制专项试点考生考核成绩不得低于考核满分值的 40%。中职考生考核总分相同时,按职业技能考核成绩从高分到低分择优录取;如职业技能考核成绩也相同,按专业综合理论成绩从高分到低分择优录取。
我校采用根据考生总分从高分到低分依次录取,在录取最低分数线上录满计划为止,无体检结果或体检不合格者不能被录取。
录取总分相同时,按职业技能考核成绩从高分到低分择优录取。无体检结果或体检不合格者不能被录取。
考生成绩公示及录取备案
考生的考试成绩,报本校招生委员会审核后,在我校招生信息网,公示期 3 天。拟录取公示前,若有考生自愿放弃,不再顺延录取后续考生。
考生考核成绩公示无异议后,拟录取的考生名单报省招生办公室审核备案,经省招生办公室审核通过的考生方可确认为正式录取。学校根据省招生办公室审核通过后的名单,在学校网站上公示,录取通知书发放时间与普通高考录取考生同步。
5
面向中职生
免试录取办法
根据国家和广东省有关文件精神,在校期间获得省级(含)以上行政部门主办的职业技能大赛省赛一等奖或国赛三等奖及以上、金砖国家职业技能大赛三等奖及以上,应届或毕业两年内的往届中职考生经我校核实资格、综合面试,公示无异议后,符合相关要求的,报广东省考试院备案审核后,可免试录取。自主招生免试录取考生计划纳入我校年度招生总计划。具体详情见《顺德职业技术学院 2024 年职业技能大赛获奖免试录取报考指南》(附件 5)。
免试生需在5月9日至5月12日,凭高考报名号及密码登录“广东省2024年高职院校自主招生网上报名系统”(下称网上报名系统,网址https://pg.eeagd.edu.cn/gzks/)
报名,签订《诚信考试承诺书》,选择“职业技能大赛获奖免试生”(面向中职考生)考核方式填报志愿(免试生无需缴纳考试费用)选择“专业代码 616-646”对应的专业,录入相关报名信息、上传有关证明材料(获奖证书原件扫描版或所在学校开具的获奖证明)。并下载本通知附件《顺德职业技术学院2024 年职业技能大赛获奖免试录取资格申请表》(附件 6)
请将该表填写完全并连带相关证书或所在学校开具的获奖证明扫描件(原件扫描版)于报名系统关闭前发送电子邮件至邮箱:sdptzsb@sdpt.edu.cn,申请免试报读的专业以此表中填写为准,未在报名系统内报名或逾期发送邮件的不予受理。
6
高职自主招生(中职生)
职业技能考核免考条件
在校期间取得与普通高职自主招生(中职生)报考专业相关的高级职业技能等级证书,或获得省级(含)以上行政部门主办的职业技能大赛省赛三等奖及以上,应届或毕业两年内的往届中职考生,经我校核实资格后,可免职业技能考核,免于职业技能考核的考生职业技能考核成绩按职业技能测试满分值计算。具体详情见《顺德职业技术学院 2024年自主招生职业技能考核免考申请指南》(附件 7);并下载本通知附件《顺德职业技术学院 2024 年自主招生职业技能考核免考资格申请表》(附件 8)请将该表填写完全并连带相关证书扫描件(原件扫描版)于报名系统关闭前发送电子邮件至邮箱:sdptzsb@sdpt.edu.cn,申请免考的专业以此表中填写为准,未在报名系统内报名或逾期发送邮件的不予受理。
7
时间
安排表

8
信息
发布
所 有 关 于 高 职 自 主 招 生 的 信 息 都 通 过 学 校 招 生 信 息 网https://zs.sdpt.edu.cn/和“顺德职业技术学院招生办”微信公众号发布,不再另行通知。敬请考生随时关注我校招生信息网和微信公众号。
9
学费及
住宿费

10
学校招生
联系方式
咨询热线:
0757-22327131
0757-22327132
0757-22323732
电子邮箱:
sdptzsb@sdpt.edu.cn
学校网站:
http://www.sdpt.edu.cn
招生网站:
http://zs.sdpt.com.cn/
通信地址:
佛山市顺德区大良德胜东路顺德职业技术学院招生办公室(1号楼2楼206室)
邮政编码:528333







