根据教育部的有关文件精神,2020年我校继续面向经教育部批准具有推荐保送生资格的外国语中学招收保送生。具有保送资格的外国语中学学生可申请参加我校组织的保送生入学考试,成绩合格并通过教育部阳光高考平台公示和所在省(直辖市)招生办公室审核者,可免于参加全国普通高等学校招生统一考试,进入我校学习。
一、报名条件
申请我校保送生资格的学生,应符合下列条件:
1.获得各外国语中学保送生推荐资格,且须在教育部集中公示的保送生资格名单范围内。
2.身体条件符合教育部、卫生部、中国残联颁发的《普通高等学校招生体检工作指导意见》的规定。
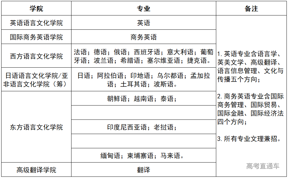
二、招生学院和专业
注:
1.根据教育部有关规定,16所外国语中学的保送生可报考上表列出的专业。这16所外国语中学指:天津外国语学校、石家庄外国语学校、太原外国语学校、长春外国语学校、上海外国语大学附中(含浦东、浦西校区)、南京外国语学校、杭州外国语学校、厦门外国语学校、南昌外国语学校、济南外国语学校、郑州外国语学校、武汉外国语学校、广州市广外附设外语学校、深圳外国语学校、重庆外国语学校、成都外国语学校,以下简称“16所外国语中学”。
2.英语专业和商务英语专业的新生入学后先按专业培养,然后再由学生按照有关规定进行专业方向的选择和确认。如果所含专业方向有调整,则以调整后的为准。
三、招生计划
2020年,我校计划招收保送生不超过50名(具体计划根据实际报名情况而定)。
四、报考办法和要求
⒈网上报名:请考生于2019年12月16日~22日登录广东外语外贸大学招生系统(http://gdufs.university-hr.com),填写个人信息(考生信息以网上填写的内容为准;考生所填信息应完整、准确,否则由此产生的后果由考生本人承担)并上传本人近期1寸免冠证件照。
考生所在外国语中学须于12月24日前将加盖学校公章的本校保送生报考名单汇总表传真给我校招生办(传真号:020-36207054)。
⒉我校保送生考试不收取任何费用。但考生往返考点的交通和食宿费用须自理。
⒊考生须于2019年12月27日~2020年1月3日登录网上报名系统打印准考证。
⒋外语语种:根据我校专业培养要求,除法语专业和日语专业招收少量法语和日语语种考生(该两个专业同时另有专门计划招收英语语种保送生)外,其余专业外语语种要求均为英语。
五、考试
1.考点
今年我校保送生考点设在广东外语外贸大学北校区(广州市白云大道北2号)。
考生可于2020年1月3日下午4点后到考点查看考场。
2.考试科目与时间
(1)考试科目:外语综合能力测试(面试形式,主要考查考生的外语水平和综合能力)。
(2)考试时间:2020年1月4日上午9:00开始,下午2:00开始。
注:
①上述日期均为初定,如教育部政策有新规定,则按规定相应调整。请考生留意我校高考招生网的有关通知。
②因我校要求来自同一学校的考生须等该学校全部考生考试结束后才可离开,所以,请各位考生注意返程票的时间不要太早,以免耽误行程。
六、录取办法
1.录取原则:我校将根据考生的外语综合能力测试成绩从高到低排序,结合考生所填报的专业志愿择优录取。
2.我校将于2020年1月中旬前公布拟录名单。拟录的考生,如果不在教育部阳光高考信息平台公示的具有保送生资格的名单之内,我校将取消其拟录取资格;对合格的拟录考生,我校将根据有关规定在教育部阳光高考信息平台公示,同时接受生源地省级招生办的审核。如公示无异议,我校将按照生源地省级招生办的相关规定办理录取手续。
3.已被我校录取的考生,不得再参加其他高校组织的提前招生和全国统一高考,但必须根据各省(直辖市)招生办的有关规定参加高考报名、体检等。
4.根据教育部有关规定,新生入学后,我校将对新生身体状况进行复检,复检不合格者,将取消入学资格。
七、其他
1.请考生务必留意我校高考招生网公布的有关招考信息,并根据我校的要求配合做好有关工作,我校不单独寄发有关招考的任何通知;凡因未能如期按我校要求办理相关事项或个人有关信息提供不准确而产生影响录取等问题均由考生个人负责。
2.我校按照教育部文件的相关规定开展保送生的招收工作,若相关规定有所变化,则按新的规定执行。
3.广东外语外贸大学纪委办公室(监察处)负责对保送生招生进行全程监督。
4.本简章的最终解释权属广东外语外贸大学招生办公室。
联系电话:020-36204310传真:020-36207054
联系地址:广州市白云大道北2号广东外语外贸大学招生办公室(行政楼123室)
邮政编码:510420
高考招生网址:http://zsb.gdufs.edu.cn
招生微信平台:
广东外语外贸大学招生办公室
二〇一九年十二月

