
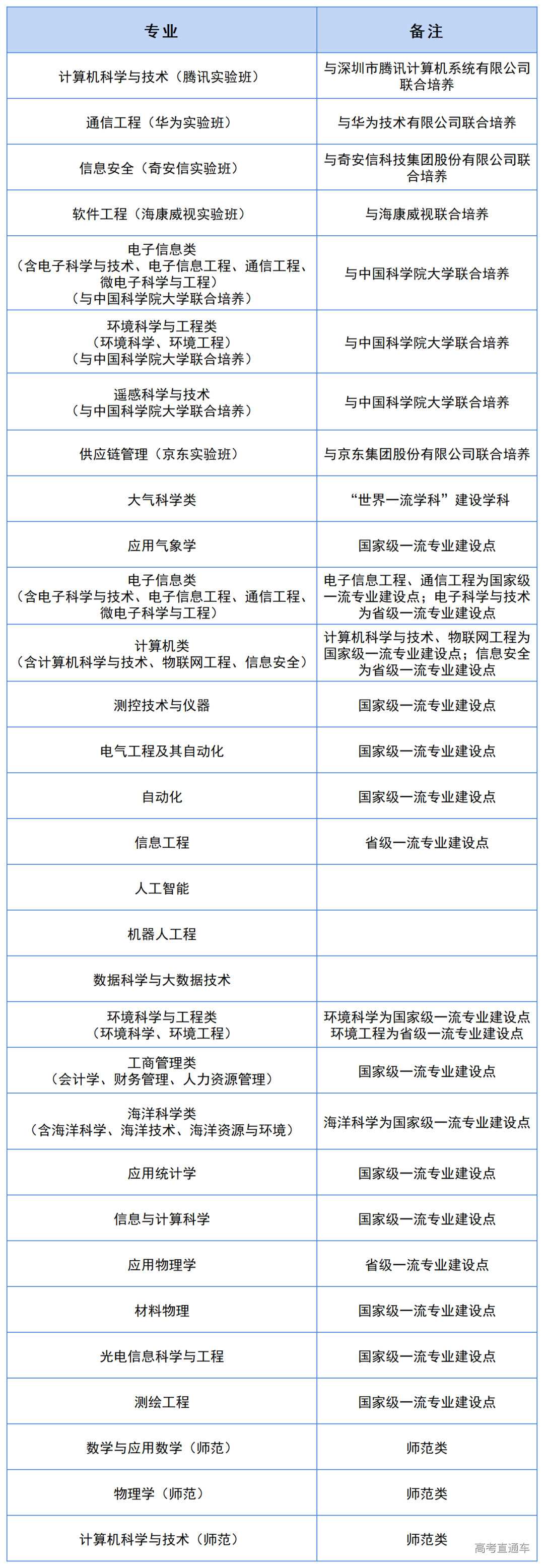
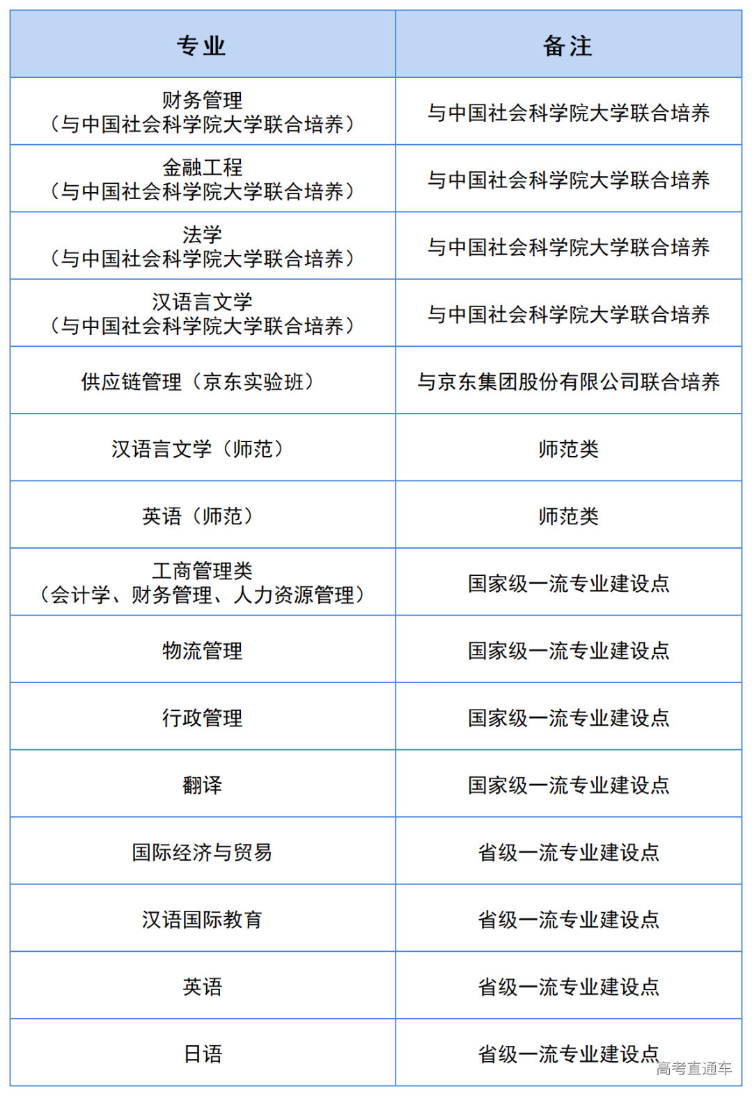
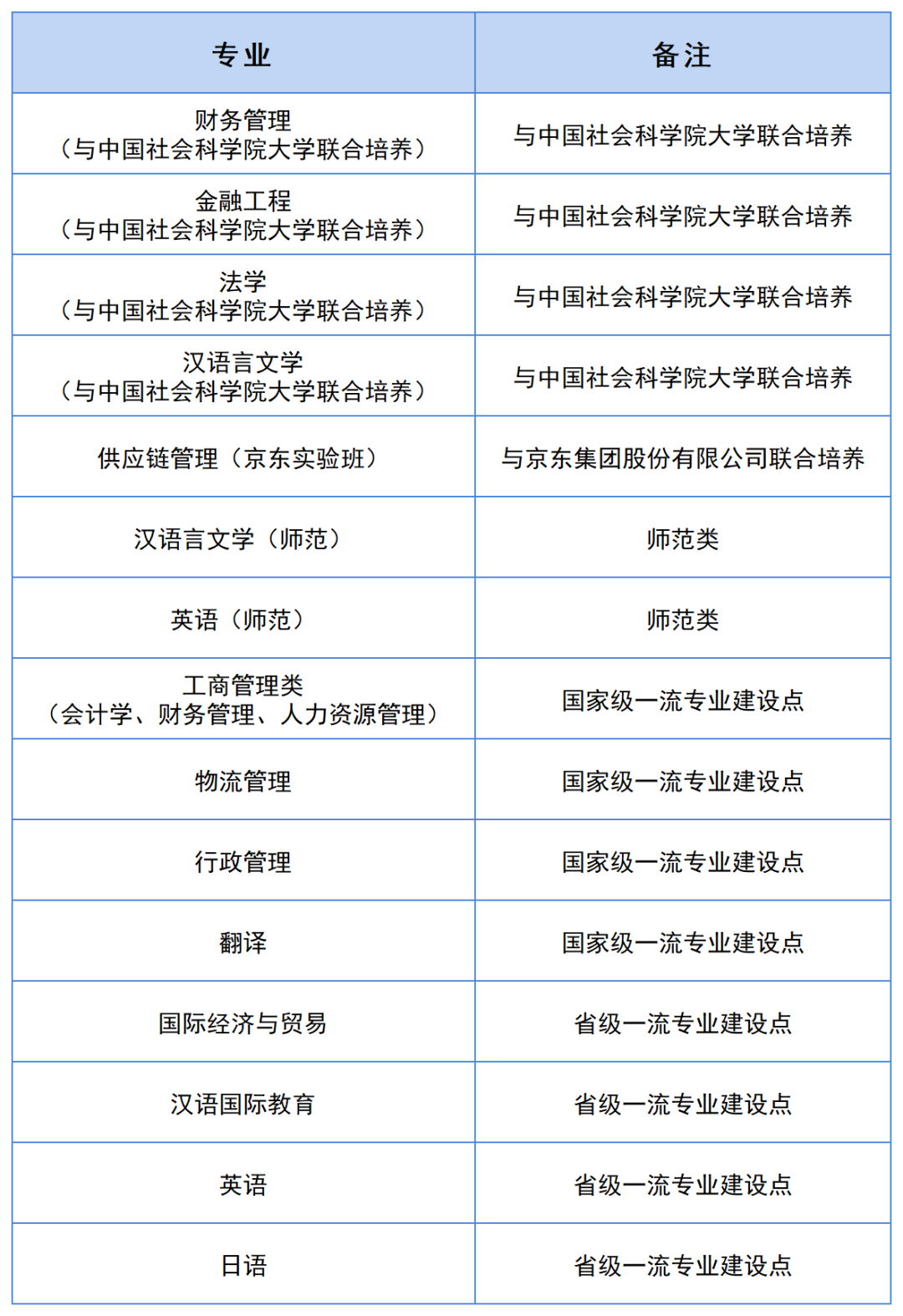
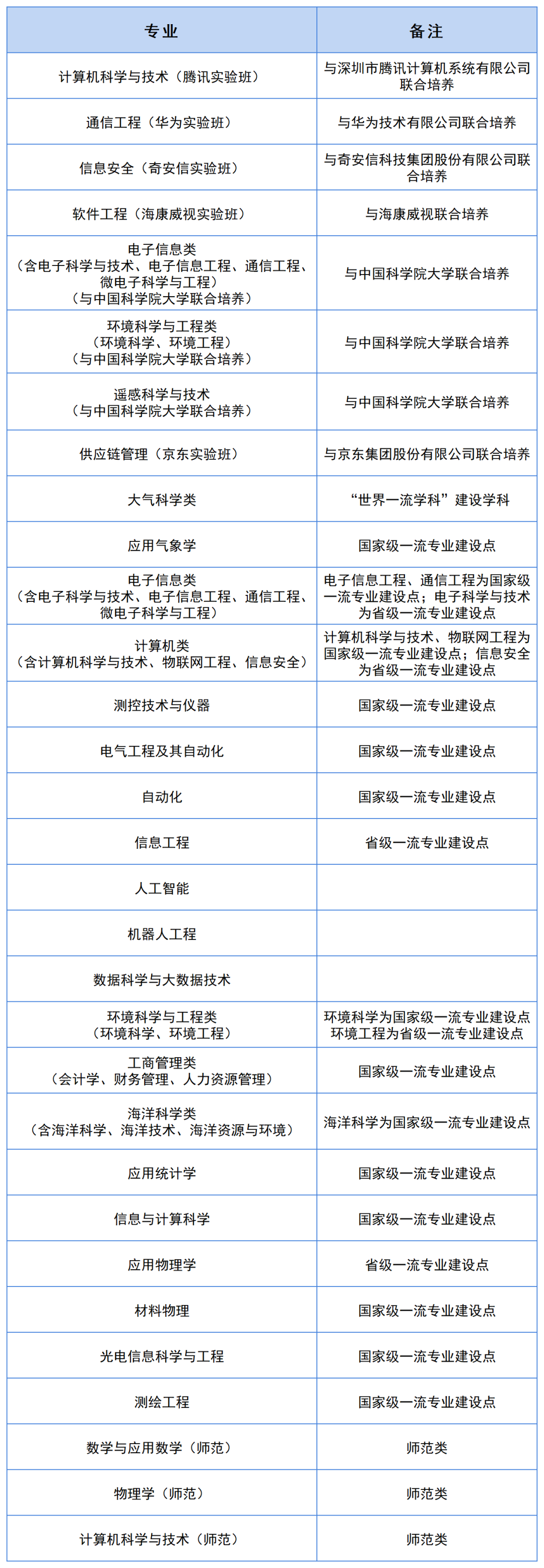
南京信息工程大学是国家“双一流”建设高校,是江苏高水平大学建设高峰计划A类建设高校。学校因服务新中国国家战略和国民经济建设需求而生,1960年设立南京大学气象学院(学校前身),隶属原中央(军委)气象局,1963年独立建校为南京气象学院,1978年列入全国重点大学,2000年划转江苏省人民政府主管,2004年更名为南京信息工程大学。2007年以来,学校先后实现了江苏省人民政府、中国气象局、教育部、国家海洋局等多方共建。现为以江苏省管理为主的中央与地方共建高校。学校办学特色鲜明,大气科学入选国家“世界一流学科”建设学科,在教育部最新学科评估中蝉联A+等级。气象学为国家重点学科,地球科学、工程学、计算机科学、环境科学与生态学、化学、农业科学、材料科学、社会科学总论8个学科跻身ESI学科排名全球前1%,其中地球科学和计算机科学进入ESI全球排名前1‰。拥有7个一级学科博士学位授权点,25个一级学科硕士学位授权点、19个硕士专业学位授权点。学校现有“大气科学”“环境科学与工程”“数学”“管理科学与工程”博士后科研流动站,80个本科专业分布于理、工、文、管、经、法、农、艺、教9个学科领域。 根据《省教育厅关于做好2023年普通高校综合评价招生改革试点工作的通知》(苏教考[2023]7号)精神,南京信息工程大学2023年继续在江苏省内开展综合评价招生改革试点工作,选拔和录取具有学科特长和创新潜质的优秀高中毕业生到我校就读。 一、招生范围 具有参加2023年全国普通高等学校统一招生考试资格的江苏省考生。 二、招生计划 2023年综合评价招生计划不超过我校本科招生计划总数的5%(具体以省级招生主管部门确定的我校总体招生计划数为准,各专业招生计划根据报考人数确定)。 三、招生专业 根据国家经济社会发展需要,结合我校学科优势和特色,以及代表性学科发展与人才培养的要求,特向考生开放“世界一流学科”建设学科专业、与大院大所联合培养专业、与知名企业联合培养专业、国家及省级一流专业建设点专业等优势专业。本年度招生专业最终以省级招生主管部门公布为准。2023年综合评价招生专业设置如下: 首选科目 物理 再选科目不限 首选科目 物理 再选科目地理或化学二选一 首选科目 历史 再选科目不限 备注 1.与大院大所进行联合培养:与中国科学院大学联合培养、与中国社会科学院大学联合培养。 学校2018年起与中国科学院大学进行联合培养,2023年起与中国社会科学院大学进行联合培养。联合培养模式如下:学生单独编班,分别在中国科学院大学、中国社会科学院大学的指导下制定教学计划、教学大纲。联合培养的学生中,择优选拔20%的学生推荐免试攻读硕士研究生。 2.与知名企业进行联合培养:计算机科学与技术(腾讯实验班)、通信工程(华为实验班)、软件工程(海康威视实验班)、信息安全(奇安信实验班)、供应链管理(京东实验班)。 学校与知名企业共建各类实验班,实验班实行“双师引导+产教融合”培养体系,实行双导师制,由国家杰青、特聘教授等担任学业导师,由企业资深行业专家、高级工程师担任企业导师,将产业与教育相结合;设立“一流专业+校企共建”课程体系,校企联合制定个性化教学方案,与企业共建实习基地,提供到相关企业不少于两个月的实习机会增强学生学科交叉能力和强化实践能力;采用“科教协同+国际交流”训练体系,学生由导师带领参与科学研究、企业项目、学科竞赛、双创训练等,支持学生参加国际间互访交流、短期培训、学术会议等;制定“以生为本+政策护航”服务体系,制定实验班奖助政策体系,择优选拔20%的学生推荐免试攻读硕士研究生。 四、报名条件 具有2023年普通高等学校招生统一考试报名资格的综合素质优秀的江苏省高中毕业生,凡符合下列条件之一者均可报名。 ◆ 学科特长类 高中阶段在自然科学素养类竞赛或人文综合素养类竞赛中获得省级三等奖及以上。 自然科学素养类竞赛名单 人文综合素养类竞赛名单 ◆ 思想品行类 高中阶段获得地级市(含)以上优秀学生干部、三好学生荣誉称号,或者在慈善公益、志愿服务、思想道德方面表现突出并获地级市(含)以上奖励者,经学校专家组审定。 ◆ 学业优秀类 高中阶段至少有三个学期的期末总成绩(含模考)排名位于同年级同首选科目类前列。 排名要求 来自江苏省高品质示范高中首批建设立项学校及培育学校的学生,高中阶段有三个或以上学期的期末成绩(含模考)综合排名在年级所对应首选科目类学生中前60%(含); 来自四星级中学的考生,高中阶段有三个或以上学期的期末成绩(含模考)综合排名在年级所对应首选科目类学生中前20%(含);或素质教育推进好、与我校人才培养有合作联动的中学学生,高中阶段有三个或以上学期的期末成绩(含模考)综合排名在年级所对应首选科目类学生中前30%(含); 来自其它中学的考生须排名前5%(含)。 ◆ 创新技能类 在拟招收的某一学科领域具有创新能力、特殊技能或创新潜质并能提供最具代表性的证明材料,经学校专家组审定。 五、报名办法 我校综合评价招生报名实行网上报名,不接受纸质报名材料。 报名时间 即日起至5月10日(5月10日24时报名系统关闭)。 网上报名 符合报名条件的考生,在规定时间进入报名网址http://bm.chsi.com.cn/报名,并根据报名系统提示上传以下申请材料的电子扫描件或图片,填写完毕后提交。 (1)《南京信息工程大学2023年综合评价招生申请表》(报名结束后由系统生成,网上报名完成后由报名系统生成打印,每页须考生本人签字、所在中学负责人签字并加盖中学公章);网络上传路径“填报志愿—下载申请表—上传申请表”; (2)第二代身份证正反两面,网络上传路径“填报志愿—附加材料—身份证”; (3)符合报名条件的有关获奖证书(若符合多项报名条件的,各项获奖证书原件扫描件均需上传)。其中,满足条件1(学科特长类)、2(思想品行类)和4(创新技能类)的必须上传获奖证书原件扫描件或相关证明材料原件网络上传路径“填报志愿—附加材料—证明材料”; 备 注 满足条件3(学业优秀类)的附加材料无须上传,高中阶段期末或者模考成绩和排名以签字盖章的申请表填报信息为准; 上述材料均须原件彩色扫描或拍照后按报名系统要求上传,并通过报名系统网上提交。考生须确保上传材料真实、准确、清晰,未按要求完成报名或材料不符合要求者,报名无效。 缴费 通过资格初审的考生须于5月31日前在网上报名系统进行面试确认及缴费。按照江苏省物价局、江苏省财政厅、江苏省教育厅《关于进一步明确我省高校收费政策有关问题的通知》(苏价费〔2007〕423号、苏财综〔2007〕92号、苏教财〔2007〕89号)规定,考生须缴纳综合评价招生测试费,标准为60元/生,逾期未确认及未缴费者将视为放弃面试资格。 六、选拔程序 01 资格审核 报名截止后,我校将组织专家对报名材料进行资格初审。材料审核的过程当中,学校将对考生提交的证明材料进行审核。中学和考生也必须对提交的所有材料的真实性负责,对于查实提供虚假材料的,将取消综合评价招生资格并按教育部相关规定严肃处理。 初审通过的考生名单将于2023年5月25日前在我校本科招生网上公示,并按规定上报省教育考试院。 通过初审者须在网上确认参加我校组织的面试,截止时间为2023年5月31日,未确认者,视为放弃面试资格。 02 考核安排 考核时间初定于6月10日至11日。考核以综合素质面试的形式进行,主要考查学生的学科特长、创新潜质、综合运用知识分析和解决问题的能力、语言表达能力等。具体安排将通过学校本科招生网另行通知。 03 确定入选名单 我校综合评价招生领导小组根据考核成绩,分物理等科目类和历史等科目类按综合评价招生计划的5倍确定合格考生,入选名单将于6月22日前在我校本科招生网上公示,同时按规定上报省教育考试院。经公示无异议的考生,方可享受相关优录政策。 04 优录政策 所有面试合格的考生,高考成绩须达到我省相应特殊类型招生控制线,同时考生选择性考试科目对应的合格性考试成绩须达到合格。 七、录取办法 1.取得我校综合评价招生入选资格且文化成绩符合要求、选择性考试科目对应的合格性考试成绩达到合格的考生须在我省高考志愿填报的规定时间内,登录省教育考试院高考志愿填报系统,在“综合评价招生”专栏中填报综合评价招生志愿,其专业志愿须在我校综合评价招生简章中公布的专业中选择,否则视为无效志愿。考生的选择性考试科目,须符合我校在招生简章中提出的要求,方可报考相关专业(类)。 2.我校将根据高考成绩、高中学业水平考试成绩和高校考核成绩,计算入选考生多元加权综合评价分值。按多元加权综合评价得分从高到低排序,按“分数优先、遵循志愿”原则择优录取。 多元加权综合评价得分的计算方法如下: 3.当考生多元加权综合评价分值相同时,依次按高考投档成绩、语文数学两科之和、语文或数学单科最高成绩、外语单科成绩、首选科目单科成绩、再选科目单科最高成绩由高到低排序录取;按照以上规则排序后,如仍相同,则综合衡量考生综合素质档案,择优录取。 八、监督机制 1.我校在省教育厅的领导下,认真落实相关政策要求。学校成立由分管校领导和纪检监察等部门负责同志组成的综合评价招生领导小组,全面负责综合评价招生工作,由学生工作处、教务处负责具体工作的组织和实施。 2.学校严格落实高校招生“阳光工程”各项要求,坚持公平、公正、公开、择优的原则,认真做好综合评价招生考核工作。学校考核面试遵守“五随机”的原则,即“考官随机确定,考场随机分配,考题随机抽取,学生随机分流,考官随机轮场”,并全程录音录像。学校纪检监察部门对综合评价招生全过程进行监督,并接受社会投诉与举报。 3.综合评价招生是高考的重要组成部分。根据上级规定,考生及其所在中学所填写的内容和提供的材料必须真实、齐全,不得出具与事实不符的报名材料、证明材料等。有虚报或伪造、变造有关材料,考试作弊、替考等弄虚作假、徇私舞弊行为的,一经查实,依据有关规定分别予以严肃处理。学校将把考生的违规事实报省教育考试院,对于负有责任的考生本人,未入学者,取消其综合评价招生考核成绩及参加当年高考考试资格和录取资格;已经被录取或取得学籍者,取消其入学资格或学籍,记入其高考诚信电子档案。 九、联系方式 招生办公室微信公众号:南京信息工程大学招办 电子邮箱:zsb@nuist.edu.cn 咨询电话:025-58731378 传真电话:025-58731333 通信地址:南京市宁六路219号南京信息工程大学学生工作处招生办公室 邮政编码:210044 南信大2023年综合评价咨询QQ群: 1群:655157052(已满) 2群:830860267(已加入1群的考生及家长请勿重复加入2群) 十、举报方式 举报电话:025-58731002 十一、其它 1.通过综合评价招生录取进校的学生,对在规定年限内达到所在专业毕业要求,颁发南京信息工程大学普通本科毕业证书,符合学校学位授予有关规定的学生,颁发南京信息工程大学本科毕业生学士学位证书。 2.英语类专业只招收英语语种考生,日语类专业只招收英语、日语语种考生,其他专业不限制考生应试的外语语种,学校的公共外语课开设英语、法语、日语。 3.综合评价考生与普通高考录取考生性质相同,享受同等待遇和政策,包括转专业、多层次各类型的奖学金、助学金、困难补助、勤工助学、学费减免以及生源地信用助学贷款等项目。 4.本简章根据教育部及江苏省教育厅相关文件制定,如有与上级有关文件精神相悖之处,则按上级文件精神执行;如教育部、江苏省有关政策进行调整,我校也将根据最新政策作相应的调整。 5.南京信息工程大学没有委托任何中介机构和个人进行招生录取和测试辅导等工作。若发现以南京信息工程大学名义进行非法咨询、辅导、招生等活动的中介或个人,我校保留依法追究其责任的权利。 6.本简章由南京信息工程大学学生工作处招生办公室负责解释。我校未委托任何单位或个人承担综合评价招生事宜。为维护考生自己的权益,请考生们不要采信任何中介信息。
















