各位考生:
近期,我省部分地市疫情反复,给考试组织及考生赴考造成很大困难。经广东省教育考试院慎重研究,今年我省普通专升本考试将于4月27日至28日进行。同时,为最大限度减少考生跨地市流动,今年普通专升本考试将进一步优化组织方式,全力保障考生顺利参加考试。(详见广东省教育考试院公众号“我省普通专升本考试4月27-28日进行,校考考生4月14日前采集考试地点信息”的通知)
按照广东省考试院的要求及指示,经研究,我校2022年普通专升本考试安排如下:
一、统考科目
4月27日08:00-10:00政治理论
4月27日10:30-12:30英语
4月27日15:00-17:00专业基础课
4月28日09:00-11:30省统考-专业综合课
(一)统考科目继续线下考试,考生务必登录专升本报名系统(http://www.eeagd.edu.cn/ptzsbks)选择“考生考试地点申报”,按照就地考试的原则填报本人考试地点。由考试院按考生申报的地点统一安排考点。
(二)请考生密切留意广东省考试院及韩山师范学院招生办公众号的通知,并保持手机通讯畅通,考点考场安排将于近期公布。
二、我校校考科目(自命题专业综合课)
(一)美术学专业、音乐表演专业、烹饪与营养教育专业的考试科目有调整。(烹调与营养专业只考《烹调工艺与营养专业综合(理论)》,美术学专业只考《素描》,音乐表演专业只考《音乐综合(技能)》。(详见:《韩山师范学院2022年普通专升本招生考试考试大纲》)
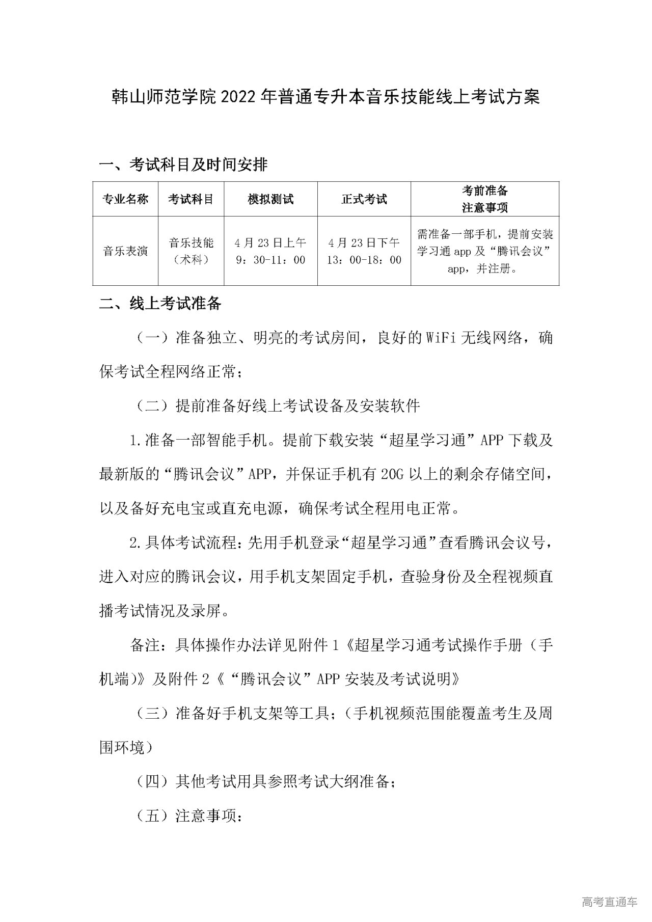
(二)音乐表演专业的《音乐技能》科目采用线上考试形式,由我校组织线上考试。为确保正式考试顺利进行,我校将组织线上模拟考试,模拟考试与线上正式考试操作流程一样,参加线上考试的考生必须参加模拟考试,以充分了解、熟悉、并掌握正式考试流程,操作流程。(详见:《韩山师范学院2022年普通专升本音乐技能线上考试方案》)
(三)其他校考科目采用线下考试形式,由省考试院按考生申报的地点统一安排跟统考科目同一个考点。
(四)调整后具体安排如下:
五)请考生密切留意广东省考试院及韩山师范学院招生办公众号的通知,并保持手机通讯畅通,考点考场安排将于近期公布。
韩山师范学院 教务处
2022年4月18日













