福建水利电力职业技术学院2023年高职分类考试招生计划

2023-03-21 10:04 福建水利电力职业技术学院 评论
福建水利电力职业技术学院
福建三明市-公办-理工类
查看详情
2023年高职分类招考招生计划
图片
图片


图片

备注:

1.招生计划以福建省教育考试院统一公布为准;

2.学费:软件技术9000元/年,环境艺术设计7200元/年,其他专业6000元/年,学制三年;

3.住宿费:6人标准公寓:970元/年/人;其他公寓:550元/年/人。

2022年省高职分类招考录取分数
图片


图片
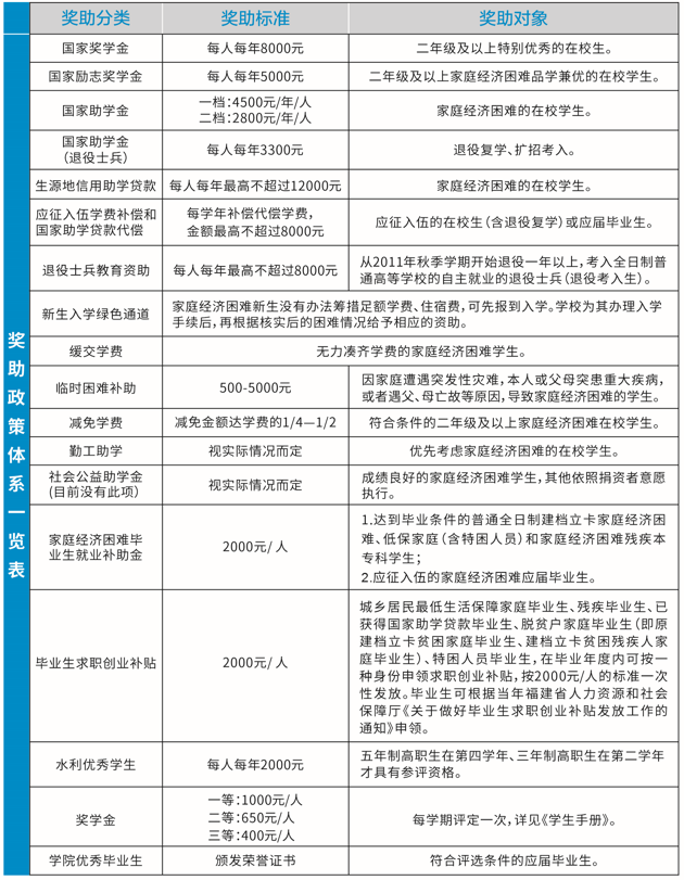
学校奖、助政策一览表
图片
图片

图片

学校简介
图片
图片
学校创办于1929年,是经国家教育部批准的全日制公办普通高等职业学院,是福建省唯一一所以水利、电力为主要专业特色,多个专业(群)协调发展的优质高职院校,是福建省教育厅和省水利厅共建单位。设有水利工程学院、电力工程学院、信息工程学院、建筑工程学院、自动化工程学院、交通工程学院、经济管理学院等七个二级学院,在近百年的职业教育办学历史中,培养了许多学子成为当地水利、电力等行业的技术骨干或领头人,在社会上享有“福建水电人才摇篮”的美誉。

学校占地总面积1054.26亩(含福州校区与厦门基地),建筑面积25.75万平方米,现有全日制在校生18000余人。

图片
图片
图片
学校荣誉
图片
图片

图片


就业与升学
图片
图片

学校广泛开展校企合作,充分发挥学校和企业的各自优势资源,提高毕业生的动手实践能力和社会竞争的能力,推动高等教育更好地为社会、为企业培养高素质、高技能的应用型人才。积极开展闽台教育等对外交流与合作,先后与台湾建国科技大学、万能科技大学、健行科技大学等开展校校企联合人才培养项目;对接“一带一路”,成立“一带一路”中马电力专业技能培训项目基地和中马建筑职教发展中心;联合承办国际赛事2项,海峡两岸赛事1项,并荣获一等奖4个,二等奖2个,三等奖5个。成立“经世国际学院”,探索国际留学生联合培养项目。先后与中国水利水电第十六工程局、中国电建集团福建工程有限公司、中核检修有限公司、国家电网有限公司、福州地铁集团有限公司、厦门轨道建设发展集团有限公司、宁德新能源科技有限公司等大型企业开展委培班、订单班等合作办学项目,培养的毕业生以其理论基础扎实、实践能力突出、职业意识好,深受用人单位青睐。

学校与集美大学联办专升本自考,与河海大学联办本科函授,符合条件者还可以申请学士学位。


图片

图片

图片

图片

图片


图片
图片
图片
图片
校园设施
图片
图片

学生公寓条件完善,均配备有:空调、热水器、洗衣机、独立卫生间与盥洗室、独立大阳台,网络宽带接口,校园免费WiFi实现全面覆盖校内有四个学生食堂,提供多种美食满足不同吃货的要求;食堂就餐环境干净整洁,温馨优雅。

图片

图片

图片

校园超市一角

学校教学设施齐全,拥有智慧教室、VR实训基地、驾校训练场(校内即可报名汽车驾驶证,还可场地练习)、室内综合体育教学场馆等,配有标准化游泳馆和恒温游泳馆各一个,同时配有健身房、篮球馆、羽毛球馆、乒乓球馆等;建有400米标准塑胶跑道的室外田径场、篮球场、排球场羽毛球场、网球场等体育教学与活动设施。


图片

智慧教室

图片

VR综合实训基地

图片

校内驾校

图片

健身房

图片

健身房

图片

羽毛球、排球、网球场

图片

足球场

图片

室内篮球场、羽毛球场


登录高考直通车APP
查看完整试题答案
好的
查看完整试题
特别声明:
1. 本站注明稿件来源为其他媒体的文/图等稿件均为转载稿,本站转载出于非商业性的教育和科研之目的,并不意味着赞同其观点或证实其内容的真实性。如转载稿涉及版权等问题,请作者在两周内速来电或来函联系,本站根据实际情况会进行下架处理。
2. 任何媒体、网站或个人未经本网协议授权不得转载、链接、转贴或以其他方式复制发表,违者本站将依法追究责任。
举报理由选择
确定
高考直通车官网

哇哦!快加入高考直通车APP,发现更多精彩内容,与学霸一起交流学习吧!