亲爱的2024级本科新生:
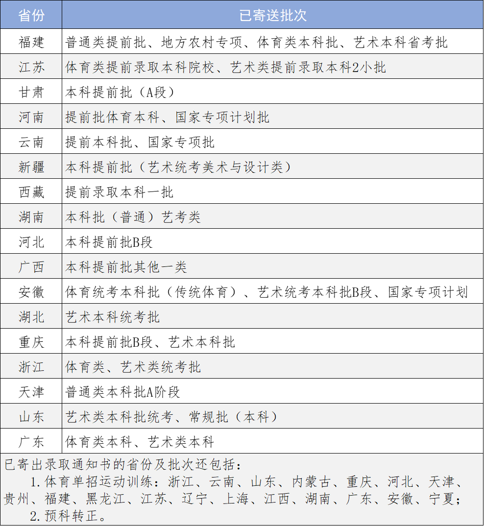
温馨提示 1.由于录取批次和录取省份不同,录取通知书的寄出时间也相应会有差异,招生录取工作人员将根据录取进度陆续寄出。请各位新生耐心等待,及时关注招生与考试办公室官方微信公众号的后续公告。 2.目前我校仅提供招办官网、微信公众号、招生小程序3种录取邮件查询方式,未委托任何第三方链接查询,请考生注意辨识。 3.每位已录取新生均设有录取ID号,与新生投档批次顺序有关,该ID号仅用于编制录取通知书制作、整理、邮寄等顺序,可通过下文“录取邮件查询方式”查询,非本人学号、宿舍号等。 4.考生请勿将证件号、考生号等个人信息泄露,以防个人利益受损。 5.我校不接受电话咨询录取通知书邮寄情况,请考生根据以上方式查询。 录取邮件查询方式 1.浏览器搜索“福建师范大学招生与考试办公室”官网。 3.输入“考生号”和“姓名”,即可查询录取结果及本人录取通知书的邮寄单号。录取ID号在20240001-20242472的同学,已可查询本人录取通知书的EMS快递单号,并可在EMS官网上查询到相应物流信息。其他同学的EMS单号及物流信息将在录取通知书寄出后陆续更新。 注:各省份中的各批次的录取时间不同,请各位考生耐心等待网站的最新信息。 录取ID号在20240001-20242472的同学,已可查询本人录取通知书的EMS快递单号,并可在EMS官网上查询到相应物流信息。其他同学的EMS单号及物流信息预计在近期录取通知书寄出后陆续更新。




