一、学校概况 上海工商职业技术学院(原:上海新侨职业技术学院)创建于1993年,是由上海海外联谊会、上海市海外交流协会等六个统战系统的社会团体及民主党派共同开办的民办非营利高职院校。 学校现有嘉定、青浦两个校区,占地总面积330余亩;设有8个学院,1个马耳他国际学院;2024年招生专业29个,现有中高贯通专业19个,高本贯通专业1个,高职专业26个,其中国家骨干建设专业4个,市级高水平专业群1个、一流专业2个、产教融合型专业1个。 特色鲜明的办学思路,与时俱进的办学理念。学校在教学中逐渐形成“理想素养有境界,知识技能有特点,创新创业有实践,终身发展有潜力”的新型工商“四有”人才培养模式,构建了以移动互联网技术、智能制造技术、新能源汽车技术、珠宝与艺术设计、现代服务、大数据与商务管理、学前教育等 7个具有鲜明特色的专业群,为国家和社会培养3万多名高素质技术技能人才。 注重实践应用能力的提高,突出技能培养的鲜明特色。学校现有校内实训场所121个,校外实习实训基地227个。2023年8月,学校和上海嘉捷通电路科技股份有限公司牵头,依托上海嘉定工业区管理委员会、外冈镇政府、上海市软件行业协会,成立了上海市十四个市域产教联合体之一的上海嘉定区产教联合体。全面促进嘉定区2000家企业与院校在人才培养、技术创新、就业创业、社会服务、文化传承等方面开展深度校企合作,形成共商人才需求、共享优势资源、共研领先技术、共建学科专业、共管人才培养的“五共一体”协同育人机制。 教育教学成果斐然,各级各类竞赛成绩突出。学校现拥有国家教学资源库建设2项、上海市级专业教学资源库2项、职业教育国家在线精品课程1门、市级精品课程10门、市级精品在线开放课程3门、市级课程思政示范课4门、校级精品课程41门;市级及国家级教育教学优秀奖13个。2023年在上海市“星光计划”第十届职业院校技能大赛、上海高职院校学生技能大赛、上海市第一届职业技能大赛国赛精选赛项中,学校获得69个一、二、三等奖。在一带一路暨金砖国家技能发展与技术创新大赛、全国行业职业技能竞赛等其他各级各类大赛成绩优异,获奖122人次。 加强就创业指导与宣传工作,确保较高的就业率和签约率。近年来,我校毕业生就业率和签约率一直保持在全市高校前列。学校重视学生的职业生涯规划及就业指导工作,在培养过程中,将职业生涯教育贯穿三年的学习生涯中,通过大学生职业生涯规划大赛、模拟求职大赛,简历制作大赛等活动,帮助学生增长板、补短板,掌握就业技巧,提升就业竞争力,使得我校毕业生深受用人单位欢迎。除此之外,我校每年通过专升本考试考入华东政法大学、上海理工大学、上海海事大学、上海工程技术大学、上海第二工业大学等本科院校的学生数逐年递增。 二、招生对象 符合《上海市教育委员会关于做好2024年上海市普通高校考试招生报名工作的通知》(沪教委学〔2023〕40号)和《上海市教育委员会关于印发〈2024年上海市部分普通高校专科层次实行依法自主招生改革试点方案〉的通知》(沪教委学〔2024〕3号)关于专科层次依法自主招生报名条件规定的考生,可报考我校2024年专科层次依法自主招生。

三、分专业招生人数及有关说明 2024年我校专科层次依法自主招生专业和计划为: 注: 所有专业无男女比例限制。 其他类别学生是指:高中往届毕业生、普通高中学业水平合格性考试成绩不全的高中应届毕业生、中等职业学校(含中专、职校和技校)往届毕业生及中等职业学校学生学业水平语文、数学、英语3门科目考试成绩不全的中等职业学校(含中专、职校和技校)应届毕业生及符合报考条件的下岗失业人员、农民工、高素质农民等。 四、测试时间、地点及科目 一、测试时间 免笔试面试时间为2024年3月16-17日,具体面试时间请于3月15日见我校招生网站公布的面试考场安排。 统一入学测试、职业适应性测试、素质技能测试、校考(素描、面试)测试时间为2024年3月23日(星期六)选拔测试从上午8:30开始,每门科目具体时间及地点以准考证上注明为准。 二、地点:面试及笔试测试地点均为:嘉定区外冈恒荣路200号(嘉定校区) 三、测试科目及内容 (一)选拔测试 职业适应性测试满分300分,包括文化基础150分,职业与心智90分,专业通识基础60分; 素质技能测试包括法律道德、时事政治、心智礼仪、生涯规划、团队管理、信息科技6个方面内容,满分100分; 统一入学测试包含艺术人文、数学基础、科学常识、生活英语4个方面内容,满分150分; 校测科目包括:素描,满分100分;面试,满分100分。 (二)免笔试面试: 申请免笔试,面试的考生须志愿填报我校,并于2024年3月8-10日在我校招生网点击“免笔试面试申请入口”在线提交免笔试申请材料(http://zhaosheng.sicp.edu.cn),逾期不候。免笔试面试时间为2024年3月16-17日,具体面试时间请于3月15日见我校招生网站公布的面试考场安排。 五、2024年“免笔试面试”条件表
符合任何一项即可申请
证书(奖项)类别 可报考专业名称 备注 获得世界技能大赛上海市选拔赛入围资格 相关专业 证书须与填报的第一专业相关 高中(中职)阶段获得校级(含)以上三好学生、优秀学生干部、优秀团干部或优秀团员(学生)、优秀学生积极分子、文明学生称号 所有专业 - 高中(中职)阶段获得市级三等奖(含)以上比赛奖项者(含团队奖项) 相关专业 技能类获奖证书须与填报的第一专业相关 高中(中职)阶段获得上海市奖学金三等奖(含)以上奖项 所有专业 - 高中(中职)阶段参加志愿者服务(公益劳动)获得区级(含)以上表彰 所有专业 - 高中(中职)阶段参加国防、民防相关项目获得区级(含)以上奖项 所有专业 - 高中(中职)阶段研究性学习专题报告、科技活动、创造发明项目获区级(含)以上奖励或获得专利 所有专业 - 高中(中职)阶段参加过市级青少年科学研究院组织的研究项目并取得优秀小研究员称号 所有专业 - 高中(中职)阶段获得区级学科竞赛(作文竞赛)三等奖(含)以上奖项 所有专业 - 高中(中职)阶段获得区级创新大赛个人三等奖(含)以上奖项 所有专业 - 高中生七门学业水平合格性考试(思想政治、历史、地理、物理、化学、生物学、信息技术)成绩均合格 所有专业 - 三校生三门学业水平考试等级取得1A或2B-或3C-及以上 所有专业 - 国家三级运动员及以上称号 所有专业 - 创业能力专项职业能力证书 所有专业 - “全国英语等级考试” PETS二级笔试合格 所有专业 - 上海市职业技能鉴定中心或国家人力资源和社会保障部颁发的职业资格(职业技能)四级(含)以上证书 相关专业 证书须与填报的第一专业相关 高中(中职)阶段获得行业(协会/学会/职教集团)颁发的三等奖(含)以上比赛奖项者(含团队奖项) 相关专业 比赛项目须与填报的第一专业相关 上海市职业技能鉴定中心颁发的专项职业能力考核合格证书 相关专业 证书须与填报的第一专业相关 教育部颁发的1+X技能证书 相关专业 证书须与填报的第一专业相关 各行业从业资格证或执业证书成绩合格证明 相关专业 资格证所属行业须与填报的第一专业相关 行业颁发的中级(含)以上证书 相关专业 证书须与填报的第一专业相关 剑桥商务英语(BEC)初级证书 商务英语 - 上海市紧缺人才工程“基础口译”证书 商务英语 - “日本语能力测试考试”N5级(含)以上或“实用日本语鉴定考试”(J.TEST)G级别(含)以上证书 商务日语 - 普通话(二级乙等)、乐器类五级、声乐五级、舞蹈类五级(含)以上证书 学前教育 - 国家人力资源和社会保障部颁发的职业资格(职业技能)保育员五级、育婴员五级(含)以上证书 学前教育、护理 - 美术类、书法类考级五级(含)以上证书 学前教育、首饰设计与工艺、广告艺术设计、数字媒体艺术设计、室内艺术设计 - 三校生原毕业专业为美术类 美术类专业 学校教务处出具的在读证明 PVQC专业英文词汇能力国际认证(观光旅运类、餐饮类)证书 餐饮智能管理、酒店管理与数字化运营、餐饮智能管理(中马合作)、酒店管理与数字化运营(中马合作)、空中乘务 - 上海市旅游行业饭店外语等级考试英语(前厅,客房,餐饮)B级(含)以上证书 餐饮智能管理、酒店管理与数字化运营、餐饮智能管理(中马合作)、酒店管理与数字化运营(中马合作)、空中乘务 - 国家人力资源和社会保障部颁发的职业资格(职业技能) 茶艺师五级、评茶师五级(含)以上证书 餐饮智能管理、酒店管理与数字化运营、餐饮智能管理(中马合作)、酒店管理与数字化运营(中马合作) - 全国或地方导游证 酒店管理与数字化运营、酒店管理与数字化运营(中马合作)、空中乘务 - 舞蹈类五级(含)以上证书、武术中段级别证书 空中乘务 -
六、录取规则 (一)“免笔试,面试”录取规则 1. 符合“附件一”所列任一条件的考生可申请免我校当年专科层次依法自主招生的笔试(选拔测试)考试。 2. 申请免笔试,面试的考生须填报我校志愿,录取人数不超过计划数的50%。面试在笔试(选拔测试)前进行。面试未录取考生可继续参加笔试(选拔测试)。 3. 面试为通识面试,面试中现场打分占90%,考生综合素质评价信息占10%,综合素质评价信息由上海市普通高中学生综合素质评价信息管理系统统一提供。录取规则按总成绩从高到低择优录取。 (二)录取办法 1. 对普通高中学业水平合格性考试成绩齐全的高中应届毕业生,采用普通高中学业水平合格性考试成绩与职业适应性测试成绩相结合的办法录取。 普通高中学业水平合格性考试成绩(7门科目),以市教育考试院组织的考试成绩为准。每门科目折算成绩为:合格为100分,不合格为50分; 职业适应性测试为统一命题,满分为300分,其中第一专业报考我校空中乘务、餐饮智能管理(中马合作)和酒店管理与数字化运营(中马合作)专业须参加由学校组织的专业加试(校考面试),满分为100分。 (1)一般专业 ①第一专业报考我校空中乘务、餐饮智能管理(中马合作)和酒店管理与数字化运营(中马合作)专业 考试科目:职业适应性测试(满分300分)、面试(满分100分) 合成总分=七门学业水平合格性考试折算成绩+职业适应性测试成绩*0.2+面试成绩*2.4(满分为1000分) 录取规则:按分数优先原则从高分到低分择优录取。总分相同的考生依次比较面试成绩、职业适应性测试成绩、七门学业水平合格性考试折算总成绩,从高分到低分择优录取;再同分的,依次比较职业适应性测试成绩中的文化基础成绩、职业与心智成绩、专业通识基础成绩,从高分到低分择优录取。第一专业未录取的考生按照后续专业志愿根据七门学业水平合格性考试折算成绩+职业适应性测试成绩(满分为1000分),与其他一般专业的考生进行排序录取。 ②第一专业报考我校其他一般专业 考试科目:职业适应性测试(满分300分) 合成总分=七门学业水平合格性考试折算成绩+职业适应性测试成绩(满分为1000分) 录取规则:按分数优先原则从高分到低分择优录取。总分相同的考生依次比较职业适应性测试成绩、七门学业水平合格性考试折算总成绩,从高分到低分择优录取,再同分的,依次比较职业适应性测试成绩中的文化基础成绩、职业与心智成绩、专业通识基础成绩,从高分到低分择优录取。总计划不超前提下按调整规则满足考生一专业录取。 一般专业征求志愿阶段,按照七门学业水平合格性考试折算成绩+职业适应性测试成绩(满分为1000分),从高分到低分择优录取;总分相同的考生,按照职业适应性测试成绩、学业水平合格性考试成绩从高分到低分择优录取,满足考生一专业录取。 (2)艺术类专业 考试科目:素描(满分100分) 合成总分=七门学业水平合格性考试折算成绩*0.5+素描成绩*3.5(满分为700分) 录取规则:按分数优先原则从高分到低分择优录取。总分相同的考生,依次比较素描、七门学业水平合格性考试折算总成绩,从高分到低分择优录取。总计划不超前提下按调整规则满足考生一专业录取。 艺术类专业征求志愿阶段,考生必须取得美术类专业考试成绩,按照七门学业水平考试折算总成绩总分从高分到低分择优录取,总分相同的考生依次比较思想政治、历史、地理、物理、化学、生物学、信息技术的学业水平合格性考试成绩,满足考生一专业录取。 2. 对中等职业学校学生学业水平语文、数学、英语3门科目考试成绩齐全的中等职业学校(含中专、职校和技校)应届毕业生,采用文化素质测试成绩与职业技能测试成绩相结合的办法录取。 文化职业测试使用中等职业学校学生学业水平考试语文、数学、英语3门科目的等级考试成绩,每门满分70分,共计210分。每门科目的等级考试成绩以市教育考试院组织的考试成绩为准,依据《上海市教育委员会关于印发<上海市中等职业学校学生学业水平评价实施办法>的通知》(沪教委规〔2021〕7号)文件要求,中职学业水平考试科目等级与分值折算标准如下: A+满分70分, E计40分,相邻两级之间的分差均为3分。 职业技能测试为素质技能测试(统一命题),满分100分。卷面成绩加权数乘以2,按200分满分计入。其中第一专业报考空中乘务专业加测由学校组织的校考面试,满分为100分。第一专业报考餐饮智能管理(中马合作)和酒店管理与数字化运营(中马合作)专业仅须参加由学校组织的校考面试,满分为100分。 (1)一般专业 ①第一专业报考我校空中乘务专业 考试科目:素质技能测试(满分100分)、面试(满分100分) 合成总分=三门学业水平考试等级折算成绩+素质技能测试成绩*0.4+面试成绩*1.6(满分为410分) 录取规则:按分数优先原则从高分到低分择优录取。总分相同的考生依次比较面试成绩、素质技能测试成绩、三门学业水平考试等级折算总成绩,从高分到低分择优录取;再同分的则依次比较学生学业水平语文、数学、英语3门科目等级折算成绩,并参考综合素质评价信息。第一专业未录取的考生按照后续专业志愿根据三门学业水平考试等级折算成绩+素质技能测试成绩*2(满分为410分),与其他一般专业的考生进行排序录取。 ②第一专业报考我校餐饮智能管理(中马合作)和酒店管理与数字化运营(中马合作)专业 考试科目:面试(满分100分) 合成总分=三门学业水平考试等级折算成绩+面试成绩*2(满分为410分) 录取规则:按分数优先原则从高分到低分择优录取。总分相同的考生依次比较面试成绩、三门学业水平考试等级折算总成绩,从高分到低分择优录取;再同分的则依次比较学生学业水平英语、语文、数学3门科目等级折算成绩,并参考综合素质评价信息。 ③第一专业报考我校其他一般专业 考试科目:素质技能测试(满分100分) 合成总分=三门学业水平考试等级折算成绩+素质技能测试成绩*2(满分410分) 录取规则:按分数优先原则从高分到低分择优录取。总分相同的考生依次比较素质技能测试成绩、三门学业水平考试等级折算成绩,从高分到低分择优录取;再同分的则依次比较学生学业水平语文、数学、英语3门科目等级折算成绩,并参考综合素质评价信息。总计划不超前提下按调整规则满足考生一专业录取。 一般专业征求志愿阶段,按照三门学业水平考试等级折算成绩+素质技能测试成绩*2(满分为410分),从高到低择优录取,总分相同的考生依次比较学生学业水平语文、数学、英语3门科目等级折算成绩,满足考生一专业录取。 (2)艺术类专业 考试科目:素描(满分100分) 合成总分=三门学业水平考试等级折算成绩+素描成绩*2(满分410分) 录取规则:按分数优先原则从高分到低分择优录取。总分相同的考生,依次比较素描成绩、三门学业水平考试等级折算成绩,从高分到低分择优录取。总计划不超前提下按调整规则满足考生一专业录取。 艺术类专业征求志愿阶段,考生必须取得美术类专业考试成绩,按照三门学业水平考试等级折算总成绩,从高分到低分择优录取,总分相同的考生依次比较学生学业水平语文、数学、英语3门科目等级折算成绩择优录取,满足考生一专业录取。 3.对高中往届毕业生、普通高中学业水平合格性考试成绩不全的高中应届毕业生、中等职业学校(含中专、职校和技校)往届毕业生及中等职业学校学生学业水平语文、数学、英语3门科目考试成绩不全的中等职业学校(含中专、职校和技校)应届毕业生及符合报考条件的下岗失业人员、农民工、高素质农民等,采用统一入学测试成绩与职业技能测试成绩相结合的办法录取。 (1)一般专业 ①第一专业报考我校空中乘务、餐饮智能管理(中马合作)和酒店管理与数字化运营(中马合作)专业 考试科目:统一入学测试(满分150分)、面试(满分100分) 合成总分=统一入学测试成绩+面试成绩(满分为250分) 录取规则:按分数优先原则从高分到低分择优录取。总分相同的考生依次比较面试成绩、统一入学测试,从高分到低分择优录取。 ②第一专业报考我校其他一般专业 考试科目:统一入学测试(满分150分)、素质技能测试(满分100分) 合成总分=统一入学测试成绩+素质技能测试成绩(满分为250分) 录取规则:按分数优先原则从高分到低分择优录取。总分相同的考生依次比较统一入学测试、素质技能测试成绩,从高分到低分择优录取。总计划不超前提下按调整规则满足考生一专业录取。 一般专业征求志愿阶段,按照统一入学测试成绩+素质技能测试成绩的总分,从高到低择优录取,总分相同的考生依次比较统一入学测试、素质技能测试成绩,从高分到低分择优录取,满足考生一专业录取。 (2)艺术类专业 考试科目:统一入学测试(满分150分)、素描(满分100分) 合成总分=统一入学测试成绩+素描成绩*1.5(满分为300分) 录取规则:按分数优先原则从高分到低分择优录取。总分相同的考生,依次比较素描、统一入学测试成绩,从高分到低分择优录取。总计划不超前提下按调整规则满足考生一专业录取。 艺术类专业征求志愿阶段,考生必须取得美术类专业考试成绩,按统一入学测试成绩,从高分到低分择优录取,满足考生一专业录取。 (三)艺术类专业与一般类专业不得兼报,录取后艺术类专业不得转到一般类专业。 (四)若高中全、三校全及其他类别考生中有缺额计划,按三校全、高中全、其他类别顺序依次调整。 (五)符合以下条件的考生,可获保送资格,免笔试入学: 凡在世界技能组织主办的“世界技能大赛”中获奖的中国国家代表队选手且符合上海市高考报名条件的中职毕业生,可保送至我校相应专业。具体保送要求按《教育部办公厅关于做好有关高校保送录取世界技能大赛获奖选手工作的通知》(教学厅[2020]3号文件)执行。
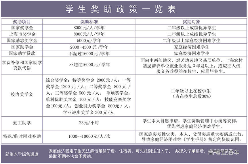
七、收费标准 (一)学费标准 机电一体化技术、数控技术、工业机器人技术、机械制造及自动化、智能制造装备技术、新能源汽车技术、智能网联汽车技术、计算机网络技术、计算机应用技术(移动互联网应用软件开发)、移动互联应用技术、物联网应用技术、宝玉石鉴定与加工、电子商务、国际商务(跨境贸易)、大数据与会计(助理会计师、涉外会计)、会展策划与管理、商务日语、商务英语、学前教育为21800元/学年 室内艺术设计、首饰设计与工艺、数字媒体艺术设计为23800元/学年 空中乘务、酒店管理与数字化运营、护理为24800元/学年 餐饮智能管理为26000元/学年 餐饮智能管理(中马合作)、酒店管理与数字化运营(中马合作)为30000元/学年 (沪教委民[2015]4号)收费标准由民办高校自主确定 (二)住宿费标准 嘉定校区:3500元/学年,青浦校区:4000元/学年 (沪教委民[2015]4号)收费标准由民办高校自主确定 (三)考试费标准 报名费14元/人;考试费:艺术类专业校测科目为50元/科、其他科目26元/科。 八、奖助政策 我校认真执行国家和本市相关学生资助规定,被本校录取的家庭经济困难学生可通过“绿色通道”申请入学,入学后可按规定申请国家奖学金、国家励志奖学金、上海市奖学金、国家助学金、国家助学贷款、勤工助学、特殊困难补助和学费减免等。学校还设立品学兼优综合奖学金、港澳知名人士及爱国侨胞唐翔千先生设立的奖、助学金。我校承诺:确保被本校录取的学生不因家庭经济困难而辍学。 九、联系方式 招生网址:http://zhaosheng.sicp.edu.cn 招生热线: 021-59587531、 60675958*1024、15618623306 ( 招办微信号) 考生咨询QQ群: 529725638 嘉定校区: 上海市嘉定区外冈冈峰公路68号(北校门) 上海市嘉定区外冈镇恒荣路200号(南校门) 青浦校区: 上海市青浦区华新镇新凤北路565号 电子邮箱: shgszsb@126.com 2024年自主招生考生咨询微信群:请扫描下方二维码加入微信群 十、其他须知 (一)填报志愿时间:凡报考依法自主招生的考生请于3月8日9:00-21:00,3月9日9:00-15:00,登录“上海招考热线”(www.shmeea.edu.cn)进行网上填报志愿。志愿填报期间考生可修改本人填报志愿信息,过时不再予以修改和补填。 (二)网上缴纳报名考试费及准考证下载:报考我校的考生请于3月15日9:00-20:00,3月16日9:00-15:00,登录“上海招考热线”(www.shmeea.edu.cn)进行网上缴费。完成缴费的考生请按照规定的时间在我校招生网下载准考证(http://zhaosheng.sicp.edu.cn),考试当天请务必带好准考证和身份证。 更多学校及专业介绍请扫描下方二维码查看2024年招生简章:
附2024年上海市专科层次依法自主招生改革试点工作日程简表:















