我校2026年硕士研究生招生考试复试由各学院组织进行,望广大考生周知。所有一志愿报考我校且达到我校进入复试的初试成绩基本要求以及通过研究生招生信息网调剂到我校的考生均可参加复试。未参加复试者,不予录取。现将相关安排通知如下:
一、复试安排
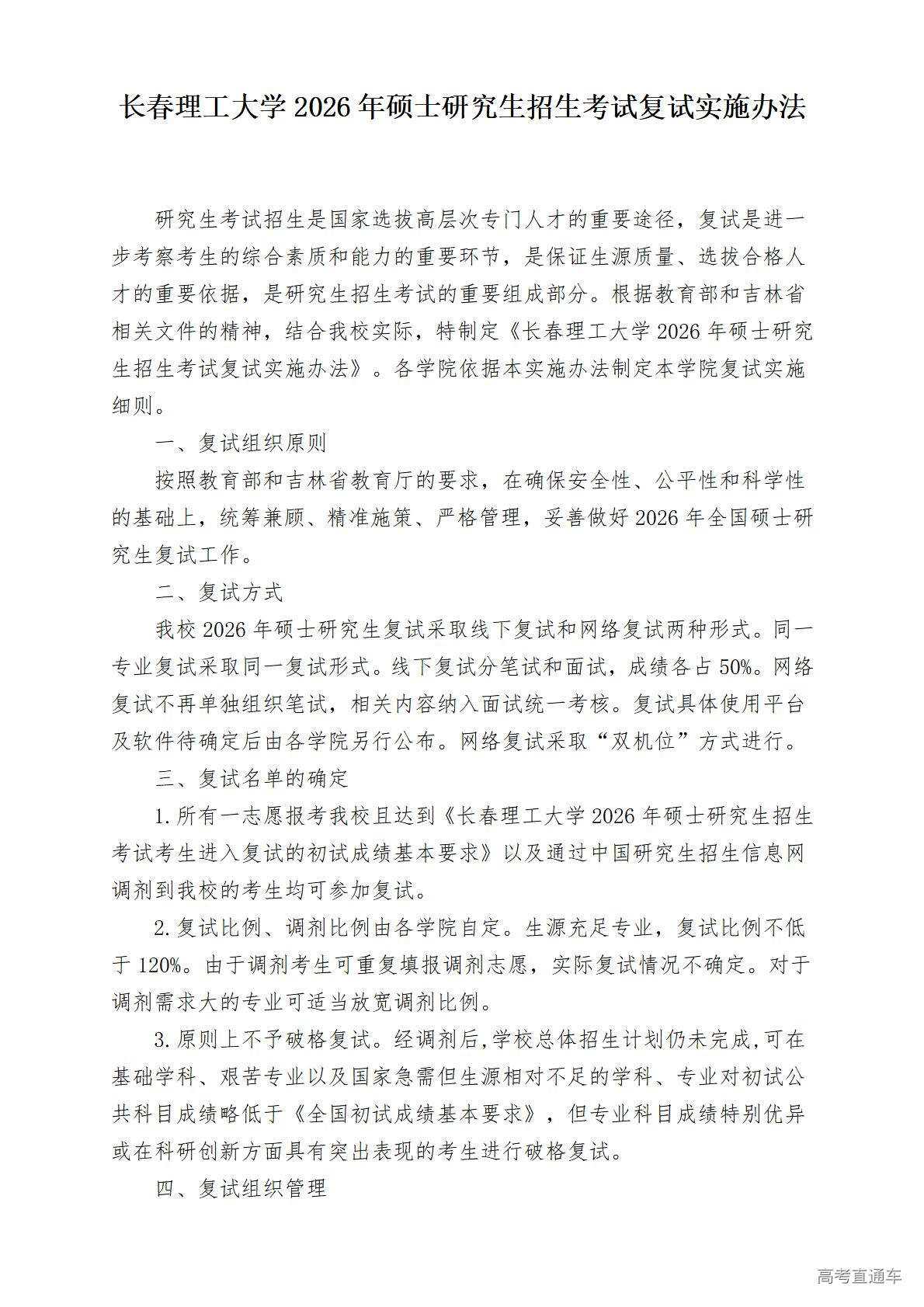
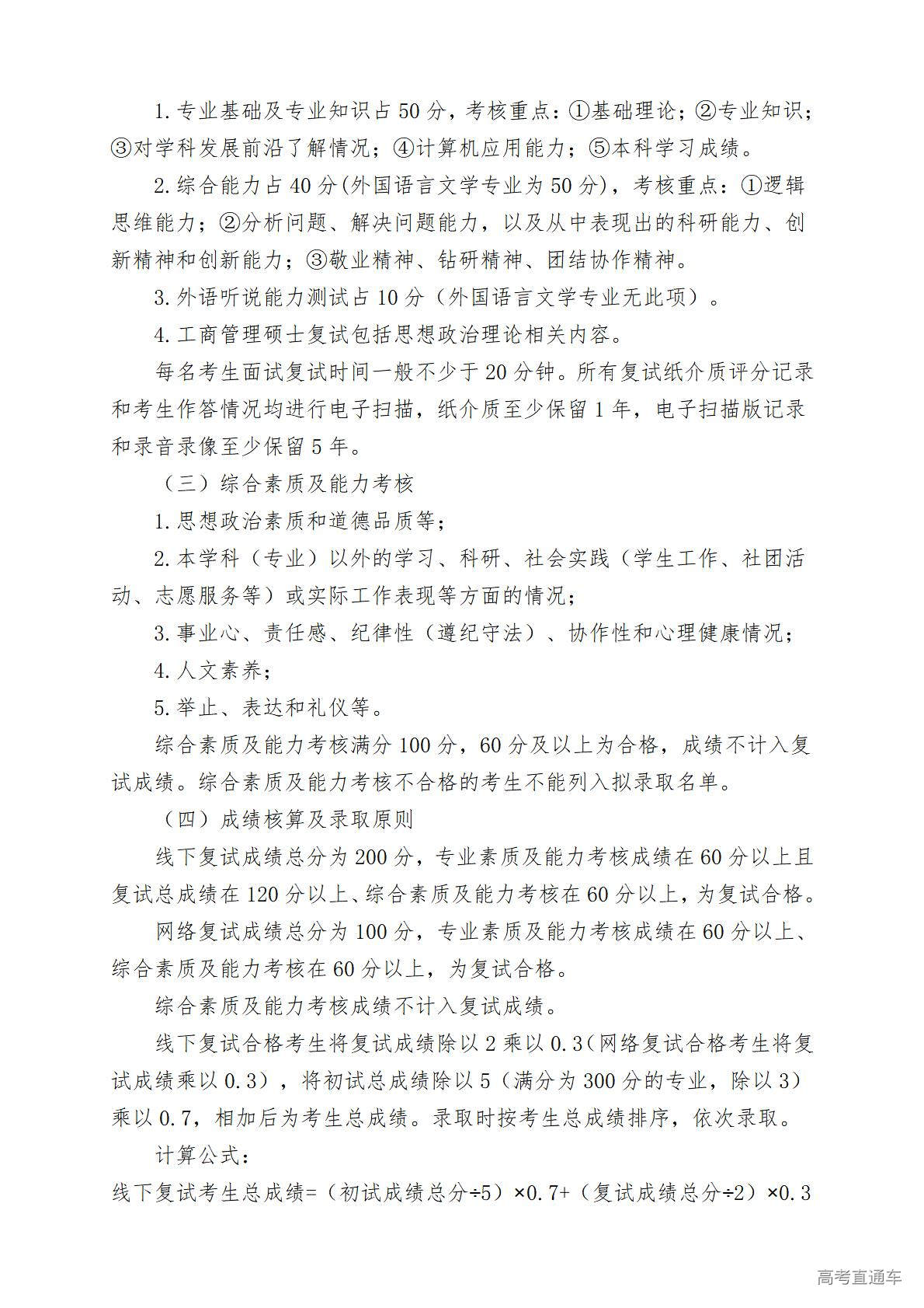
我校2026年硕士研究生复试采取线下复试和网络复试两种形式。同一专业复试采取同一复试形式。线下复试分笔试和面试,成绩各占50%。网络复试不再单独组织笔试,相关内容纳入面试统一考核。复试具体使用平台及软件待确定后由各学院另行公布。网络复试采取“双机位”方式进行。
我校2026年硕士研究生一志愿考生复试时间为3月28日—4月7日,详细复试安排见各学院复试实施细则。调剂考生复试安排待确定后另行公布。
二、考生需提交材料
线下复试考生,需提供纸质版材料;网络复试考生仅需提供电子版(PDF格式)。所有材料纸质版待报到入学时提交。
1.学生证复印件(应届生提交)、毕业证复印件(往届生提交)、学位证复印件(已获得学位证书的考生提交),以上材料需考生携带原件备查。
2.本科成绩单原件(专升本考生需提交专科和本科成绩单),应届生由就读学校教务部门盖章,往届生可提供学校成绩单原件或由档案部门复印原件并在复印件上盖章证明与原件一致。
3.长春理工大学报考硕士研究生现实表现情况调查表原件(见附件1)。
4.其他获奖及证明材料复印件,需考生携带原件备查。
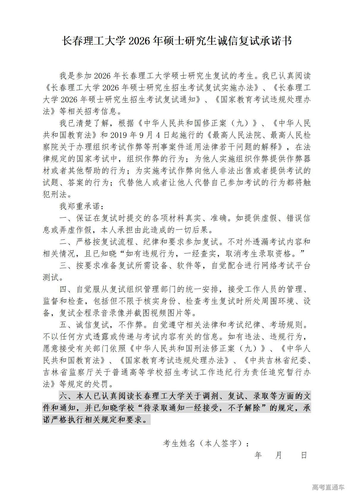
5.《诚信复试承诺书》签字原件(见附件2)。考生应在学校复试实施办法、复试通知公布后,仔细阅读了解后,再行签署《诚信复试承诺书》。
6.考生提交材料清单(见附件3)。
7.无法提供的材料,可单独提交情况说明。
三、考生准备
线下复试考生,应及时关注报考学院复试时间,提前安排行程,在规定时间到校报到,并按照学院复试要求参加复试。
网络复试考生需准备:
1.两部能够上网的智能设备,其中至少有1部为手机。按学院要求下载安装必要软件。
2.稳定的网络环境。
3.独立空间、环境简洁。
4.白纸少量、笔一支。
5.以上条件不具备的考生,请及时与学院或学校研招办取得联系,以便研究解决。
四、长春理工大学2026年硕士研究生招生考试复试实施办法(见附件4)
请考生注意:2026年各学院硕士研究生招生考试复试由各学院组织进行,具体安排请查看报考学院复试实施细则。
五、加试
同等学力考生必须参加加试,否则不予录取。
同等学力考生包括:①专科毕业两年以上的考生;②本科结业的考生。
六、相关学院特殊要求
1.部分专业按方向进行复试、录取,具体要求请查看报考学院复试实施细则。
2.中国语言文学按一级学科复试,入学后根据导师学生双向选择情况确定研究方向。
3.法学专业按一级学科招生,研究方向待录取后再根据学生报考情况、成绩及各方向导师情况确定。
4.考生应及时浏览报考学院网站信息。
七、学费及奖助学金
八、其他
1.复试结束后,我校将通过研究生招生信息网调剂系统为拟录取考生发送待录取通知,一志愿考生不需登录系统确认待录取通知,系统自动确认。调剂考生须在12小时内接受待录取,否则视为放弃拟录取资格。考生一经接受我校待录取,不予解除。
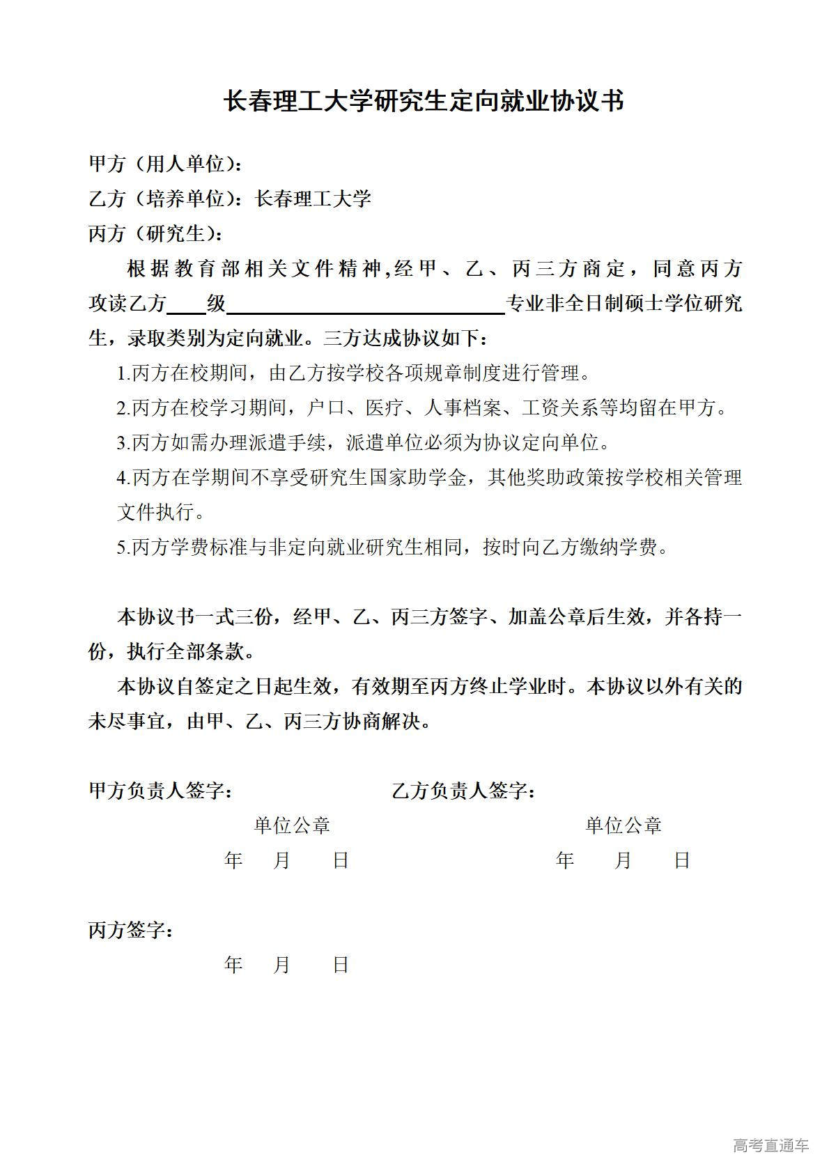
2.研究生录取方式分为非定向就业和定向就业两种类别。
非定向就业考生档案关系入学后须转入我校,毕业后可取得就业派遣资格。
定向就业考生档案不转入我校,毕业后回原单位就业。考生需于4月30日前将本人及定向就业单位签字盖章后的定向就业协议(附件5或6)邮寄至长春理工大学研究生招生办公室,同时将签字盖章后扫描的电子版发送至研究生招生办公室电子邮箱(custyzb@cust.edu.cn)。邮寄地址:吉林省长春市卫星路7089号,邮政编码:130022,联系电话:0431-85582476。 请选择邮寄顺丰快递或中国邮政,学校不接收同城跑腿送件或顺丰同城件。
3.已在学校研招网公示符合少数民族照顾政策及教育部相关加分政策的一志愿考生,请于3月28日前将相关证书、工作证明、证件电子版发送至电子邮箱(custyzb@cust.edu.cn)。相关加分政策如下:
参加“大学生志愿服务西部计划”“三支一扶计划”“农村义务教育阶段学校教师特设岗位计划”“赴外汉语教师志愿者”等项目服务期满、考核合格的考生,3年内参加全国硕士研究生招生考试的,初试总分加10分,同等条件下优先录取。
退役大学生士兵达到报考条件后,3年内参加全国硕士研究生招生考试的考生,初试总分加10分,同等条件下优先录取。报考(含调剂)“退役大学生士兵”专项计划的,不享受退役大学生士兵初试加分政策。在部队荣立二等功以上,符合全国硕士研究生招生考试报考条件的,可申请免试(初试)攻读硕士研究生。
参加“选聘高校毕业生到村任职”项目服务期满、考核称职以上的考生,3年内参加全国硕士研究生招生考试的,初试总分加10分,同等条件下优先录取。
加分项目不累计,同时满足两项以上加分条件的考生按最高项加分。
九、复试笔试科目及加试科目请查询《长春理工大学2026年硕士研究生招生专业目录》
十、纪律要求
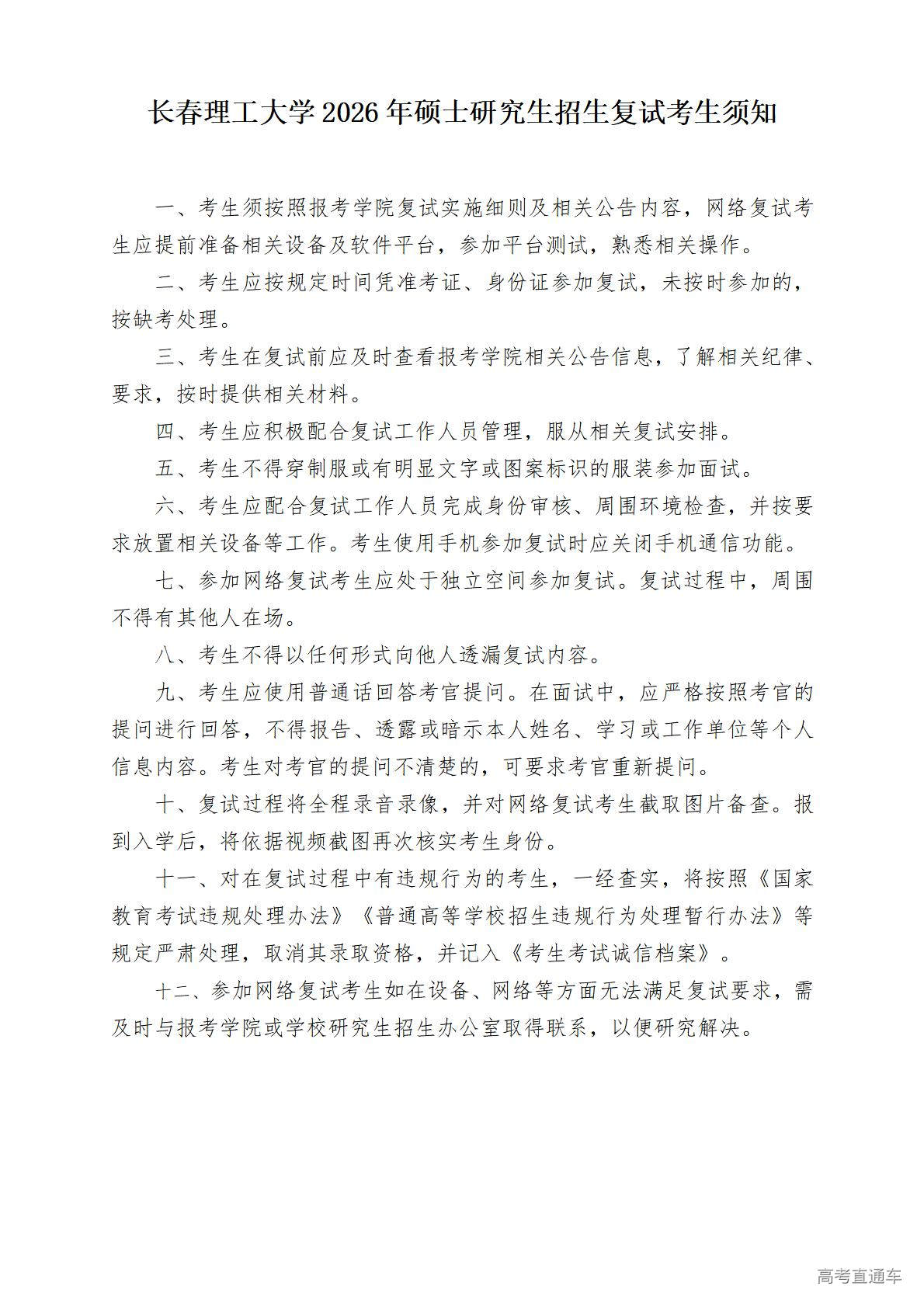
考生应诚信复试,如有作弊者,一经发现,取消复试成绩,不予录取。请各位考生仔细查看《长春理工大学2026年硕士研究生招生复试考生须知》(见附件7)。
十一、投诉受理及监督举报联系方式
1.投诉受理工作
受理考生投诉单位:
长春理工大学研究生招生办公室
受理考生投诉电话:
0431-85582541 0431-85583236
受理考生投诉电子邮箱:
custyzb@cust.edu.cn
2.监督举报工作
受理考生举报单位:
长春理工大学纪检监察综合办公室
受理考生举报电话:
0431-85582680
受理考生举报信箱 :
jiwei@cust.edu.cn

长春理工大学2026年硕士研究生招生考试考生进入复试的初试成绩基本要求
长春理工大学2026年硕士研究生招生考试考生进入复试的初试成绩基本要求已确定,现公布如下:


附件可下载:
附件1:长春理工大学报考硕士研究生现实表现情况调查表.doc
附件2:长春理工大学2026年硕士研究生诚信复试承诺书.doc
附件4:长春理工大学2026年硕士研究生招生考试复试实施办法.doc
附件7:长春理工大学2026年硕士研究生招生复试考生须知.doc
附件:
附件1:长春理工大学报考硕士研究生现实表现情况调查表
附件2:长春理工大学2026年硕士研究生诚信复试承诺书
附件3:考生提交材料清单
附件4:长春理工大学2026年硕士研究生招生考试复试实施办法
附件5:长春理工大学研究生全日制定向就业协议书
附件6:长春理工大学研究生非全日制定向就业协议书
附件7:长春理工大学2026年硕士研究生招生复试考生须知





















