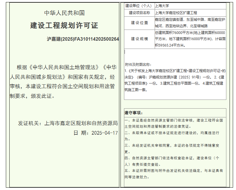
4月17日,上海市规划和自然资源局官网发布了“上海大学嘉定校区扩建工程”的建设工程规划许可证。该证显示,项目建设规模为总建筑面积76000平方米(地上建筑面积60000平方米,地下建筑面积16000平方米),计容面积59565.24平方米。项目建成后,上海大学嘉定校区将成为微电子领域产学研创承载区,进一步提升学校集成电路领域的科研创新能力。
公开信息显示,这一项目是为支持微电子领域科学研究,支撑上海高科技人才培养,提升关键核心技术能力水平。项目将拆除部分老旧建筑,新建建筑主要包括微电子学院兼微电子研究院楼、教学实训大楼,并同步实施相应的室外总体工程等。
上海大学嘉定校区整体规划鸟瞰图
新建微电子学院兼微电子研究院楼位于嘉定校区西南部,与教学楼群相呼应。功能上设置各类微电子实验室,用于支撑学校微电子方向的发展。项目结合目前国家集成电路发展的痛点,针对集成电路制造领域的人才培养和产业需求进行前瞻布局。
新建教学实训大楼位于嘉定校区东南部,紧邻嘉定区外城河,建筑体现未来感,规划打造成为沿河景观的特色亮点。建筑功能设置包括数字化与专业教学实训中心、综合大型学术报告厅、学生活动中心等,为本科生和研究生提供数字化教学和实训条件,进一步完善校区设施和功能,打造更加舒适、便利的学术交流环境和社交空间。


