综合评价招生计划不超过我校2023年本科招生计划总数的5%(具体以省级教育主管部门确定的我校总体招生计划数为准),录取的学生在南京新庄校区学习。
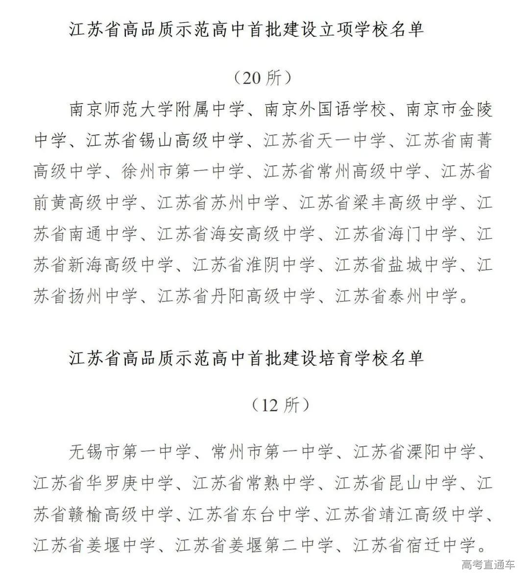
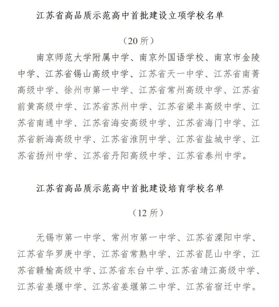
符合2023年普通高等学校招生全国统一考试报名条件,具备创新潜质、品学兼优、素质全面、身心健康的江苏省普通高中毕业生,且符合以下条件之一均可报名: 竞赛类: 高中阶段参加全国中学生五项学科竞赛(数学、物理、化学、生物学、信息学)获得省级赛区三等奖及以上;或者自然科学素养类、人文综合素养类、艺术体育类竞赛获得省级赛区一等奖及以上,竞赛类项目表详见附件1。 (附件1) 学业优秀类: 1.江苏省高品质示范高中首批建设立项和培育学校(具体名单见附件2)的考生高二、高三年级三个学期的期末考试成绩排名均位于所在中学年级历史等科目类或物理等科目类学生中前50%(含); 2.四星级高中的考生高二、高三年级三个学期的期末考试成绩排名均位于所在中学年级历史等科目类或物理等科目类学生中前20%(含);或素质教育推进好、与我校人才培养有合作联动中学的考生高二、高三年级三个学期的期末考试成绩排名均位于所在中学年级历史等科目类或物理等科目类学生中前30%(含); 3.其他高中的考生,高二、高三年级三个学期的期末考试成绩排名均位于所在中学年级历史等科目类或物理等科目类学生中前5%(含)。 (附件2) 思想品行类: 思想品德优秀,高中阶段获得市级(设区市)及以上三好学生、优秀学生干部、优秀共青团员、优秀共青团干部等荣誉称号。 创新潜质类: 对林科、生态等我校特色学科领域具有浓厚兴趣、且高中阶段在国内外相关专业学习实践活动中取得优异成绩,或经我校审查认定的在某一学科领域具有特殊才能者(需附详细资料说明或佐证材料)。 以上考生申请材料中有关获奖证书、荣誉证书等应在我校规定的报名截止日期之前取得,不得事后补报。
根据国家经济社会发展需要,结合我校学科优势和专业特色,特向考生开放“林业工程”国家“双一流”建设学科所涵盖的本科专业以及国家级、省级一流本科专业等优势及特色专业。2023年综合评价招生专业详见附件3,考生高中学业水平选择性考试科目应符合填报专业(类)的选考科目要求,本年度招生专业最终以省级招生主管部门公布为准。 以报名条件(四)“创新潜质类”报名的考生,填报专业限定在与其创新潜质相对应的专业。如填报专业与潜质不符,则不享受综合评价录取相关政策。 (附件3)
我校综合评价招生实行网上报名。考生需登录“综合评价报名系统”(https://bm.chsi.com.cn),按网上要求注册、填写各项申请信息,并上传相关材料扫描件,包括: 1.报名申请表(网上报名完成后由报名系统生成打印,须考生本人签字、所在中学负责人签字并加盖中学公章); 2.符合报名条件及其他综合素质优秀的证明材料(获奖证书、荣誉称号等,但论文和专利不得作为申报材料上传); 3.所在中学负责人签字并加盖中学公章的高中阶段各学期期末成绩及排名汇总表; 4.《南京林业大学2023年综合评价招生报考材料真实性承诺书》(见附件4,本人签名后上传); 5.考生第二代居民身份证(正反面)。 本次报名无需邮寄申请材料,考生在上传申请材料扫描件时须确保上传材料真实、准确、清晰可读,未按要求完成报名或材料不符合要求者,报名无效。 报名时间:2023年4月29日8:30至5月9日23:59。 (附件4)
1.报名截止后,学校将组织专家对考生报名材料进行资格初审(材料不全者视为初审不通过),并将考生初审情况折算为“初审分”(满分200分),择优确定通过资格初审的考生名单。 2.通过资格初审的考生名单经我校本科招生工作领导小组审定后,将于5月25日前在我校本科招生网公示,并按规定上报江苏省教育考试院备案。 通过资格初审的考生须于5月31日前在网上报名系统进行面试确认并缴费。根据江苏省物价局、江苏省财政厅、江苏省教育厅《关于进一步明确我省高校收费政策有关问题的通知》(苏价费〔2007〕423号、苏财综〔2007〕92号、苏教财〔2007〕89号)规定,考生须缴纳综合评价招生测试费,标准为60元/生,逾期未确认或未缴费者将视为放弃面试资格。 考核时间初定于6月11日。考核以综合素质面试的形式进行,面试主要考核学生沟通表达能力、学习能力、综合素质与创新潜质等,“面试分”满分为200分,具体安排将通过学校本科招生网另行通知(https://zsb.njfu.edu.cn)。 我校根据“学校考评分”的高低排序,分历史等科目类和物理等科目类按不超过综合评价招生计划数的5倍择优确定入选考生名单。入选考生名单经我校本科招生工作领导小组审定后,上报江苏省教育考试院,并在我校本科招生网进行不少于10个工作日的公示。凡有举报并经查实,取消其综合评价招生资格。
入选考生须参加全国统一高考,高考文化分须达到江苏省特殊类型招生控制线,我校根据考生的高考文化分、学校考评分等维度进行多元加权综合评价,形成综合评价分,评价方法如下: 综合评价分满分为1150分,具体计算方法为:综合评价分=高考文化分+学校考评分。 根据进档考生的综合评价分及专业志愿填报情况,按照“分数优先”的原则进行专业录取。综合评价分同分情况下,依次按高考文化分、语文数学两科之和、语文或数学单科最高成绩、外语单科成绩、首选科目单科成绩、再选科目单科最高成绩由高到低排序录取,如仍相同则综合衡量考生普通高中综合素质评价档案,择优录取。
1.我校在江苏省教育厅和省教育考试院的领导下,认真落实相关政策要求。南京林业大学本科招生工作领导小组全面负责综合评价招生工作,学生工作处、教务处负责具体工作的组织和实施。综合评价招生工作接受学校纪检监察机构全过程监督,并接受社会监督。学校纪检监察机构监督电话:025-85428753。 2.综合评价招生是普通高等学校招生工作的重要组成部分。中学及学生本人提供的材料须客观、真实,由所在中学负责人签字并加盖公章方为有效。考生所在中学应依据考生的学籍档案、在校表现和高校要求,如实反映考生在高中阶段各方面情况,积极协助提供有关材料,并做好考生相关信息公示,主动接受社会监督。 3.对在综合评价招生中存在违规承诺或操作,虚报或伪造、变造有关材料,考试作弊、替考等弄虚作假、徇私舞弊行为的,一经查实,依据国家有关规定分别予以严肃处理。对提供虚假申请材料的考生,一经查实,将被认定为在国家教育考试中作弊,取消其相关类型招生的报名、考试和录取资格,同时通报给江苏省教育考试院。
电话:400-928-1115 025-85427320 地址:南京市玄武区龙蟠路159号 邮编:210037 网址:https://zsb.njfu.edu.cn 微信公众号:南京林业大学招生办 微信小程序:南京林业大学本科招生
1.综合评价招生录取的考生与普通高考录取考生享受同等资助政策,包括国家助学贷款、奖学金、助学金、困难补助、勤工助学、学费减免等。 2.综合评价招生录取的考生在规定年限内达到所读专业毕业要求者,颁发南京林业大学本科毕业证书;符合学校学位授予有关规定者,颁发南京林业大学学士学位证书。 3.英语专业只招高考外语语种为英语的考生,其他专业外语语种不限,但学校的公共外语课只开设英语课程。 4.南京林业大学未委托任何机构或个人代理综合评价招生事宜,不举办任何形式的考前辅导和应试培训。 5.本简章由南京林业大学招生办公室负责解释,未尽事宜参照本校2023年招生章程。如教育部、江苏省教育厅、教育考试院出台新招生政策,按新政策执行。




