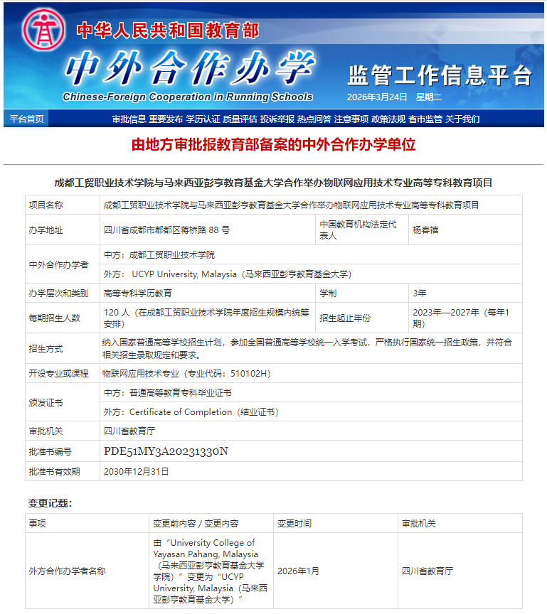
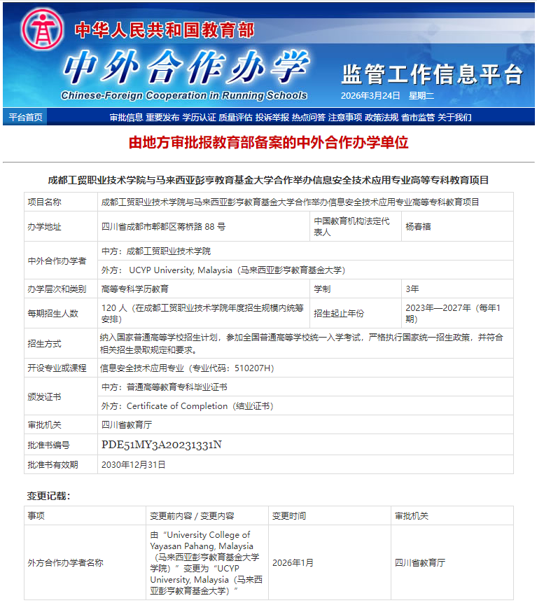
项目介绍 成都工贸职业技术学院物联网应用技术(中外合作办学)专业、信息安全技术应用(中外合作办学)专业是经四川省教育厅批准,教育部备案的“3+0”专科层次中外合作办学项目(批准书编号PDE51MY3A20231330N、PDE51MY3A20231331N),由成都工贸职业技术学院和马来西亚彭亨教育基金大学(UCYP University,简称“UCYP大学”)共同举办。 教育部中外合作办学监管网站备案表截图 https://www.crs.jsj.edu.cn/aproval/localdetail/3350 成都工贸职业技术学院 成都工贸职业技术学院是由成都市人民政府主办、四川省教育厅主管的全日制普通高等职业院校。学校坐落于成都市郫都区红光街道,占地约650亩,绿化覆盖率超过50%,景观规划融入工匠文化精神,环境雅致、布局合理、设施完善。学校设有9个二级学院,开设34个紧密对接区域产业发展的专业,现有全日制在校学生近1.7万人,教职工900余人。学校坚守“为党育人、为国育才”初心,秉承“厚德致远、精技兴业”的校训,弘扬“精益求精、追求卓越”的工匠精神,践行“德技并修、知行合一”的办学理念,形成了“职技融通、工学结合”的鲜明特色。 学校建有国家级高技能人才培养示范基地、智能制造生产性实训基地等高水平平台,“双师型”教师占比超过85%,拥有一批包括全国技术能手、技能大师在内的高水平教师队伍。大力推进产教融合、校企合作,与14个产业园区共建“立园满园”服务站,与格力等企业共建智能制造等6大产业学院,与西门子、中铁集团等知名企业协同开展“工学一体”项目,并携手“校-园-企-地”共建产教融合共同体与市域产教联合体。积极拓展国际合作,建立“工匠学院海外分院”,国际合作成效显著。近年来,学校累计为区域发展输送技术技能人才1.3万余人,毕业生就业率保持在97%以上,其中86%服务于本地产业,被誉为“成都工匠摇篮”。 学校立足成都、面向川渝、辐射西部,深度融入国家战略与区域发展格局,坚持以“办学能力高水平、产教融合高质量”为导向,持续提升人才培养质量,积极服务地方新质生产力发展,为现代化产业体系建设提供坚实的技能人才支撑。 学校坚持对外开放办学的理念,积极服务国家“一带一路”倡议,开展中外合作办学、境外办学、留学生培养、“中文+职业技能”培训、国际技能竞赛、标准输出等工作,形成“多层次引进来,大范围走出去”的国际化办学格局,项目数量、规模及影响力均居省内高职院校前列。 马来西亚彭亨教育基金大学 彭亨教育基金大学(UCYP University,简称“UCYP大学”)前身为彭亨教育基金大学学院,位于马来西亚彭亨州首府关丹,是马来西亚优秀评级的综合性大学之一。学校由彭亨州教育基金会于1992年发起成立,提供文、商、理、工、农、创意、设计及资讯科技等学科,涵盖学士、硕士、博士多层次课程。 该校拥有30多年卓越教育经验,学术课程质量获SIRIM标准和质量组织认可,2018年学校被大马学术资格鉴定机构(MQA)评为第5星级高等教育机构,2023年获马来西亚高等教育部批准成为正式综合性大学。现有在校生人数约2500人,拥有全校教职工约260人,教师队伍研究生覆盖率60%以上。设有工程学院、计算机与分析学院、农业技术学院、管理学院、创意艺术学院、伊斯兰研究所、人类发展学院等7个学院,课程注重实用性,所有学生必须参与行业实习以完成课程,毕业半年内就业率达90%以上。 该校注重国际化办学理念,已与英国、约旦和印度尼西亚等国多所高校及研究所组织成立彭亨教育基金大学学术联盟,并与爱丁堡龙比亚大学、赫瑞•瓦特大学、约旦公立综合大学等知名国际院校开展学术合作。学校高度重视中国留学生学习体验,成立二级学院丝路国际学院,为中国留学生提供学术支持、学业指导、课程安排等专业化服务。 UCYP大学已在中国教育部教育涉外监管信息网马来西亚高等学校名单列表中,颁发的学历证书受马来西亚教育部认可,可办理中国教育部留学服务中心认证。 项目优势 课程设置和教学质量与国际接轨;具备资深行业背景和丰富经验的马方教师到校授课,学生可在国内接受马来西亚沿袭的英式教学培养。马方课程全英文授课,配备具有国外留学经历的我校教师同步辅导,保障教学效果。 引入国际先进的雅思课程体系,系统提升学生英语听、说、读、写能力,注重学生英语综合素养的提升,帮助学生练就扎实的英语应用能力。 在读期间有机会赴UCYP大学交流学习,毕业同时获得成都工贸职业技术学院专科毕业证书和UCYP大学结业证书。毕业后,学生可根据自愿原则选择国内专升本或免试升读UCYP大学本科专业,本科毕业后可继续申请攻读硕士研究生。 提供国际化、前瞻性的发展平台。马中关丹产业园距离UCYP大学仅20余公里,园区中国企业众多,为毕业生提供丰富就业岗位。具有国际化教育背景的中外合作办学学生在国内亦受到外资企业及中外合资企业青睐。 国外1.5年修完本科,较国内专升本节省半年时间;马来西亚留学性价比高,相比其他项目可节省大量费用。 学习模式 采用“3+0”培养模式,专科三年均在成都工贸职业技术学院完成,在读期间学生可自愿选择赴UCYP大学进行交流学习。专科毕业后可选择前往UCYP大学继续攻读本科(1.5年)。 整合中马两校优质课程与师资共同培养信息工程国际人才,80%以上专业核心课程由马方高级工程师、技术专家授课,马方课程授课语言为英语。 修满规定课程,成绩合格并满足两校毕业条件者,颁发成都工贸职业技术学院毕业证书与马来西亚彭亨教育基金大学结业证书。 专业介绍 物联网应用技术 专业代码:510102H 培养德智体美劳全面发展,具备良好思想品德和道德修养以及国际视野和国际交流能力,通晓国际规则及熟悉国内外相关行业发展趋势,系统掌握物联网基础知识,熟悉物联网系统集成工艺与物联网嵌入式设计规范的具有国际水准的高素质技术技能人才。 (中外教师联合授课,80%以上专业课程由外方教授) 中方核心课程:物联网终端和平台对接、微控制器设计与实现 外方核心课程:软件工程导论、网络编程、数据库基础、使用JAVA面向对象编程、C++编程、需求分析与规格、移动编程、软件项目管理、软件维护与进化、人机交互。 软件工程学士Bachelor of Software Engineering (Honours)。 汪希 副教授 •无线电调试技师 •华为物联网IoT- HCIA认证工程师、华为5G HCIA认证工程师 •四川省优秀物联网教师 黄晋 •华为物联网IoT HCIA认证工程师、华为5G HCIA认证工程师 •华为ICT学院合作嵌入式实训室责任人 •海外工作经验7年,具备丰富海外团队合作经历 张铠 •电子信息专业讲师,电子技术应用双师型教师 •华为5G工程师以及SMT应用工程师 •2019年度四川省优秀物联网教师 任旭 •华为物联网IoT HCIA认证工程师 •四川省物联网优秀教师 •智能物联网综合实训室责任人 学院与行业头部企业华为深度合作,成立华为ICT学院,共同培养物联网应用技术专业人才。学生可以通过华为的OC平台和人才在线平台,学习最新的物联网技术,提高自己的实践能力和技术水平。 目前,物联网应用技术专业的学生就业情况良好,毕业生就业率高达98%以上。主要面向成都电子信息产业,就业岗位包括物联网系统集成、通信系统维护管理、物联网应用开发等,就业企业包括中国电信、中国移动、京东方、中电科集团等知名企业。 信息安全技术应用 专业代码:510207H 培养德智体美劳全面发展,具备良好思想品德和道德修养以及国际视野和国际交流能力,通晓国际规则及熟悉国内外相关行业发展趋势,系统掌握网络信息安全知识和技术技能的新一代信息技术应用领域的安全守护者和具有国际水准的高素质技术技能人才。 (中外教师联合授课,80%以上专业课程由外方教授) 中方核心课程:路由与交换、网络渗透与防护技术 外方核心课程:C++编程、物联网、数据通信和计算机网络、JAVA面向对象编程、系统分析与设计、人机交互、数据库管理系统、计算机安全、移动编程、软件开发、软件工程。 软件工程学士Bachelor of Software Engineering (Honours)。 卓先德 教授 •四川省“海智计划”特聘专家 •趋势科技认证网络安全专家 •Adobe认证产品专家 •泸州市网络安全应急技术组成员 •中央电教馆职业院校数字校园建设实验校项目专家 •人社部技工教育和职业培训教学指导委员会委员 •四川省计算机学会教育信息化专委会副主任委员 •泸州市委、市政府第五届“酒城英才” •泸州市决策咨询委员会委员 任亮 副教授 •信息安全技术应用专业教研室主任 •四川省优秀竞赛指导教师 •获得计算机网络管理员高级技师和CISP认证 朱科西 副教授 •英国谢菲尔德大学硕士 •注册信息安全工程师 •“四川省技术能手” “成都工匠” “四川工匠” •获得CISP认证 付智慧 骨干教师 •2018年全国信息安全铁三项优秀指导教师 •获得CISP认证 任婷 •新加坡南洋理工大学硕士 •新加坡南洋理工大学硕士 •国家注册信息安全工程师 •信息安全高级技师 •CISP认证 •SAP Global system/ Signavio师资认证 •H3C Network Engineer 认证 •全国竞赛优秀指导教师 •达摩院人工智能高级训练师 学院与行业头部企业360深度合作,成立360成都人才培养基地,共同培养信息安全技术应用技术专业人才。学生可以通过360网络安全综合实训平台,学习最新的网络安全技术,提高自己的实践能力和技术水平。 目前,信息安全技术应用技术专业的学生就业情况良好,毕业生就业率高达98%以上。主要面向成都各行各业,就业岗位包括网络安全运维、信息安全评估、网络系统管理等,就业企业包括迈普通信技术股份公司、杭州安恒信息技术股份有限公司、新华三集团、神州数码股份有限公司等知名企业。 学生风采 自2023年项目开办以来,物联网应用技术、信息安全技术应用两个中外合作办学专业已连续招收两届学生。在“3+0”培养模式下,学子们足不出校即可享受中马双方优质教育资源,在语言能力、专业素养与国际视野等方面均取得显著成长。 项目学生不仅在各类竞赛中表现优异,先后在第五届全国大学生英语阅读、翻译大赛中荣获国家级奖项8项,在全国职业院校技能大赛等赛事中斩获国家级奖项2项、省级及以上奖项多项;更积极走出国门,赴马来西亚吉隆坡、彭亨州等地开展海外研学活动,深入体验多元文化,拓宽国际视野,在实践中提升跨文化交流能力。 招生信息 1.符合所在省高考报名条件,并取得2026年高考报名资格的考生; 2.身体健康,符合《普通高等学校招生体检工作指导意见》及有关补充规定。 纳入国家普通高等教育招生计划(专科)。 中外合作办学项目设置单独招生代码:5760 1. 物联网应用技术(中外合作办学) 招生计划:100人 2. 信息安全技术应用(中外合作办学) 招生计划:100人 人民币18000元/生/年,不含食宿等费用。 按照《四川省高等教育招生考试委员会 四川省教育厅关于印发<四川省2026年高等职业教育单独考试招生实施办法>的通知》文件和《成都工贸职业技术学院2026年高等职业教育单独考试招生章程》规定执行。 1. 学校中外合作项目认可四川省规定加分政策,依据加分以后形成的投档成绩进行录取。 2. 对进档考生的专业安排,实行分数优先的原则,从高分到低分进行录取,专业志愿之间不设分数级差。投档成绩相同时,按依次比较职业技能综合测试、语文、数学、英语成绩的排序规则进行录取。 3. 录取专业时,考生所报专业志愿无法满足时,对服从专业调剂者,从高分到低分调剂到未录满专业;对不服从专业调剂者,作退档处理。本项目学生入校后不享受学校转专业政策。 4. 对考生身体健康状况的要求,执行《普通高等学校招生体检工作指导意见》及有关补充规定。
查看完整试题
登录查看完整试题答案
阅读数:869
特别声明:
1. 本站注明稿件来源为其他媒体的文/图等稿件均为转载稿,本站转载出于非商业性的教育和科研之目的,并不意味着赞同其观点或证实其内容的真实性。如转载稿涉及版权等问题,请作者在两周内速来电或来函联系,本站根据实际情况会进行下架处理。
2. 任何媒体、网站或个人未经本网协议授权不得转载、链接、转贴或以其他方式复制发表,违者本站将依法追究责任。
1. 本站注明稿件来源为其他媒体的文/图等稿件均为转载稿,本站转载出于非商业性的教育和科研之目的,并不意味着赞同其观点或证实其内容的真实性。如转载稿涉及版权等问题,请作者在两周内速来电或来函联系,本站根据实际情况会进行下架处理。
2. 任何媒体、网站或个人未经本网协议授权不得转载、链接、转贴或以其他方式复制发表,违者本站将依法追究责任。



















































