为全面贯彻全国教育大会精神,深入落实《国务院关于深化考试招生制度改革的实施意见》(国发〔2014〕35号),根据《关于在部分高校开展基础学科招生改革试点工作的意见》(教学〔2020〕1号)等文件,服务国家重大战略需求,加强基础学科拔尖创新人才选拔培养,经批准我校2022年继续开展基础学科招生改革试点(也称“电子科技大学强基计划”),探索多维度考核评价模式,选拔一批有志向、有兴趣、有天赋的青年学生进行专门培养,为国家重大战略领域输送后备高端人才。
一、领导机构
我校强基计划招生工作在学校招生工作领导小组和强基计划工作小组的领导与指导下开展,本科招生委员会充分发挥强基计划招生工作中的民主监督和咨询建议等重要作用,具体工作由本科招生办公室负责组织和实施。强基计划招生工作按照综合评价、公平公正、宁缺毋滥的原则,择优确定入选名单,并接受社会监督。
二、招生对象及报名条件
符合2022年全国普通高等学校招生全国统一考试报名条件,综合素质优秀或基础学科拔尖,有志于将来从事相关领域科学技术工作的高中理科毕业生(高考综合改革省份不分文理)均可申请报名。报考我校强基计划的考生须具有强烈的专业兴趣、科研志向和吃苦耐劳的精神。在我校安排强基计划招生的省份,以下两类考生均可申请报名:
第一类:高考成绩优异的考生
第二类:相关学科领域具有突出才能和表现的考生
此类考生须获得全国中学生学科奥林匹克竞赛全国决赛一等奖、二等奖(获奖名单须在全国青少年科技创新活动服务平台http://gs.cyscc.org公示),竞赛包括:
(1)中国数学奥林匹克(全国中学生数学冬令营)(中国数学会主办)
(2)全国中学生物理竞赛决赛(中国物理学会主办)
(3)中国化学奥林匹克(决赛)(中国化学会主办)
(4)全国中学生生物学竞赛(中国动物学会、中国植物学会主办)
(5)全国青少年信息学奥林匹克竞赛(中国计算机学会主办)
备注:第二类考生须在高中阶段获得上述奖项,并在报名截止日前取得上述奖项的获奖证书。
三、招生专业及计划
备注:
(1)报考我校强基计划的考生不能兼报其他高校,详细分省分专业招生计划请登录我校强基计划报名系统查看。
(2)招生专业(类)名称及选考科目要求以生源地省级招生考试机构公布为准。
四、报名方式与选拔程序
(一)报名时间及办法
4月8日至30日考生可访问我校强基计划报名平台(https://bm.chsi.com.cn/jcxkzs/sch/10614)并按要求完成网上报名。
(二)考生参加全国统一高考
申请考生须符合生源所在地当年高考报名条件并参加全国统一高考。
(三)确认
参加我校强基计划的考生须在6月10日至6月16日之间完成确认环节并签订承诺书,未确认或未签订承诺书者,视为自动放弃学校考核资格。对于确认参加我校考核又无故放弃的考生,我校将通报生源省份考试招生机构并如实记入考生诚信档案。
(四)入围考核办法
非高考综合改革省份,考生高考成绩(不含任何政策性加分,下同)须达到该省份本科一批录取最低控制分数线(合并录取批次省份以该省级招生考试机构划定的相应分数线为准,下同);高考综合改革省份,考生高考成绩须达到其省级招生考试机构划定的特殊类型最低录取控制参考分数线。
对于符合报考条件且确认考试的第一类考生,其高考成绩满足上述要求时,我校将按照强基计划分省招生计划数的5倍,依据其高考成绩从高分至低分择优确定各省入围考生名单(末位高考总分相同都予以入围);对于符合报考条件且确认考试的第二类考生,其高考成绩满足上述要求时,可直接入围。
考生入围考核结果和入围标准将于6月26日在相关平台中公布,我校不再通知考生本人。
备注:考生高考成绩以各省级招生考试机构提供为准。
(五)考核程序及办法
1.打印准考证
入围考核的考生须在规定时间内登录我校强基计划报名平台打印准考证,我校不再通知考生本人。具体时间规定如下:
打印准考证:7月1日
2.考核程序
(1)考核内容:体质测试和综合能力考核
(2)考核时间:
体质测试:7月1日下午
综合能力考核:7月2日
(3)考核地点:电子科技大学
备注:考核具体时间、地点及相关安排详见准考证和我校本科招生网相关公告,我校不再通知考生本人,请考生密切关注我校本科招生网相关通知。
3.考核办法
(1)综合能力考核
综合能力考核为综合面试满分100分。
综合面试主要考查考生分析问题、解决问题和创新思维的能力。同时,在综合面试过程中,综合素质档案将作为面试的重要参考,专家将考察学生在思想品德、学业水平、身心健康、艺术素养和社会实践等方面的表现,并对档案的真实性进行验证。综合面试采取专家、考生“双随机”抽签的方式,全程录音录像。
(2)体质测试
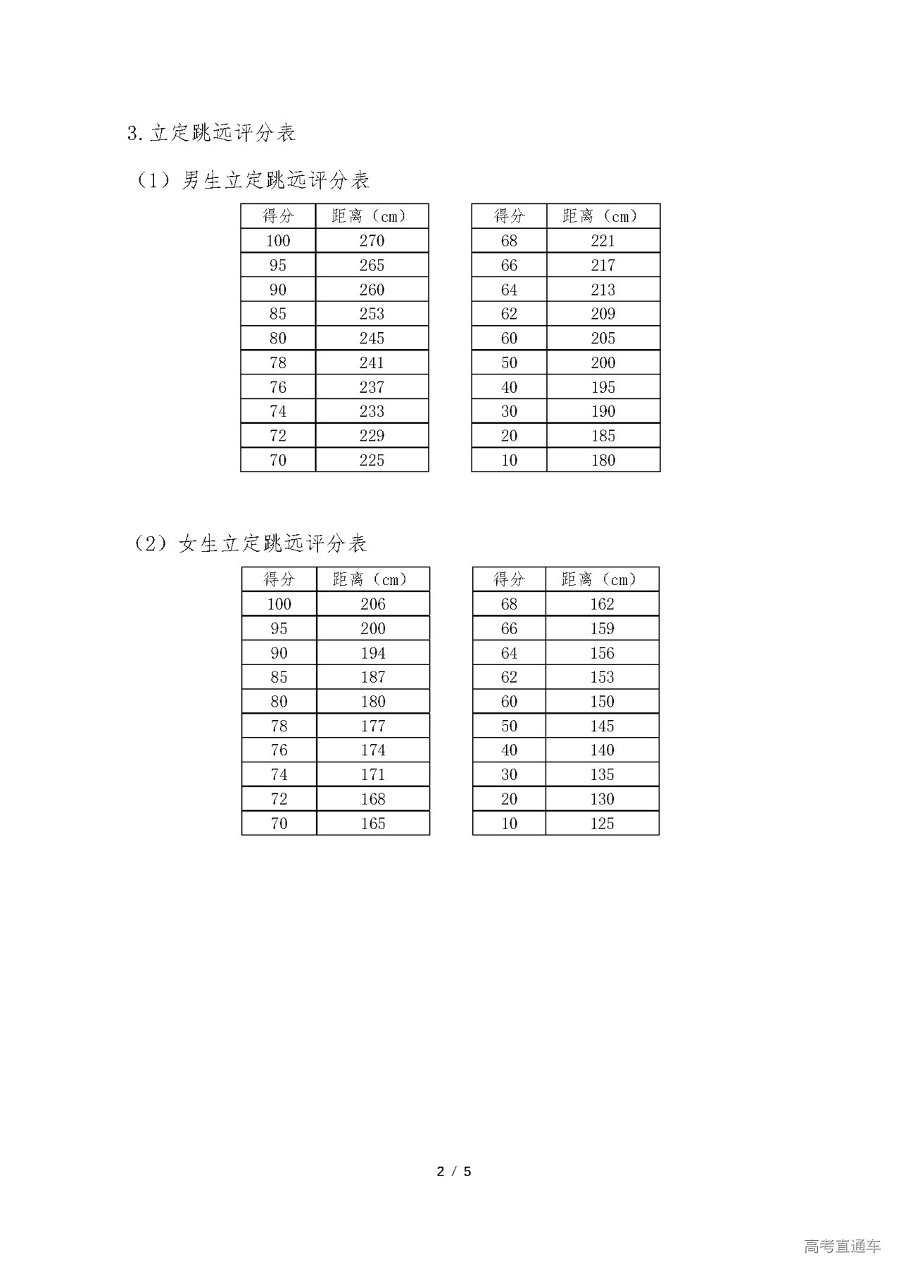
考生须在项目1(立定跳远)或项目2(引体向上(男生)/仰卧起坐(女生))中选择一个项目进行体质测试(测试细则详见附件《电子科技大学强基计划体质测试细则》)。考生确认体质测试项目后,不得更改。体质测试得分不计入综合成绩,但将作为录取的重要参考依据。因身体原因无法参加测试的,须提交由二级甲等(及以上)医院开具的证明。
备注:我校考核办法将视本地疫情防控情况做出相应调整,届时将另行通知。
(六)录取办法
1.综合成绩折算办法
综合成绩=百分制高考成绩×85%+综合能力考核成绩×15%
备注:
(1)百分制高考成绩=高考成绩(不含任何政策性加分)/生源省高考满分×100
(2)百分制高考成绩、综合成绩均四舍五入保留2位小数
2.确定录取名单
对于第一类考生,根据考生所在省份强基计划招生计划,在入围我校考核的考生中,按综合成绩由高到低进行录取。若考生综合成绩相同,则依次按综合能力考核成绩、理综成绩(高考综合改革省份为物理成绩)、高考成绩、数学成绩、语文成绩、外语成绩、体质测试成绩排队,择优确定预录取考生名单。
对于第二类考生,综合成绩达到同省份第一类考生最低录取分数线的,我校予以预录取。
学校招生工作领导小组审定强基计划预录取名单,并报各省级招生考试机构审核,办理录取手续。
我校将于7月5日前公布录取名单并公示录取标准。被正式录取的考生不再参加本省(区、市)后续高考志愿录取;未被录取的考生可正常参加本省(区、市)后续各批次高考志愿录取。
五、培养方案
我校强基计划按“根植物理、聚焦需求、引领工程”的人才培养定位,依托电子科技大学电子信息等优势工学学科,培养具有坚实数理、电子信息基础,具备引领高端芯片与软件、智能科技、新材料、先进制造和国家安全等一个或多个国家战略需求领域专业特长,受到系统科研实践训练,能引领专业特长领域应用基础研究或工程技术发展的原始创新人才。
我校按“三制三化”模式培养强基计划人才。即通过“书院制”,探索培养具有学科交叉和学科驾驭的科技领袖人才;通过跨学院教授双聘的“双导师制”,培养具备根植物理、引领工程的原始创新人才;通过“分流制”,达成强基计划人才培养目标。相应地,学校通过构建“高水平国际关系伙伴平台”举措,落实强基计划本、硕、博各阶段人才培养的“国际化”;通过深化问题导引的探究式教学和配套的考核体系教改,落实人才培养的“小班化”;通过“项目驱动”的科研实践训练举措,达成“以学促研、以研促学、研学引领”的精英人才培养目标。
我校强基计划班的课程体系特色包括:其一,增设旨在了解学科概貌、激发学生兴趣、增强实践体验,对标国家战略需求领域的“学科导论”课程群;其二,构建了涵盖物理学、电子信息科学与技术、计算机科学与技术核心课程群为主体的“强基基础课程群”,为学生面向国家需求、引领需求领域科技发展奠定坚实基础;其三,重点建设了以打破低年级学科和课程界限为目标,以及贯通专业始终、涵盖强基基础课程群、逐级递进的“融通型”和“贯通型”两类项目驱动的科研实践课程群。
近三年,学校累计投入4700万元扩建物理学科研实践平台,通过推进校所、校企、校地联合培养和高水平联合科研实践平台建设,构建了满足强基计划学生多专业方向、多科研实践形式的科研实践平台。
六、其他说明
(一)已建立省级统一信息平台的省份,由省级教育行政部门统一将考生电子化的综合素质档案提供给我校。尚未建立省级统一信息平台的省份,由各省级教育行政部门汇总本地各中学报考学生的综合素质档案后,统一上传至强基计划报名系统。
(二)对于综合素质档案造假或在考核中舞弊的考生,我校将取消其强基计划的报名、考试和录取资格,并将有关情况通报其所在省级招生考试机构或教育行政部门,取消其当年高考报名、考试和录取资格,并视情节轻重给予3年内暂停参加各类国家教育考试的处理;已经入学的,按教育部和我校相关规定处理;毕业后发现的,取消其毕业证、学位证。中学应当对所出具的材料认真核实,出现弄虚作假情形的,我校保留采取相关措施的权利。
(三)强基计划录取的考生入学后原则上不得转入其他专业。
(四)考核期间,考生的交通、食宿等费用自理。入围我校考核的家庭经济困难考生可向我校提出申请,我校可酌情提供保障性路费和住宿补贴。
(五)我校未委托任何个人或中介组织开展强基计划等招生考试有关工作,未举办任何形式的培训活动。
(六)获得我校强基计划预录取资格考生的体检标准须按照教育部、卫生部、中国残疾人联合会印发的《普通高等学校招生体检工作指导意见》及有关补充规定执行。
七、监督保障机制
(一)我校强基计划招生工作在学校招生工作领导小组的领导下开展,并接受纪检监察部门、考生和社会各界的全程监督。同时我校强基计划招生工作所有考核环节将进行全程录像。在招生过程中,若发现违规违纪行为,请联系纪检监察部门,联系方式:028-61830237,邮箱:jjs@uestc.edu.cn。
(二)我校强基计划招生工作主动向社会公开招生方案、公示录取标准,确保选拔方法公平。
(三)我校将对录取的学生进行入学资格复查,对不具备入学资格的学生,按教育部相关规定处理。
八、咨询方式
地址:四川省成都市高新区(西区)西源大道2006号电子科技大学(清水河校区)
邮政编码:611731
招生咨询电话:028-61831137、61831139
传真:028-61830052
电子邮箱:zhaoban@uestc.edu.cn
本科招生网:https://zs.uestc.edu.cn
阳光高考信息平台:https://gaokao.chsi.com.cn
九、本简章由电子科技大学本科招生办公室负责解释。我校强基计划有关招生工作的政策、规定如与《电子科技大学2022年全日制普通本科招生章程》(简称“章程”)相冲突,以章程为准;如遇国家法律、法规、规章和上级有关政策变化,以变化后的规定为准。
电子科技大学本科招生办公室
二〇二二年四月





