浙江海洋大学2020年“三位一体”综合评价招生网上报名从5月19日开始,截止6月2日报名结束,实际完成网上报名流程(完成材料上传)考生13392人。根据浙江省教育考试院相关规定和我校2020年“三位一体”综合评价招生章程,学校“三位一体”综合评价招生工作专家委员会对上传申请材料的考生开展了资格审定,共3044人通过书面评审,获得来我校参加综合素质测试资格,具体分三类:
第一类:在满足报考条件的前提下,对学业水平测试成绩在4个A及以上或“A等加B等”等于10个的考生(以下简称“第一类入围”),直接获得我校“三位一体”综合素质测试资格,不占通过书面评审的人数比例,共计1863人。
第二类:在满足报考条件的前提下,符合章程规定的特长生按照不超过分专业计划数2倍的比例直接获得我校“三位一体”综合素质测试资格,不占通过书面评审的人数比例。若分专业认定的特长生人数超过专业计划数的2倍,则根据特长生的学考成绩折算成绩从高分到低分分专业确定名单(最后一名同分考生一并入围),共计214人。
第三类:其他符合报考条件且上传申请材料的考生(以下简称“普通生”),根据学考成绩折合分分专业从高到确定获得综合素质测试资格的考生名单,原则上不超过分专业招生计划数4倍的比例,最后一名同分考生一并入围,共计967人,具体如下:
注:无限制表示符合章程规定的特长生不到分专业计划数的2倍,全部入围。
通过书面评审的特长生名单(公示稿)见附件。从6月17日上午起,考生可登陆报名系统后台查询审核结果(报名系统网址:http://swyt.zjou.edu.cn/)。如有遗漏或者对公示结果有异议的,请第一时间联系我校招生办。
咨询电话:0580-2550022
QQ咨询群:263654033
纪委监督电话:0580-2627855
反馈时间至2020年6月19日16:00止。
未能通过书面评审的考生,请继续关注和报考浙江海洋大学,浙江海洋大学欢迎您!
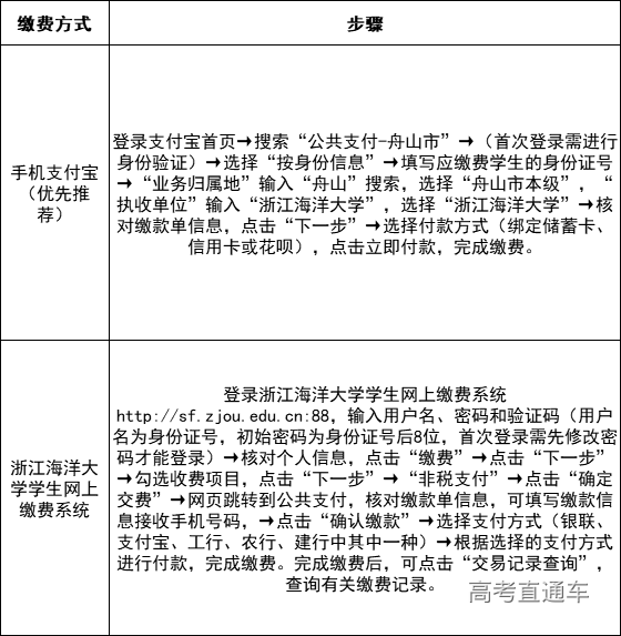
以下为缴费说明:
通过书面评审的考生须缴纳报考费后才能参加综合素质测试,收费标准为140元/人,考生须于2020年6月17日—2020年6月23日期间缴费,选择以下任意一种支付方式均可:
推迟1-2天完成缴费更新,已完成缴费的考生或家长请耐心等待,不要重复缴费。
2.缴费成功后因个人原因未参加综合素质测试,报考费不予退还。逾期未缴费的考生视为自动放弃测试资格,不能参加综合素质测试。

