第一章 总则

第一条 为全面推进素质教育,积极探索新的选拔模式,选拔更适合高职教育的学生,切实做好2024年高职提前招生工作,根据《浙江省深化高校考试招生制度综合改革试点方案》(浙政发〔2014〕37号)《浙江省高职提前招生试点管理暂行办法》(浙教试院〔2016〕13号)等文件精神,结合学校实际情况,制订本章程。
第二章 学校概况 第二条
学校全称:浙江建设职业技术学院,国标代码12862,浙江省招生代码0052。办学性质:省属、公办全日制普通高等职业技术学院;办学层次:普通专科(高职)。办学地点:杭州萧山校区(杭州市萧山高教园区学知路151号)、绍兴上虞校区(绍兴市上虞区五星西路111号)。 第三条
浙江建设职业技术学院是浙江省唯一一所公办建设类全日制高等职业院校,前身是创办于1958年的浙江省建筑工业学校。是中国特色高水平高职学校建设单位(专业群A类)、国家优质高职院校、国家骨干高等职业院校、全国职业院校数字校园建设样板校、全国毕业生就业典型经验高校、全国大学生心理健康教育工作先进单位、全国首批100所现代学徒制试点单位、全国首批“1+X”证书制度试点院校、全国首批示范性职教集团(联盟)培育单位、全国国防教育特色校、全国定向培养士官试点院校、全国高职院校服务典型60强、全国职业教育育人成效50强、全国职业教育服务贡献50强、浙江省中国特色高水平高职学校建设单位、浙江省级示范性高等职业院校、浙江省高校文化校园建设试点单位、浙江省四年制高职试点学校、专升本学生联合培养试点学校、全国高等职业院校“服务贡献60强”“教师发展指数百强”“学生发展指数百强”单位。连续8年获得省教育厅教学业绩考核A级,为建设行业和地方经济建设输送了各类人才6万余名。 第三章 招生计划
第四条 招生计划585人,其中普高招生计划505人,单独考试招生计划80人。学制均为3年,2024年学费按浙江省发改委核发的2024年收费额度为准,另行公布。具体招生计划如下:
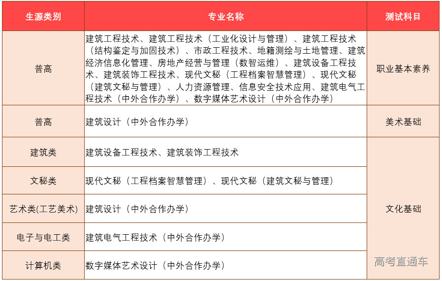
表1 2024年高职提前招生计划表 第四章 报名方法 第五条 报名条件。符合2024年浙江省普通高校招生考试或单独考试招生考试报名条件,并已办理报名手续的高中(中职)毕业生。且符合下列条件者: 1.遵守中华人民共和国宪法和法律; 2.身体条件满足《普通高等学校招生体检工作指导意见》要求; 3.普高招生考生高中学考成绩等级不限; 4.单独考试招生考生(艺术类(工艺美术)除外)职业技能操作考试成绩合格。 第六条 报名方式。符合条件的考生于3月3日—3月26日16:00登陆我校招生网(https://zsw.zjjs.edu.cn)“提前招生报名入口”,进入浙江省教育考试院指定的高职提前招生服务平台进行网络报名。每位考生只能报考1个专业,多填报的志愿视为无效。 第七条 入围综合素质测试。入围名单于3月30日公布在学校招生网。 1.普高招生考生根据高中学考成绩等级折算后(语文、数学、外语和其他等级最高的2门,折算方法见表2)从高到低排序,按各专业招生计划的1:5确定入围考生名单。若实际报考人数未达到该专业计划数的规定比例时,符合报考条件的考生全部入围。若入围资格线考生出现总分相同的情况,则一并入围; 2.单独考试招生建筑类、文秘类、电子与电工类、计算机类考生职业技能操作考试成绩合格即入围;单独考试招生艺术类(工艺美术)考生根据职业技能考试成绩总分从高分到低分排序,按各专业各类别招生计划的1:5确定入围考生名单。若实际报考人数未达到该专业该类别计划数的规定比例时,符合报考条件的考生全部入围。若入围资格线考生出现总分相同的情况,则一并入围。 第八条 网上确认和缴纳报名考试费。入围综合素质测试的考生须在3月30日—4月3日12:00登录我校招生网完成以下步骤: 1.查询入围测试资格,核对并完善个人的相关信息; 2.网上签订考试承诺书并上传身份证正反面照片; 3.缴纳报名考试费。考生缴纳报名考试费标准为140元/人,报名考试费概不退还。未在规定时间内完成缴费的考生将取消综合素质测试资格。 第九条 准考证打印。完成网上确认和缴纳报名考试费的考生在4月10日—4月13日登录我校招生网打印准考证。 第五章 考试与评分 第十条 高职提前招生选拔考试以高中学考或职业技能考试为基本依据,均以浙江省教育考试院提供的为准。学籍从外省转入浙江省的考生,我校仅认可其已经过浙江省教育考试院认定的学考成绩。 普高招生考生总成绩(200分)=高中学考折算成绩+综合素质测试成绩+素质特长分 单独考试招生考生总成绩(200分)=职业技能考试折算成绩+综合素质测试成绩+素质特长分 1.高中学考折算成绩(普高招生考生) 从10门高中学考中选取语文、数学、外语和其他等级最高的2门组成,总分100分。对通用技术和信息技术两项取该考生等级较高的一项成绩计为技术科目高中学考等级成绩。具体折算分数如下表。 表2 高中学考成绩等级折算对照表 2.职业技能考试折算成绩(单独考试招生考生) 单独考试招生考生以考生所属大类的职业技能考试成绩(包括职业技能操作和职业技能理论两部分)作为基本依据,按100分折算。 3.综合素质测试成绩 普高招生考生主要测试职业适应能力,单独考试招生考生主要测试文化素质,总分80分。各专业各类别综合素质测试科目见下表。 表3 各专业各类别综合素质测试科目表 测试时间4月13日,测试地点杭州萧山校区,具体测试方案另行公布。 4.素质特长分:总分20分。为鼓励考生全面发展,凡在高中阶段学习期间符合下列条件者,可申请素质特长分。同一考生如符合多项赋分条件的,同类项只取高分项,不同类项可累计赋分,赋分最高不超过20分。 表4 素质特长分标准表
符合条件考生在3月26日前通过学校招生网点击上传素质特长相关材料(图片要求清晰、完整、可辨认),考生申请素质特长计分须经学校招生工作领导小组审核认定。
第六章 录取规则 第十一条 参加我校综合素质测试的考生按照总成绩从高分到低分的录取原则,按各专业各类别招生计划数的100%确定拟录取名单,并按招生计划数的300%确定备录取名单。 第十二条
分数按四舍五入精确到小数点后两位。拟录取时如果总成绩同分,普高招生考生依次按素质特长分、综合素质测试成绩、语文、数学、外语、技术、思想政治、物理、历史、化学、地理、生物排序录取。上述排序后仍有同分同名次的情况,则普通高中综合素质评价结果等级高的考生优先录取;高中阶段具备相关选修课程学分或相关选修课程成绩优良的,在同等条件下优先录取。单独考试招生考生依次按素质特长分、综合素质测试成绩、职业技能考试折算成绩排序录取。 第十三条 若某专业某类别实际参考人数少于或等于该专业该类别计划数时,按照该专业该类别实际参考人数的90%确定拟录取考生名单(遇小数点则按进一法取整),不再设置备录。 第十四条
考生在规定时间内登录服务平台查询本人所报考各院校(专业)录取情况。被拟录取的考生,可选定其中1所院校(专业)作为录取结果。考生一轮选择结束后,已被正式录取考生的其他学校拟录取和备录取资格随之失效。院校的缺额计划再按上述流程,根据备录取顺序递补。备录取考生根据录取进程,待转为拟录取后再登录服务平台选定录取学校。未在规定时间内登录服务平台选定录取学校的考生视为自动放弃该批次所有拟录取资格。 第十五条
我校根据考生选择结果确定录取名单。当计划已足额完成,或虽未完成但已无备录考生时,该专业录取工作结束,我校按规定办理录取手续。被录取的考生,不得再参加当年的普通高校或单独考试招生统一考试;未被录取的考生则可参加普通高校或单独考试招生统一考试,不影响其正常录取。 第七章 招生监督 第十六条 学校成立招生工作领导小组,全面负责制订招生政策,确定招生计划,制订实施方案,讨论并决定招生和录取工作中的重大事宜。高职提前招生工作由学校纪委办公室实施全过程监督,并主动接受浙江省教育考试院和社会各界的监督。监督投诉电话:0571-82382096。 第十七条 考生应本着诚信原则报考学校提前招生,所提供的信息、材料照片等各项报名内容均应真实有效、清晰无误。如有虚报、隐瞒或伪造、涂改有关材料及其它欺诈手段,将按教育部令第36号规定处理。即: 考生有下列情形之一的,应当如实记入其考试诚信档案。下列行为在报名阶段发现的,取消报考资格;在入学前发现的,取消入学资格;入学后发现的,取消录取资格或者学籍;毕业后发现的,由教育行政部门宣布学历、学位证书无效,责令收回或者予以没收;涉嫌犯罪的,依法移送司法机关处理。 (1)提供虚假姓名、年龄、民族、户籍等个人信息,伪造、非法获得证件、成绩证明、荣誉证书等,骗取报名资格、享受优惠政策的; (2)在综合素质评价、相关申请材料中提供虚假材料、影响录取结果的; (3)冒名顶替入学,由他人替考入学或者取得优惠资格的; (4)其他严重违反高校招生规定的弄虚作假行为。 第十八条 学校招生网为学校发布提前招生事宜的官方网站,一切信息以官方网站发布为准,因考生自身原因未能及时了解学校发布信息的后果由考生自负。考生承诺书采用在学校招生网上阅读并认可的形式,凡报名并确认的考生均视作已阅读并承诺遵守各项约定。 第十九条 实施进程安排(如有变动,以省教育考试院和学校招生网公布为准) 表5 提前招生进度表 第二十条 学校招生就业处接待咨询高职提前招生有关事宜。具体咨询方式如下: 1.学校招生网网址:https://zsw.zjjs.edu.cn 2.微信公众号:zjjyzs 3.咨询电话:0571-82871234 4.咨询QQ群:236023742 5.咨询地点:杭州市萧山高教园区浙江建设职业技术学院招生就业处(乘车路线:地铁19号线耕文路站B2口,公交车323路、519路、328路可达学校门口) 第二十一条 本章程若有与国家政策不一致的,以国家和上级有关政策为准。 第二十二条 本章程由学校招生工作领导小组负责解释。如遇重大突发情况,学校将视情况保留对相关考核内容、方式、时间地点等调整的权利。




