根据《广东省2026年普通高等学校专升本招生工作规定》(粤招办普〔2025〕51号)有关要求,在“广东省2026年普通高校专升本报名系统”报名我校自行组织命题科目的考生需向我校缴纳报考费。(报考我校退役士兵批专升本的考生免交考试费)现发布缴费通知,具体如下:
2026年普通专升本报名实行网上预报名、网上审核和网上缴费。网上预报名时间为2026年1月12日09:00至19日18:00。
我校2026年专升本校考专业缴费时间为2026年1月20日至3月20日。收费标准:40元/科。缴费方式请后续留意招生信息网和公众号通知。
登录“广东省2026年普通高校专升本报名系统”(下称报名系统)(http://www.eeagd.edu.cn/ptzsbks)报名。
2026年普通专升本招生考试时间表(统考) 2026年普通专升本考试时间表(校考)
专业综合课(统考)专业
专业综合课(校考)专业
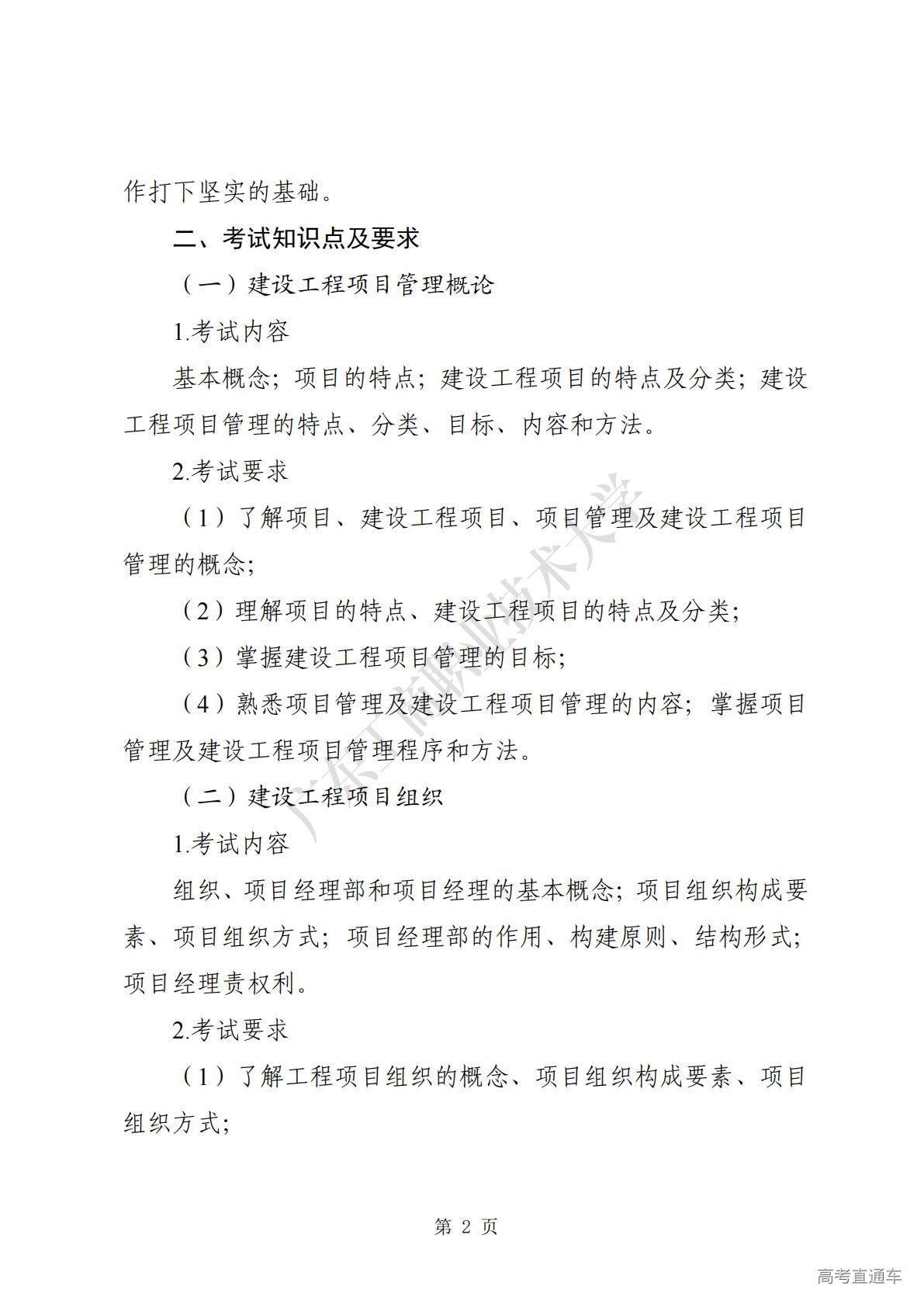
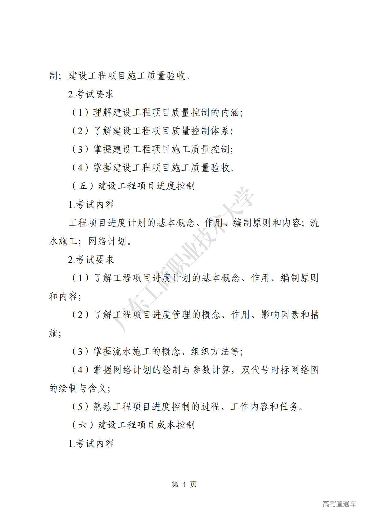
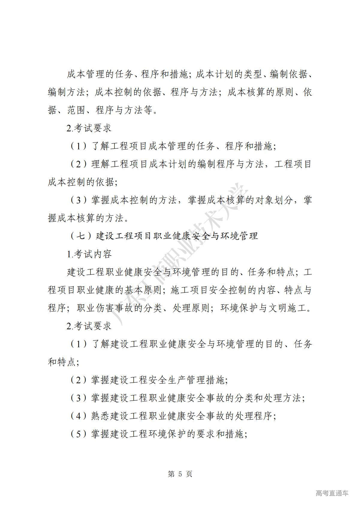
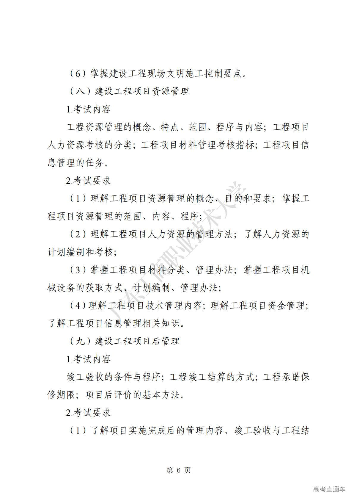
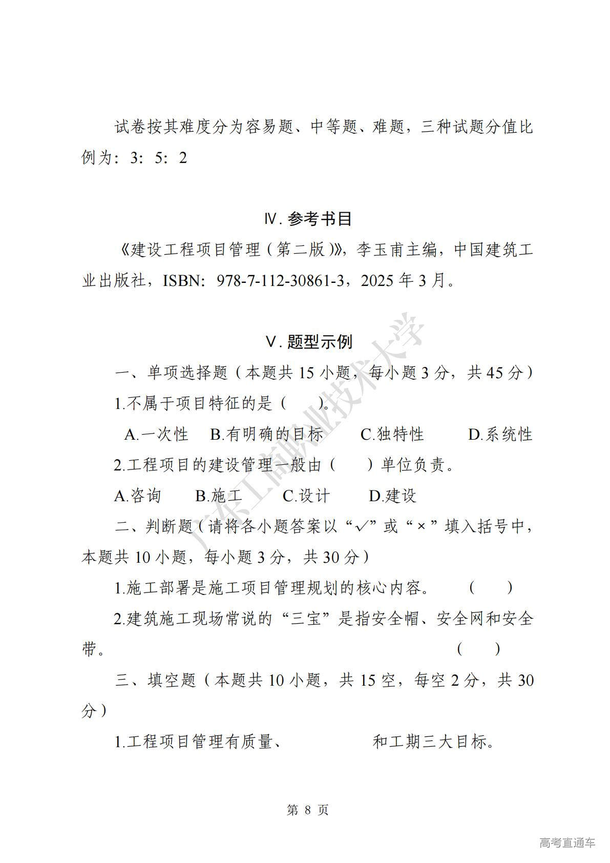
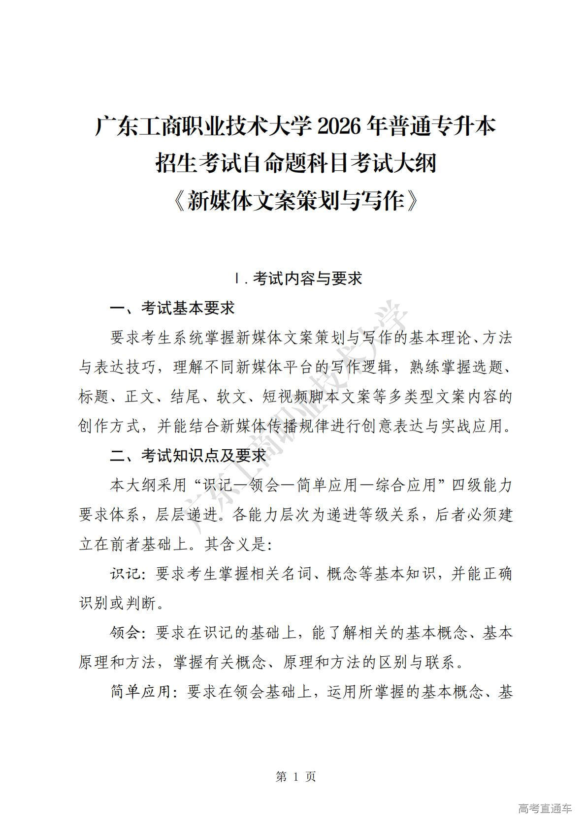
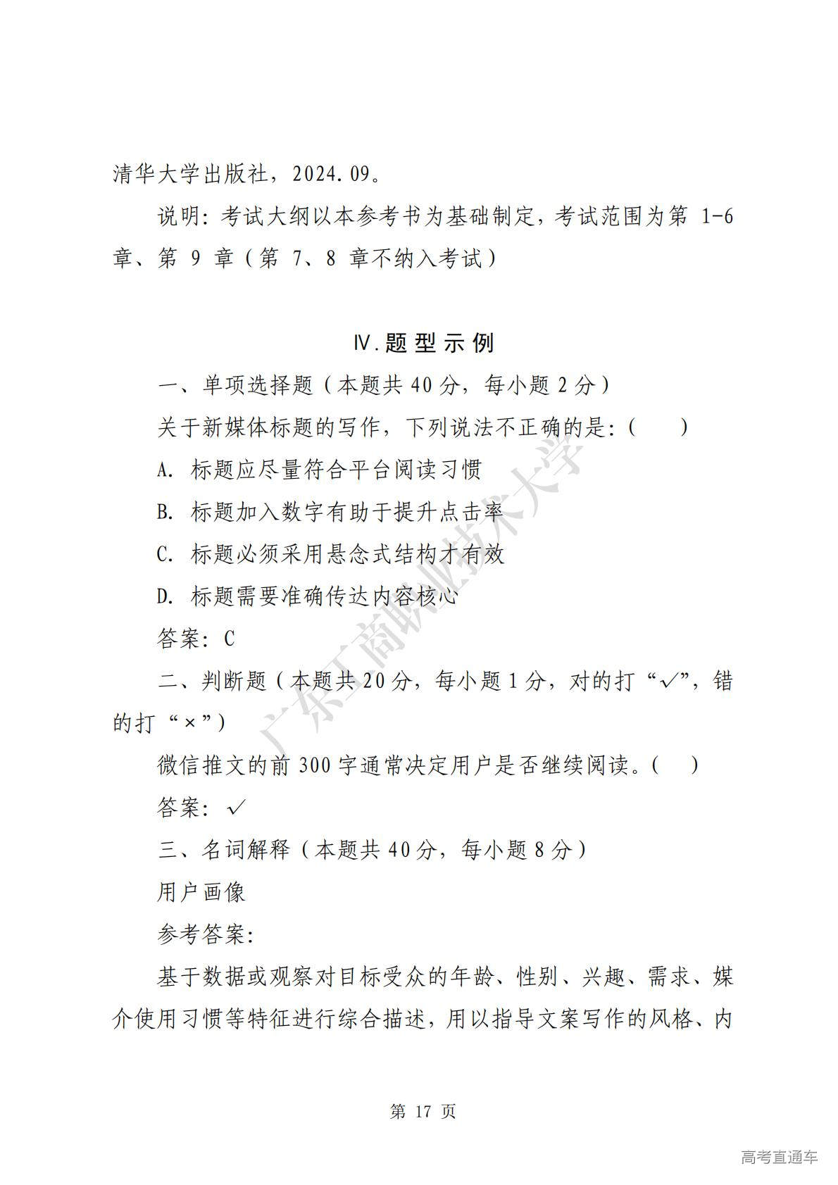
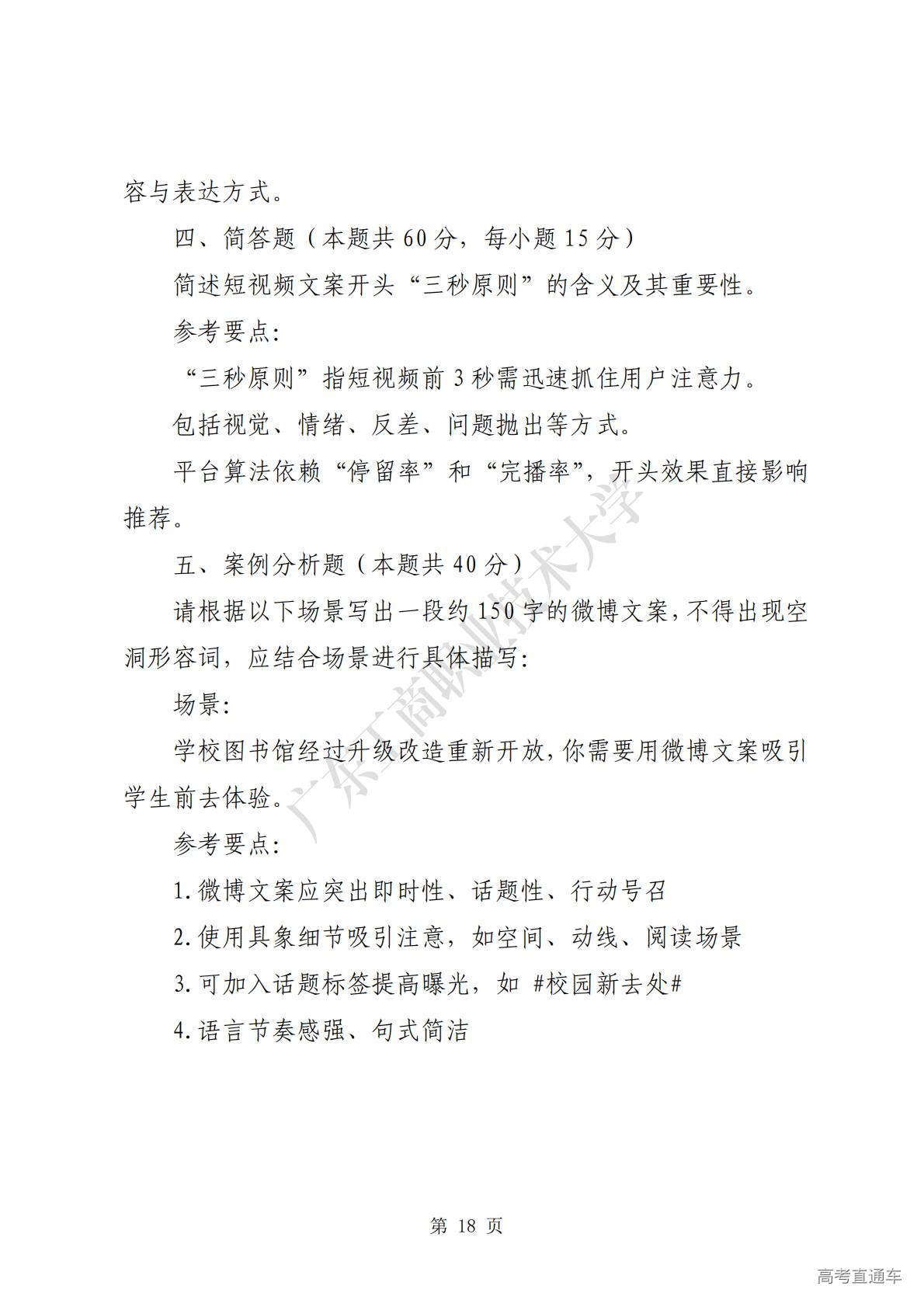
扫一扫下载 附件可下载: 附件: 《工程项目管理》考试大纲-广东工商职业技术大学2026年普通专升本招生考试自命题科目 《新媒体文案策划与写作》考试大纲-广东工商职业技术大学2026年普通专升本招生考试自命题科目 《音乐表演专业技能》考试大纲-广东工商职业技术大学2026年普通专升本招生考试自命题科目《工程项目管理》考试大纲-广东工商职业技术大学2026年普通专升本招生考试自命题科目.pdf
《新媒体文案策划与写作》考试大纲-广东工商职业技术大学2026年普通专升本招生考试自命题科目.pdf
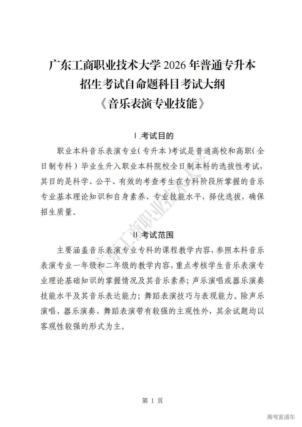
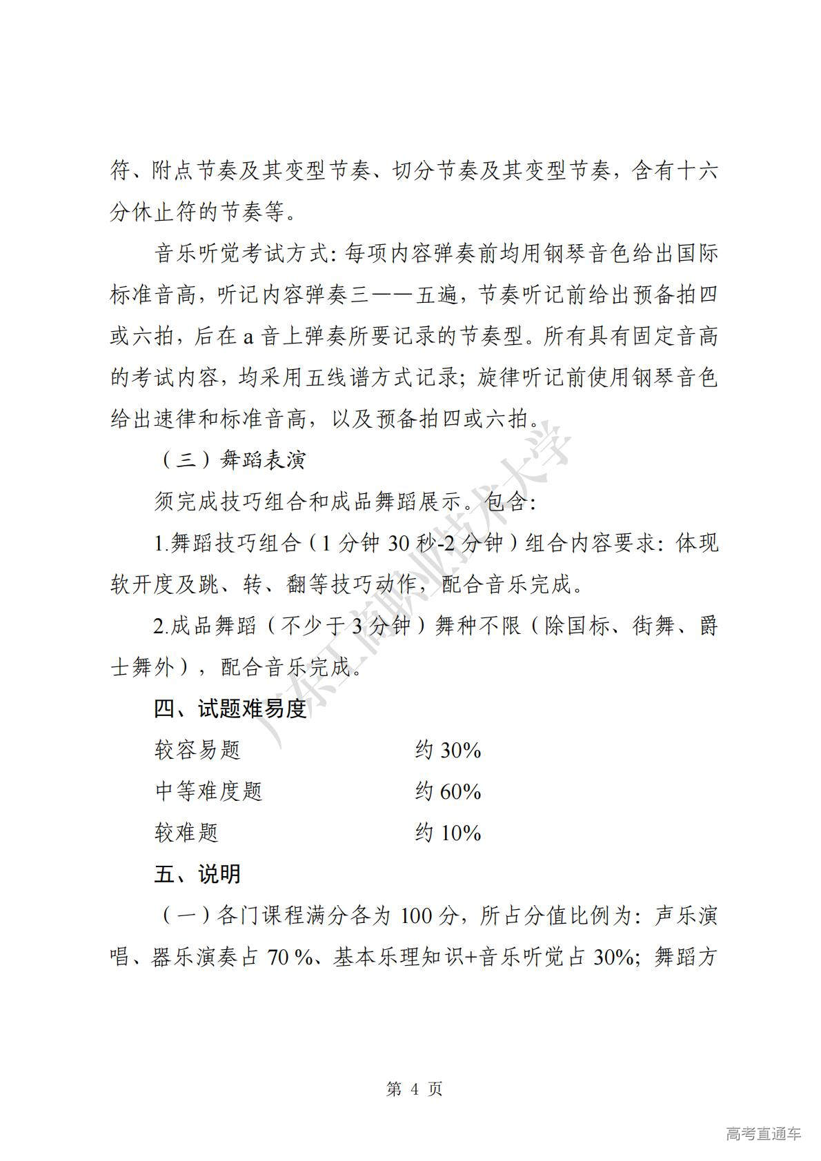
《音乐表演专业技能》考试大纲-广东工商职业技术大学2026年普通专升本招生考试自命题科目.pdf
退役士兵批招生专业
建档立卡批招生专业
校园风光
官方咨询 咨询电话:0758-6179018(20条线) 微信公众号 招生咨询
















































