北京交通大学是教育部直属,教育部、交通运输部、北京市人民政府和中国国家铁路集团有限公司共建的全国重点大学,是国家“211工程”“985工程优势学科创新平台”“双一流”建设高校。作为交通大学的三个源头之一,历史渊源可追溯到1896年,前身是清政府创办的铁路管理传习所,是中国第一所专门培养管理人才的高等学校,是中国近代铁路管理、电信教育的发祥地。
北京交通大学是经教育部批准的首批具有资格招收高水平运动队的高校之一。目前经教育部批准可招生的高水平项目有羽毛球、排球、田径和跆拳道。自建队之初,我校高水平运动队一直秉承“饮水思源,爱国荣校”的优良传统,遵循“团结、奋进、文明、育人”的八字方针,坚持“严格要求,严格训练”的指导思想,发扬“勇攀高峰,拼搏奉献”的体育精神,日益完善高水平运动队管理办法,对运动员的招收、学习、训练、比赛、管理及营养保障制定明确的制度体系。2017-2022年,北京交通大学高水平运动队共获得世界区域性冠军6项,全国冠军7项,北京市冠军52项。羽毛球队作为我校高水平运动队品牌队伍,多年来为国家和学校赢得了5个世界冠军,16个洲际冠军和60个全国冠军,已成为一张靓丽的名片。
为进一步提升学校体育文化水平,加强学生运动队建设,2023年我校继续根据教育部有关规定开展高水平运动队招生工作。
一、招生对象及范围
(一)报名条件
1.符合2023年普通高校招生全国统一考试报考条件,身体健康,符合运动训练比赛要求,且具备以下条件之一:
(1)高级中等教育学校毕业,获得国家二级运动员(含)以上证书且高中阶段在省级(含)以上比赛中获得集体项目前六名的主力队员或个人项目前三名者。
(2)具有高级中等教育毕业同等学力,获得国家一级运动员(含)以上证书者,或近三年内在全国(或国际)集体项目比赛中获得前八名的主力队员。
2.符合生源地省级招办规定的报考高校高水平运动队要求。如考生所在省(区、市)组织高水平运动队专业统测,则考生必须参加该统测且成绩合格。报名羽毛球、跆拳道、田径项目的考生,须参加国家体育总局统一组织的高校高水平运动队全国统一测试。
3.考生报考我校的运动项目应与本人所持有的运动员技术等级证书中的运动项目一致(原则上运动小项也应对应一致,田径项目须严格对应)。
4.各项目报名具体要求详见附件1-4。
(二)生源范围
理工类面向全国招生;文史类面向山西、内蒙古、吉林、黑龙江、安徽、江西、河南、四川、贵州、云南、陕西、甘肃和新疆(文理均限汉语言)招生;综合改革省区(北京、天津、河北、辽宁、上海、江苏、浙江、福建、山东、湖北、湖南、广东、海南、重庆)招生不分文理。
二、招生计划及录取优惠政策
(一)招生项目:羽毛球、排球、田径、跆拳道
(二)招生计划:42人
(三)优惠政策
A类:对极少数体育项目成绩特别突出并且是我校急需项目的国家一级(含)以上运动员,可申请学校单独招生资格。这类考生入围公示人数不超过8人;
B类:对于体育测试成绩特别突出的入围考生,高考成绩(不含政策加分)要求为不低于生源地本科第二批次录取控制分数线的65%。这类考生入围公示人数不超过12人;
C类:高考成绩(不含政策加分)达到生源地本科第二批次录取控制分数线。这类考生入围公示人数不超过22人;
按照教育部有关规定,对于合并本科批次及高考改革的省份按省级招生考试机构划定的高水平运动队参考录取控制分数线执行。具体分数线请咨询本省区招生考试机构。
(四)各项目拟签约人数
各项目拟签约人数和优惠等级详细说明见附件1-4。
三、报名、审核与测试
(一)报名
本次报名统一采用网上报名方式,不接受现场报名。考生在报名系统确认志愿并上传与报名系统申请表版本号一致的扫描版申请表(需加盖高考报名中学或单位公章)后视为报名成功。程序如下:
网上报名:考生于2022年12月16日14:00-2022年12月28日14:00登录报名系统进行网上报名,按各类报名要求如实填写并提交相关材料,同时选择优惠等级。每名考生只能申报一个优惠等级。报名系统网址为http://gaokao.chsi.com.cn/gspyddbm/。
材料提交:
①报名系统下载并填写完整后的《北京交通大学2023年高水平运动队申请表》扫描件(必须加盖高考报名单位公章,确认具有2023年高考资格)
②二代身份证原件照片(将正反面合并到一张A4纸上)
③运动员技术等级证书原件照片
④近三年参加比赛的秩序册、成绩证明原件照片,其中必须有与所报优惠等级报名要求相对应的成绩证明
(二)材料审核
我校将根据报名要求对完成报名的考生所提交材料进行审核,未按要求提供材料者、不符合报名要求者,材料审核不予通过。预计报名截止后3个工作日内完成材料审核。
(三)测试
1.来校测试项目:排球
(1)现场确认及测试时间:2023年3月1日
(2)说明
①只有通过审核的考生方可参加学校组织的现场测试。
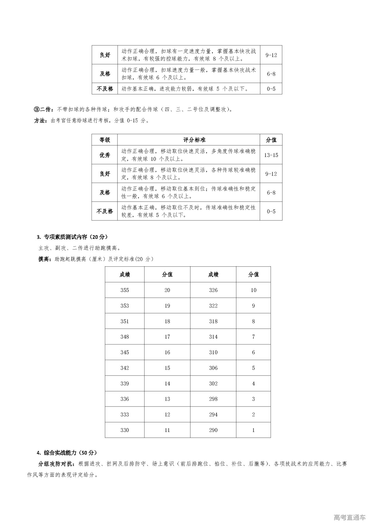
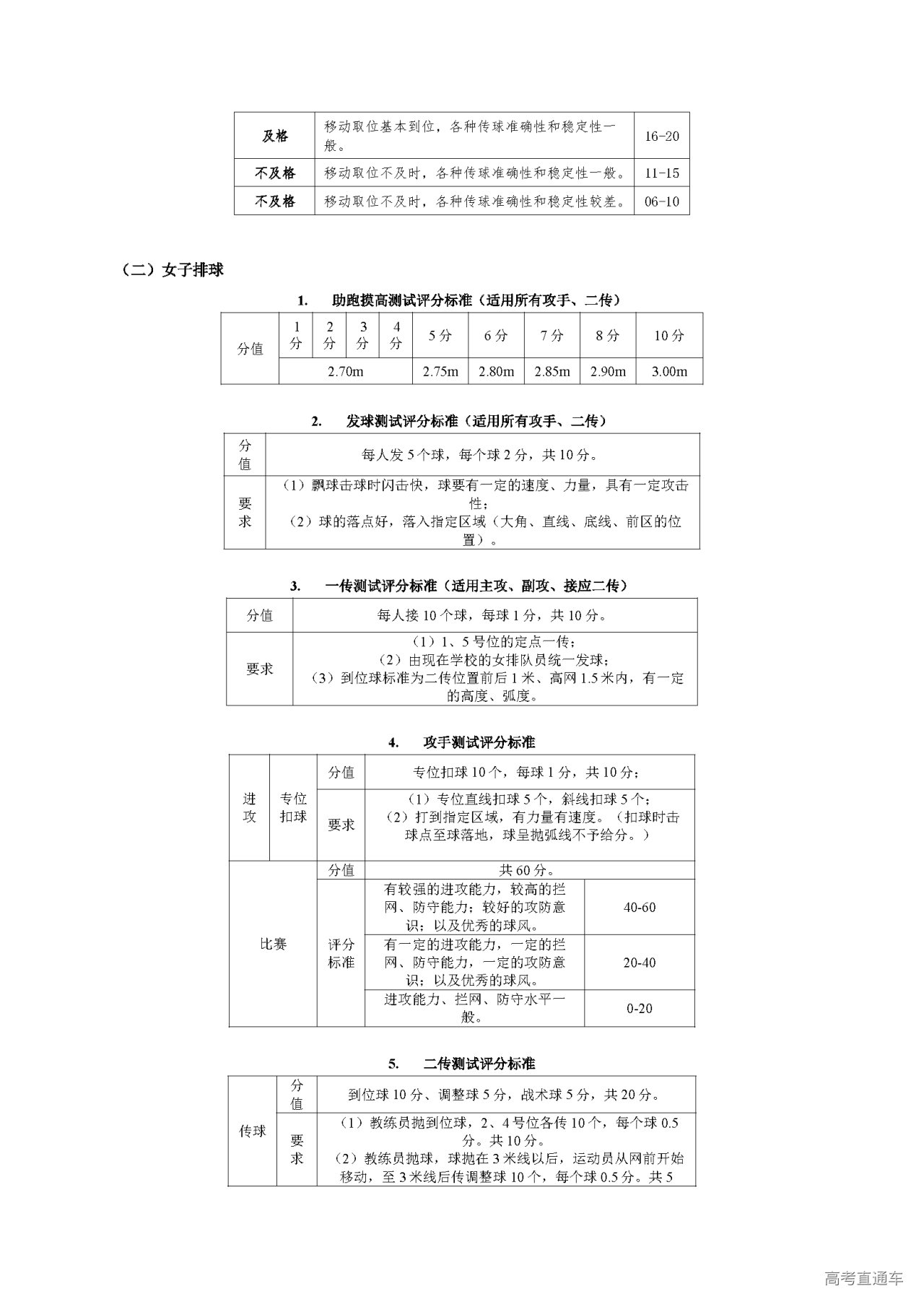
②排球项目来校测试方案见附件2。
③必须由考生本人进行现场确认并领取准考证。现场确认时与考生签订《反兴奋剂承诺书》,拒不签订承诺书或拒绝接受兴奋剂检查或抽查的考生,视为主动放弃考试资格。
④来校测试前,请考生提前了解属地及北京市有关防疫要求,按要求配合做好有关工作。如因疫情防控需要等突发情况,学校考核工作将根据实际情况进行调整或者启用备用方案,具体方案将通过我校招生资讯网公布。
(3)现场确认时须携带资料
①报名系统下载打印的《北京交通大学2023年高水平运动队申请表》(必须加盖高考报名单位公章,确认具有2023年高考资格)
②二代身份证原件及复印件(将正反面复印到一张A4纸上)
③运动员技术等级证书原件及复印件(用A4纸复印)
④近三年参加比赛的秩序册、成绩证明原件及复印件(用A4纸复印)
⑤报考排球项目的考生,须提供比赛中为主力上场队员的相关证明材料(为保证考生材料真实可信,考生就读中学或所在单位要将相关证明材料进行公示),证明材料模板见附件5。
⑥测试期间人身意外伤害险保单及复印件
⑦近期免冠两寸白底证件照一张
2.全国统一测试项目:羽毛球、田径、跆拳道
报名羽毛球、田径和跆拳道项目的考生在报名我校高水平运动队的同时,必须同时报名参加国家体育总局统一组织的高校高水平运动队全国统一测试。考生须在“中国运动文化教育网”或“体教联盟APP”进行考试报名,报名时间请关注“中国运动文化教育网”。
统测后,跆拳道项目考生需要提交:国家体育总局主办的2023年高校高水平运动队全国统一测试准考证和《考生身高体重信息表》。
四、认定、签约及公示
(一)认定
本着“择优录取、宁缺毋滥”的原则,根据学校高水平运动队建设需求,附件1-4中所列各项目的名额分配方案,考生运动项目测试成绩(分性别、分位置或小项),考生申请的优惠等级,参考近三年的竞赛成绩,最终确定认定名单。对于来校测试过程中出现违背体育道德言行者,取消其认定资格。
各项目分小项或位置按照A类、B类、C类的顺序依次进行优惠等级认定。当某一项目A类、B类或C类拟签约生源不足时,该项目A类签约名额可依次调整到女子羽毛球、男子羽毛球、男子排球、跆拳道,该项目B类或C类签约名额可依次调整到田径(项目队顺序依次为投掷、跳跃、中长跑、短跨)、女子羽毛球、男子羽毛球、男子排球、跆拳道、女子排球。
(二)签约
学校将根据以上办法确定签约名单,经高水平运动队招生工作组研究并报学校招生工作领导小组审议通过后,与考生签订《北京交通大学高水平运动队认定协议书》(以下简称《协议书》)。对于未在规定时间内进行签约的考生,将视为自动放弃我校运动队签约认定资格。
(三)公示
各项目签约名单将于我校招生资讯网和“阳光高考”信息平台公示并由生源省区招生办公室审核确认,如公示无异议并经省招办审核通过,则《协议书》正式生效。
五、志愿填报及录取
(一)申请A类优惠考生须参加国家体育总局统一组织的运动训练、武术与民族传统体育专业单独招生文化课考试。我校单独招生文化课考试合格线为200分。
(二)取得我校高水平运动队B和C类认定资格的考生须参加2023年普通高等学校招生全国统一考试。高考改革省区考生填报专业志愿时,还须确认本人选考科目符合填报专业选考科目要求。
(三)我校高水平运动队录取专业一般为法学,录取后实行单独的教学培养安排,以便运动员顺利完成学业。在规定的年限内达到所学专业毕业和学位授予要求者,颁发北京交通大学学历学位证书。对于高考成绩(不含政策加分)达到生源地本科第一批次录取控制分数线(对于合并本科批次或者高考改革的省份按省级招生考试机构划定的特殊类型录取控制分数线执行)下20分及以内的考生,可申请报考我校在考生生源省区公布的其他普通类统招招生专业(类)。
(四)所有取得我校高水平运动队认定资格的考生,需按照生源省区招生办公室的要求,填报我校志愿。我校将按照招生章程和《协议书》的有关要求,报请生源地省级招办批准录取。
六、其他注意事项
(一)按照高水平运动队招生录取的学生入学后,我校将进行入学资格复查,如有弄虚作假者,将取消入学资格。复查合格的学生即为运动队队员。运动队队员需遵守学生运动队的各项规定,按照与学校签订的《协议书》无条件参加运动队的训练和比赛等。如有违反,将按相关文件或协议规定处理。
(二)学校不委托任何中介机构或个人进行相关培训、招生录取等活动。排球项目来校测试不收取任何费用,食宿交通等费用自理。
七、招生咨询
(一)咨询电话:010-51685442(曾老师)
咨询时间:报名期间工作日9:00-12:00、14:00-17:00
(二)招生资讯网:https://zsw.bjtu.edu.cn/
(三)学校地址:北京市海淀区西直门外上园村3号;乘车路线请见招生资讯网“联系我们”栏目
(四)招生办公室微信号:bjtuzs
八、监督机制
(一)我校将严格遵照教育部有关文件精神,遵循公平、公正、公开的原则,将选拔办法、标准、程序及结果经过学校招生工作领导小组审核批准后,向社会公示,接受社会监督。学校纪委办、监察处将进行监督,考生申诉或举报邮箱为jwss@bjtu.edu.cn。
(二)考生本人应本着诚信原则,严格按照程序进行申请并参加测试。发现有舞弊行为者,取消其认定或录取资格,并通报考生生源地省级招办。相关工作人员在选拔及录取中出现违规行为的,按照《国家教育考试违规处理办法》(教育部令第33号)和《普通高等学校招生违规行为处理暂行办法》(教育部令第36号)执行。
九、如遇疫情等不可抗力因素影响招生考试的情况,我校将根据实际情况修改或调整招生简章。本简章由北京交通大学招生办公室负责解释,未尽事宜将在我校2023年招生章程予以补充说明。相关政策若有调整,则以教育部最新公布的政策为准。
北京交通大学招生办公室
北京交通大学体育部
2022年12月
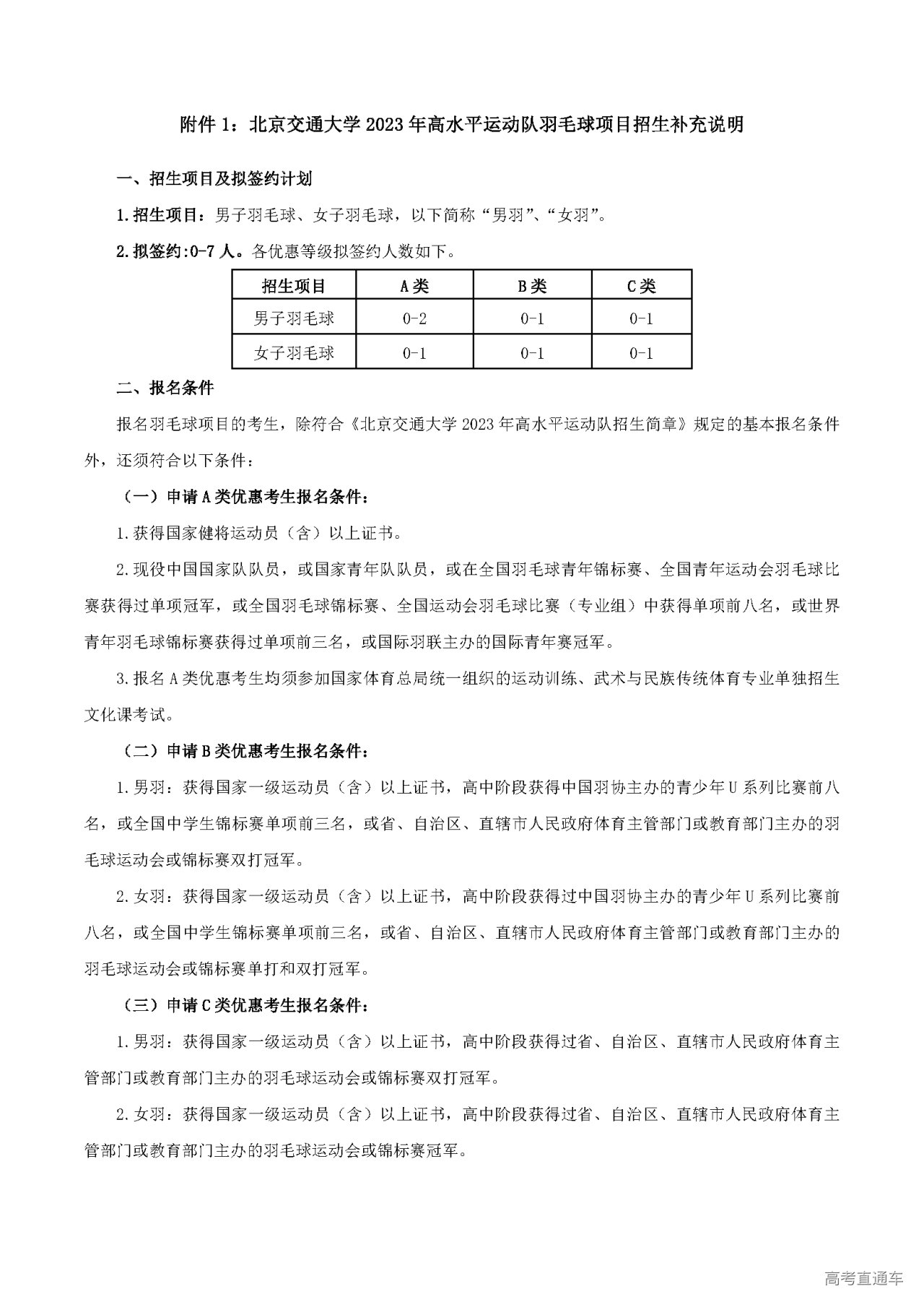
附件1:北京交通大学2023年高水平运动队羽毛球项目招生补充说明.docx
附件2:北京交通大学2023年高水平运动队排球项目招生补充说明与来校测试方案.docx
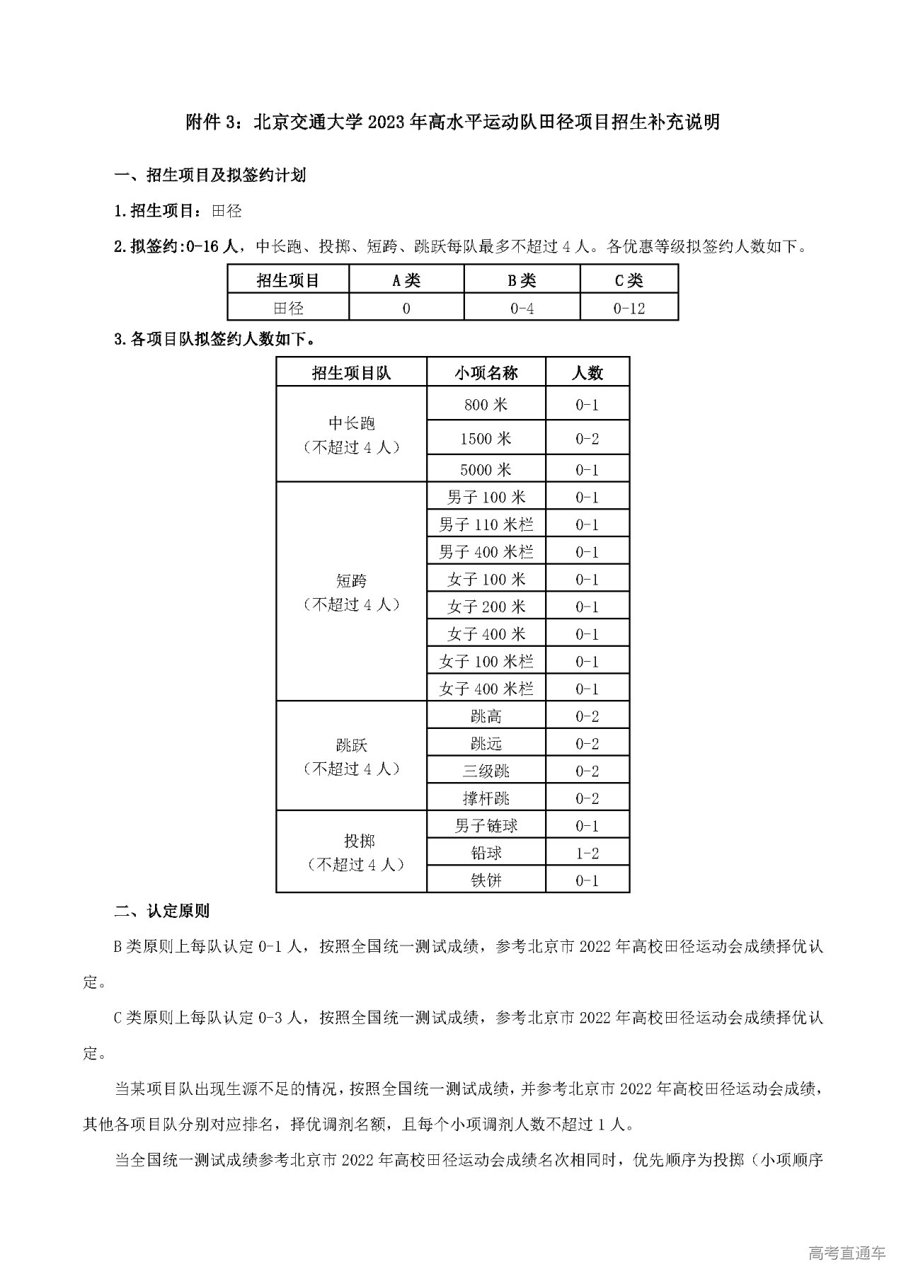
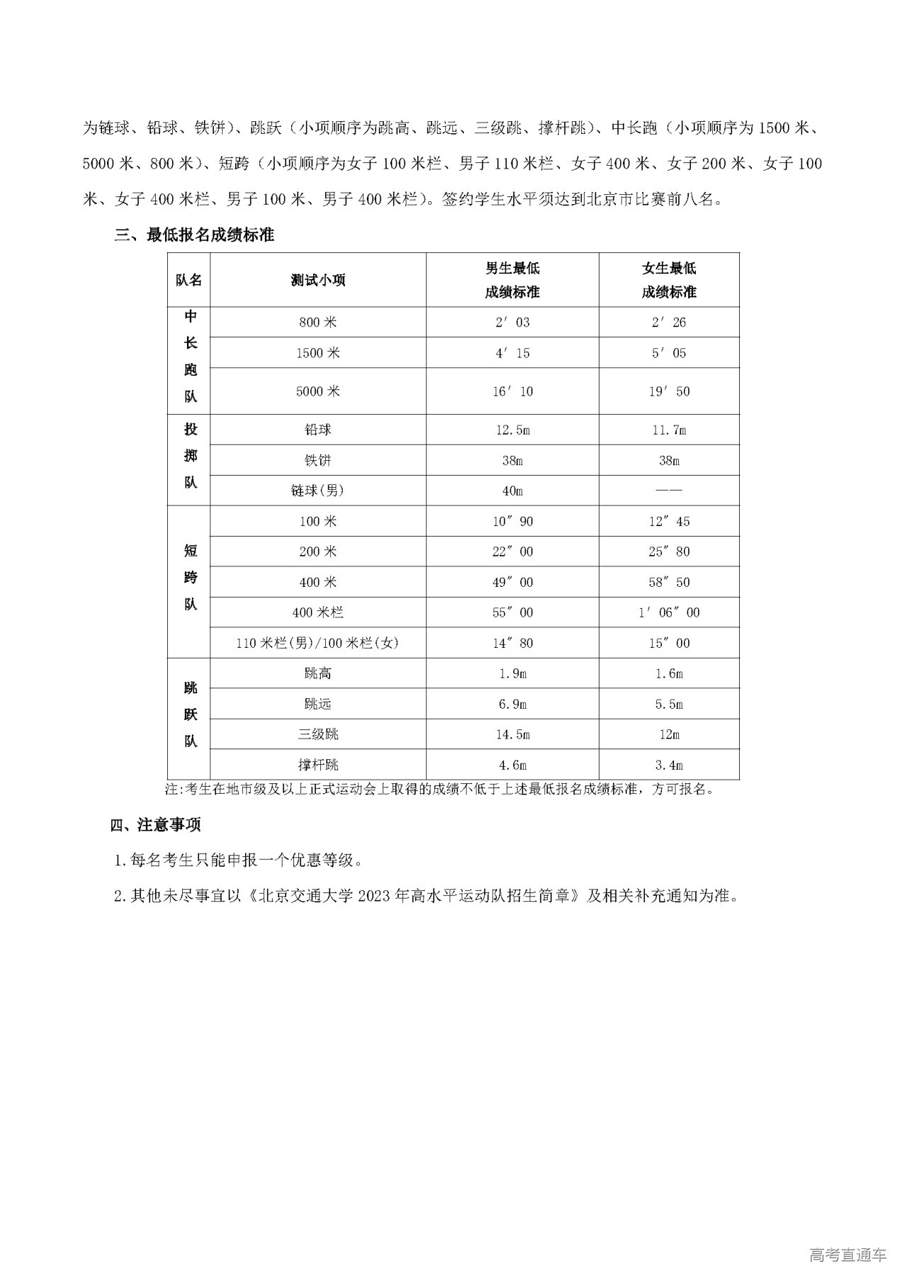
附件3:北京交通大学2023年高水平运动队田径项目招生补充说明.docx
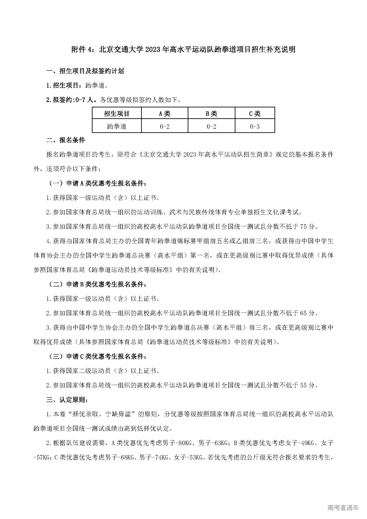
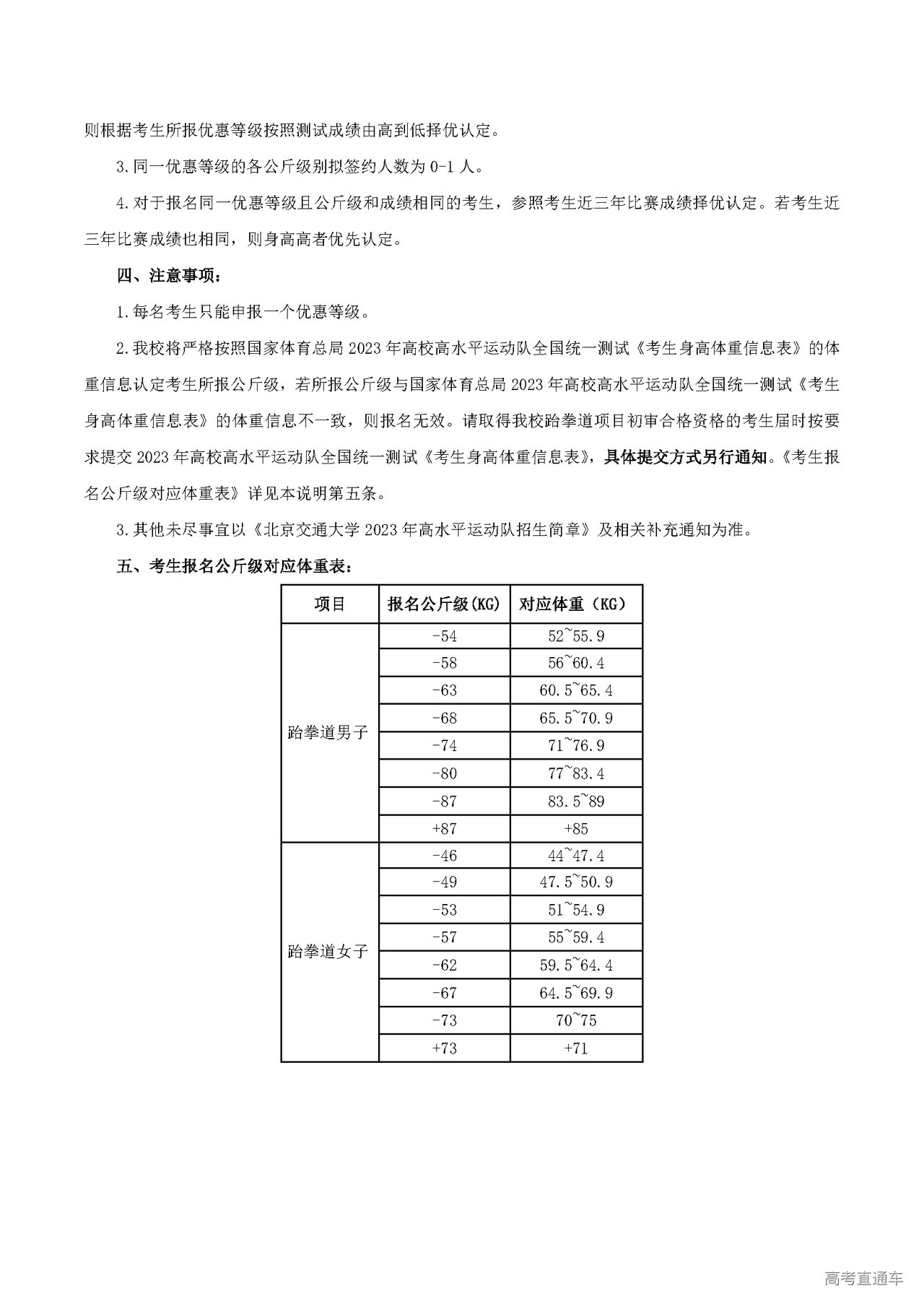
附件4:北京交通大学2023年高水平运动队跆拳道项目招生补充说明.docx
附件5:北京交通大学2023年高水平运动队报名排球项目主力上场队员证明材料.docx














