为进一步贯彻落实《国务院关于深化考试招生制度改革的实施意见》和《教育部办公厅关于做好2023年普通高校部分特殊类型招生工作的通知》等文件精神,2023年西交利物浦大学继续在广东省实行高考基础上的综合评价录取模式,综合考量高考文化分、高校考核结果、高中学业水平考试成绩、综合素质评价以及高校自身培养的特色要求等多个维度的内容,探索建立科学的人才评价和人才选拔机制。具体方案如下:
一、领导机构
西交利物浦大学招生委员会是招生工作的领导机构,主要负责制定学校招生计划、确定招生政策和规则、决定重大招生事项等。
二、选拔对象
热爱中国、身心健康、品学兼优,具有优异的英语语言综合应用能力,认同西交利物浦大学的国际化育人理念与模式,取得2023年普通高等学校招生统一考试报名资格的优秀高中毕业生。
三、招生计划
招生计划:以广东省招生办公室最终公布为准
四、招生专业
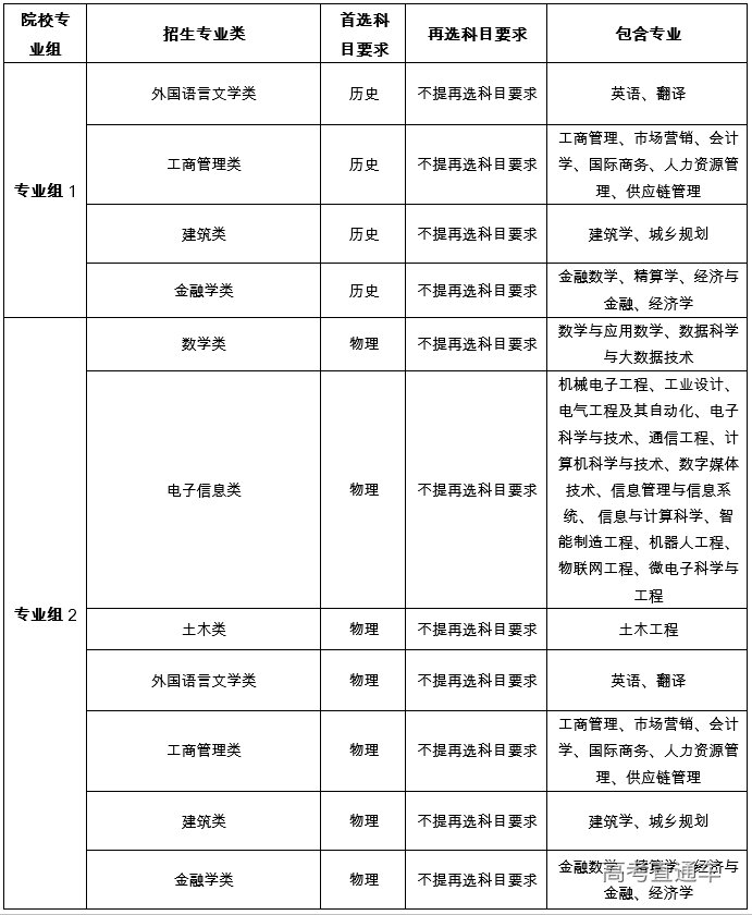
西交利物浦大学按照专业大类进行招生。考生在填报高考志愿时只要选择大类,而非大类内的专业。各省、直辖市、自治区招生主管部门编印的《2023年普通高等学校招生专业和计划》中的西交利物浦大学招生专业类名称,仅用于学生高考志愿填报。学校目前开设48个本科专业及方向。
2023/24学年入学的新生在大一第二学期可在所有本科专业中进行专业选择。为了确保持续稳定的学术规范和教学质量,选择相关专业需满足下列一个或多个条件:
1) 修读所选专业要求的所有先修课程;
2) 部分专业需要参加所选专业的职业能力倾向测试或选拔性测评,具体测评形式以各相关专业后续公布方案为准;
3) 部分专业会对大一第一学期某一课程或多门课程的学业成绩有特定要求。
关于专业选择的具体细则,学生可在入学后参考《专业选择和转专业政策》。
根据2023年广东省关于志愿填报与投档录取的政策要求,西交利物浦大学在广东省按照“院校专业组”方式编制本科计划,设置两个“院校专业组”供综合评价招生志愿填报。外国语言文学类仅限外语语种为英语的考生填报。其他招生专业类外语语种不限。

五、报名方式
1. 网上报名:凡符合报名条件的广东考生,请于2023年4月30日起至5月20日17:00期间登录我校官网(www.xjtlu.edu.cn)在线报名系统完成网上报名。
报名材料:请认真在报名系统中如实填写所有信息,并于5月20日之前上传以下材料(上传文件须为jpg、jpeg、png图片格式。请保证上传的图片清晰可见,图片大小5M以内):
1) 本人身份证(正反面)
2) 高中阶段考试成绩单
须在我校报名系统中的“高中学业成绩”模板中如实填写完成,并将其打印后交由中学学籍主管部门审核盖章,上传至报名系统。原则上其他形式的成绩单不予审核。
成绩单包括高一至高三历次期末考试成绩(各科得分及各科满分必填)。
缴纳费用:根据《关于进一步明确我省高校收费政策有关问题的通知》(苏价费〔2007〕423号,苏财综〔2007〕92号,苏教财〔2007〕89号)规定,请报名考生于5月20日之前在报名系统中缴纳相关费用人民币60元。
2. 申请考生和所在中学须对申请材料内容的真实性负责。如果发现考生提供虚假或不符合要求的材料,我校将取消考生的综合评价考试资格和录取资格。逾期未缴纳相关费用、未提交报名信息者将被视为自动放弃。
六、选拔程序
1. 材料初审:学校将对考生网上填写的报名信息及上传材料进行审核,并确定初审合格的考生名单。同时,初审合格考生名单将按照教育部及广东省教育考试院的相关规定进行公示。初审合格的考生获得我校自主评估测试资格。届时考生可在报名系统进行查询。
2. 自主评估测试:采用面试,拟定于6月11日至6月12日进行(具体时间及测试地点将在报名系统内另行通知)。我校将通过报名系统向初审合格的考生发布面试准考证。
3. 资格考生名单确定:我校将根据自主评估成绩,择优确定入选考生名单,考生可在报名系统中进行查询。同时,入选考生名单将按照教育部及广东省教育考试院的相关规定进行公示。
4. 高考志愿填报:经公示无异议的入选考生,须根据广东省普通高考志愿填报工作安排,填报综合评价志愿(具体填报时间、批次安排以广东省招生办普通高考志愿填报工作文件公布的为准),其专业志愿须在公示的专业中选择,否则视为无效志愿。
5. 高考录取:考生进档后按综合成绩由高到低排序,结合本人填报的专业志愿进行录取,专业间不设级差。未被我校综合评价录取的考生,也可通过填报西交利物浦大学本科批次志愿,在符合投档条件的情况下,参与我校本科批次的投档和录取。新生入校后,有复查环节,凡不符合招生规定的考生,将取消其入学资格。
七、综合成绩评定办法
1. 我校对广东考生的高考投档成绩和学业水平合格性考试成绩要求为:
1) 考生的高考投档成绩须不低于相应特殊类型招生控制线;
2) 考生的高中学业水平合格性考试科目(物理、化学、生物、思想政治、历史、地理)成绩必须合格(新高考改革前的往届生高中学业水平考试各学科成绩均有等级)。
2. 录取时首先按照入选考生的高考投档成绩和学业水平合格性考试科目成绩确定进档考生,再对进档考生按照综合成绩由高到低排序,依据招生计划择优录取,录满规定计划为止。综合成绩评定办法如下:
1) 综合成绩满分为100分。当综合成绩相同时,将依次以考生的高考投档成绩、高考英语单科成绩的高低做出录取决定。高考投档成绩(折算成百分制)占综合成绩的60%;我校组织的自主评估成绩占30%;学业水平合格性考试科目成绩(新高考改革前的往届生高中学业水平考试成绩)按百分制换算,占10%。综合成绩按四舍五入,保留两位小数计算。
2) 自主评估成绩以百分制评分。该部分将采用面试,评估考生的英语水平、综合素养及综合能力,不考察专业知识。
3) 学业水平合格性考试科目成绩(新高考改革前的往届生高中学业水平考试成绩)换算规则如下:

八、收费标准及资助学生政策
1. 学费:2023年本科新生学费尚待公布;超过专业培养计划的学分按学校学分制实施办法另行收取(按照苏价费函(2016)23号文件执行)。
2. 住宿费:大学宿舍由属地政府统一建设并管理。大一统招新生原则上统一安排四人间宿舍,住宿费用为 2,200 元/学年。学生进入大二后,大学根据学生就读专业所在地及政府提供的房型进行二次调配;根据学生就读专业所在地及政府提供的房型不同,住宿费用为 2,200 元/学年- 6,000元/学年不等。
3. 代收费:2,000元/学年(含教材费、打印费等,多退少补,退费方法:按照苏价费[2007]270号、苏价费[2007]423号文件执行。)
4. 学校设置内地本科新生入学奖学金,类型及额度如下:
1) 校长特别奖学金:2023年全额学费/学年
2) 一等入学奖学金:2023年半额学费/学年
3) 二等入学奖学金:2023年四分之一学费/学年
关于获奖条件、评定办法、续得条件等,详见学校《2023年西交利物浦大学中国内地本科新生入学奖学金实施办法》。
5. 为了促进优质国际化人才的培养,西浦设立了奖学金计划,在校学习期间表现优异者可获得校内奖学金、政府奖学金、留学奖学金等。具体标准详见学校相关政策。
九、附则
1. 学校纪律检查委员会对综合评价招生全过程进行监督,确保我校招生录取工作做到标准严格、程序规范、公平公正、公开透明。西交利物浦大学综合评价招生工作接受纪委、考生、家长及社会各界的监督。相关投诉需要实名制,并通过电子邮件以书面或者附件形式详述投诉的目的和证据等。纪委监督投诉邮箱:12388@xjtlu.edu.cn。
2. 本方案将根据教育部和广东省综合评价招生的最新政策做相应调整。
3. 西交利物浦大学不组织任何综合评价考试培训,也未授权任何机构、个人以任何形式开展此类考前辅导或培训,请考生和家长谨防被误导或上当受骗。关于我校中国大陆本科招生政策等,将通过西交利物浦大学官网(www.xjtlu.edu.cn)和西浦招生官微(XJTLU-Admissions)发布,请考生和家长以大学官方信息为准。
十、联系方式
西交利物浦大学招生办公室
地址:江苏省苏州市工业园区独墅湖科教创新区仁爱路111号
邮编:215123
电话:0512-88161888
邮箱:aaa@xjtlu.edu.cn
网站:http://www.xjtlu.edu.cn
西浦招生官微:XJTLU-Admissions