一、学校简介
广东科贸职业学院是广东省教育厅直属的公办普通高等学校。学校现有广州白云石井校区、天河五山校区、清远校区三个校区,校园面积1千多亩,在校生13000多人。现设有11个二级学院(部),包括园林园艺学院、食品与生物工程学院、动物科技学院、经济管理学院、商贸与外语学院、人文艺术学院、信息与自动化学院、餐旅学院、国际学院、马克思主义学院和体育部等,目前共开设39个专业。
学校现是广东省示范性高职院校立项建设单位、广东省大学生创新创业教育示范学校,是国家教育部第三批现代学徒制试点单位,国家农业部首批全国新型职业农民培育示范基地,国家科技部第二批国家级“星创天地”项目单位。
二、招生对象及报考条件
符合2020年广东省普通高等学校统一招生考试报名资格的应、往届普通高中毕业生。报考文科类、理科类专业的普通高中考生的3门普通高中学业水平考试科目成绩(文科类为物理、化学、生物;理科类为思想政治、历史、地理,下同)均须获得D级及以上等级成绩。每位考生根据自己实际情况,限报1个专业。
注意:通过自主招生(面向普通高中生)录取的考生,入学后不得申请转学。
三、招生专业及计划
我校招收普通高中应往届毕业生245人。具体见下表。
2020年自主招生(面向普通高中生)专业及计划一览表
四、报考方法
(一)报考时间。在4月20日至4月25日期间通过登录“广东省2020年高职院校自主招生网上报名系统”(以下称网上报名系统,网址:http://www.eesc.com.cn/gzks),使用高考报名号及密码进行报名。考生学业水平成绩等资料由系统自动验证审核,无需提交纸质材料。
注意:高校在校生、2020年被“依学考成绩录取”或“3+专业技能课程证书”考试录取的考生,以及被2019年第二期高职扩招录取的考生不得再参加自主招生考试报名。
(二)报考流程。考生在“学考+网测”(面向普通高中考生)、“学考+校测”(面向普通高中考生)两种考核方式中选择一种进行报考,填报志愿及按要求缴交考试费。考生缴交考试费后,将不得更改考核方式。
(三)报考费用。40元/生(如与网测专业报考费不相符,以网测专业报考费为准)。
五、考核方式
我校自主招生(面向普通高中生)采用“学考+网校”和“学考+校测”考核方式。满分400分,其中,学考成绩满分300分,“网测”满分100分,“校测”面试满分100分。我校“学考”成绩要求,原则上不低于100分。
(一)“网测”专业。包括电子商务、建筑工程技术、嵌入式技术与应用3个专业。“网测”考核方式的考生,按照预约时间选择最多2个专业大类职业适应性测试视频进行网上观看及测试。同一个视频最多可进行2次观看及测试,测试系统保留考生最好成绩。完成“网测”后,考生根据取得的成绩选择与网测专业大类视频相匹配的院校专业填报志愿。考生可根据“网测”专业大类情况和成绩选择报考我校1个专业志愿。
注意:拟报考我校相关专业的考生,务必选择报考专业对应的大类视频进行“网测”,否则无法报考。
(二)“校测”专业。包括食品生物技术、茶艺与茶叶营销、酒店管理、饲料与动物营养、水产养殖技术专业5个专业。“校测”采取线上面试的形式开展,面试考试分值满分为100分。考生根据面试评委老师提出的问题进行回答,主要考察考生语言表达能力、逻辑思维能力、临场应变能力等。考生回答评委老师提出的相关问题后,可即兴进行特长介绍或才艺展示。
(三)考核大纲请关注我校招生网。
六、考试时间与形式
(一)面试时间:2020年4月29日(星期三),下午1:00-5:00。
(二)面试形式:本次面试使用“腾讯会议”APP软件,采取网络视频面试的方式进行。
具体考试安排请关注我校招生网。
七、录取规则
(一)我校执行教育部规定的“院校负责、招办监督”的录取体制。招生录取严格遵守教育部、省招生办公室的有关政策和规定,以考生的成绩为基本依据,本着公平、公正、公开的原则,综合衡量德智体美劳,择优录取。
(二)我校根据报考考生的专业志愿及成绩情况划定各专业最低录取分数线。原则上,拟录取普通高中考生的文化素质考核成绩(即学考成绩)不得低于100分;拟录取“学考+网测”考生的“网测”考核成绩不得低于60分。我校按照考生合成总分从高到低择优录取考生。面向普通高中考生总分相同时,按职业技能考核(即网测、校测)成绩从高分到低分择优录取。无普通高考体检结果或体检不合格者不能被录取。
(三)我校拟录取公示期间,若有考生自愿放弃,不再顺延录取后续考生。某专业生源不足时可以申请调整计划到生源充足的专业。
(四)公示无异议后,我校拟录取的考生名单报广东省教育考试院审核备案,经省招生办公室审核通过的考生方可确认为正式录取。我校根据省招生办公室审核通过后的名单发放录取通知书,并在学校网站上公布。
(五)报考我校自主招生(面向普通高中生)并被录取的考生可参加夏季高考本科层次院校的录取,但不能参加夏季高考专科层次院校的招生录取。高职院校自主招生录取考生参加夏季高考被本科院校录取后,取消高职院校自主招生录取资格。我校不得接受被本科院校录取的考生报到注册。
八、招生咨询及联系方式
咨询电话:020-22014966;
传真:020-22014969
电子邮箱:gdkmzsb 163.com
学校网址:www.gdkm.edu.cn
招生网址:www.gdkm.edu.cn/Category_38/Index.aspx
学校地址:广州市白云区石庆路388号招生办公室
邮编:510430
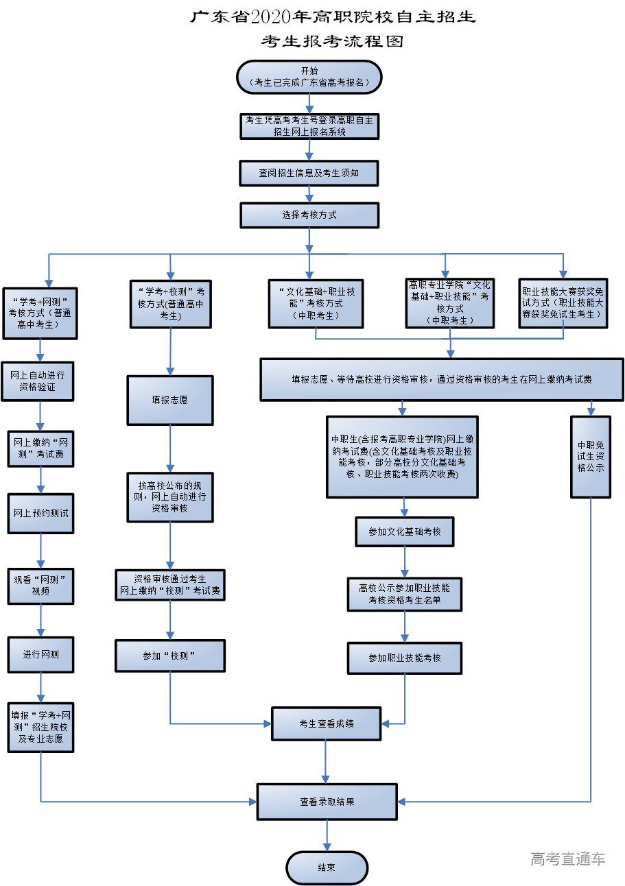
九、报考流程图
十、我校2020年自主招生(面向普通高中生)工作日程安排
广东科贸职业学院2020年自主招生(面向普通高中生)工作日程安排
备注:面向中职生的高职自主招生相关工作时间安排另行通知
十一、专业介绍
(一)“网测”专业----电子商务、建筑工程技术、嵌入式技术与应用
电子商务
培养目标:本专业采用“校企共建、工学结合”人才培养模式,同时将创新创业、思政育人元素融入课程教学,培养德、智、体、美、劳全面发展,具有良好的职业素养,适应生产、建设、管理、服务第一线需要的,主要从事面向现代企业的网络营销与推广、网店经营与管理、商务服务管理领域从事网络营销与服务的发展型、复合型和创新型的商务技能人才。
主要课程:网店经营与管理实务、计算机图像处理、网络推广实务、网页设计与制作、跨境电子商务实务、网络营销策划实务、数据库技术与应用、电子商务系统分析与设计、移动电子商务、商务摄影技术、多媒体动画制作、大数据分析与应用、电子商务安全与支付、国际贸易实务、电子商务物流实务、电子商务沙盘实训、客户服务实务、商务沟通等。
技能证书:1+X系列职业技能等级中的“网店运营推广证书”、“电子商务数据分析证书”、全国计算机信息高新技术办公软件应用模块、网页设计模块、图像处理模块(国家职业资格四级)、阿里巴巴CETC能力证书(中级)、国家英语等级证书A、B级、大学英语四、六级证书。
就业方向:现代企业电子商务部门、电子商务企业、网店、电子商务类咨询公司从事网络营销策划、网络推广、外贸电子商务、网店运营、网页美工、网店客服、网站规划、网页前端设计、商务摄影等工作。
第七届“博导前程杯”全国电子商务运营技能竞赛广东赛区决赛中获得特等奖和一等奖
建筑工程技术
培养目标:培养德、智、体、美、劳全面发展,具有中小型建筑工程设计、施工组织管理、工程监理、材料检测鉴定、建筑工程测绘、编制概预算等能力,能够胜任建筑设计绘图员、施工员、质检员、材料员、造价员等工作的高技能人才。
主要课程:高等数学、建筑制图、建筑力学、建筑结构、土力学与地基基础、建筑测量、建筑施工、建筑材料、房屋建筑学、建筑工程概预算。
技能证书:计算机辅助设计绘图员、工程测量员、装饰装修工、建筑材料试验工等职业资格证书。
就业方向:建筑及房地产行业一线岗位从事与建筑工程有关的生产、技术、管理、服务等工作,包括工程施工员、工程造价审计员、工程监理、材料员、资料员等岗位。
嵌入式技术与应用(物联网)
培养目标:培养德、智、体、美、劳全面发展,具有良好的职业素质,主要面向嵌入式、物联网、移动互联、消费电子、IT等行业及相关企事业单位,从事嵌入式系统设计、物联网产品设计、自动化控制、无线传感网络、智能家居、远程监控、移动开发等相关工作的高技能型人才。
主要课程:《C语言程序设计》、《Java程序设计》、《电子电路基础》、《单片机技术》、《嵌入式技术》、《物联网技术》、《传感器及RFID技术》、《网络技术》、《微处理器原理》、《电子工艺》、《Android移动应用开发》、《物联网综合实训》、《企业项目实训》等。
技能证书:广东省计算机学会及国家级众创空间颁发的“嵌入式系统工程师”证书,可选考工业和信息化部颁发的“嵌入式工程师”证书。
就业方向:在嵌入式企业从事消费类电子、汽车电子、工业控制、医疗器械等产品的软硬件设计、工程安装调试、系统运行维护、售前售后技术支持等工作;在物联网企业从事移动互联、智能家居、智能交通、智能监控、智能农业等相关产品的设计、安装、维护及技术支持工作;在IT企业及事业单位从事移动产品的Android应用开发、信息系统管理、软件技术支持等工作。
荣获广东省第三届“挑战杯-彩虹人生”大赛特等奖
(二)“校测”专业----食品生物技术、饲料与动物营养、水产养殖技术、茶艺与茶叶营销、酒店管理
食品生物技术
培养目标:培养德、智、体、美、劳全面发展,具有良好的职业素质,主要面向广东区域食品、农产品、保健品及生物技术应用等行业,在生产、管理、服务第一线从事食品生物技术的开发、应用和经营管理等工作的高级技术技能人才。
主要课程:无机与分析化学、有机化学、食品微生物基础、食品微生物检验技术、生物化学、食品分析与检验、发酵生产技术、食用菌技术、生化分离技术、酿酒工艺与设备、仪器分析、食品营养与卫生等。
技能证书:高等学校英语应用能力A或B级证书、计算机应用水平I级或II级证书、食品检验工(中级)或化学检验工(中级)职业技能证书。
就业方向:各类食品加工企业、餐饮企业、流通企业、检测机构、卫生防疫、科研机构及院校、检验检疫等检验检测人员;各类食品加工企业、餐饮企业、食品流通企业等生产、质量、技术管理人员;以及各类食品企业的销售人员等。
学生创业团队培育黄金茹
饲料与动物营养
培养目标:主要面向大中型饲料企业、养殖企业,培养能够胜任从事生产及管理、检验化验及品控管理、营销及技术支持等岗位的发展型、复合型和创新型技术技能人才。
主要课程:动物营养、配合饲料生产、饲料分析与质量检测、饲料添加剂与分析检测、饲料营销与技术服务、饲料法规、饲料仪器分析、饲料卫生防控、营销心理分析、养猪与猪病防治、养禽与禽病防治、养鱼与鱼病防治、动物生化、动物生理、动物解剖组织、动物微生物与免疫、动物药理、无机及分析化学。
就业方向:大中型饲料企业生产及管理员、检验化验及品管员、营销及技术员;畜牧业企业动物养殖技术员;教学研究部门的生产、科研辅助人员;自主创业等。
(学生在使用高效液相色谱法检测饲料中维生素的含量)
水产养殖技术(学校创新创业示范建设专业)
培养目标:面向水产和水族产业的企事业单位,培养能够胜任水产和观赏水族的养殖与贸易、苗种繁育、水质调控、水族工程设计与鉴赏、水生动物营养与病害防治、涉渔产品营销、相关企业经营管理等发展型、复合型、创新型的高级技术技能人才。
主要课程:水质监测与调控、鱼类学、生物饵料培养、观赏水生动物养殖、水产经济动物增养殖、水族造景创意与设计、水生生物学、水产微生物学、水产动物病害防治、特种经济动物养殖、渔业企业经营管理等。
就业方向及前景:
方向:现代渔业技术和水产养殖技术人员、观赏水生动物养殖技术人员、水族技术研发与推广人员、水生动物疫病防治技术人员;动物保健品、生物制品等水生动物相关产品营销服务人员;教学研究部门的生产、科研辅助人员;自主创业等。
前景:中投顾问发布的《2016-2020年中国水产养殖业投资分析及前景预测报告》指出:中国的水产养殖产量达到4300万吨,渔业经济总产值超过2.5万亿元;水产品出口额占全部农产品的1/3;全省大中型水产企事业单位不下千家,每年需求高职层次人才在1000人以上;
2019年我校校企见面会,广东海大、利洋水产、新希望六和、珠海海龙、北京生泰尔等12家水产及水产相关企业,计划提供200余个岗位,但我们应届学生只有38人,水产毕业生供不应求。
合作企事业单位:广东海大集团股份有限公司、广州长隆野生动物世界、通威集团有限公司广东分公司、广东恒兴集团有限公司、广东粤海集团有限公司、广州利洋水产有限公司、北京生泰尔科技有限公司、中国水产科学院南海水产研究所、中国水产科学院珠江水产研究所、广东省水产技术推广总站等。当年就业率100%,月起薪5000元以上。
学生在水产实训室开展实训
茶艺与茶叶营销
培养目标:面向茶产业的实际需求,培养德、智、体、美、劳全面发展,具有良好的职业素质,熟悉茶叶审评、茶文化历史、茶叶科学等专业知识;胜任茶叶品质鉴定、茶叶贸易与营销、茶艺编创与展演、茶企业经营管理、茶叶质量检验、茶业会展营销等工作的高级技术技能人才。
主要课程:茶叶品质鉴评技术、茶叶市场营销、茶叶企业经营管理、茶店茶馆经营管理、茶艺基础实务、茶艺编创与表演、茶叶贸易实务、国际贸易实务、电子商务与网络营销、茶叶加工技术、茶文化概论、茶树栽培与品种利用、茶具与茶叶收藏鉴赏等。
技能证书:国家中高级评茶员、高级茶艺师、中级茶叶加工员等资格证书。
就业方向:茶叶企业、茶叶进出口贸易公司、茶叶加工企业等的茶叶审评、营销和经营管理岗位;茶产品质量检验与管理技术岗位;职业中学、技能培训学校的教辅人员;茶叶科研院所的研究助理;其它与本专业相关的岗位。
茶艺专业学生在第十届中俄文化交流会上展示中华茶艺
酒店管理
培养目标:面向酒店和旅游行业,培养具有良好职业道德素养、基本理论知识和操作技能,具有良好的语言沟通能力、管理能力,熟悉人文地理文化,具有较高信息化素养特别是熟悉酒店信息管理系统,德、智、体、美、劳全面发展的复合型、创新创业型高素质高技能人才,并具备成为酒店中高层管理人员的发展潜力。
主要课程:酒店企业经营与管理实务、酒店人力资源管理、酒店与餐饮服务、现代酒店营销策划、管理学基础、酒店管理概论、旅游学概论、现代交际礼仪、酒店法律法规实务、星级酒店管理、酒店财务管理、前厅与客房管理实务、酒店电子商务、企业经营管理沙盘、酒店康乐运作实务、公共关系实务、酒店设施管理、酒店服务心理学、宴会组织与设计、商务会议管理实务、酒店常用办公软件、酒店实用英语、酒店管理沟通、团队管理、导游业务等。
技能证书:酒店岗位职业资格证书(餐厅、客房、前厅服务员等)、导游资格证、茶艺师、人力资源管理等。
就业方向:本专业学生主要面向酒店、餐饮、旅游行业、企业单位,从事酒店基层、中层管理工作和基层服务工作,本专业毕业生主要面向的就业岗位包括:酒店行政人资助理(连锁酒店分店店长)、酒店营销助理、酒店前台管理、酒店客房管理、酒店餐饮管理、酒店商务服务助理等。
实习实训









