为全面落实全国教育大会精神,深入贯彻《国务院关于深化考试招生制度改革的实施意见》(国发〔2014〕35号)、《教育部关于在部分高校开展基础学科招生改革试点工作的意见》(教学〔2020〕1号)等文件要求,服务国家重大战略需求,加强基础学科拔尖创新人才选拔培养,经批准我校2022年继续开展基础学科招生改革试点(以下简称“强基计划”),探索多维度考核评价模式,旨在为国家重大战略领域输送后备人才。
一、招生对象及报名条件
各省(区、市)符合2022年全国普通高等学校招生全国统一考试报名条件,有志于服务国家重大战略需求的学生。申请报名考生分为以下两类:
第一类:综合素质优秀或基础学科拔尖的考生
第二类:相关学科领域具有突出才能和表现的考生
第二类考生特指高中阶段获得全国中学生奥林匹克竞赛(数学、物理、化学、生物、信息学)全国决赛二等奖及以上同学(获奖名单以中国科协(http://gs.cyscc.org/)公示为准)。
二、招生专业及招生计划
我校2022年强基计划各省(区、市)招生计划数以报名系统公布为准。
我校2010年成立了“致远学院”,同年以其为依托的上海交通大学“基础学科拔尖学生培养试验计划”被正式纳入国家教育体制改革试点项目。2014年开始实施致远工科荣誉计划,2015年开始实施致远医科荣誉计划。2018年,在教育部“基础学科拔尖学生培养计划”实施十年总结评价中,学院代表上海交通大学获线上线下全优评价,得到教育部与评审专家们的高度肯定。
结合文件精神,此次我校数学与应用数学、物理学、化学、生物科学、生物医学科学、工程力学等六个学科将以“致远学院”为支撑开展“强基计划”,同时度身定制极具特色的“4+4”或“4+5(含海外学习)”本博培养模式,为服务国家重大战略需求培养拔尖创新人才。
招生专业和科类(选考要求)见下表:

三、报名方式与选拔程序
(一)报名时间和办法
即日起至4月30日考生可登录上海交通大学强基计划报名平台(https://bm.chsi.com.cn/jcxkzs/sch/10248),按要求准确、完整地完成网上报名,报考我校强基计划的考生不能兼报其他高校强基计划。
(二)考生参加统一高考
(三)高校考核及志愿确认
1. 笔试
所有按要求完成报名的考生可参加我校组织的笔试(高考后一周内),具体时间安排详见准考证。笔试由数学、物理两门科目组成。我校将根据笔试成绩,按照不超过各省(区、市)招生计划6倍的比例,分别确定各省(区、市)笔试通过考生名单,末位同分考生均予以入围。未通过笔试的考生不参与后续环节及录取成绩排序。
2. 志愿确认
笔试通过的考生在报名系统内进行上海交通大学强基计划志愿确认,签订并上传承诺书。未进行志愿确认的考生将视为放弃强基计划选拔。
3. 综合面试
在高考成绩公布前,对笔试通过且完成强基计划志愿确认的考生进行综合面试和体育测试。具体安排详见准考证。综合面试包含科研潜质及创新素养评估,主要考察考生分析问题、解决问题的能力,表达能力和创新思维等。考生综合素质档案将提供给面试专家,作为面试评分的重要参考。面试采取专家、考生“双随机”抽签的方式,全程录音录像。
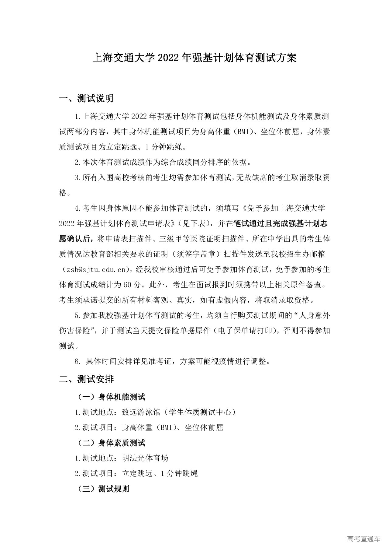
4. 体育测试
体育测试项目包括身高体重(BMI)、坐位体前屈、立定跳远、1分钟跳绳,体育测试成绩作为综合成绩同分排序的依据,体育测试无故缺席的考生取消录取资格。具体测试方案见附件。
5. 第二类考生不参加笔试,将结合学科特长单独考核,体育测试要求相同。
学校考核工作方案视疫情防控情况可能作出相应调整,届时再行通知。
(四)录取办法
1. 综合成绩计算办法
综合成绩(满分1000分)=高考成绩/高考成绩满分*850(四舍五入取2位小数)+ 高校考核成绩(四舍五入取2位小数)。
高校考核成绩满分150分,其中笔试成绩占100分,综合面试成绩占50分。
备注:高考成绩不含任何政策加分。
2. 确定录取名单
高考成绩出分后,对于第一类考生,依据各省(区、市)强基计划数按综合成绩由高到低确定强基计划拟认定名单。若考生综合成绩相同时,再依次以高考成绩(不含任何政策加分)、高考数学成绩、高考外语成绩、高考语文成绩、体育测试成绩排序。录取专业采用“专业志愿平行”,分数优先原则,不设级差分。对达到综合成绩最低录取分数线,但未达到所填报专业分数要求、且愿意服从专业调剂的考生作调剂录取。
对于第二类竞赛获奖考生,综合成绩达到本省(区、市)第一类考生最低录取分数线的,予以认定,其录取专业参考综合成绩及竞赛成绩。该类考生不占用本省(区、市)第一类考生计划。
拟录取的两类考生高考成绩总分不得低于所在省(区、市)本科一批录取最低控制分数线(合并录取批次省(区、市)为单独划定的相应分数线)。
强基计划预录取名单经学校招生工作领导小组审定后,报各省级招办审核并办理录取手续。被录取的考生不再参加本省(区、市)后续高考志愿录取;未被录取的考生可正常参加后续各批次高考志愿录取。
四、培养特色
一支撑:以致远学院涵盖数、理、化、生、计算机、医学等基础学科的拔尖培养基地为支撑,充分发挥十余年拔尖人才培养的经验,结合各院系特色,为学生提供最坚实的基础。
双协同:构建校院双协同的人才培养质控体系,通过院系的持续跟踪及学校的定期调研,建立学生成长档案,为学生成长保驾护航。
三融合:专业融合,通过交叉课程模块、辅修专业、本科生研究计划(PRP)等打开专业边界,研究生阶段更是围绕国家重点领域给予学生更多的专业选择,既可以继续在原学科深造,也可以选择进入国家重大战略需求关键领域相关工科学科进行交叉培养。打造“4+4”或“4+5(含海外)”的本博培养模式,鼓励优秀本科生提前修读研究生课程。科教融合,注重科研训练,鼓励国家重点实验室等前沿研究中心为本科生提供科研平台。
四模式:导师制,为学生配备高层次人才作为导师或班主任,在学业、研究、就业等方面给予全方位的引领与指导;奖助制,提供丰富多样的奖助学金激励,为学生的学习生活、学术交流等提供充足的保障;动态化,实行阶段性考核和分流机制,掌握学生动态给予最合适的培养方式;个性化,为学生打造多元化成才路径,鼓励院系实行“一人一案”的个性化培养。
五育人:以价值引领、知识探究、能力建设、人格养成的培养理念为牵引,将思政与培养相结合,将理论与实践相结合,将个性化与均衡化相结合,坚持德育为先、能力为重、德智体美劳全面发展。
各专业培养方案咨询方式见本科招生网。
五、其他说明
(一)强基计划录取考生入学后原则上仅可在本校强基计划招生专业范围内转相近专业,同时将按照培养方案规定实行阶段性考核和分流机制。考核不合格者将退出强基计划,转入同专业普通班。空出的名额,可从校内相近专业补充学习成绩优秀且有意愿加入强基计划培养的学生进入计划内培养。
(二)关于学生综合素质档案,对于已建立省级统一信息平台的省份,将由省级教育行政部门直接上传至强基计划报名系统。对于尚未建立省级统一信息平台的省份,将由各省级教育行政部门汇总本地各中学报考学生的综合素质档案后,统一上传至强基计划报名系统。
(三)对于综合素质档案造假或在高校考核中舞弊的考生,将取消强基计划的报名、考试和录取资格,并将有关情况通报相关省级招生考试机构或教育行政部门,取消其当年高考报名、考试和录取资格,并视情节轻重给予3年内暂停参加各类国家教育考试的处理。已经入学的,按教育部和我校相关规定取消学籍,毕业后发现的取消毕业证、学位证。中学应当对所出具的材料认真核实,出现弄虚作假情形的,我校保留采取相关措施的权利。
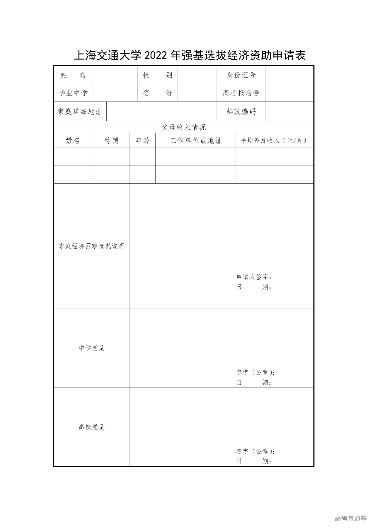
(四)选拔测试期间,考生的交通、食宿等费用自理。入围高校考核且家庭经济困难的考生可向我校提出申请,我校可酌情提供保障性路费和住宿补贴。
(五)报名我校强基计划的考生,身体条件须满足教育部《普通高等学校招生体检工作指导意见》中相关专业的规定及要求。
(六)我校强基计划各项工作按照教育部相关政策执行,如遇政策调整,则按新政执行并及时公布。
(七)学校未委托任何个人或中介组织开展强基计划培训活动,不举办任何形式的营利性培训活动。
六、监督保障机制
(一)成立上海交通大学强基计划领导小组,领导强基计划整体培养工作,设立上海交通大学强基计划工作小组,负责强基计划的组织与实施。具体招生改革试点工作在学校招生工作领导小组的领导下,由招生办公室负责组织和实施。我校在实施本简章的过程中做到招生方案公开、选拔方法公平、录取标准公示。
(二)我校将对录取的学生进行入学资格复查,对不具备入学资格的学生,按教育部相关规定处理。
(三)上海交通大学“强基计划”招生工作接受上海交通大学纪检、监察部门全程监督,并接受社会监督。
七、咨询方式
地址:上海市东川路800号新行政B楼333室上海交通大学招生办公室
邮编:200240
招生咨询电话:021-34200000
传真:021-34207255
电子邮箱:zsb@sjtu.edu.cn
上海交通大学本科招生网:http://admissions.sjtu.edu.cn
官方微信公众号:apply_SJTU
微信名:上交大
上海交通大学监察处电话:021-34206217
阳光高考信息平台:gaokao.chsi.com.cn
八、本简章解释权属上海交通大学招生办公室。
上海交通大学招生办公室
2022年4月
附件1:上海交通大学2022年强基计划体育测试方案.docx
附件2:上海交通大学2022年强基选拔经济资助申请表.docx.docx



