学校简介
河源职业技术学院是一所由河源市人民政府举办的全日制普通高等学校,是广东省示范性高等职业院校,位于广东省河源市江东新区。学校背靠梧桐山,面向东江河,紧依东环路,风光旖旎,交通便利。学校占地面积1500亩,总建筑面积27.7万平方米,校园内教学大楼、老隆师范纪念楼、学生公寓、师生饭堂、图书馆、实训中心、学术交流中心、体育馆等基础设施一应俱全;荟萃湖、贤能广场、萧殷广场、铭德榕、桃李园、双馨园、书香园等人文景点蕴寓丰富的文化内涵。得天独厚的地理位置和优美的校园环境,使学校成为莘莘学子求学修身、磨炼技能的理想场所。
学校2001年由原广东老隆师范学校升格成立,2004年整体搬迁至河源市区办学,2007年底通过教育部高职高专人才培养工作水平评估,2010年成为全省15所中高职对口自主招生的职业院校之一,2011年成为全省三二分段招生试点院校之一,2013年获得第二批广东省示范性高等职业院校项目立项,2018年通过项目验收,正式成为广东省示范性高等职业院校。
学校有全日制大专在校生13352人,教职工670人,其中专任教师468人,其中副高以上职称157人,博士、硕士共361人,双师素质教师477人。学校下设机电工程学院、电子与信息工程学院、工商管理学院、老隆师范学院、人文艺术学院、继续教育学院、思想政治理论教学部等7个教学院部;设有应用电子技术、模具设计与制造、旅游管理、服装设计、文秘、学前教育等48个专业;建有电子信息工程技术、旅游管理、学前教育等3个省级专业群;建有40个校内实习基地,校外实习基地581个;现有教学仪器设备总值2.33亿元,图书馆纸质藏书110.73万册。
学校坚持党的领导不动摇,坚持“省内一流、国内领先”目标不动摇,坚持教育教学改革不动摇,坚持“规则意识、责任良知”不动摇,积极探索政、行、企、校“四方联动”办学体制机制,创新产教融合、校企合作人才培养模式,推进“教学做一体化”教学改革,将学校教学过程与企业生产过程紧密结合,突出教学的“行动导向、项目载体、能力本位、做学一体”,切实提高学生的专业知识、技能水平和岗位适应能力。同时,学校强调人文素质教育,积极构建融“教书育人、管理育人、服务育人、环境育人”于一体的“文化育人”体系,突出大学生人文精神与科学精神的同步发展,努力提高大学生的综合素质。
经过长期努力,学校的教育教学改革取得优异成绩,拥有中央财政支持实训基地2个,省财政支持实训基地3个;拥有中央财政支持“高等职业院校提升专业服务产业发展能力项目”专业2个,省级示范性专业2个,省级重点专业5个,省级品牌专业3个,省级现代学徒制试点专业9个、国家级现代学徒制试点3个。建有1门国家级精品课程,20门省级精品课程,5门国家教指委精品课程。
学校技能大赛成绩突出。自2008年国家举办全国职业院校技能大赛以来,我校组队代表广东省参加全国职业院校技能大赛,共获得10个一等奖,40个二等奖,22个三等奖的好成绩,获奖总数排名广东省第四。
学校高度重视科学研究和社会服务。学校科研平台建设取得新突破,建成博士工作站1个,广东省应用技术协同创新中心3个,广东省工程技术研究中心5个,广东省农业科技创新中心1个,广东省产教融合创新平台1个,河源市工程技术研究中心10个,河源市农业科技创新中心1个,河源市技术应用研究院2个。近五年承担市级以上科研项目577项,其中省级以上项目125项;出版著作87部,发表论文1117篇,其中核心刊物以上发表84篇;获授权国家专利202件,其中发明专利13件;科研经费总额2700多万元,其中横向技术服务到款额800多万元。学校于2013年6月牵头组建了校企合作办学理事会,搭建了“政行企校、四方共建”的紧密型校企合作平台,现有成员单位156家。学校与河源市“五县三区”产业园和科技部门实施“战略合作”,建立了科技特派员常态化工作机制,组建科技服务团队,服务河源企业200多家。选派农村科技特派员10多名,深入河源市30多个贫困村开展人才对接和科技服务,为乡村振兴发展提供有力的技术和人才支撑。
学校近年毕业生总体就业率达99%以上,稳居全省同类高校前列,毕业生用人单位满意率达到92%。由于毕业生广受社会欢迎,学校招生形势喜人。目前,学校面向全国9省招生,新生报到率连续三年达86%以上。
招生对象
符合2022年广东省普通高校高考报名条件的在职退役军人(网上自主招生报名时须提供劳动合同)。符合条件的退役军人回户籍所在地县(区)教育局招生办公室参加高考补报名和网上自主招生报名、志愿填报,网上自主招生报名前由退役军人户籍所在地县(区)退役军人事务局审核退役军人身份。
招生专业和计划
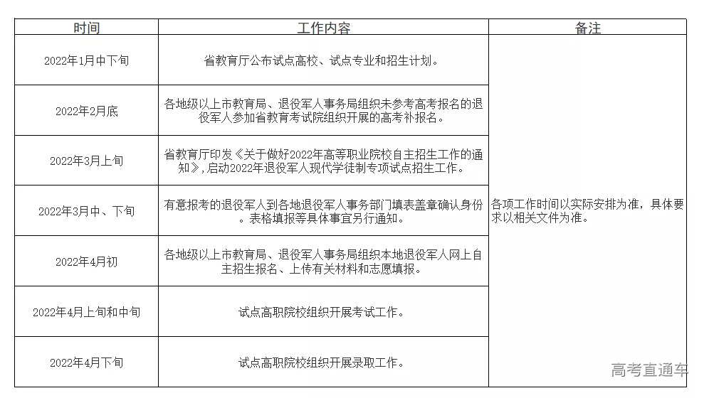
招生工作时间安排
报考办法
一、高考补报名
1.时间安排:2022年2月21—23日。
2.补报名流程:
1)考生注册。考生应先进入广东省普通高考报名系统(网址为:https://pg.eeagd.edu.cn/ks),凭姓名、证件号注册考生账号,设置密码,并绑定手机号。
2)报名资格初核。报名前,考生应事先准备符合我省报考资格的相关证明材料(含身份证、户口簿、学籍学历等材料),到户籍所在地县(区)招生办公室进行报名资格初核。
3)网上报名。凭考生号和注册时设置的密码登录广东省普通高考报名系统进行网上报名。网上报名时,考生须认真阅读报考须知,签订《考生诚信考试承诺书》,并按系统指引,录入本人的基本信息(含普通高中学业水平考试选择考科目在内的报考信息、联系方式、个人简历、家庭情况等),上传身份证、户口簿等身份证明材料(其中身份证号44开头的广东户籍考生如经报名系统核查户籍信息验证通过的,无需上传),采集和上传相片,并交纳报考费。上传的报名材料支持JPG/PNG/PDF文件格式,大小不超过2M,其中身份证要求上传正反两面、户口簿要求上传首页、户主页、父/母亲或监护人页、考生本人页,考生可提前准备好电子文档,方便报名时上传。
4)确认报名。网上报名完成后,考生还须在规定时间内持二代(或三代)身份证、户口簿、学籍学历等证明材料到户籍所在地县(区)招生办公室办理确认报名手续。确认报名手续包括确认报名资格、校对和核准报考信息等。具体报名办法按《广东省2022年普通高校招生统一考试报名实施细则》(粤招〔2021〕7号)进行。
5)高考补报名详细要求请访问广东省教育考试院网站公告查询(https://eea.gd.gov.cn/tzgg/content/post_3774446.html)。
二、网上自主招生报名
具体时间安排及报名方式待定,请留意我校招生信息网通知。
三、注意事项
取得高考报名号及网上自主招生报名两项手续缺一不可,请务必在2月21-23日办理高考补报名手续,否则下一阶段的网上自主招生报名将无法完成。因网上自主招生报名事项的相关工作通知暂未下发,请考生在完成高考补报名手续后留意我校招生信息网通知,或关注我校“河职招生”微信公众号。
考核及录取规则
一)考试招生方式
专项试点采用自主招生方式,免文化素质考核,由试点高校自主命题,组织实施职业技能考核,分专业组织命题,根据高职自主招生选拔性考试的特点,适当增加试题区分度,按专业招生计划从高分到低分择优录取。
(二)免试录取规则
根据国家和省有关文件精神,在省级(含)以上行政部门主办的职业技能大赛获奖的学生,经试点高校核实资格、公示无异议后,符合国家、省、学校相关要求的,可免试录取。具体条件和要求,详见我校招生信息网通知(http://zsb.hypt.edu.cn)。
(三)时间安排
待定,请留意我校招生信息网通知(http://zsb.hypt.edu.cn)。
培养方式
(一)培养模式
采用在岗培养与学校培养相结合的学徒制人才培养模式,实行工学交替等学习形式,采取方便就学、灵活多元的教学模式,探索线上与线下混合教学,实施学分制管理改革。
(二)学籍管理
专项试点班学生在2022年秋季入学,符合试点高校毕业条件和要求的,可获得试点高校有关专业普通专科毕业证书。学制统一为3年,总学时不低于2500,其中集中学习不得低于总学时的40%。专项试点班学生不得转学,不得转入非试点班,非试点班学生不能转入试点班学习。原则上不得转专业、不得转教学地点,个别学生因工作地点变动等特殊情况申请转教学地点,理由充分、情况属实且符合相关要求的,有关高校可同意学生转教学地点;转入地专业选择受限制的,如符合国家和省相关要求,可转专业,但不得转入非2022年退役军人现代学徒制专项试点招生专业。
(三)教学管理
试点高校要全面落实《关于做好高职扩招生源教育教学管理的指导意见》(教职成厅函〔2019〕20号)、《关于组织高职院校面向社会人员做好普通高等职业教育人才培养工作的通知》(粤教职函〔2019〕137号)等文件要求,协同当地退役军人事务部门,强化协同培养,严格教学管理,确保人才培养质量。各地退役军人事务部门要加强对录取退役军人的管理,指派政治素质、意志品质、能力作风过硬的工作人员担任各班班主任,负责退役军人的考勤、纪律管理和思想政治教育工作;各试点高校要根据有关规定,给予班主任补助,落实各项保障措施,加强班主任的管理。
收费和资助政策
(一)专项试点班学生应按规定交纳学费等费用,具体标准按物价部门相关规定执行。
(二)符合条件的专项试点班学生,可按《退役军人事务部等七部门关于全面做好退役士兵教育培训工作的指导意见》(退役军人部发〔2021〕53号)、《财政部 教育部 人力资源社会保障部 退役军人部 中央军委国防动员部关于印发〈学生资助资金管理办法〉的通知》(财科教〔2019〕19号)等文件要求申请资助。具体资助政策可登录全国学生资助管理中心网站(网址为:http://www.xszz.cee.edu.cn/)查询。不符合国家资助条件的学生,自行支付学费等费用。
联系方式
河源职业技术学院招生办电话:0762-3800006、3800003
地址:河源市东环路河源职业技术学院教学楼A103招生办公室
学校网址:http://www.hypt.edu.cn
招生网址:http://zsb.hypt.edu.cn
市教育局职成科电话:0762-3388620
市退役军人事务局移交安置和就业创业科电话:0762-3822289

