(以江苏省教育考试院公布为准)
为深化考试招生制度改革,拓宽优秀人才选拔渠道,促进学生素质全面发展,根据国务院、教育部、省教育厅有关教育改革文件精神和《省教育厅关于做好江苏省2022年高职院校提前招生改革试点工作的通知》(苏教考【2022】1号)要求,结合我校实际情况,特制订2022年南京铁道职业技术学院提前招生章程。
第一章总则
南京铁道职业技术学院位于南京市浦口区珍珠南路65号,招生代码1155。学校是中国特色高水平高职学校和专业群建设单位、国家优质高职院校、江苏省高水平高职院校建设单位、江苏省示范性高职院校。学校为省属公办高职高专院校,招生层次为专科。学生在校期间在规定的年限完成学业取得规定的学分并达到所在专业毕业要求,即可获得南京铁道职业技术学院颁发的普通专科毕业证书。
第二章组织机构
为保证提前招生选拔工作规范、有序、公平、公正,我校成立招生工作领导小组,加强对提前招生工作的领导。同时成立由相关职能部门、院系教师代表和同行专家组成的专家组及各职能组,建立健全各职能组职责,落实发布招生章程、学校考核、录取等工作和提前招生工作各项保障措施。招生工作在纪检部门全过程监督下进行,并接受社会各界监督。
第三章招生计划
一、招生对象
高中阶段德、智、体、美、劳诸方面协调发展,已参加2022年普通高考报名,且符合我校报名条件的高中教育阶段毕业生均可申请报考。考生须参加普通高中学业水平语文、数学、外语、思想政治、历史、地理、物理、化学、生物、信息技术等10门科目的合格性考试并取得成绩。其中,报考普通类专业的考生10门合格性考试科目中须有6门合格,报考艺术类专业的考生须有3门合格。
二、招生计划
学校统筹考虑江苏省高考报名人数、生源结构、行业和区域经济社会发展等因素,根据学校人才培养目标、办学条件、近几年招生计划编制情况,综合分析研判,确定本提前招生计划。
注:
1、以省教育厅核准公布计划数为准;
2、轨道类专业(包括地铁订单专业)建议男生报考(详见报考要求);
3、铁道运输类按大类招生,一学年后根据专业需求、学业情况、个人意愿等因素确定该大类范围内的具体专业;
4城市轨道车辆应用技术(5+0)为我校与南京工程学院高职本科分段培养项目。
第四章报名考试
一、报考要求
1.报考地铁公司订单专业的要求
(1)城市轨道交通运营管理、城市轨道交通通信信号技术、城市轨道车辆应用技术专业招生计划中含南京地铁公司订单计划。
(2)凡有意从事城市轨道交通工作并被录取到上述专业的考生,进校后要参加南京地铁的选拔,符合南京地铁组班条件的考生编入南京地铁订单班,其他考生编入本专业其他行政班级。订单班学生通过三年学习,按期取得毕业证书且考核验收合格后,将与南京地铁公司签订劳动合同。
(3)入职身体要求:符合高校招生体检工作指导意见中的要求,男生身高在170CM及以上,无色盲、色弱、弱视、高度近视,双眼矫正视力不低于5.0,身体健康,五官端正,无生理缺陷、心脏病、传染病及精神和心理障碍,无纹身,无口吃,普通话良好。根据岗位工作性质,地铁订单专业建议男生报考。
(4)因考生进校后外语教学为英语,请其他语种的考生慎重填报。
2.报考其他专业的要求
(1)参加江苏省高校招生统一体检,符合高校招生体检工作指导意见要求,并符合教育部规定的相关专业身体要求。
(2)报考铁道运输类(铁道交通运营管理、铁道信号自动控制、动车组检修技术、铁道供电技术、高速铁路施工与维护)、城市轨道车辆应用技术(5+0)、城市轨道交通运营管理、城市轨道交通通信信号技术、铁道通信与信息化技术、城市轨道交通机电技术、城市轨道车辆应用技术、铁道机车运用与维护、铁道车辆技术、城市轨道交通车辆制造与维护、城市轨道交通供配电技术、城市轨道交通工程技术、铁道工程技术、高速铁路综合维修技术、铁路物流管理等轨道类专业,要求考生无色盲、色弱,双眼矫正视力不低于4.8,男生身高在170CM及以上。特别提醒:考生入校后在新生体检中如出现上述问题,须转至非轨道类专业。
(3)因轨道企业用人要求和特有工种性质,轨道类专业建议男生报考。
(4)因考生进校后外语教学为英语,请其他语种的考生慎重填报。
被录取的考生入校后将进行体检和资格复查,体检不合格或资格复查不合格者,我校将报上级主管部门批准,取消其入学资格。
二、报名事项
1.报名形式:网上报名。考生根据合格性考试成绩、报名条件和专业计划,登录江苏省教育考试院官方网站(http://www.jseea.cn/)或我校网站(http://www.njrts.edu.cn/)进行网上报名。
2.报名时间:2022年3月9日—11日,截止时间:3月11日17:00。
3.相关费用:学校考核费用60元/人,体育、艺术特长生专业加试费用60元/人,以上费用按照苏价费〔2007〕423号、苏财综〔2007〕92号、苏教财〔2007〕89号文规定的标准执行。考生可提前登陆网上缴费平台缴费,也可以在考试当天来校缴费。
4.志愿填报:考生在同一科类内可填报6个专业志愿和1个专业调剂志愿,普通类和艺术类专业不跨科类兼报。
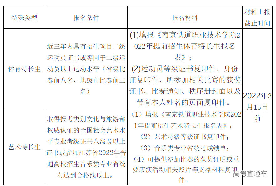
5.体育、艺术特长生的报名条件及报名材料:
注:以上考生报名还需符合我校2022年提前招生考生报考要求。
三、考试考核
1.考核工作在江苏省教育考试院的指导与监督下,我校采取“文化基础+综合素质”相结合的方式对考生进行考核。
(1)文化基础考试:由学校依据高中课程标准命题,对考生进行语、数、外综合测试,测试采用笔试方式,其中外语部分设英语、日语两个语种,考生选择其中一个语种参加考试。
(2)职业适应性测试:主要考核考生的职业认知、职业态度、职业倾向、心理素质、逻辑思维等,采用笔试方式,和文化基础考试同时进行。
文化基础考试、职业适应性测试对象含已取得体育、艺术特长生资格的考生。
(3)体育、艺术特长生专业加试:详见附件一、附件二。
2.考核分值
(1)文化基础考试:满分为200分,其中语文70分、数学70分、外语60分。
(2)职业适应性测试:对考生进行合格性评判,结果为合格或不合格。
(3)体育、艺术特长生加试:满分为200分,120分为合格分。
3.考核时间和地点
(1)考核安排在2022年3月20日,在我校(南京市浦口区珍珠南路65号)进行。具体安排和要求详见学校招生网,未按规定时间参加学校考核,视为放弃。
(2)体育、艺术特长生资格加试安排:2022年3月19日,在我校(南京市浦口区珍珠南路65号)进行。未按规定时间参加专业加试,视为放弃。
考试时间和地点如有变化会提前在学校招生网通知。考生最终考核结果,由招生工作处汇总后报我校招生工作领导小组审批,并向社会公布。
第五章录取规则
我校根据以下录取规则研究确定拟录取考生名单,上报江苏省教育考试院审核,审核通过后在学校招生网向社会公布。
一、录取规则
1、普通类、艺术类考生的录取
(1)考生总分=合格性考试成绩+文化基础考试成绩+政策加分。
(2)合格性考试成绩:语文、数学、外语、物理、历史每合格1门赋20分,政治、生物、地理、化学、信息技术每合格1门赋10分,不合格不赋分。
(3)录取规则:职业适应性测试不合格的考生不予录取。职业适应性测试合格的考生,按照“总分优先、遵循志愿”的原则,分科类根据考生考核总分,由高分到低分依次录取。总分同分的考生按文化基础考试成绩、合格性考试成绩、文化基础考试中语文、数学、外语成绩高者依次优先录取,如仍相同,比较考生志愿顺序,顺序在前者优先录取。服从志愿只在同科类的专业之间调剂,不跨科类录取。
2、体育、艺术特长生的录取
(1)考生总分=合格性考试成绩+文化基础考试成绩+政策加分。
(2)合格性考试成绩:语文、数学、外语、物理、历史每合格1门赋20分,政治、生物、地理、化学、信息技术每合格1门赋10分,不合格不赋分。
(3)录取规则:对已取得特长生资格且职业适应性测试合格的考生,分科类按考生总分高低,优先录取且尽量满足其第一专业。同一专业录取体育、艺术特长生原则上合计不超过6人。总分同分的考生按文化基础考试成绩、合格性考试成绩、专业加试成绩、文化基础考试中语文、数学、外语成绩高者依次录取。录取后的特长生,不得转入其他专业。具体办法详见附件一、附件二。
二、政策加分
我校严格按照教育部和省教育厅的相关规定执行加分优惠政策,并以江苏省教育考试院核定结果为准。
第六章日程安排和违规处理
一、日程安排
根据新冠肺炎疫情防控形势、省教育考试院下达的提前招生工作日程和我校实际情况安排,如有变化,我校将通过招生网发布通知。
二、违规处理
1.考生本人应本着“诚信”的原则参加考试,提供材料必须真实,如有弄虚作假者,一经查实,将取消其提前招生录取资格。
2.凡在提前招生中违规的考生及工作人员,按《国家教育考试违规处理办法》(教育部令第33号)和《普通高等学校招生违规行为处理暂行办法》(教育部令第36号)处理。考生的违规情况将报省教育考试院,记入高考诚信电子档案。
第七章收费标准和资助工作
一、收费标准
学费按苏物价[2014]136号文相关规定收取,文科类专业4700元/学年、工科类专业5300元/学年,艺术类专业6800元/学年。住宿费按苏价费[2002]369号、苏财综[2002]162号文相关规定收取,四人间1500元/学年,六人间1200元/学年。
二、资助工作
学校将精准落实各项资助政策,助力家庭经济困难学生顺利完成学业。家庭经济困难学生入学前可向户籍所在区县教育局学生资助管理中心申请生源地信用助学贷款。入学时如暂时无法缴纳学费,可通过“绿色通道”办理学费缓交手续。入学后可向学校申请家庭经济困难生资格,由学生资助中心认定后在奖学金、助学金、助学贷款、学费减免、缓缴学费、勤工助学、专项和临时困难补助、爱心基金等方面予以相应的资助。
第八章附则
一、政策说明
1.提前招生为国家授权学校独立组织考试录取的一种方式,且高考前就已完成录取工作。按教育部文件规定,考生参加提前招生考试,若被正式录取,不得参加全国统一高考,未被录取的可继续参加全国统一高考。
2.一经参加我校组织的文化基础考试或特长生专业加试并取得成绩的考生,学校将不再接受考生自愿放弃的申请。
二、温馨提示
1、我校招生工作严格按此章程执行,学校官网、官微、招生网和招生工作处为获取招生信息的正确途径,请家长和考生提高警惕,谨防上当受骗。
2、本招生章程由南京铁道职业技术学院招生工作处负责解释。(以江苏省教育考试院公布为准)
三、联系方式和申诉电话
学校地址:南京市浦口区珍珠南路65号
邮政编码:210031
学校网址:www.njrts.edu.cn
招生工作处咨询电话:13160086822、18662726287、13160086388、18651808258,(025)68204931、68204996、68533118
联系人:卢老师、马老师、管老师
传真:(025)68204931
电子信箱:ntyzsc njrts.edu.cn
申诉电话:(025)68533011
附件一:《南京铁道职业技术学院2022年提前招生体育特长生招生办法》
附件二:《南京铁道职业技术学院2022年提前招生艺术特长生招生办法》
南京铁道职业技术学院
2022年1月25日


