广东科贸职业学院2022年自主招生简章

2022-05-12 10:05 广东科贸职业学院 评论
广东科贸职业学院
广东广州市-公办-综合类
查看详情

激动~!

大家期待已久的
广东科贸职业学院
2022年自主考试招生简章来啦!
报名时间为
2022年5月12日至5月15日
明天就开始,
抓紧时间报名!


图片

HOT   HOT  HOT   HOT  HOT   HOT  HOT  


学校概况

广东科贸职业学院成立于1985年,是一所经广东省人民政府批准、教育部备案的公办全日制普通高等职业院校。


学校是广东省示范性高等职业院校,广东省大学生创新创业教育示范学校,农业农村部、教育部乡村振兴人才培养优质校,国家示范性职业教育集团培育牵头单位。


现有广州白云校区、广州天河校区、清远校区三个校区,办学涵盖农、工、经、管、文等专业领域,招生专业48个。


招生对象及报考条件


图片

01招生对象

图片

符合广东省招生委员会《关于做好广东省2022年普通高校招生统一考试报名工作的通知》(粤招〔2021〕7号)普通高考报名条件规定,参加了广东省2022年普通高考报名并确认报名资格的应往届高中毕业生和应往届中职(含中专、职中、技校,下同)毕业生。

图片

02报考条件

图片


报考普通高职自主招生

(1)招收普通高中考生。参加了2022年1月广东省普通高中学业水平合格性考试语文、数学、英语3门科目考试,且3门科目成绩总分(下称“学考成绩”,含加分)不低于100分。

(2)招收中职(含中专、职中、技校,下同)考生。学校自主招生招收应往届中职毕业考生的各专业对考生中职阶段就读专业及职业资格证书不做要求。

图片


报考普通现代学徒制试点考生

我校2022年与广东小微优税咨询有限公司联合开展普通现代学徒制试点,并面向应往届普通高中生和应往届中职生招收考生。招生方式:先招工后招生,考生应为广东小微优税咨询有限公司的在职员工。考生如有弄虚作假行为,将根据国家有关规定严肃处理,在报名阶段发现的,取消报考资格;在入学前发现的,取消入学资格;入学后发现的,取消录取资格或者学籍。

图片


符合中职技能大赛

免试资格的中职考生

根据国家和省有关文件精神,在校期间获得广东省中等职业学校技能大赛一、二等奖或全国职业院校技能大赛三等奖及以上奖项的中职学校应届生或毕业两年内的中职往届生报考我校,经我校核实资格、公示无异议后,符合相关要求的,可获免试资格。符合免试资格的考生所报考的专业要与中职所学专业、获奖证书项目相关。

考生根据自己实际情况,

填报1个专业

通过自主招生录取的考生,入学后不得申请转学,原则上不转专业。如确有特殊情形,按照《广东科贸职业学院转专业管理办法》有关规定执行。

图片




图片


图片

HOT   HOT  HOT   HOT  HOT   HOT  HOT   


招生专业及计划

(一)普通高职自主招生高中应往届毕业生计划215人,其中,学考+网测170人,学考+校测45人。详见下表。

面向普通高中应往届毕业生招生专业一览表

(学考+网测)

图片


面向普通高中应往届毕业生招生专业一览表

(学考+校测)

图片

(二)普通高职自主招收中职应往届毕业生585人。

面向中职(中专、技校、职中)应往届毕业生招生专业一览表

图片

注:中职就读专业:不限;职业资格证书:不作要求

(三)普通现代学徒制试点招生计划40人,与广东小微优税咨询有限公司联合面向高中应往届毕业生和中职应往届毕业生招生,试点招生专业工商企业管理。

普通现代学徒制试点招生专业一览表

图片

(四)本校技能大赛获奖免试招生计划不限,招收免试中职生专业为本年度开展普通高职自主招生招收中职考生的专业。普通现代学徒制试点招生专业不录取免试生,所有自主招生专业(含现代学徒)不免考专业技能考核。

图片




图片


图片

HOT   HOT  HOT   HOT  HOT   HOT  HOT  


报考方式及考试费用


报名时间

5月12日至5月15日

考生凭高考报名号及密码登录“广东省2022年高职院校自主招生网上报名系统”(下称网上报名系统,网址:https://pg.eeagd.com.cn/gzks)报名,签订《诚信考试承诺书》,在“学考+网测”(面向普通高中考生)、“学考+校测”(面向普通高中考生)、“文化基础+职业技能”(面向中职考生)、“普通现代学徒制试点”(不分考生类型)及“职业技能大赛获奖免试生”(面向中职考生)五种考核方式中选择一种填报志愿、缴交考试费,录入相关报名信息、上传有关证明材料(原件扫描版,下同)。

报名流程

考生须在规定时间内根据本人报考条件,在报考系统进行报考,填报志愿及按时缴交考试费,录入相关报名信息。考生报名审核通过后,不得更改报考专业,逾期不再办理报名及志愿填报手续。

报考材料

1.普通高中考生的学业水平成绩等资料由系统自动验证审核,无需提交纸质材料。

2. 中职考生通过报名系统上传证明材料。中职学校的应届毕业生须提供中职学校出具的“中职就读专业证明”,经手人签名及加盖学校公章,否则审核不予通过;往届毕业生提供毕业证书原件扫描版。中职就读专业证明见附件3。

3.普通现代学徒制试点考生须在报名系统上传中职、高中阶段毕业证书原件扫描版外,还须上传与试点招生专业合作企业签订的劳动合同原件扫描件。

4.符合职业技能大赛获奖免试录取条件的考生,还须在报名系统中录入参加的职业技能大赛名称、获奖项目名称、获奖等级、获奖时间等,并上传广东科贸职业学院2022年自主招生免试申请表和获奖证书原件扫描版。免试申请表见附件4。

报考费用

报考考生资格审核通过后,须在规定时间内完成缴费,缴费时间为5月12日9:00—5月17日前

报名考试费收费标准按省教育厅、省财政厅、省物价局有关文件(《关于调整我省普通高考术科等考试收费标准的复函》(粤价函〔2010〕79号)执行。


1.普通高职自主招生(高中生,学考+校测)考生,考试科目:职业技能;考试费40元。


2.普通高职自主招生(中职生)考生,考试科目:综合文化知识+专业综合理论+职业技能;考试费120元。


3.普通现代学徒制试点考生,考试科目:文化素质+职业技能;考试费80元。


4.注意:“学考+网测”考生须在报名期间(5月12日至15日)先网上缴纳考试费后进行“网测”。


5.其他通过资格审核的考生,须在5月12日至5月17日前缴纳考试费后,根据我校要求参加自主组织的相关测试。缴费流程详见附件5。

图片



图片

HOT   HOT  HOT   HOT  HOT   HOT  HOT  


考核方式、时间、地点

学校自主招生采用“文化素质+职业技能”或“文化基础(含综合文化知识和专业综合理论,下同)+职业技能”的考核方式学校根据生源类型不同,以相对统一的文化测试为基础,全面考核考生的综合素质和职业技能,实行分类考试、综合评价、择优录取。


具体考核方式查阅招生网站:

广东科贸职业学院招生信息网

www.gdkm.edu.cn/Category_1344/Index.aspx


考核时间:2022年5月21日(周六)上午9:00-12:00,下午2:00-5:00。

考核地点:“腾讯会议”线上平台。具体考试安排请关注我校招生网。

图片



图片

HOT   HOT  HOT   HOT  HOT   HOT  HOT  


招生咨询及联系方式

咨询电话:

020-22014966 / 22014969

招生网址:

www.gdkm.edu.cn/Category_1344/Index.aspx

学校网址:www.gdkm.edu.cn

2022年自主招生QQ群:659059167

图片



广东省2022年高职院校自主招生考生报考流程图

图片


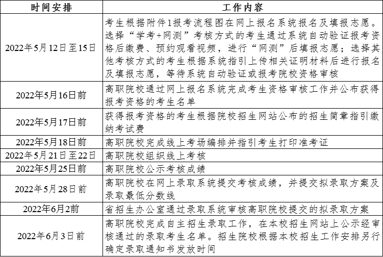
自主招生工作日程安排


图片



登录高考直通车APP
查看完整试题答案
好的
查看完整试题
特别声明:
1. 本站注明稿件来源为其他媒体的文/图等稿件均为转载稿,本站转载出于非商业性的教育和科研之目的,并不意味着赞同其观点或证实其内容的真实性。如转载稿涉及版权等问题,请作者在两周内速来电或来函联系,本站根据实际情况会进行下架处理。
2. 任何媒体、网站或个人未经本网协议授权不得转载、链接、转贴或以其他方式复制发表,违者本站将依法追究责任。
举报理由选择
确定
高考直通车官网

哇哦!快加入高考直通车APP,发现更多精彩内容,与学霸一起交流学习吧!