学校是上海市人民政府举办、上海市教委主管的高等职业院校,是国家优质高职院校,上海市一流高职院校、高水平高职院校建设单位,连续五年在上海高校二维分类评价中(应用技能型)位居第一梯队。现有奉贤、杨浦、宝山、静安、吴泾、国科路6个校区,占地面积800多亩。在校生10000余人。 学校围绕城市建设、管理与服务特色办学领域,设置数字建造、城市运营管理、市政与生态工程、建筑与环境艺术、人工智能应用、健康与社会关怀、工商管理、食品与旅游、继续教育9个二级学院,马克思主义学院、创新创业学院、基础教学部3个公共教学机构,1个城市发展研究中心。上海市建筑工程学校为学校附属中专。 学校现有教职工793人,其中专任教师596人,正高40人,高级职称占比34%;博士111人,硕士以上教师占比84%;专任专业教师中“双师型”占72%;企业兼职教师稳定在300名左右,占专任教师的45%左右。5名教师入选全国行业职业教育教学指导委员会(2021-2025年);20名教师在本科高校兼任博士生、硕士生导师;24名教师被海外大学聘为兼职教师;专任教师在国内外高校或学术机构兼任学术职务达212个,87名教师具有本科高校工作经历。 学校开设建筑工程技术、市政工程技术、工程造价、装配式建筑工程技术、古建筑工程技术、文物修复与保护、现代物业管理、大数据与会计、智慧健康养老服务与管理、食品质量与安全、大数据技术、智能控制技术、酒店管理与数字化运营等45个专业,其中国家骨干专业14个,上海一流专业8个,上海市高水平高职专业群4个。2022年第三方评价中,文物修复与保护、现代物业管理、装配式建筑工程技术3个专业位居全国第一。 2016年以来,建成省部级以上教学团队19个;省部级以上实践平台、基地17个;教师承担省部级以上教学资源库和课程建设项目64个;获得2022年上海市教学成果奖特等奖3项(其中,第一完成单位1项,第二完成单位2项),一等奖6项(全部为第一完成单位);1名教师获教育部首届全国高校思想政治理论课一等奖,“陶瓷器鉴赏基础”获评全国首届“课程思政示范课程”,“园林植物景观设计”“思想道德与法治”被教育部认定为国家在线精品课程。 学校拥有校内实验实训机构127个,产教研机构11个,率先在上海高职院校中取得国家自然科学基金依托单位资格;成立上海城建职业学院检测中心,获得“中国计量认证CMA”资质,可开展振动、噪声、水质和电磁辐射等4个工程领域的检验检测,具有科研、教学、第三方检测、咨询、评价、培训、成果转化等功能,是全国首家同时具备3个以上工程领域检验检测资质的职业院校。近五年为企业开展横向技术开发、技术咨询、技术转让、技术服务等600多项,年度横向科研经费突破1600万元;年均非学历培训人次数达到全日制在校生数的2.4倍。 学校重视产教融合、校企合作。牵头的上海建筑职业教育集团被教育部认定为全国首批示范性职业教育集团;联合头部企业共建产业学院18个,10个专业与企业联合开展现代学徒制,2个专业获得教育部“现代学徒制”试点,1个专业获得上海市“现代学徒制”立项建设;与企业共建大师工作室、产教研协同基地、应用技术协同创新中心等产教融合实践平台32个,其中获得教育部立项建设5个,上海市立项建设5个;拥有校外顶岗实习基地382个。 学校积极服务“长三角一体化”“援边援疆”“一带一路”等国家重大战略。发起成立长三角绿色智能建造产教协同创新联盟、长三角地区职业院校创新创业实践联盟、长三角职业院校劳模精神与劳动教育联盟三个区域性合作组织,在产教融合、技能大赛、师资建设、创新创业、劳动教育等领域组织长三角地区职业院校、行业企业、政府部门开展合作。牵头上海7所高职和本科院校共同帮扶喀什职业技术学院、喀什理工职业技术学院筹建,是沪喀职教联盟秘书长单位,每年举办“援疆”培训班。响应“一带一路”倡议,成立“一带一路”建设技术学院(鲁班学堂),开办基础设施建设国际人才研修班7期,为加纳、安哥拉、埃塞俄比亚、肯尼亚、沙特、白俄罗斯、巴基斯坦等17个国家培训学员871名;承担商务部援外项目,为埃及、萨尔多瓦等国家培训文物修复与保护技术人员80余名;执行“中文+职业技能”项目,通过举办国际汉语训练营、现代施工技术培训、防疫技术培训、项目管理培训等,为泰国、埃及、老挝、柬埔寨等国家培训学员800多人;在泰国设立“曼谷分校”,在马来西亚开办“鲁班学堂”,在老挝成立“中文+职业技能”推广基地,在上海高职院校中率先招收国际留学生。学校是“中国-东盟职业教育国际合作联盟”副理事长单位、“一带一路”中国教育国际交流分会副理事长单位、中国职业技术教育学会国际合作交流工作委员会副主任委员单位。在“亚洲教育论坛”上,学校两次被评为“亚太职业院校影响力50强”院校;两次获得泰国教育部颁发的“中泰职业教育国际合作突出贡献奖”。 学校强化德技并修,打造“劳模(工匠)精神育人”特色,立德树人成效显著。学校建有“新时代劳模(工匠)精神教育中心”,是全国高校劳模文化联盟的理事单位,与上海建工集团等多家企业共建20多个劳模育人实践基地,聘请100多名劳模担任德育导师、兼职教授,直接参与人才培养,编写出版了《劳模精神导论》《劳模精神与劳动教育》《大学生眼中的劳模》等教材。学校始终重视技能培养,为第46届世界技能大赛中国集训基地,第47届世界技能大赛上海市集训基地,第一届全国技能大赛国赛精选项目上海集训基地;实现了“1+X证书制度”专业全覆盖;连续两年获得中国“互联网+”大学生创新创业大赛(职教赛道)金奖,实现了上海高职院校该项赛事金奖零的突破;在中国高等教育学会发布的2020年全国职业院校技能大赛改革试点赛高职组学校排行榜中总分排名第6,2021年全国职业院校技能大赛高职组学校排行榜中总分排名第3,连续两年入选“学科竞赛百强院校”;3名学生为第45届世界技能大赛作出重要贡献,受到人社部表彰;7名学生入选第45、46届世界技能大赛中国集训队,1名学生担任第45届世界技能大赛中国教练;4名学生获全国技术能手、全国行业技术能手、上海市技术能手。近两年就业率都在97%以上,签约率都在94%以上;毕业生对母校满意度都在97%以上。 学校为上海市依法治校示范校,上海高校信息公开评议工作优秀单位,上海市安全文明校园,上海市花园单位,连续十年获上海市文明单位。
无男女比例限制;护理、医学检验技术、食品检验检测技术、健康管理(医学美容)专业色盲、色弱不招,口吃、弱视不宜。
上海城建职业学院2024年专科自主招生 “智慧健康养老服务与管理(综评试点班)” 具有2024年上海市普通高校专科层次依法自主招生报考资格的考生,其中学业水平成绩齐全的应届高中生7门学业水平合格性考试折算成绩不低于650分,学业水平成绩齐全的应届三校生3门学业考折算成绩不低于156分。 报考综评试点班的考生须在指定时间内登录本校官网招生信息网进行网上报名并参加校测(校测内容以官网和微信公众号公告为准),校测成绩达到60分(含)以上者,方具备报考资格。确定报考资格时,坚持公平、公开、公正原则,根据考生合成总分从高分到低分,按专业招生计划数1:1确定报考资格,获得报考资格并第一专业志愿报考者,方具备本专业录取资格,且无须参加笔试。考生入学后不可申请转专业。
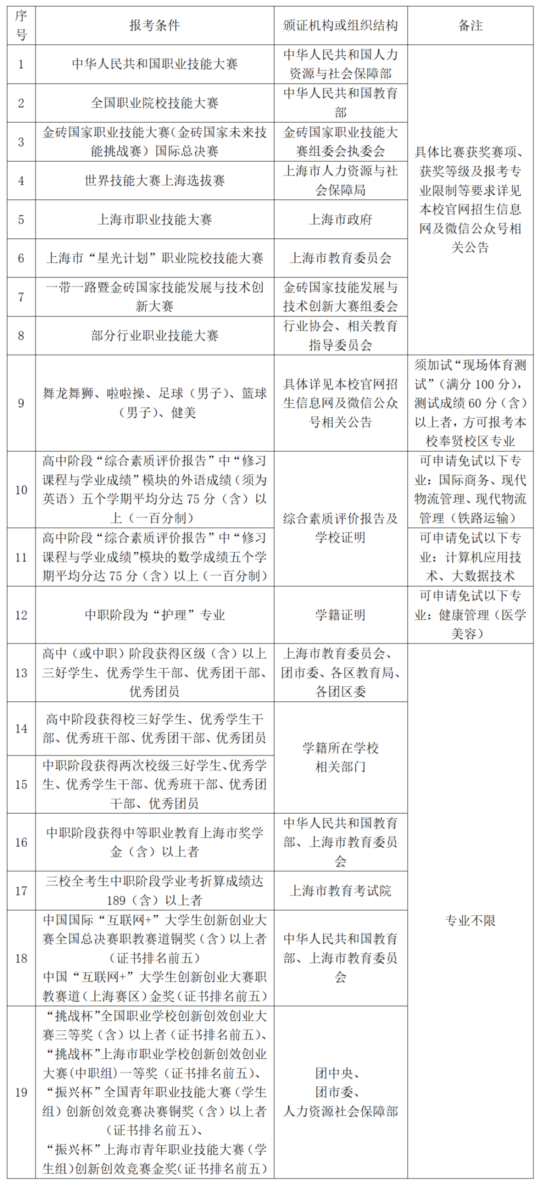
“高中全”考生7门学业水平合格性考试折算成绩650分(含)以上、“三校全”考生3门学业考折算成绩156分(含)以上,符合以下条件者(须同时满足报考条件、颁证机构或组织机构、奖项等级等要求,具体详见本校官网招生信息网和微信公众号),可申请本校“免笔试,面试入学”资格。通过“免笔试,面试入学”的录取人数不超过各类别计划数的50%。若此阶段未被录取,考生可正常参加2024年3月23日的统一测试及后续录取工作。 其他说明: 1. 符合以上多项资格的考生,选择其中一项条件报名,并参加相应的技能测试或者面试。 2. 以上所有符合条件的考生须在指定时间内登录本校官网招生信息网提交相关材料,各项条件提交材料时间不同、测试时间不同,请考生务必关注本校官网招生信息网及“城建招生”微信公众号,逾期不予受理。 3. 以上所有报考条件中,具体比赛获奖赛项、获奖等级及报考专业限制等具体要求详见本校招生信息网及微信公众号《上海城建职业学院2024年专科自主招生“免笔试,面试入学”报考条件对应情况表》。 4. 通过1-12项条件“免笔试,面试入学”录取的考生需在指定时间内签订本校培养协议书,逾期视为放弃录取资格。 5. 获得“免笔试,面试入学”资格的艺术类考生,除面试外,还须加试“现场美术测试”(满分100分),测试成绩达到60分(含)以上者,方具备录取资格。 6. “免笔试,面试入学”录取规则: (1)符合以上报考条件1-8项、10-12项的考生面试成绩由综合面试(满分100分)和技能操作(满分100分)构成。录取时,坚持公平、公开、公正原则,以专业志愿优先,按合成总分从高分到低分择优录取,考生面试成绩须达到120分(含)以上。如总分相同,依次比较技能操作成绩、综合面试成绩,参考综合素质评价报告录取。 (2)符合其他获奖条件的考生面试成绩由综合面试(满分100分)和差异化面试(满分100分)构成。录取时,坚持公平、公开、公正原则,以专业志愿优先,按合成总分从高分到低分择优录取,考生面试成绩须达到120分(含)以上。如总分相同,依次比较差异化面试成绩、综合面试成绩,参考综合素质评价报告录取。 7. 其他未尽事项详见本校官网招生信息网及微信公众号。
学校地址: 上海市奉贤区南亭公路2080号(奉贤校区) 上海市杨浦区军工路2360号(杨浦校区) 学校网址:www.succ.edu.cn 招生咨询热线:021-56605436 招生微信公众号:城建招生






















