终于等来了!
2024年自主招生考试!
报名时间:2024年5月9日-12日
报名网址:https://pg.eeagd.edu.cn/gzks
考试时间:2024年5月18日
(周六)上午9:00-11:30,下午2:00-4:30
还有各位考生关心的考试大纲!
扫描下方二维码查看
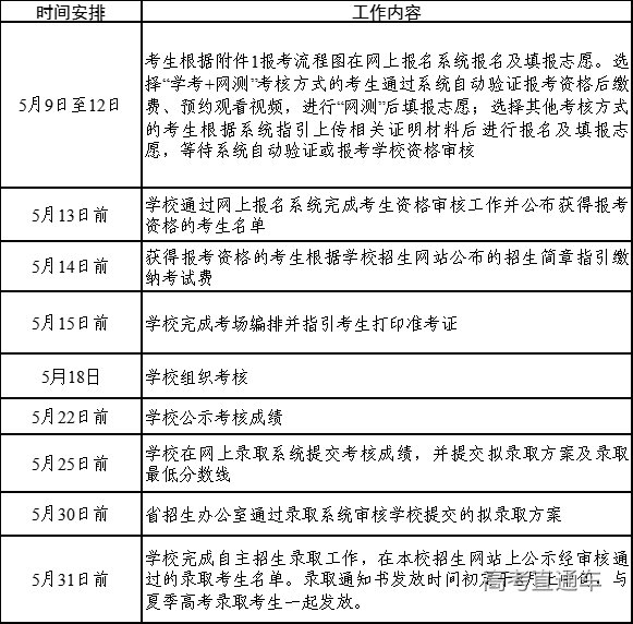
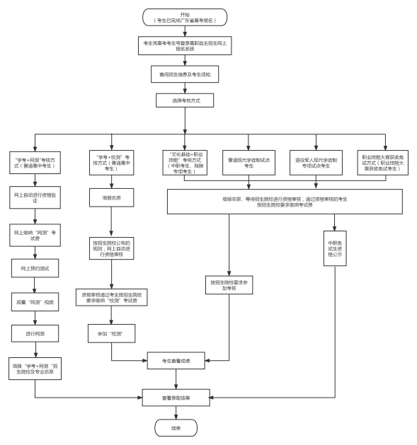
14063 欢迎报考广东科贸职业学院 一、学校简介 ✦ ✦ ✦ 广东科贸职业学院,是省政府举办的高等职业学校,前身是被誉为“广东农业科技与管理干部摇篮”的广东省农业管理干部学院,成立于1985年。学校现有清远校区(省职教城)、广州白云校区和广州天河校区三个校区。 2023年7月,中国共产党广东科贸职业学院第三次代表大会提出力争成为国家“双高”建设院校的奋斗目标和“分三步走”的发展思路。当前,在校党委带领下,学校正高举习近平新时代中国特色社会主义思想伟大旗帜,围绕立德树人根本任务,坚持“突出特色、强化技能、服务社会”的办学理念,践行“砺志修德 强能善技”的校训和“仁义勇容”的校园文化精神,以崭新的姿态,为建成具有鲜明特色、国际视野的高水平高职学院,为经济社会发展培养更多德智体美劳全面发展的高素质劳动者和技术技能人才而不懈努力奋斗。 二、办学荣誉 ✦ ✦ ✦ 三、招生对象及报考条件 ✦ ✦ ✦ 招生对象 符合广东省招生委员会《关于做好广东省2024年普通高校招生统一考试报名工作的通知》(粤招〔2023〕7号)普通高考报名条件规定,参加了广东省2024年普通高考报名并确认报名资格的应、往届高中毕业生和应往届中职(含中专、职中、技校,下同)毕业生。 报考条件 报考普通高职自主招生 (1)招收普通高中考生。参加了2024年1月广东省普通高中学业水平合格性考试语文、数学、英语3门科目考试,且3门科目成绩总分(下称“学考成绩”,含加分)不低于100分。其中,美术与设计类专业(视觉传达设计、影视动画、数字媒体艺术设计),只招收美术与设计类考生,非美术与设计类考生慎重报考。 (2)招收中职(含中专、职中、技校,下同)考生。学校自主招生招收应往届中职毕业考生的各专业对考生中职阶段就读专业及职业资格证书不作要求。 报考普通现代学徒制试点考生 我校普通现代学徒制试点单位有依托单一企业和依托载体两种开展试点单位,面向应往届普通高中生和应往届中职生招收考生。 (1)依托单一企业开展试点单位:广州豪苑酒店有限公司、广州慧信档案技术有限公司、广东众天信息科技有限公司、深圳市银雁科技有限公司、广州市尚景生态景观有限公司、温氏食品集团股份有限公司。 (2)依托载体开展试点单位:广州市档案行业协会、广州市青年创客协会、广东省食文化研究会、广东省花卉协会、肇庆市新能源汽车及汽车零部件行业协会、广东省互联网协会、广东省创意设计产业研究会。 (3)招生方式:先招工后招生、先招工后招生及招生招工同步,考生应为企业的在职员工。普通现代学徒制试点,面向应往届普通高中生和应往届中职生招收考生。考生如有弄虚作假行为,将根据国家有关规定严肃处理,在报名阶段发现的,取消报考资格;在入学前发现的,取消入学资格;入学后发现的,取消录取资格或者学籍。 符合中职技能大赛免试资格的中职考生 根据国家和省有关文件精神,在校期间获得广东省中等职业学校技能大赛一、二等奖或全国职业院校技能大赛三等奖及以上奖项的中职学校应届生或毕业两年内的中职往届生报考我校,经我校核实资格、公示无异议后,符合相关要求的,可获免试资格。符合免试资格的考生所报考的专业要与中职所学专业、获奖证书项目相关。 考生根据自己实际情况,填报1个专业。通过自主招生录取的考生,入学后不得申请转学,原则上不转专业。如确有特殊情形,按照《广东科贸职业学院转专业管理办法》有关规定执行。 四、招生专业及计划 ✦ ✦ ✦ (一)普通高职自主招生高中应往届毕业生计划176人,其中,学考+网测62人,学考+校测114人。详见下表。 面向普通高中应往届毕业生招生专业 一览表(学考+网测) 面向普通高中应往届毕业生招生专业 一览表(学考+校测) 面向普通高中应往届毕业生(美术 与设计类)专业一览表(学考+校测) (二)普通高职自主招收中职应往届毕业生101人。详见下表。 面向中职(中专、技校、职中)应往届 毕业生招生专业一览表 (三)普通现代学徒制试点招生计划440人,面向高中应往届毕业生和中职应往届毕业生招生。考核方式:文化素质+职业技能。详见下表。 普通现代学徒制试点招生专业一览表 (四)本校技能大赛获奖免试招生计划不限,招收免试中职生专业为本年度开展普通高职自主招生招收中职考生的专业。普通现代学徒制试点招生专业不录取免试生,所有自主招生专业(含普通现代学徒制试点)不免考专业技能考核。 五、报考方式及考试费用 ✦ ✦ ✦ 报名时间 5月9日10:00至12日16:00,考生凭高考报名号及密码登录“广东省2024年高职院校自主招生网上报名系统”(下称“网上报名系统”,网址:https://pg.eeagd.edu.cn/gzks/)报名,签订《诚信考试承诺书》,在“学考+网测”(面向普通高中考生)、“学考+校测”(面向普通高中考生)、“文化基础+职业技能”(面向中职考生)、“普通现代学徒制试点”(不分考生类型)及“职业技能大赛获奖免试生”(面向中职考生)五种考核方式中选择一种填报志愿、缴交考试费,录入相关报名信息、上传有关证明材料(原件扫描版,下同)。 报名流程 考生须在规定时间内根据本人报考条件,在报考系统进行报考,填报志愿及按时缴交考试费,录入相关报名信息。考生报名审核通过后,不得更改报考专业,逾期不再办理报名及志愿填报手续。 报考材料 1.普通高中考生的学业水平成绩等资料由系统自动验证审核,无需提交纸质材料。 2.中职考生通过报名系统上传证明材料。中职学校的应届毕业生须提供中职学校出具的“中职就读专业证明”,经手人签名及加盖学校公章,否则审核不予通过;往届毕业生提供毕业证书原件扫描版。 3.普通现代学徒制试点考生须在报名系统上传中职、高中阶段毕业证书原件扫描版外,还须上传与试点招生专业合作企业签订的劳动合同原件扫描件。 4.符合职业技能大赛获奖免试录取条件的考生,还须在报名系统中录入参加的职业技能大赛名称、获奖项目名称、获奖等级、获奖时间等,并上传获奖证书原件扫描版。 考试费用 报考考生资格审核通过后,须在规定时间内完成缴费,缴费时间为5月9日16:00-5月14日前。 报名考试费收费标准按《广东省发展改革委广东省财政厅关于规范全省教育部门教育考试行政事业性收费及有关问题的通知》(粤发改价格〔2022〕442号)执行。 1.普通高职自主招生(高中生,学考+校测)考生,考试科目:职业技能;考试费40元。 2.普通高职自主招生(中职生)考生,考试科目:综合文化知识+专业综合理论+职业技能;考试费120元。 3.普通现代学徒制试点考生,考试科目:文化素质+职业技能;考试费80元。 注意:“学考+网测”考生须在报名期间(5月9日10:00至12日16:00)先网上缴纳考试费后进行“网测”。其他通过资格审核的考生,须在5月9日16:00至5月14日前缴纳考试费后,根据我校要求参加自主组织的相关测试。 考生资格审核及确认 “学考+网测”“学考+校测”考生的报考资格由网上报名系统直接验证。5月12日前,中职考生(含职业技能大赛获奖免试录取考生)的报考资格依据本校招生章程及招生网站公布的有关要求通过网上报名系统完成。未在报名期间按照要求上传证明材料的考生不得通过资格审核。 注意事项 高校在校生、2024年被依据普通高中学业水平考试成绩招生录取、普通高等学校招收中等职业学校毕业生统一考试招生录取的考生,以及中高职贯通三二分段转段录取的考生不得参加高职院校自主招生录取。 拟报考考生须在填报志愿前认真查阅我校的招生网站,了解拟报考专业的具体报考要求。因未认真查阅专业报考要求而在填报志愿后无法获得报考资格的责任由考生自负。考生一经我校确认报考资格后不得更改所填报的考核类型及专业志愿,缴纳的考试费概不退费。 六、考核方法 ✦ ✦ ✦ 学校自主招生采用“文化素质+职业技能”或“文化基础(含综合文化知识和专业综合理论,下同)+职业技能”的考核方式。学校根据生源类型不同,以相对统一的文化测试为基础,全面考核考生的综合素质和职业技能,实行分类考试、综合评价、择优录取。 普通高职自主招生招收普通高中考生 采用“文化素质+职业技能”的考核方式,普通高中学生综合素质评价作为招生重要参考。“文化素质”采用学考成绩(满分值为450分);职业技能考核有两种考核方式,一种主要是对考生进行职业适应性测试,采用学校自主命题测试(简称“校测”,满分值为100分);另一种是采用“网上职业适应性联合测试”(以下简称“网测”,满分值为100分)方式。 1.“学考+网测”专业。建筑工程技术、嵌入式技术与应用2个专业的职业技能考核采用“网测”方式。 选择 “学考+网测”考核方式的考生根据附件1流程图指引登录网上报名系统选择相应考核方式,先网上缴费后进行预约测试,按照预约时间观看专业大类视频及完成测试。 每个考生可以选择最多2个视频进行观看,每个视频最多可进行两次观看及作答。考生在规定时间内自行完成观看视频、测试、打印“网测”成绩单,根据本人“网测”成绩情况,选择与网测专业大类视频相匹配的我校专业填报志愿。考生可根据“网测”专业大类情况和成绩选择报考我校1个专业志愿。 注意:拟报考学校相关专业的考生,务必选择报考专业对应的大类视频进行“网测”,否则无法报考。 2.“学考+校测”专业。水产养殖技术、茶艺与茶文化、视觉传达设计、影视动画、数字媒体艺术设计5个专业的职业技能考核是“校测”,采用学校自主命题测试(简称“校测”,满分值为100分)。水产养殖技术和茶艺与茶文化专业采用现场面试的方式进行。视觉传达设计、影视动画、数字媒体艺术设计3个专业现场通过手绘实操,评测考生艺术设计水平。考生需自备勾线笔、彩色马克笔、铅笔等画具。 普通高职自主招生招收中职考生 1.考核形式。实行“文化基础+职业技能”的考核方式。综合文化知识和专业综合理论、职业技能占比例为4:3:3。中职考生入学考核总分满分值为500分,其中综合文化知识考核满分值为200分,专业综合理论考核满分值为150分,职业技能考核满分值为150分。 根据综合文化知识和专业综合理论、职业技能考核的权重比例为4:3:3,则考生总成绩=综合文化知识(40%)成绩+专业综合理论考核成绩(30%)+职业技能考核成绩(30%)。 2. 考核内容。文化基础考试的综合文化知识考试内容涵盖自然科学和人文科学基本知识、职业道德基本要求、人际交往基本常识、汉语言写作基本能力等技能型人才必备的实用性知识要求;专业综合理论考试的考试内容为与报考专业相关的综合理论知识。考核大纲请关注我校招生网。 普通现代学徒制试点考生 实行“文化素质+职业技能”考核形式,主要侧重于职业技能考核,由我校自主命题、自行组织实施文化素质和职业技能考核,择优录取。“文化素质”及“职业技能”测试满分值合计100分,其中文化素质考核内容分值为40分,职业技能考核内容分值为60分。 七、考核时间、考核地点 ✦ ✦ ✦ 考核时间 2024年5月18日(周六)上午9:00-11:30,下午2:00-4:30 考核地点 校区:广东科贸职业学院清远校区 地址:清远市清城区中宿路36号 八、录取办法 ✦ ✦ ✦ 普通高职自主招生 学校根据报考考生的专业志愿及成绩情况划定各专业最低录取分数线。原则上,拟录取高中考生的文化素质考核成绩(学考成绩)不得低于100分;拟录取中职考生的文化基础考核成绩不得低于考核满分值的40%(即不得低于140分),拟录取考生的职业技能考核成绩不得低于考核满分值的40%(即:中职生职业技能成绩不得低于60分,普通高中生“校测”成绩不得低于40分),其中,普通高中生“网测”成绩不得低于“网测”满分值的60%(即不得低于60分);拟录取现代学徒制试点考生考核成绩不得低于考核满分值的40%。“学考+网测”或“学考+校测”考核方式的总分合成方式为“学考成绩+网测成绩”或“学考成绩+校测成绩”;“文化基础+职业技能”考核方式的总分合成方式为“文化基础成绩+职业技能考核成绩”。详见下表。 面向普通高中毕业生(普通类)招生专业 (学考+网测)录取最低分数要求 面向普通高中毕业生(普通类)招生专业 (学考+校测)录取最低分数要求 面向普通高中应往届毕业生(美术与设计类) 招收美术与设计类专业(学考+校测) 录取最低分要求 面向中职毕业生招生专业录取最低分数要求 学校依据招生计划,根据考生合成总分从高分到低分录取考生。考生总分相同时,按职业技能考核成绩从高分到低分择优录取,无普通高考体检结果或体检不合格者不能被录取。 普通现代学徒制 我校普通现代学徒制试点招生按照“学生自愿报考、普通现代学徒制考核录取”的原则,拟录取考生考核成绩不得低于考核满分值(100分)的40%,按“总分优先”的原则从高到低录取。“文化素质+职业技能”考核形式的总分合成方式为“文化素质成绩+职业技能成绩”。 现代学徒制试点招生专业录取最低分数要求 免试资格考生 根据国家和省有关文件精神,在校期间获得广东省中等职业学校技能大赛一、二等奖或全国职业院校技能大赛三等奖及以上奖项的中职学校应届生或毕业两年内的中职往届生报考我校,经我校核实资格、公示无异议后,符合相关要求的,可获免试资格。免试资格名单将上报广东省教育考试院和广东省教育厅核查,审核通过后方可获得正式免试资格。如省相关部门在审核过程中发现不符合条件,直接取消资格。 符合免试资格的中职考生,须在广东省2024年高职院校自主招生网上报名系统(https://pg.eeagd.edu.cn/gzks/)中按要求填报并上传证明材料,学校审核通过后,须填写“广东科贸职业学院2024年自主招生免试申请表”,并在5月12日前发送我校招生办邮箱(gdkmzsb@163.com)。免试录取结果报学校自主招生工作领导小组批准,在学校招生网公示。我校招收免试考生获奖要求详见本校招生网站。 注意事项 · 经学校自主招生领导小组审核后确定拟录取的考生名单,并在我校招生网站公示,公示期3天。公示无异议后,拟录取考生名单报广东省招生办公室审核备案,经省招生办公室审核通过的考生方可确认为正式录取,并在学校招生网站上公布。 · 学校拟录取公示期间,若有考生自愿放弃,不再顺延录取后续考生。某专业生源不足时可以申请调整计划到生源充足的专业。 · 报考学校自主招生并被录取的考生可参加夏季高考本科层次院校的录取,但不能参加夏季高考专科层次院校的招生录取。高职院校自主招生录取考生参加夏季高考被本科院校录取后,取消高职院校自主招生录取资格。我校不得接受被本科院校录取的考生报到注册。 九、现代学徒制试点人才培养 ✦ ✦ ✦ 培养模式 学校全面落实国家和省关于现代学徒制试点工作要求,牢牢把握现代学徒制试点“招生招工一体化、企业员工和学校学生双重身份、校企双主体育人”基本特征,加强对试点工作全过程、全方位管理,切实提高试点人才培养质量。普通现代学徒制试点采用在岗培养与学校培养相结合的人才培养模式,实行工学交替等学习形式,采取适合成人、方便就学、灵活多元的教学模式,探索线上与线下混合教学和网上教学,实施学分制管理改革。坚持“标准不降、模式多元、岗位培养、在岗成才”原则,集中学习不得低于总学时的40%,实践性教学学时原则上不得低于总学时的50%。教学地点设在合作企业。 学籍管理 学生不得转学,不得转专业,原则上不得转入同一专业普通班;因应征入伍、生病等特殊原因经学校同意休学、复学后,学校和试点企业没有继续开展试点的,经学校、试点企业和学生协商一致,可按学校有关规定,转入同一专业普通班学习。 毕业证书 现代学徒制试点考生与普通全日制新生同时入学。学生修完教育教学计划规定内容,成绩合格,达到毕业条件和要求,可获得广东科贸职业学院普通专科毕业证书。 十、工作要求 ✦ ✦ ✦ (一)严格实施招生“阳光工程”,切实保障考生权益,维护考试的公平公正。 (二)加强招生考试人员的培训和政策宣传工作,各工作组和工作人员要严格按照国家招生工作纪律进行,凡有直系亲属当年报考者不得参与招生考试录取工作。 (三)学校自主招生工作由学校纪检室进行全程监督。 十一、招生工作的监督与申诉 ✦ ✦ ✦ 接受纪律监督与申诉的联系部门:纪检室 联 系 人:范老师 监督电话:0763-3987951 邮寄地址:广东省清远市清城区东城街道中宿路36号广东科贸职业学院行政楼103办公室 十二、联系人及联系方式 ✦ ✦ ✦ 联 系 人:章老师、蔡老师 联系电话:0763-3989393,020-22014966 办公地址:广东省清远市清城区东城街道中宿路36号广东科贸职业学院行政楼407办公室 十三、附件 ✦ ✦ ✦ (扫码即可查看附件内容) 附件1 广东省2024年高职院校自主招生考生报考流程图 备注:高中生“网测”考试费在报名系统缴纳;其他考核费用缴费方式,请查阅报考院校网站公布的高职自主招生简章或向报考院校招生部门咨询。 附件2 自主招生工作日程安排 附件3 2024年现代学徒制合作单位联系方式表 附件4 附件5 附件6 附件7 ✦ 招生咨询及联系方式 ✦ 微信公众号 关注“广东科贸职业学院招就办”微信公众号,通过公众号后台留言,提出想咨询问题,我校招生工作人员会及时回复。 微信小程序 关注“广东科贸职业学院招生办”微信小程序,可以获取招生计划、历年录取和招生政策等招生信息,还可以在线咨询。 招生信息网 关注我校招生信息网(http://www.gdkm.edu.cn/Category_1344/Index.aspx)查询我校招生信息最新动态。 咨询电话 固定电话1:020-22014966 固定电话2:0763-3989393


























