夏日来信,一纸情缘
广药大的录取通知书
是一个全新的开始
2022级萌新们
新的生活将从广东药科大学启程
未来,将从此再扬新帆
同心筑梦,聚力前行 师兄师姐们已迫不及待地 想把录取通知书 送到我们广药大新同学手中
和录取通知书携同而至的 还有为大家精心准备的 新生入学须知、资助政策、征兵信息等 为你答疑解惑 请大家仔细阅读 多多了解↓ ↓ ↓
广州校区入学须知
中山校区入学须知
云浮校区入学须知
广东药科大学学生资助体系简介
广东省家庭经济困难学生认定申请表
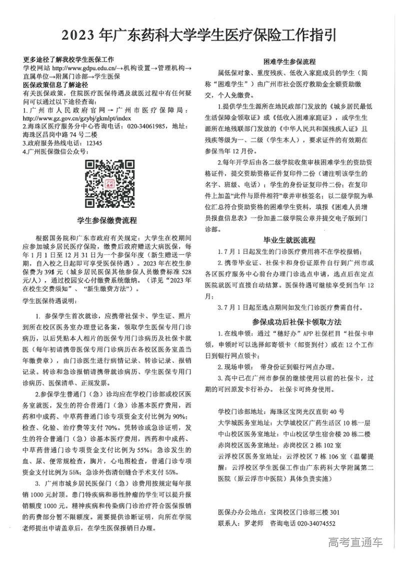
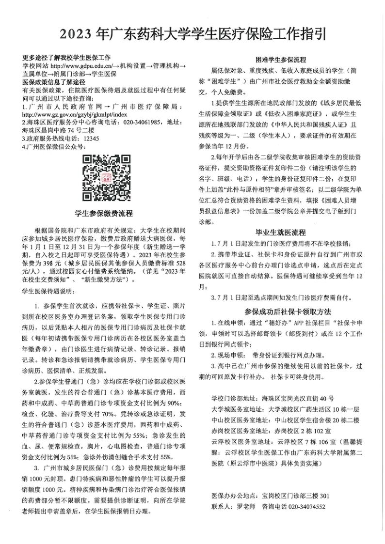
广东药科大学学生医疗保险工作指引
生源地信用助学贷款申请指南A
生源地信用助学贷款申请指南B
普通高校新生应征入伍宣传单
收到通知书的你 是否迫不及待地与通知书合影 欢迎大家将合影和新生感言 投稿到广药大官微 投稿邮箱:gdpumedia@163.com 官微将与大家 一同分享你的喜悦






























