最新重磅消息!
近日
教育部公布2025年下半年
中外合作办学机构/项目审批结果
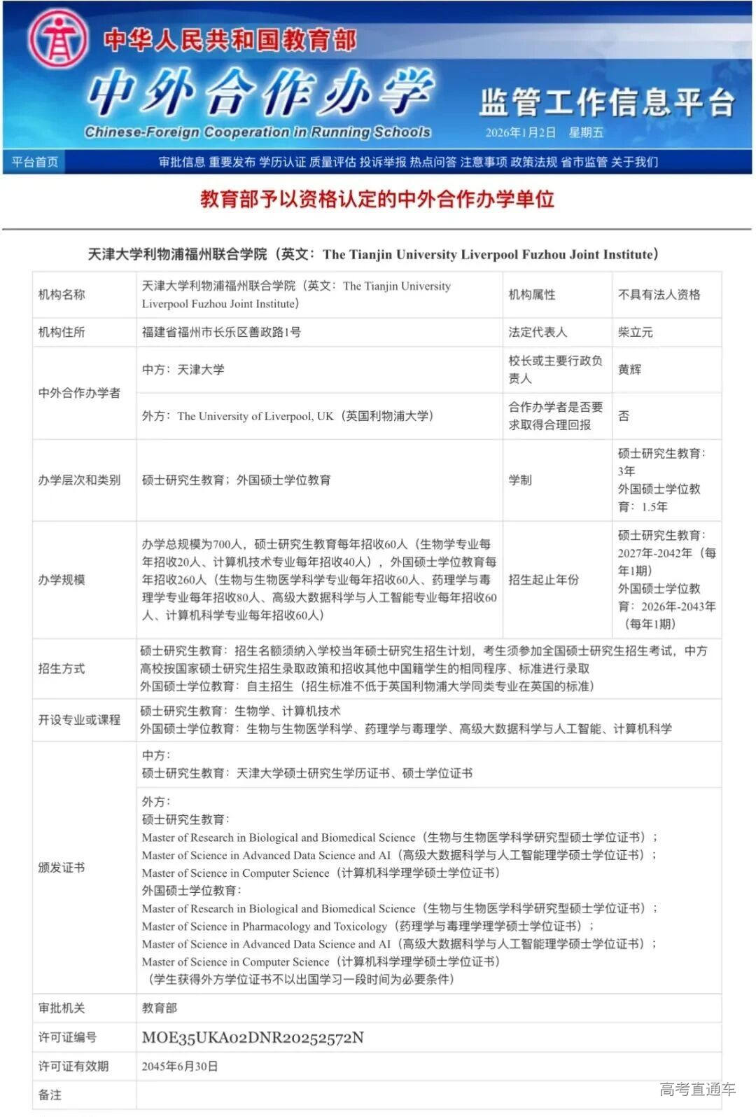
天津大学福州国际联合学院与利物浦大学
合作举办的非独立法人
中外合作办学机构
“天津大学利物浦福州联合学院”
(以下简称天大利物浦学院)
成功获批!
(图源:教育部中外合作办学监管工作信息平台)
记者了解到
该学院位于
福建省福州市长乐区善政路1号
办学层次和类别涵盖
硕士研究生教育、外国硕士学位教育
开设哪些专业?
外国硕士学位教育,开设生物与生物医学科学、药理学与毒理学、高级大数据科学与人工智能、计算机科学4个优势专业,学制为1.5年。首届学生将于今年9月入学。
硕士研究生教育,包括生物学、计算机技术2个特色专业,学制为3年。
招生起止年份及招生方式
硕士研究生教育于2027年至2042年(每年1期)招生。招生名额须纳入学校当年硕士研究生招生计划,考生须参加全国硕士研究生招生考试,中方高校按国家硕士研究生招生录取政策和招收其他中国籍学生的相同程序、标准进行录取。
外国硕士学位教育于2026年至2043年(每年1期)招生。采用自主招生方式(招生标准不低于英国利物浦大学同类专业在英国的标准)。
办学规模如何?
办学总规模为700人。依托天津大学优势学科资源,100%引进利物浦大学课程体系,学生不出国门即可享受世界名校教育资源,接受天津大学国家级人才及利物浦大学顶尖教授的联合指导。
利物浦大学简介
利物浦大学是国际知名公立综合类研究型大学、英国常春藤联盟“罗素大学集团”的创始成员,科研与教学实力卓著。
中外合作办学就读注意事项
在就读中外合作办学时,建议学生及家长要特别关注和认真了解这些情况:
一要关注所就读的中外合作办学机构或项目是否经过合法审批。最主要的是要查看办学者是否能提供审批部门所颁发的同意其办学的文件。其中,新批及已完成复审省市通过复审的本科以上中外合作办学机构与项目(包括内地与港澳台地区合作办学项目与机构)名单,目前已通过教育部中外合作监管工作信息平台、教育部网站、教育部教育涉外监管信息网( jsj.moe.gov.cn)予以公布。可通过登录以上网站查看相关信息确认所就读的中外合作办学机构与项目是否合法。
二要关注实际办学情况,尤其是教育教学质量高低。应通过向在读学生询问等多种方式了解实际办学情况。在质量方面要关注决定与影响中外合作办学质量的几个关键因素,如,学生入学标准;师资配备情况,包括是否配备了一定数量和比例的比较好的外方教师;教授什么样的课程;在什么地方办学,有无很好的教学环境和条件,有没有足够的图书馆、实验室,操场等教学辅助设施可供使用等等。另外,要关注和了解毕业生(如果已有毕业学生)的就业情况,除了解就业率,还应该关注毕业生到哪些单位、公司工作,必要时向相关单位确认有关信息。
三要关注学校的招生宣传与实际办学情况是否一致。重点考察学校招生宣传中的办学地点、办学特点、师资教学情况、收费项目与数额(须由中外合作办学所在地省政府批准)、招生人数等情况。
四要关注招生标准。按照规定,实施我国高等学历教育的,须按照同地区同批次计划内录取,降低批次录取是违反国家规定的。实施外国教育机构学历、学位教育的,其录取标准应当不低于外国教育机构在其所属国的录取标准。一般来讲,录取标准比较低,录取学生的水平参差不齐,办学质量很难保障。录取标准高,办学质量才有可能更好。
五要关注招生计划。按照规定,颁发中国高等学校学历学位的中外合作办学招生必须纳入国家高等学校招生计划。而实施外国教育机构学历、学位教育的,也由国家教育主管部门核定了相应的招生计划数。
六要关注中外合作办学的评估和认证情况。教育部在加强中外合作办学管理,规范合作办学秩序,提高办学质量,维护就学者利益的工作措施中,开展办学评估和加强合作办学证书颁发的认证是两项重要举措。可通过教育部设立的中外合作办学信息平台中所公布的关于这两个方面的内容,进一步了解合作办学机构或项目的评估和认证信息,以做出更恰当的就学选择。
