学校代码:14609丨办学性质:公办丨
学制:三年丨办学层次:专科
2026 招生简章 厚 德 / 博 学 / 立 业 / 报 国
惠州工程职业学院是全日制普通公办高等职业院校,办学历史由创办于1948年的惠阳平潭农校发展而来,底蕴深厚,是东江流域办学历史最为悠久的职业院校。70多年来,学校培养了大批专业人才,为区域经济社会建设贡献重要力量。实现职业追求与人生梦想的理想场所。 学校位于粤港澳大湾区重要节点城市——惠州,毗邻深圳、香港、广州、东莞,东接汕尾,北连河源、韶关,交通便利,区域优势突出。校园青山与绿水共存,人文与自然交融,是“学在花园里,校在山水间”的现代化文明校园,是孜孜求学、养性修为,实现职业追求和人生梦想的理想场所。 学校始终坚持立足惠州,面向粤港澳大湾区。以服务高端制造与乡村振兴为使命,大力实施“工科引领、农商并进”的发展策略。现有在校生14494人,拥有一支高学历、高职称、高水平的“双师型”教师队伍,设置了马克思主义学院、智能工程学院、机电工程学院、信息工程学院、生态工程学院、财经商贸学院、人文学院等7个二级学院,开设28个专业,其中对外招生专业26个,包括机械制造及自动化、智能机电技术、数字化设计与制造技术、新能源汽车技术、智能网联汽车技术、应用电子技术、智能机器人技术、智能控制技术、电气自动化技术、无人机应用技术、智能产品开发与应用、物联网应用技术、计算机应用技术、大数据技术、数字媒体技术、建筑室内设计、电子商务、大数据与财务管理、金融科技应用、商务数据分析与应用、园艺技术、园林技术、农产品加工与质量检测、动物医学、畜牧兽医、宠物医疗技术等。理工科专业占比84.6%,理工科优势突出。建设有应用电子技术、商务数据分析与应用2个省级高水平高职专业群,,形成了“农业有特色、工科有优势、商科有精品”的办学格局。 在新时代,学校以习近平新时代中国特色社会主义思想为指导,全面贯彻党的教育方针,落实立德树人根本任务。以“产教融合、育训一体、德技并修、人人出彩”为育人理念,以“厚德、博学、立业、报国”为校训,致力弘扬“吃苦耐劳、淳朴厚道、臻技敬业、进取创新”的学校精神,努力将学校建成理工科特色鲜明的一流职业院校,成为粤港澳大湾区高端产业和产业高端创新人才培养高地、产教融合与科教融汇示范高地、科研及培训服务高地。 2026年招生计划 收费标准: 收费标准按《关于调整公办普通高校学费的通知》(粤发改价格〔2016〕367号)和《广东省发展改革委 广东省教育厅 广东省财政厅 关于印发<广东省普通高等学校学分制收费管理办法(2021年修订)>的通知》(粤发改规〔2021〕10号)公布的标准执行。普通类专业学费6410元/生·学年;住宿费950元~1150元/生·学年;课本资料费按实结算。 国家奖学金: 本专科国家奖学金的评选范围为学校专科二年级、三年级品学特别优秀的学生,每人每年10000元,颁发国家统一印制的荣誉证书,并记入学生的学籍档案。 国家励志奖学金: 本专科国家励志奖学金的评选范围为学校专科二年级、三年级品学兼优的家庭经济困难学生,每人每年 6000元,获奖情况记入学生的学籍档案。 国家助学金: 家庭经济困难学生入学后可申请国家助学金,解决在校学习期间的生活费,平均每人每学年3700元。学生持《家庭经济困难学生认定申请表》及相关佐证材料于每年9月提出申请,每学年评定一次。 学校其他奖助措施: “绿色通道”、“校奖学金”、“优秀学生干部”、“五好学生”、“学习优秀生”、“优秀毕业生”。 勤工助学: 由学校统一组织,学生在学有余力的前提下,利用课余时间参加勤工助学活动,通过劳动取得合法报酬,改善学习和生活条件等。 生源地助学贷款: 家庭经济困难学生可申请办理生源地信用助学贷款,解决学费与住宿费,学生每人每年最高不超过20000元,在校期间利息由国家承担,还款期限原则上按学制加15年确定,最长不超过22年。贷款中的相应资金将用于支付学费,申请了贷款的学生无需重复缴交学费。收到通知书后缴交了学费的学生也无需再申请贷款。 服兵役高等学校学生国家教育资助: 对应征入伍服义务兵役、招收为士官、退役后复学或入学的高等学校学生实行学费补偿、国家助学贷款代偿、学费减免,按学校实际收取学费金额执行。其中,学费代偿、国家助学贷款代偿以及学费减免的标准,每生每年最高不超过20000元。
应用电子技术 就业方向:主要面向惠州及粤港澳大湾区电子信息领域和智能终端产品调试与维修、设计与制造、系统开发与应用、生产工艺与质量管理等专业技术工作。 主要课程:电工基础、数字电路技术、模拟电路技术、电子产品制图与制板、PLC技术应用、传感器技术与应用、单片机技术应用、嵌入式技术与应用、电子产品检测与维修等。 可考技能证书:低压电工上岗证、家用电器产品维修工、维修电工、制图员(电子方向)、信息通信网络终端维修员、全国高等学校非计算机专业计算机水平合格证书等。 校内外实训基地:低压电工实训室、电子实训室、单片机实训室、PLC实训室、嵌入式EDA实训室、电子产品装配制作室、传感器实训室、PCB实训室、软件设计实训室、网络操作系统室、嵌入式实训室、信息通信网络终端维修员考训基地、TCL科技集团股份有限公司、惠州市德赛西威汽车电子股份有限公司、TCL王牌电器(惠州)有限公司、TCl华星光电技术有限公司、茂佳科技(广东)有限公司、惠州益伸电子有限公司,广州视源电子科技股份有限公司。 招生计划:“依据普通高中学业水平考试” 41人,普通高考14人·,最终计划数以《广东省2026年普通高校春季/夏季高考招生专业目录》为准(下同)。 智能机器人技术 就业方向:主要面向机器人智能化设备选配与装调、智能机器人本体装调、智能机器人交互技术应用场景搭建、智能机器人集成应用与编程、智能机器人应用系统运行维护、智能机器人应用信息安全管理等工作岗位。 主要课程:工程制图与计算机绘图,机械设计基础,电工与电子技术,电机与电气控制技术,可编程控制技术,智能传感器技术,高级编程语言,嵌入式技术与机器人操作系统应用,智能视觉技术应用,协作机器人技术应用,自主移动机器人技术,智能机器人系统集成等。 可考技能证书:电工职业技能等级证书(三级)、低压电工上岗证、机器人系统集成操作员(三级)等。 校内外实训基地:低压电工实训室、PLC实训室、传感器实训室、自动化生产线安装与调试实训室;TCL科技集团股份有限公司、惠州市德赛西威汽车电子股份有限公司、日立电梯(中国)有限公司、TCL王牌电器(惠州)有限公司、TCL华星光电技术有限公司、海尔集团公司、广东利元亨股份有限公司、深圳市中联讯科技有限公司、惠州市兴源自动化设备有限公司、东莞新能德科技有限公司。 招生计划:“依据普通高中学业水平考试”50人,“3+专业技能课程证书”54人,普通高考6人。 智能控制技术 就业方向:主要面向惠州及粤港澳大湾区智能制造业产业,如工业自动化系统集成(从事PLC编程、产线调试与维护)、智能制造技术(智能工厂设备联网/MES系统应用)、机器视觉技术等;也可从事设备底层控制系统开发(电机步进/伺服控制技术、工业机器人控制技术)、智能终端设备控制系统(嵌入式系统控制技术)方面工作。 主要课程:电路与电工基础、模拟电子技术、数字电子技术、传感器与检测技术、可编程控制器技术与应用、变频器与伺服驱动应用、机器视觉系统应用、自动控制原理、工业网络技术及应用、电机与电气控制等。 可考技能证书:维修电工、MES(制造执行系统)应用工程师、低压电工作业操作证等。 校内外实训基地:低压电工实训室、PLC实训室、传感器实训室、电气安装与设计实训室、嵌入式开发实训室、自动化生产线安装与调试实训室;TCL科技集团股份有限公司、惠州市德赛西威汽车电子股份有限公司、日立电梯(中国)有限公司、TCL王牌电器(惠州)有限公司、TCL华星光电技术有限公司、海尔集团公司、广东利元亨股份有限公司、深圳市中联讯科技有限公司、惠州市兴源自动化设备有限公司、东莞新能德科技有限公司。 招生计划:“依据普通高中学业水平考试” 50人, “3+专业技能课程证书” 54人,普通高考6人。 电气自动化技术 就业方向:主要面向惠州及粤港澳大湾区智能制造业中的设备自动化产业,从事电气控制及其自动化设备的生产、安装、调试、运行及维护、技术改造等专业技术和管理工作。 主要课程:电路与电工基础、Auto CAD、模拟电子技术、数字电子技术、C语言程序设计、传感器与检测技术、可编程控制器技术与应用、自动化生产线安装与调试、工业机器人应用、电气CAD设计、工业网络技术及应用、电机与电气控制等。 可考技能证书:电工职业技能等级证书(三级)、低压电工特种作业操作证等。 校内外实训基地:低压电工实训室、PLC实训室、传感器实训室、电气安装与设计实训室、自动化生产线安装与调试实训室、TCL科技集团股份有限公司、惠州市德赛西威汽车电子股份有限公司、日立电梯(中国)有限公司、TCL王牌电器(惠州)有限公司、TCL华星光电技术有限公司、海尔集团公司、广东利元亨股份有限公司、深圳市中联讯科技有限公司、惠州市兴源自动化设备有限公司、东莞新能德科技有限公司。 招生计划: “依据普通高中学业水平考试” 55人, 普通高考55人。 无人机应用技术 就业方向:面向无人机企业从事研发制造;农业植保、电力巡检、影视航拍、应急救援等领域担任飞手;从事航测数据处理、设备运维,或自主创业开拓细分市场。 主要课程:无人机组装与调试、无人机农林植保、无人机电力巡检、无人机航拍技术、无人机维护与维修、单片机系统与接口、无人机仿真技术等。 可考技能证书: 民航局无人机驾驶员执照(CACC执照)、AOPA无人机驾驶员合格证、无人机装调检修工(人社局)、无人机驾驶员(人社局)、英语AB、四六级等级证书、计算机等级证书等。 校内外实训基地: 无人机组装调试实训室、模拟飞行实训室、单片机开发实训室、低压电工实训室、电工基础实训室、PCB设计与制作实训室、嵌入式系统开发实训室、电工综合实训室; 金球鹰(深圳)无人机有限公司 、广东能飞航空有限公司、深圳高巨创新科技发张有限公司、深圳中联讯科技有限公司 。 招生计划:“依据普通高中学业水平考试” 55人, 普通高考55人。 智能产品开发与应用 就业方向:主要面向智能产品设计与制作、电子产品检测与维修、智能硬件调试运维、生产工艺管理、智能终端营销服务等岗位工作;也可在智能穿戴、智能家居、工业物联网等领域开展自主创业实践。 主要课程:电工与电路基础、计算机网络技术、模拟电子技术、数字电子技术、C语言程序设计、PCB设计与制作、智能产品设计与制作、传感器技术与应用、微控制器技术与应用、嵌入式系统与应用、电子产品检测与维修等。 可考技能证书:低压电工证、PCB设计工程师、电子设备装接工、物联网应用工程师等职业技能证书等。 校内外实训基地:低压电工实训室、电子实训室、单片机实训室、PLC实训室、嵌入式EDA实训室、电子产品装配制作室、传感器实训室、PCB实训室、嵌入式实训室;TCL科技集团股份有限公司、惠州市德赛西威汽车电子股份有限公司、TCL王牌电器(惠州)有限公司、TCl华星光电技术有限公司、茂佳科技(广东)有限公司、Cooler Master集团(讯强、讯豪电子)惠州益伸电子有限公司、广州六环信息科技有限公司(视源股份希沃一体机)、惠州盛微电子有限公司。 招生计划:“依据普通高中学业水平考试” 50人, “3+专业技能课程证书” 54人, 普通高考6人。 机械制造及自动化 就业方向:主要面向装备制造类机电产品制造、汽车制造、自动化设备制造等企业、事业单位的技术研发部、工艺工程部、生产部、质监部、销售部、售后服务部等部门,可从事机械产品设计开发、制造工艺设计、工夹具设计、自动化工装设计、机械产品质量检测、数控工艺编程、模具设计与制造、生产工艺管理、机电设备管理维护、工业机器人工作站安装维护、机电产品技术销售等工作。 主要课程:机械制图与CAD、机械设计基础、机械制造工艺、 电工电子技术、机床自动化控制技术、液压与气压传动、 PLC控制技术、三维产品数字化设计、数控机床编程与操作、工业机器人应用技术等。 可考技能证书:本专业可考取制图员高级证、数控车工高级证、数控铣工高级证、低压电工特种作业操作证等。 校内外实训基地:机械制图测绘实训室、钳工实训室、机械装调实训室、传统机加工实训室、CAD/CAM设计室、数控维修实训室、现代数控加工实训室、电工电子装配实训室、PLC实训室、机床电气实训室、光机电一体化实训室、逆向技术及快速制造实训室、公差与测量实训室;广东利元亨智能装备股份有限公司、深圳市赢合科技股份有限公司、惠州市欣旺达能源科技有限公司、广东金力智能传动技术股份有限公司、仝达实业(惠州)有限公司、伯恩光学(惠州)有限公司、惠州市华阳精机有限公司、广东江丰电子材料有限公司、德赛电池股份有限公司、广东格林精密股份有限公司、惠州市沃特新材料有限公司、惠州优力纬尔微控电子有限公司、惠州市美好创亿医疗科技有限公司。 招生计划:“依据普通高中学业水平考试” 56人, “3+专业技能课程证书” 56人, 普通高考56人。 智能机电技术 就业方向:本专业主要面向粤港澳大湾区高端装备制造、智能机器人、工业自动化等行业的智能机电设备装调运维人员、智能制造工程技术人员、机电设备工程技术员等职业,能够从事智能机电系统的集成装配、调试维护、智能化改造、生产管理与技术服务等工作的高技能人才。 主要课程:电气控制与可编程控制器、人工智能与Python 编程、数字孪生与虚拟调试技术应用、机电设备智能运维、工业机器人编程与操作、机器视觉与语音识别等。 可考技能证书:机器人操作证、装配钳工证、CAD绘图员证、低压电工证、工业机器人应用编程证等。 校内外实训基地:现代制造训练中心、金工训练中心、机械测绘实验室、机械装调实验室、电气仪表及控制训练室、数控装调实验室、液压与气动传动实验室、计算机辅助设计室、数控编程设计室;广东利元亨智能装备股份有限公司、仝达实业(惠州)有限公司、伯恩光学(惠州)有限公司、惠州市欣旺达能源科技有限公司、广东金力智能传动技术股份有限公司、美新科技股份有限公司、伟乐视讯科技股份有限公司、惠州市华阳精机有限公司、广东江丰电子材料有限公司。 招生计划:“依据普通高中学业水平考试” 6人, “3+专业技能课程证书” 56人, 普通高考50人。 数字化设计与制造技术 就业方向:本专业主要面向粤港澳大湾区及全国高端装备制造、智能产品设计等领域,面向数字化设计、数字化制造、质量检测与控制、技术管理等职业岗位,能够从事产品数字化设计、数控加工编程与工艺规划、增材制造技术应用、精密测量与质量控制、生产流程数字化管理以及智能装备运维等工作的高技能人才。 主要课程:机床电气控制技术、数控设备维护与调试、零件设计制造加工实践、产品数字化设计与仿真(UG)、产品逆向设计、数控编程及零件加工、多轴加工技术、产品数字化制造工艺设计、机械CAD/CAM应用、生产线数字化仿真技术、机械制图与公差、机械设计基础、电工电子技术、公差配合与测量技术、机械制图与CAD、液压与气压传动等。 可考技能证书:数控铣工(4、3级)、制图员(4、3级)、钳工(3级)、低压电工、英语四、六级、计算机等级证(一级)等。 校内外实训基地:现代制造训练中心、金工训练中心、机械测绘实验室、机械装调实验室、电气仪表及控制训练室、数控装调实验室、液压与气动传动实验室、计算机辅助设计室、数控编程设计室;仝达实业(惠州)有限公司、伯恩光学(惠州)有限公司、广东利元亨智能装备股份有限公司、深圳市赢合科技股份有限公司、惠州市华阳精机有限公司、广东江丰电子材料有限公司、惠州市欣旺达能源科技有限公司、广东金力智能传动技术股份有限公司、德赛电池股份有限公司。 招生计划:“依据普通高中学业水平考试” 6人,普通高考50人。 新能源汽车技术 就业方向:本专业主要面向粤港澳大湾区传统汽车及新能源车整车制造行业的汽车整车制造人员、汽车工程技术人员、汽车摩托车修理技术服务人员等职业,能够从事新能源汽车整车及零部件装调、质量检验、生产现场管理、试制试验和新能源汽车维修与服务等工作的高技能人才。 主要课程:汽车构造、新能源汽车电学基础与高压安全、新能源汽车电气技术、新能源汽车动力蓄电池及管理技术、新能源汽车驱动电机及控制技术、新能源汽车整车控制技术、汽车制造工艺技术、新能源汽车故障诊断技术等。 可考技能证书:低压电工上岗证、新能源汽车从业人员安全员证书、汽车维修检验工高级工证、新能源汽车测试与装调职业技能等级证书等。 校内外实训基地:新能源汽车综合实训中心、新能源汽车基础实训中心、传统汽车基础实训中心;汽车仿真实训中心、新能源汽车培训考证中心、汽车美容服务中心、电工电子装配实训室、金工实训室;北京理想汽车有限公司、深圳比亚迪股份有限公司、欧纬德智能科技(广州)有限公司、惠州亿纬锂能股份有限公司、惠州市豪鹏科技有限公司、广州亚乔辛娜汽车服务有限公司、惠州市欣旺达能源科技有限公司、惠州市辉达汽车有限公司、惠州凯德顺汽车服务有限公司、惠州市智美邦汽车服务有限公司、惠州市三惠汽车有限公司、易飒(广州)智能科技有限公司。 招生计划:“依据普通高中学业水平考试” 55人, “3+专业技能课程证书” 56人, 普通高考57人。 智能网联汽车技术 就业方向:本专业主要面向粤港澳大湾区传统汽车、新能源汽车及智能网联汽车领域的汽车工程技术人员、汽车整车制造人员、汽车修理人员及智能网联汽车整车及系统(部件)研发辅助、生产制造、产品检测、装配调试、营运服务等技术职位。 主要课程:C程序设计、Linux操作系统、机器人操作系统(Ros)入门、汽车构造、智能传感器调试与测试、智能座舱系统调试与测试、底盘线控系统装调与测试、智能网联整车综合测试、新能源汽车故障诊断技术、Python程序设计、混合动力汽车结构与检修、电动汽车充电站及管理维护、新能源汽车维护与保养等。 可考技能证书:新能源汽车从业人员安全员证书、新能源汽车维修工程师、智能网联汽车测试装调职业技能等级证书等。 校内外实训基地:新能源汽车综合实训中心、新能源汽车基础实训中心、传统汽车基础实训中心、智能网联汽车整车综合测试实训室、智能网联汽车智能座舱实训室、汽车仿真实训中心、新能源汽车培训考证中心、电工电子装配实训室、金工实训室;深圳比亚迪股份有限公司、易飒(广州)智能科技有限公司、惠州市辉达汽车有限公司、惠州凯德顺汽车服务有限公司、欧维德智能科技(广州)有限公司、惠州市智美邦汽车服务有限公司、惠州市三惠汽车有限公司、惠州亿纬锂能股份有限公司、惠州市豪鹏科技有限公司、广州亚乔辛娜汽车服务有限公司、北京理想汽车有限公司、惠州市欣旺达能源科技有限公司。 招生计划:“依据普通高中学业水平考试” 55人, 普通高考57人。 物联网应用技术 就业方向:主要面向各类企事业单位与物联网技术相关的行业和部门,从事物联网系统设备安装与调试、物联网系统运行管理与维护、物联网系统应用软件开发、物联网项目的规划和管理工作。 主要课程:电路与电工基础、C语言程序设计、传感器技术应用、物联网嵌入式技术、物联网设备装调与维护、物联网系统部署与运维、物联网综合布线、网络系统建设与运维管理、物联网组网与应用等。 可考技能证书:本专业可考取移动应用开发1+x证书、物联网工程实施与运维、低压电工上岗证、网络管理员、网络工程师、嵌入式工程师、智能楼宇管理师、物联网场景设计与开发等与专业相关的技术技能证书,也可参加全国计算机等级考试、全国英语等级考试等考取相应的非专业技能证书。 校内外实训基地:本专业拥有海尔智慧家居物联网实训基地、诚飞物联网系统集成开发实验室、物联网工程实施与运维实训室、物联网综合布线实训室等多个校内实验实训场馆,其中海尔智慧家居物联网实训基地是与海尔集团共建的华南地区最大的智慧家居实训基地,并且被立项为省级社区教育示范基地。校外实训基地主要有TCL王牌电器(惠州)有限公司校外实践教学基地、广东利元亨智能装备股份有限公司校外实践教学基地、佛山海尔电冰柜有限公司校外实践教学基地等。 招生计划:“依据普通高中学业水平考试” 45人, 普通高考9人。 计算机应用技术 就业方向:面向各类企事业单位的信息中心、网络中心及计算机办公部门,从事计算机信息平台的开发与管理、数据库系统管理维护、网页设计和网站建设、软件测试、网络安装与维护、办公自动化技术、计算机产品销售及售前、售后服务等岗位工作。 主要课程:软件UI设计、Web前端技术、前端设计与开发、面向对象程序设计、数据库技术与应用、前端框架技术、动态web技术、面向对象高级程序设计、PYTHON基础、Python数据分析、小程序开发、软件测试、Linux操作系统、交换路由技术等。 可考技能证书:广东省高职职业英语合格证书、全国高等学校非计算机专业计算机水平合格证书(一、二级)、信息通信网络终端维修员(四级)、Web前端开发中级证书(工业和信息化部教育与考试中心)、python程序开发技能初/中级等级证书(教育部职业技术教育中心研究)、软件开发初/中级工程师证书(国家教育部考试中心)等。 校内外实训基地:低压电工实训室、电子实训室、单片机实训室、PLC实训室、嵌入式EDA实训室、电子产品装配制作室、传感器实训室、PCB实训室、软件设计实训室、网络操作系统室、嵌入式实训室、信息通信网络终端维修员考训基地、基础实训室、软件设计实训室、网络实验室、大数据综合实训室、锐捷大数据网络实验室、物联网实训室;TCL华星光电技术有限公司、TCL科技集团股份有限公司、TCL王牌电器(惠州)有限公司应用电子技术专业校外实践基地(省级校外实践基地)、东莞华贝电子科技有限公司、佛山海尔电冰柜有限公司、广东得胜电子有限公司、广东利元亨智能装备股份有限公司、广东易隆科技有限公司、海尔智能家电科技有限公司、惠州创景技术有限公司、惠州高盛达科技有限公司、惠州华星光电显示有限公司、惠州华阳通用电子有限公司、惠州市华阳光电技术有限公司等。 招生计划:“依据普通高中学业水平考试” 54人, “3+专业技能课程证书” 53人, 普通高考55人。 大数据技术 就业方向:主要面向各类企事业单位与大数据技术相关的诸多领域和部门,从事岗位包括程序开发维护工程师、爬虫工程师、大数据运维工程师、大数据处理工程师、大数据可视化工程师等岗位工作。 主要课程:HADOOP技术与应用、面向对象程序设计、Linux操作系统、数据库技术及应用、Web前端技术、Python数据分析、数据预处理与数据标记、数据采集技术、数据可视化技术与应用、大数据分析技术与应用、大数据挖掘技术与应用、图像处理和识别技术、大数据项目方案设计等。 可考技能证书:广东省高职职业英语合格证书(AB级)、全国高等学校非计算机专业计算机水平合格证书(一、二级)、信息通信网络终端维修员(四级)、Web前端开发中级证书(工业和信息化部教育与考试中心)、python程序开发初/中级证书(教育部职业技术教育中心研究)、软件开发初/中级工程师证书(国家教育部考试中心)等。 校内外实训基地:校内实训基地低压电工实训室、电子实训室、单片机实训室、PLC实训室、嵌入式EDA实训室、电子产品装配制作室、传感器实训室、PCB实训室、软件设计实训室、网络操作系统室、嵌入式实训室、信息通信网络终端维修员考训基地、基础实训室、软件设计实训室、网络实验室、大数据综合实训室、锐捷大数据网络实验室、物联网实训室;日立电梯(中国)有限公司、深圳北测检测技术有限公司、深圳高巨创新科技开发有限公司、深圳市隆阳电器有限公司、深圳市中联讯科技有限公司、深圳洲际通航投资控股有限公司、中国移动通信集团广东有限公司惠州分公司、珠海市碧桂园管理服务有限公司、深圳普瑞赛思检测技术有限公司、广州掌动智能科技有限公司等。 招生计划:“依据普通高中学业水平考试” 54人,普通高考54人。 数字媒体技术 就业方向:面向互联网科技、影视动漫、游戏设计、广告文创及政府机关、融媒体、文旅局、政务中心、智慧城市管理等部门,从事前后端开发、VR/AR开发、游戏设计、UI/UX设计、视觉传达、影视特效、三维动画、新媒体运营等工作,可承担数字平台开发、政务数字化与宣传、文旅数字内容开发、企业品牌视觉设计等相关岗位。 主要课程:程序设计、交互设计、数字音视频技术、三维动画制作技术、特效制作技术、网页设计、融媒体技术、Python 基础、虚拟现实应用技术、数字视觉设计等。 可考技能证书:Web前端开发、广告设计师等。 校内外实训基地:软件设计实训室、网络实验室、大数据综合实训室、锐捷大数据网络实验室、画室、项目综合实训室、模型制作工作室、绘图室、录音室:深圳神州动力数码科技有限公司、五洲科技有限公司、鑫正时代科技有限公司、华世界集团、WESTLINK西遇、珠海之美意向文化传媒有限公司、广州云图动漫设计有限公司、华励包装(惠州)有限公司、维他叁匠智能家居。 招生计划:“依据普通高中学业水平考试” 54人, “3+专业技能课程证书” 53人,普通高考55人。 建筑室内设计 就业方向:面向建筑设计公司、建筑装饰工程公司、设计施工一体化企业、房地产开发企业及高端全案设计机构,智慧家居设计企业,从事室内设计、施工图深化设计、驻场设计与技术管理、装饰工程项目管理、全案设计、智慧家居设计及设备调试等岗位工作。 主要课程:设计构成、手绘表现技法、建筑识图与CAD制图、设计概论、计算机效果图设计与制作、施工图深化设计、装饰材料与构造、住宅空间设计、公共空间设计、室内装饰预算、装饰施工技术、数字化专项设计等。 可考技能证书:制图员、室内装饰设计师、全国计算机等级证书等。 校内外实训基地:模型制作工作坊、三维建模实训室、二维软件实训室、画室、绘图室、项目综合实训室;惠州市喜名装饰有限公司、广州黄埔建筑设计院有限公司惠州分公司、惠州叁匠智能家居有限公司、广东广垠装饰工程有限公司、惠州数字化城市建设有限公司、惠州市御庭盛世家具有限公司、中嘉(广东)工程检测有限公司、惠州高景建筑工程有限公司、广州云图动漫设计有限公司、华励包装(惠州)有限公司、海蓝空间装饰工程有限公司、深圳市品拉索产品策划有限公司、广东原创科技有限公司、惠州合雅木业有限公司、深圳市耐锐照明有限公司。 招生计划:“依据普通高中学业水平考试” 5人, “3+专业技能课程证书” 53人,普通高考50人。 电子商务 就业方向:本专业面向企事业单位从事网店美工设计、网络客户服务、电商物流专员、网络文案编辑等基础性工作,或从事网店运营、跨境电商运营、新媒体运营、直播运营、社群运营、商务数据分析、农产品电商运营等专业工作,或从事客户关系管理、电商活动策划、旅游活动策划、电商项目管理、商务数据决策等管理型工作。 主要课程:电子商务基础、网店运营推广、网络营销、视觉营销设计、内容营销、商务数据分析、网络客户服务、直播运营实务、短视频设计与制作、商务谈判与推销技巧、企业经营模式沙盘实训、电商美工综合实训、电商创业体验实训、内容策划与分析实训等。 可考技能证书:电子商务师(三级)、互联网营销师(三级)、全国计算机等级证书、英语AB级、CET4等 校内外实训基地:电子商务综合实训室、农民创业实训室、电子商务创业中心,商品拍摄实训室、冷链物流中心、网络客服实训室、网络营销实训室、跨境电商实训室、移动电商实训室、新媒体综合实训室;芜湖雷士照明电子商务有限公司、广东南湾供应链科技有限公司、惠州酷友网络科技有限公司(TCL电商)、德胜科技实业发展(深圳)有限公司、贝恩施(深圳)科技股份有限公司、大枫领航(深圳)文化传媒有限公司、深圳百果园实业(集团)股份有限公司、博罗罗浮山润心食品有限公司、惠州市创宇数码实业有限公司、惠州市绿能量农业投资有限公司、慧聪集团(惠州)科技有限公司、沃尔玛(广东)商业零售有限公司、广东凹凸科技有限公司。 招生计划:“依据普通高中学业水平考试” 52人, “3+专业技能课程证书” 51人,普通高考105人。 大数据与财务管理 就业方向:面向企事业单位、会计与税务中介服务机构、政府机关的财务大数据分析、预算管理、投融资管理、成本管理、税务管理、风险管理、财务机器人应用等岗位(群),能够从事财务大数据分析、预算管理、投融资管理、成本管理、税务管理、风险管理、财务机器人应用等工作。 主要课程:会计基础、经济法基础、大数据技术应用基础、经济学原理、企业财务会计、智能化成本核算与管理、财务管理实务、企业纳税实务、管理会计、财务机器人应用等。 可考技能证书:会计专业技术资格,连锁经营师(三级),大数据财务分析、智能财税、企业财务与会计机器人应用等。 校内外实训基地:证券模拟(证券中心)、会计电算化实训室、信息中心、企业经营(沙盘模拟)、工程银行、企业信息化实训中心、现代企业仿真经营实战中心、财税大厅;惠州市代理记账协会、广东龙达财税科技有限公司、惠州天虹商场有限公司、深圳市代理记账行业协会。 招生计划:“依据普通高中学业水平考试” 52人, “3+专业技能课程证书” 51人,普通高考53人。 金融科技应用 就业方向:主精准对接企业需求,一是传统金融机构数字化岗位,主要包括金融产品助理、智能柜台运维员、信贷数据录入分析员,证券公司的智能投顾客服、保险公司的线上营销专员等;二是金融科技企业核心岗位,主要包括金融科技公司的数据处理员、区块链应用辅助岗、风控助理等;三是产业金融服务岗位,主要包括供应链金融跟单员、金融助理、理财专员等;四是金融科技运维与服务岗位,主要包括金融APP运维助理、社区适老化金融服务员等。 主要课程:大数据金融、区块链金融、金融数据统计、金融科技营销、金融科技合规实务、智能客户关系管理、个人理财、经济学基础、金融学基础、会计基础与实务、保险实务、证券投资基础等。 可考技能证书:证券从业资格证、基金从业资格证、CDA数据分析师(LevelⅠ)、连锁经营管理师等。 校内外实训基地:证券模拟(证券中心)、会计电算化实训室、信息中心、企业经营(沙盘模拟)、工程银行、企业信息化实训中心、现代企业仿真经营实战中心、财税大厅、智慧财金虚拟仿真实训室;广发银行惠州支行、深圳联合金融控股有限公司、惠州市理财师协会、东莞证券、粤开证券股份有限公司惠州分公司、深圳市雁扬科技有限公司、万泽科技(惠州)有限公司、华夏人寿保险股份有限公司惠州中心支公司、深圳智盛信息技术股份有限公司。 招生计划:普通高考104人。 商务数据分析与应用 就业方向:本专业可从事工作岗位有数据统计员、数据分析专员、数据采集专员等基础型工作,或从事网络推广运营专员、电商数据分析专员、网店运营管理、市场调研专员、客户服务专员、产品开发等专业型工作,可发展为数据分析经理、数据运营经理、产品经理等管理型岗位。 主要课程:应用统计、电子商务基础、网店运营推广、商务数据采集、基于业务的数据可视化、商务数据分析技术、产品数据分析、网店运营推广、运营数据分析、市场调研与数据分析、企业沙盘模拟经营实训、运营分析实训、市场调研实训、专业群专项实训项目等。 可考技能证书:互联网营销师(三级)、电子商务师(三级)、全国计算机等级证书、英语AB级、CET4等 校内外实训基地:电子商务综合实训室、农民创业实训室、电子商务创业中心、商品拍摄实训室、网络客服实训室、网络营销实训室、跨境电商实训室、移动电商实训室、新媒体综合实训室;京东智能城市(惠州)数字经济产业园、惠州格致市场信息咨询有限公司、广东凹凸科技有限公司、深圳视界信息技术有限公司。 招生计划:“依据普通高中学业水平考试”45人, “3+专业技能课程证书” 51人,普通高考8人。 园艺技术 就业方向:本专业主要面向各类企事业单位、政府机关的农业技术推广部门以及园艺场、农业科技园区及园林绿化企业等单位,从事花卉、蔬菜、果树等园艺植物的新品种与新技术的示范推广、栽培生产、良种繁育与精细化养护管理工作;以及园艺生产资料与产品的技术服务工作;能够胜任花艺设计、室内外绿化装饰、庭院景观布置等岗位;从事线上线下营销、品牌运营与市场拓展。 主要课程:植物生长环境、园艺作物遗传育种、园艺作物组织培养、植物与植物生理、园艺设施、景观手绘表现技法;园艺种子种苗生产、蔬菜生产技术、果树生产技术、食用菌生产技术、花卉生产技术、花卉装饰技术、园艺作物病虫草害绿色防治、园艺产品及农资营销等。 可考技能证书:本专业可考取插花花艺师、园林绿化工职业等职业资格证书。 校内外实训基地:食用菌培植中心、蝴蝶兰培植中心、特色农业科技创新研究中心、制图室、显微镜实验室、花艺设计实训室;深圳市德盛园艺花卉有限公司、惠州市菌鲜康生态农业有限公司、龙门县瑶佳丰农业有限公司、广州花一姿花艺设计有限公司、惠州市农业科学研究所、佛山满天红园艺有限公司、惠州市维尔亚文化传播有限公司、广州市拓植文化传播有限公司、广州德裕智慧农业发展有限公司、惠州市智源农业科技有限公司、东莞峰景高尔夫有限公司、广州辉隆泉很农业服务有限公司惠州分公司、潮州市湘桥区阿鑫礼品花卉店、广州我爱花网络科技有限公司、广州生辉园艺有限公司、广东雪融生物科技有限公司、惠州市大湖溪农业有限公司、惠州市清香田农业科技发展有限公司。 招生计划:“依据普通高中学业水平考试” 50人, “3+专业技能课程证书” 52人,普通高考4人。 园林技术 就业方向:园林设计与规划、园林工程施工与管理、园林植物养护与繁育等工作。 主要课程:植物生长与环境、园林植物识别、园林手绘表现、园林测量、计算机辅助设计(CAD)制图、园林设计、园林工程施工、园林苗木生产与经营、花卉生成与应用、园林植物栽培养护、园林植物有害生物防治等。 可考技能证书:园林绿化工、绘图员、工程测量员、林业有害生物防治员等。 校内外实训基地:园林工程实训工厂、智慧园艺中心、食用菌培植中心、蝴蝶兰培植中心、特色农业科技创新研究中心、制图室、显微镜实验室、专业计算机绘图室;深圳市时代园林花卉有限公司、深圳市德盛园艺花卉有限公司、惠州中隆建设工程有限公司、贸耕实业(惠州)有限公司、中海宏洋惠州汤泉开发有限公司汤泉酒店管理分公司、惠州市农业科学研究所、惠州市林业科学研究所、广东永绿园林建设有限公司。 招生计划:“依据普通高中学业水平考试” 45人,普通高考9人。 农产品加工与质量检测 就业方向:可在相关企事业单位从事农产品生产加工、农产品质量检测、农产品安全监管,农产品贸易、农产品质量认证与管理体系认证等工作、也可在大型食品、药品、餐饮服务等企业从事质量检验、行政监管和品控管理等工作。 主要课程:分析化学、仪器分析、生物化学、农产品法规与标准、食品试验设计与数据分析、微生物检验技术、农产品营销与管理;农产品储藏与保鲜技术、畜产品加工技术、果蔬加工技术、农产品质量检测技术、农产品质量安全与控制技术、药物残留检测技术等。 可考技能证书:广东省高职职业英语合格证书、全国高等学校非计算机专业计算机水平合格证书、“1+X”粮农食品安全、农产品食品检验员等。 校内外实训基地:智慧园艺中心、食用菌培植中心、蝴蝶兰培植中心、特色农业科技创新研究中心、制图室、显微镜实验室、花艺设计实训室、龙眼园;广东大广农牧集团有限公司、惠州市菌鲜康生态农业有限公司、深圳市德盛园艺花卉有限公司、龙门县瑶佳丰农业有限公司、广东雪榕生物科技有限公司、广东中迅农科股份有限公司、广东省紫金县宝金畜牧有限公司。 招生计划:“依据普通高中学业水平考试” 45人,普通高考9人。 动物医学 就业方向:从事畜禽养殖、宠物美容、疫病防治、检验检疫等工作。 主要课程:动物解剖组织、有机化学、动物病理、动物微生物、动物药理、动物免疫、畜牧基础、禽病防治技术、猪病防治技术、动物流行病调查技术、兽医临床诊疗技术、牛羊病防治技术、兽医法律法规、动物性产品检验技术等。 可考技能证书:全国计算机等级考试二级证书、高等学校计算机水平考试证书、英语四六级证书、家畜饲养员、动物疫病防治员、兽医化验员、动物检疫检验员、中兽医员、宠物医师、宠物健康护理员、家庭农场畜禽养殖1+X证书等。 校内外实训基地:动物临床诊断实训室(B超、X光)、动物外科手术实训室(全系列外科手术器械)、解剖实训室、显微镜实验室、动物医院(真实临床环境)、虚拟仿真实训室、化学分析实训室;深圳市京基智农时代股份有限公司、瑞辰宠物医院集团有限责任公司、新瑞鹏宠物医疗集团、瑞派宠物医院管理股份有限公司、广州福懋畜牧兽医服务有限公司、深圳市联合宠物医疗管理有限公司、惠城区小乐宠物诊所、东瑞食品集团股份有限公司、博罗县石坝镇三黄畜牧有限公司、广州长隆集团有限公司、台山市赛科农业技术有限公司、江西正邦养殖有限公司、广东省紫金县宝金畜牧有限公司、广东大广农牧集团有限公司、新希望六和股份有限公司、双胞胎集团、广东海大集团股份有限公司。 招生计划:“依据普通高中学业水平考试” 50人, “3+专业技能课程证书” 53人,普通高考5人。 畜牧兽医 就业方向:本专业主要面向畜牧养殖、饲料兽药、畜禽加工、生物制品、畜牧环保类企业、畜牧兽医相关机关事业单位以及宠物医院等,主要从事畜禽养殖、宠物美容、疫病防治、检验检疫、养殖场污水处理、饲料、兽药销售等岗位工作。 主要课程:动物解剖组织、有机化学、动物病理、动物微生物、动物药理、动物遗传繁育、动物营养与饲料、畜牧场规划与环境控制、养猪与猪病防控技术、养禽与禽病防控技术、养牛与牛病防控技术、养羊与羊病防控技术、畜牧场废弃物处理与利用技术、畜牧场经营与管理等。 可考技能证书:全国计算机等级考试二级证书、高等学校计算机水平考试证书、英语四六级证书、家畜饲养员、动物疫病防治员、兽医化验员、动物检疫检验员、中兽医员、宠物医师、宠物健康护理员等。 校内外实训基地:动物临床诊断实训室(B超、X光)、动物外科手术实训室(全系列外科手术器械)、解剖实训室、显微镜实验室、动物医院(真实临床环境)、虚拟仿真实训室、化学分析实训室、动物标本实训室、东瑞食品集团股份有限公司、广东广弘农牧发展有限公司、深圳市京基智农时代股份有限公司、广州长隆集团有限公司、广州福懋畜牧兽医服务有限公司、惠州市百益农业科技有限公司、深圳市京基智农时代股份有限公司、惠州市兴牧环保科技股份有限公司、博罗县石坝镇三黄畜牧有限公司、惠城区小乐宠物诊所、江西正邦养殖有限公司、广东大广农牧集团有限公司、瑞派宠物医院管理股份有限公司、深圳市联合宠物医疗管理有限公司、新瑞鹏宠物医疗集团、广东省紫金县宝金畜牧有限公司。 招生计划:“依据普通高中学业水平考试” 5人, “3+专业技能课程证书” 53人,普通高考50人。 宠物医疗技术 就业方向:本专业主要面向宠物医院、动物诊所、兽药及医疗器械企业、动物疫病防控机构等,从事宠物医生、宠物医师助理、检验与影像技术员、健康护理员、营养顾问及医疗技术支持等岗位,服务宠物诊疗、预防保健与健康管理全过程。 主要课程:动物解剖组织、有机化学、动物微生物、动物病理、宠物饲养管理、动物药理、中兽医基础、兽医法律法规;宠物疾病临床诊断技术、宠物疾病临床护理技术、宠物外科手术、犬病防治技术、猫病防治技术、宠物医院实务等。 可考技能证书:执业兽医师资格证、执业助理兽医师资格证、宠物健康护理员、宠物美容师等。 校内外实训基地:动物临床诊断实训室(B超、X光)、动物外科手术实训室(全系列外科手术器械)、解剖实训室、显微镜实验室、动物医院(真实临床环境)、虚拟仿真实训室、化学分析实训室;深圳市联合宠物医疗管理有限公司、广州福懋畜牧兽医服务有限公司、瑞派宠物医院管理股份有限公司、瑞辰宠物医院集团有限责任公司。 招生计划:“依据普通高中学业水平考试” 45人,普通高考7人。
学生社团是推进高校素质文化教育,提高学生综合能力,繁荣校园文化的重要平台,是校园里思想碰撞、兴趣成长和才华绽放的活力舞台。为顺应时代发展需要,适应学生成长成才,积极探索新型社团管理模式,建立“社团+五育”(社团+德育、社团+智育、社团+体育、社团+美育、社团+劳动教育)融合过程、保障、评价机制,让德育引领方向、智育启迪创新、体育强健体魄、美育陶冶情操、劳动教育锻造品格,不断提高社团育人质量,持续提升社团育人能力。目前学校拥有涵盖思想政治类、学术科技类、创新创业类、文化艺术类、体育健身类、志愿公益类、自律互助类及其他类社团48个,在社团建设上拥有一套有效、灵活的动态管理体系,开展主题突出、特色鲜明、格调高雅的精品社团活动,打造了一批具有鲜明特色的优秀社团,培养了一批素质高、能力强的学生社团骨干。在这里,您的热爱能被点燃,您的潜力将被发现。
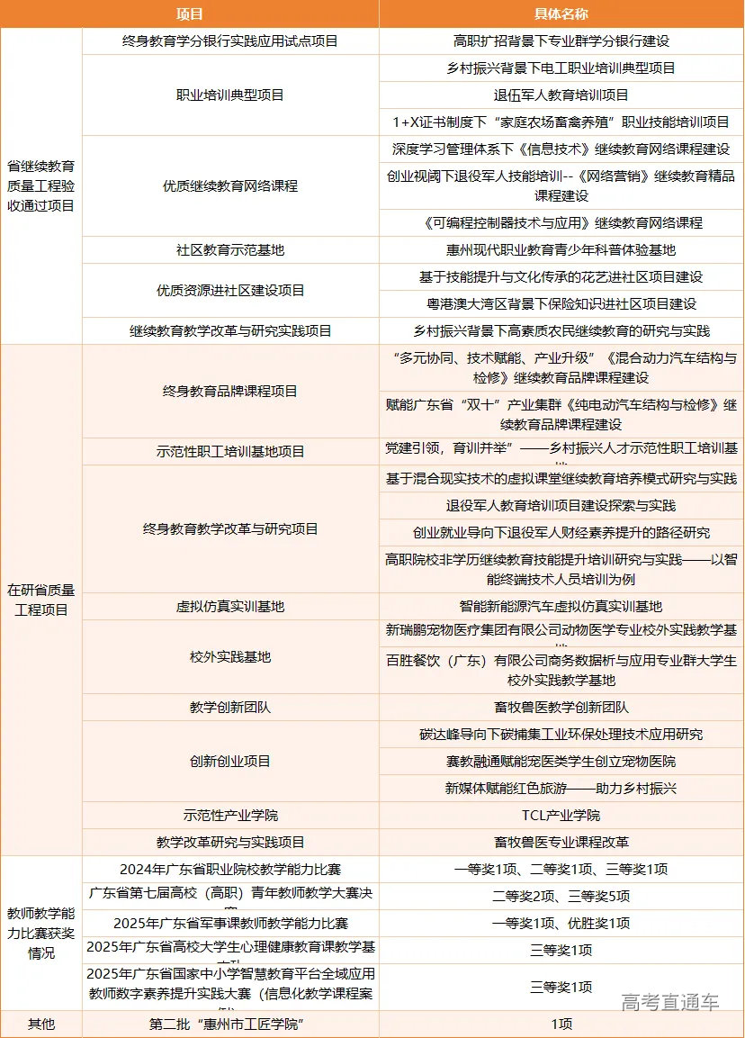
2024年—2025专业技能竞赛 获奖情况(部分)
学校省级教学教改成果(部分)
近5年来,学校紧密对接产业、企业关键技术问题,科研与社会服务水平取得了较大成效,推动区域经济发展。按照“组团队、建平台、重突破、显成果”理念,通过创新体制机制,完善各类科研制度、搭建科研平台、打造科研团队、加强社会服务的途径,逐步形成了科技创新、服务社会、成果转化与人才培养等良性循环发展的创新生态系统。 近5年来,学校为广东省博士工作站、广东省惠州市农村科技特派员工作站,打造了5支科研团队、7个惠州市科研平台、2个省级平台、1个省级创新团队;获得省教育教学成果一等奖2项、二等奖2项,市教育教学成果特等奖2项、一等奖2项、二等奖4项;教师公开发表论文包括高水平论文在内合计342篇;论文获得惠州市教育局、惠州市科协等获奖合计132篇;各类案例、调研报告获得省级奖一等奖6项、二等奖8项;主参编出版教材155人次;获得上级立项纵向课题253项,其中省级课题115项,市级95项;学校重视知识产权保护工作,教师获实用新型专利授权102项、外观专利授权4项、软件著作授权94项、发明专利授权23项。 教育厅平台 数字开放与应用产教融合创新平台 智能装备与机器人产教融合创新平台 省特色创新团队 惠州市高校科研项目 惠州特色农业科技创新研究中心建设 3D 打印工程众创中心 智能制造研发中心 惠州市信创产业 GCH 应用研究中心 惠州市工程中心 惠州市鸡枞菌工程技术研究中心 惠州市植物组织培养工程技术研究中心 惠州市动物综合诊疗工程技术研究中心 2025年省级项目课题简表 广东省教育教学成果奖
惠州工程职业学院是什么性质的学校? 答:惠州工程职业学院是经广东省人民政府批准、国家教育部备案的公办普通高校。 2026年考生报志愿时,学校的录取批次、代码是多少? 答:我校录取批次是专科;院校代码为:14609。 2026+年学校招生计划是多少?面向哪些省招生? 答:2026年我校计划招收国家计划任务3650人。面向广东、河南、河北、新疆、青海、湖南、山西、江西招生。 学校的学费和住宿费标准是多少? 答:本校收费标准按《关于调整公办普通高校学费的通知》(粤发改价格〔2016〕367号)和《广东省发展改革委 广东省教育厅 广东省财政厅 关于印发<广东省普通高等学校学分制收费管理办法(2021年修订)>的通知》(粤发改规〔2021〕10号)公布的标准执行。普通类专业学费6410元/生·学年;住宿费950元-1150元/生·学年;课本资料费按实结算。 学校有否为学生提供专升本或其他深造的途径? 答:学校在确保专科三年能够学有所长的基础上,为增强学生自身竞争力的需求,我校根据广东省教育考试院(粤考委2006【22】号)文件精神,与广东财经大学、广东工业大学、华南师范大学等3所高校合作开办了自考(相沟通)专升本学习模式,开设多个本科专业供选择报读。通过所要求的课程考试,可取得大学本科毕业证书,中国高等教育学生信息网可查询。 学校开办普通专升本(原专插本)辅导班,聘请有资历的教师给学生进行集中培训、测试分析和报考指导,为学生提供高效的普通专升本备考学习平台。普通专升本——是在校专科生考取插班普通全日制本科的途径。 学校报考途径有哪些? 答:(1)通过“依据普通高中学业水平考试”报考录取,面向参加2026年广东省普通高中学业水平考试的考生,填报我校志愿投档录取。 (2)通过“3+专业技能课程证书”报考录取,面向取得相应专业技能证书(含专业技能课程证书、职业资格证书、职业技能等级证书、“1+X证书制度试点”职业技能等级证书)并已取得2026年广东省普通高考报名资格的中等职业学校(含职业高中、中专、成人中专、技工学校、技师学院)应往届毕业生。 (3)通过“普通高考”报考录取,面向参加2026年普通高考的考生,填报我校志愿投档录取。 (4)通过自主招生“现代学徒制”“退役军人现代学徒制”报考录取,面向符合普通高考报名条件的试点招生专业合作企业的在职员工和退役军人。 如还有其他问题如何咨询? 答:我校官网为:https://www.hzevc.edu.cn/,招生信息网网址为:https://zs.hzevc.edu.cn/。咨询电话0752-2821205、0752-2821229 ,或关注微信公众号“惠州工程职业学院招生办”进行咨询。 我校构建全方位就业保障体系,聚焦校企合作、产教融合与岗位供给,全力护航毕业生高质量就业。 深化校企协同育人,拓展优质合作资源。与德赛集团、TCL集团、比亚迪、理想汽车等500余家知名企业及30多个行业协会建立深度合作,打造380余个稳定校外实习实训基地,共建校内外实习创业基地,实现“岗课赛证”融通共育。创新开设“利元亨”“华星光电”“德赛西威”等定向培养班,将企业需求融入教学全过程,让学生提前锁定就业机会。 搭建多元就业平台,强化岗位供给力度。依托创新创业大楼打造大学科技园,全面扶持大学生创新创业。每年举办十余场全院性供需见面会及上百场专业专场招聘会,吸引超两千多家企业参会,涵盖国有企业、世界500强企业等优质雇主,年提供岗位达3万余个,实现供需精准对接。 完善全链条保障服务,夯实就业支撑。将就业指导贯穿人才培养全程,组建专业化就业服务团队,为学生提供简历优化、面试辅导等个性化服务。持续跟踪未就业毕业生动态,结合校企合作资源开展定向推荐,形成“培养-实习-就业-创业”全周期保障闭环,为学生体面就业、高质量就业筑牢坚实基础。
一、相沟通专升本 学校在确保专科三年能够学有所长的基础上,为增强学生自身竞争力的需求,我校根据广东省教育考试院(粤考委2006【22】号)文件精神,与广东财经大学、广东工业大学、华南师范大学等3所高校合作开办了自考(相沟通)专升本学习模式,开设多个本科专业供选择报读。通过所要求的课程考试,可取得大学本科毕业证书,中国高等教育学生信息网可查询。 相沟通专升本报读优势 专本同读:大一报读,在取得大专毕业证书的同时符合条件即可申请本科毕业证书(专本同步毕业)。 成绩互认:本科与专科部分相同的课程实行成绩互认。互认免考课程:英语(二)、中国近现代史纲要、马克思主义基本原理概论、概率论与数理统计(经管类)、线性代数(经管类)等。 考试灵活:考试没有通过的科目可以重考,没有次数限制。 通过率高:选派经验丰富的教师授课,考前串讲重难点,有效提高考试通过率。
二、普通专升本(原专插本)辅导班 学校开办普通专升本(原专插本)辅导班,聘请有资历的教师给学生进行集中培训、测试分析和报考指导,为学生提供高效的普通专升本备考学习平台。普通专升本——是在校专科生考取插班普通全日制本科的途径。 普通专升本辅导班专业类别: 普通专升本(原专插本)辅导班报读优势 校内教学楼上课,线上线下课程混合教学,通过率更有保障 部分周末在本校面授上课,方便、安全 提供招考政策,大数据分析等相关信息 全程跟踪协助报考、填写志愿、录取查询 一次性缴费,辅导至考试为止,不重复收费
三、普通专升本协同培养项目 为推进本科院校与高职院校协同育人改革,畅通高职与应用型本科衔接通道,聚焦电子信息、软件工程领域产业人才刚需,2026年我校与惠州学院合作开展普通专升本协同培养项目,联合招收培养软件工程、电子信息工程专业学生共100名。符合报考条件的学生,可通过参加广东省普通专升本招生考试,被惠州学院录取后就读上述专业。


















































































































