在广东春季高考(学考、3+证书)和夏季专科批次填报中,广东司法警官职业学院凭借“警校”标签和稳定就业,一直是考生和家长的关注重点。
作为全省唯一的司法警官类高职院校,它和公安系统的广东警官学院不同,毕业生虽不能参加专门司法联考,但在就业市场优势突出,向往体制内稳定工作的考生可重点关注——不少毕业生能进入公检法系统从事警务或辅助工作,警校背景还能在公务员考试特定岗位中帮着避开部分热门竞争。
近日,学校公布2025年度毕业生就业质量报告,结合院校概况和2025年招录详情,一起看清这所“警校”的真实实力
从招生数据来看,学校全年共录取新生2320人,其中春季高考录取908人(含学考256人、3+证书统考62人、中高职三二分段转段590人),自主招生(现代学徒制)38人,夏季高考录取1254人(含广西、安徽、河南、新疆等省外生源90人)。
夏季高考中,物理类最高分510分,最低分超专科线195分;历史类最高分518分,最低分超专科线209分。更亮眼的是,有1189名新生分数超本科线(物理类556人、历史类633人),创下历史新高,足见其对本科线上考生的吸引力。
就业方面,2025届毕业生共1981人,毕业1962人,毕业率97.02%,截至8月31日初次就业率达95.27%。
从各系部的落实情况来看,应急管理系以98.17%的就业率登顶,安全保卫系(97.37%)、信息管理系(97.02%)紧随其后。
专业对口率也稳步提升,整体达86.31%,其中法律文秘、计算机网络技术、司法信息安全等专业对口率超91%,多数毕业生能学以致用。
值得关注的是,2025届有28名毕业生通过省公务员考试,进入省监狱局、戒毒局工作,虽较2024年的89人有所回落,但仍保留入警通道优势。
这一变化可能和招生结构调整有关:相关专业招生规模从2021年300人缩减至2022年203人,且招生批次从提前批调整为普通专科批,取消政审、体检等前置筛选,部分身体或职业意愿不符的学生进入后,影响了入警转化率。
车车在此提醒,有志于报考该校司法行政警察类专业(刑事执行、行政执行、刑事侦查技术等)的考生,务必提前了解公务员招录的体检、政审和体测标准,避免因硬性条件不符错失机会。
2025年共有650名毕业生成功升学,升学率33.82%。其中法律文秘专业升学率最高,53人升本、升学率60.92%;社区矫正专业次之,21人升本、升学率47.73%。主要升学院校包括广州商学院(128人)、广州新华学院(109人)、广州应用科技学院(74人)等。
广东司法警官职业学院是省政府批准设立的全日制公办高校,由省司法厅管理、教育厅指导,也是广东唯一培养司法警官人才的高职院校,设有龙洞(天河区)、石井(白云区)两个校区,周边高校聚集、交通便捷。
学校开设16个专业,其中刑事执行是中央财政支持重点专业,司法警务是省重点专业,刑事侦查技术是省级品牌专业,另有7个国控专业。
学校侧重警务素质和实践能力培养,拥有模拟监禁中心、刑事侦查技术实训中心等各类实训场所,还与57个司法行政单位共建校外实训基地,实践教学体系完善,毕业生因专业扎实、作风过硬广受用人单位认可。
2025年在广东高考录取情况如下:
春季高考中,依学考录取门槛最高的是601专业组司法信息技术专业(358分/56254名),最低的是603专业组消防救援技术专业(322分/134321名);3+证书(中职生)录取中,司法警务专业最难(311分/15905名),社会工作专业相对容易(272分/13499名)。
“依学考”各专业录取情况: “3+证书”(中职生)各专业录取情况: “3+证书”(退役士兵)各专业录取情况:
夏季高考方面,普通类(物理)、历史类均投放17个专业。
物理类中,司法警务(与肇庆学院三二分段协同培养)录取分最高,489分/184659名(超本科线53分),与同专业非协同培养班分差达74分,作为王牌专业,其同时是省级高水平专业群、省重点和国控专业;刑事执行(女)、罪犯心理测量与矫正技术(女)均需477分,安全技术与管理(男)、应急救援技术(男)录取分最低,395分/33万名左右。
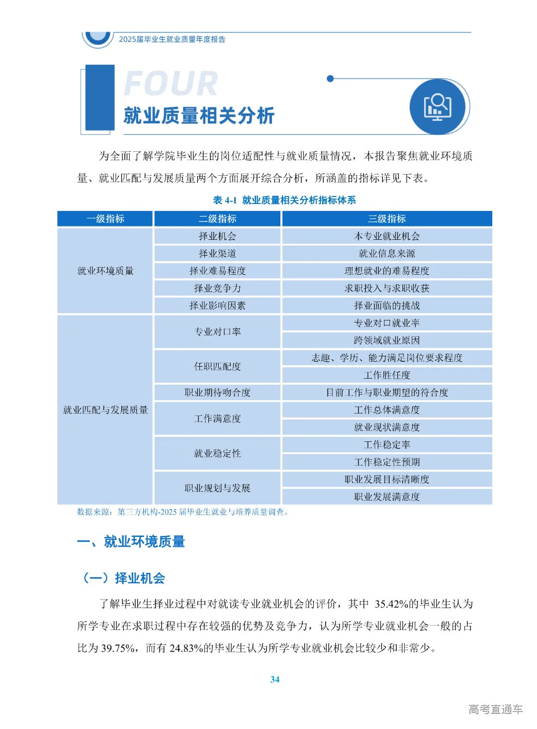
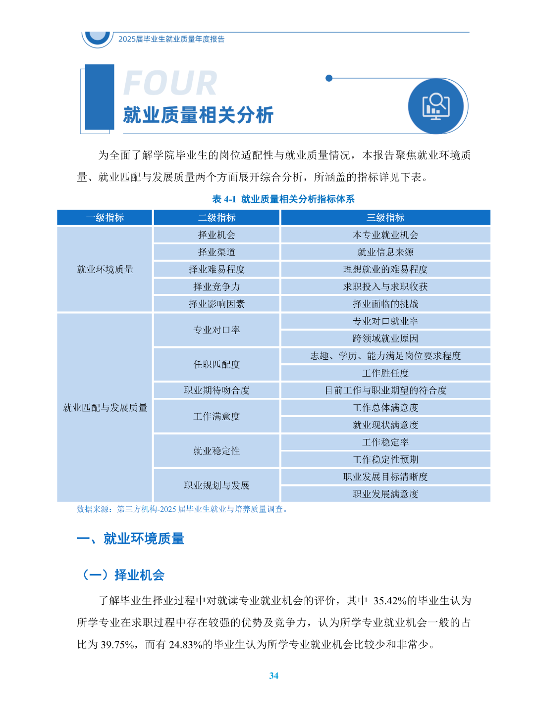
历史类有7个专业录取分超本科线,其中司法警务三二分段专业以513分/47941名(超本科线49分)登顶,也是全校唯一超500分的专业,与同专业非协同培养班分差70分;排名2至7的均为仅招女生的专业,分数在476-493分之间,消防救援技术(男)、安全技术与管理(男)录取分最低,424分/13.4万名左右。









































































































