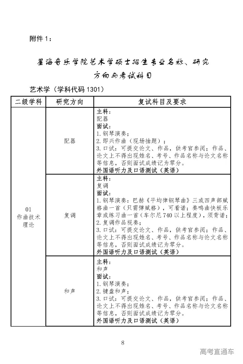
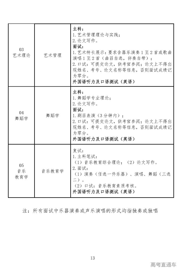
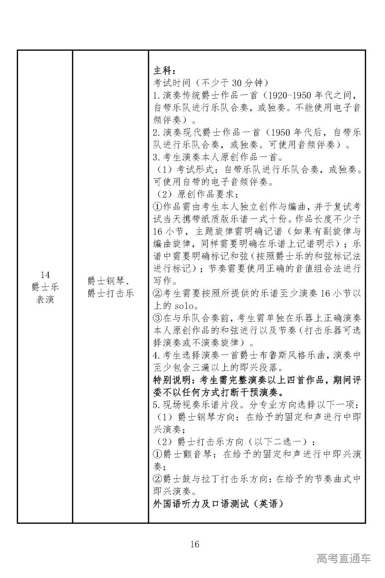
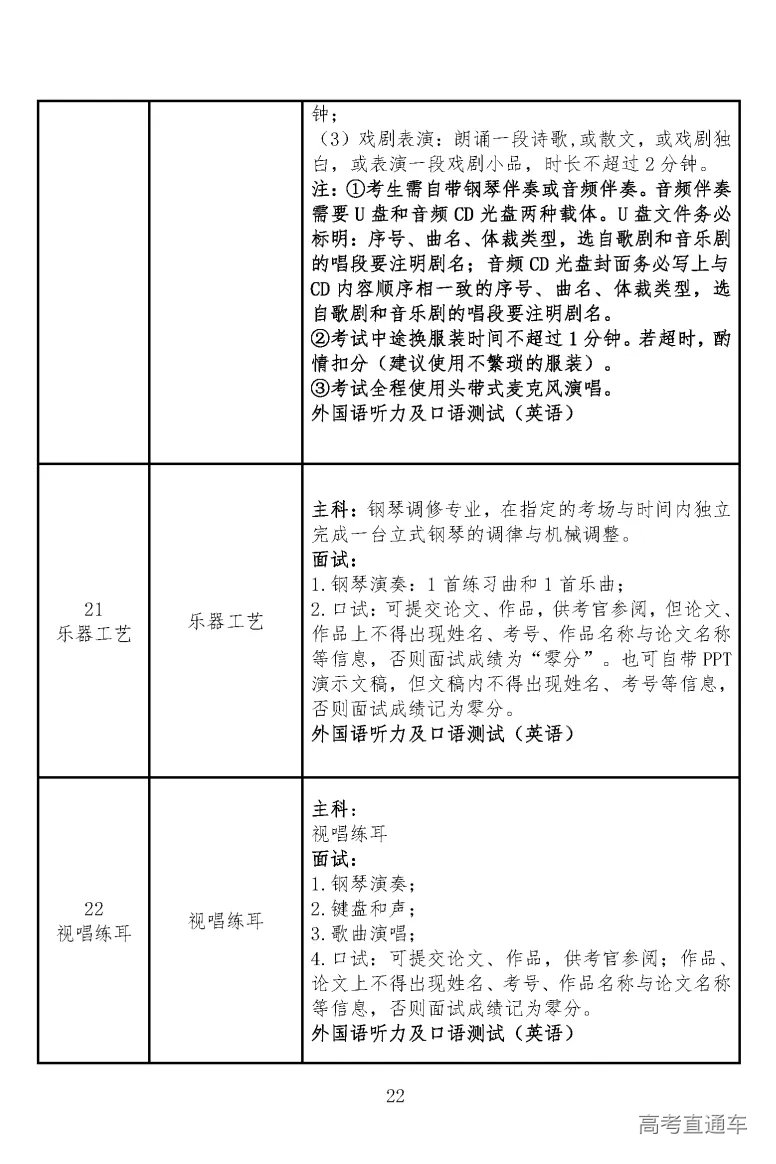
一、培养目标 培养具有创新精神和独立从事音乐研究、教学、管理等工作能力的高层次学术型专门人才;能够胜任音乐创作和音乐表演领域各种表现形式的高层次、应用型专门人才。 二、招生专业名称、研究方向 与考试科目(详见文末"附件") 三、学习方式及修业年限 全日制(学制三年)。 报考条件: (一)拥护“一国两制”和基本法、拥护国家和平统一。 (二)考生所持身份证件。 1.港澳地区考生须持有以下证件: ①香港或澳门永久性居民身份证; ②《港澳居民来往内地通行证》或《港澳居民居住证》。 2.台湾地区考生须持有以下证件: ①在台湾居住的有效身份证明; ②《台湾居民来往大陆通行证》或《台湾居民居住证》。 (三)报考攻读硕士学位研究生(以下简称硕士生)须具有与内地(祖国大陆)学士学位相当的学位或同等学历。 (四)品德良好、身体健康。 (五)有两名与报考专业相关的副教授以上或相当职称的学者书面推荐。 四、报名 报名包括网上报名和网上确认两个阶段。2025年所有参加港澳台研究生招生考试的考生均须进行网上报名,并进行信息确认和缴费。 (一)时间安排 1.网上报名时间:2025年3月5日至11日; 2.考生应在规定报名时间登录“面向港澳台招生信息网(https://www.gatzs.com.cn)”浏览报考须知,按网上公告要求报名; 3.网上(现场)确认时间:考生根据所选报考点要求对报名信息进行确认及缴纳报考费。报名信息经考生确认后一律不作修改,因考生填写错误引起的一切后果由其自行承担; 4.考生报名时只能填报一个招生单位的一个专业; 5.打印准考证时间:4月7—12日。 (二)报考点及联系方式 教育部委托下列5个报考点负责港澳台研究生招生宣传、报名、确认等工作。 1.北京:北京理工大学(研究生院),联系人:秦彦超 地址:北京海淀区中关村南大街5号,邮政编码:100081 电话:010-68945819,图文传真:010-68945112 2.上海:同济大学(研究生院),联系人:黄建业 地址:上海市杨浦区四平路1239号,邮政编码:200092 电话:021-65982683,图文传真:021-65988292 3.广州:广东省教育考试院,联系人:陈瑶 地址:广州市天河区中山大道69号,邮政编码:510631 电话:020-38627835,图文传真:020-38627826 4.香港:京港学术交流中心,联系人:李丹华 地址:香港北角英皇道83号联合出版大厦14楼1404室 电话:00852-28936355,图文传真:00852-28345519 5.澳门:澳门教育及青年发展局,联系人:邝子欣 地址:澳门约翰四世大马路7-9号一楼 电话:00853-28555533,图文传真:00853-28355427 信息确认的具体时间与要求请查看各报名点的信息确认公告。 五、考试 考试分初试与复试。 (一)初试 1.全国统考,分笔试和机考两种方式,具体方式由考点公布,考核科目综合能力一(科目代码Z001),考生成绩达到考试科目总成绩的 50%为合格,合格者进入复试; 2.初试统考时间: 2025年4月12日上午8:45-12:00; 3.初试成绩将在4月底在星海音乐学院招生网(https://zs.xhcom.edu.cn/)(以下简称“星海招生网”)公布。 (二)复试 1.成绩审核通过后,由星海音乐学院招生办公室在“星海招生网”公布合格名单。具体考试方式将在“星海招生网”另行公布。根据相关文件要求,学校将在2025年5月中旬完成复试; 2.同等学力报考者、成人高校应届本科毕业生、自学考试和网络教育本科毕业生、非音乐类专业考生,在复试期间需加试视唱练耳(含听写、视唱两部分)与器乐演奏(自备练习曲、乐曲各一首,需背谱独奏,不带伴奏)。其中,舞蹈编导专业加试舞蹈编导基础理论与中国民族民间舞技能测试;杂技舞蹈编导专业加试舞蹈编导基础理论、杂技或舞蹈基本功技能测试2个科目;舞蹈教育专业加试舞蹈教育基础理论、中国民族民间舞技能测试2个科目;舞蹈表演专业加试舞蹈表演基础理论、中国民族民间舞技能测试2个科目。加试在复试期间进行,加试科目合格线为 60 分,该分数不计入复试总成绩,但成绩不合格者不予录取。 3.复试专业合格标准 各专业成绩合格线为80分,专业(方向)复试成绩没有达到合格标准者不予录取。 六、成绩核算方式 (一) 复试总成绩采取百分制,保留小数点后一位; (二)录取总成绩计分办法(百分制,保留小数点后一位),我校硕士研究生招生录取总成绩计分办法如下: 1.学术学位硕士研究生招生录取总成绩计分办法 ① 作曲技术理论硕士研究生招生录取总成绩=初试总成绩(折算为 100 分制)×30%+复试总成绩×70%; ② 音乐学、艺术管理、舞蹈学、音乐教育学硕士研究生招生录取总成绩=初试总成绩(折算为 100 分制)×40%+复试总成绩× 60%”。 2.专业学位硕士研究生招生录取总成绩计分办法 ①各表演专业(包括中国民族器乐表演、钢琴表演、电子管风琴演奏与编配、管弦乐表演、艺术指导、爵士乐表演、声乐表演、指挥、舞蹈表演等)硕士研究生招生录取总成绩=初试总成绩(折算为100分制)×20%+复试总成绩×80%; ②其他各专业(包括作曲、电子音乐作曲、音乐课程与教学、应用钢琴教学、乐器工艺、舞蹈编导、舞蹈教育、视唱练耳等)硕士研究生招生录取总成绩=初试总成绩(折算为100分制)×30%+复试总成绩×70%”。 七、录取 根据当年招生规模,依据考生报名材料、初试与复试成绩、体检结果等,按德、智、体、美、劳全面发展原则综合审查后择优录取(录取办法见复试方案)。录取的新生应按时报到。学校将按规定对新生进行复查,复查不合格者取消入学资格;不能按时报到者,须有正当理由和有关证明,并向学校相关部门请假,无故逾期两周不报到者,取消入学资格;对弄虚作假者,不论何时,一经查实,即按有关规定取消报考资格、录取资格、学籍、学历、学位。 八、学习费用及待遇 (一)学费:全日制学术型研究生需缴人民币8000元/年、全日制专业学位研究生需缴人民币28000元/年(参见粤价〔2013〕294号文)。 (二)奖学金按照《财政部 教育部关于印发〈港澳及华侨学生奖学金管理办法〉的通知》(财科教〔2017〕139号)及《财政部 教育部关于印发〈台湾学生奖学金管理办法〉的通知》(财科教〔2017〕140号)规定,接受港澳台地区研究生申请有关奖学金。 九、其他 1.以上或其他相关信息可登录“面向港澳台招生信息网”(http://www.gatzs.com.cn)和星海音乐学院招生网(https://zs.xhcom.edu.cn/)查询。 2.按照教育部和广东省教育考试院的要求,为严肃考试纪律、规范复试考核程序,各科目考试(包括现场考试、视频考试)均全程录音录像。 3.本招生简章由星海音乐学院招生委员会办公室负责解释。 十、联系地址及电话 (一)联系地址:广州大学城外环西路398号星海音乐学院招生办公室,邮编:510006; (二)联系电话:020-39363999; (三)邮箱:xh39363636@126.com。 附件: 1.星海音乐学院艺术学硕士招生专业名称、研究方向与考试科目 2.星海音乐学院全日制音乐、舞蹈硕士专业学位招生专业名称、研究方向与考试科目
查看完整试题
登录查看完整试题答案
阅读数:2.7 k
特别声明:
1. 本站注明稿件来源为其他媒体的文/图等稿件均为转载稿,本站转载出于非商业性的教育和科研之目的,并不意味着赞同其观点或证实其内容的真实性。如转载稿涉及版权等问题,请作者在两周内速来电或来函联系,本站根据实际情况会进行下架处理。
2. 任何媒体、网站或个人未经本网协议授权不得转载、链接、转贴或以其他方式复制发表,违者本站将依法追究责任。
1. 本站注明稿件来源为其他媒体的文/图等稿件均为转载稿,本站转载出于非商业性的教育和科研之目的,并不意味着赞同其观点或证实其内容的真实性。如转载稿涉及版权等问题,请作者在两周内速来电或来函联系,本站根据实际情况会进行下架处理。
2. 任何媒体、网站或个人未经本网协议授权不得转载、链接、转贴或以其他方式复制发表,违者本站将依法追究责任。















