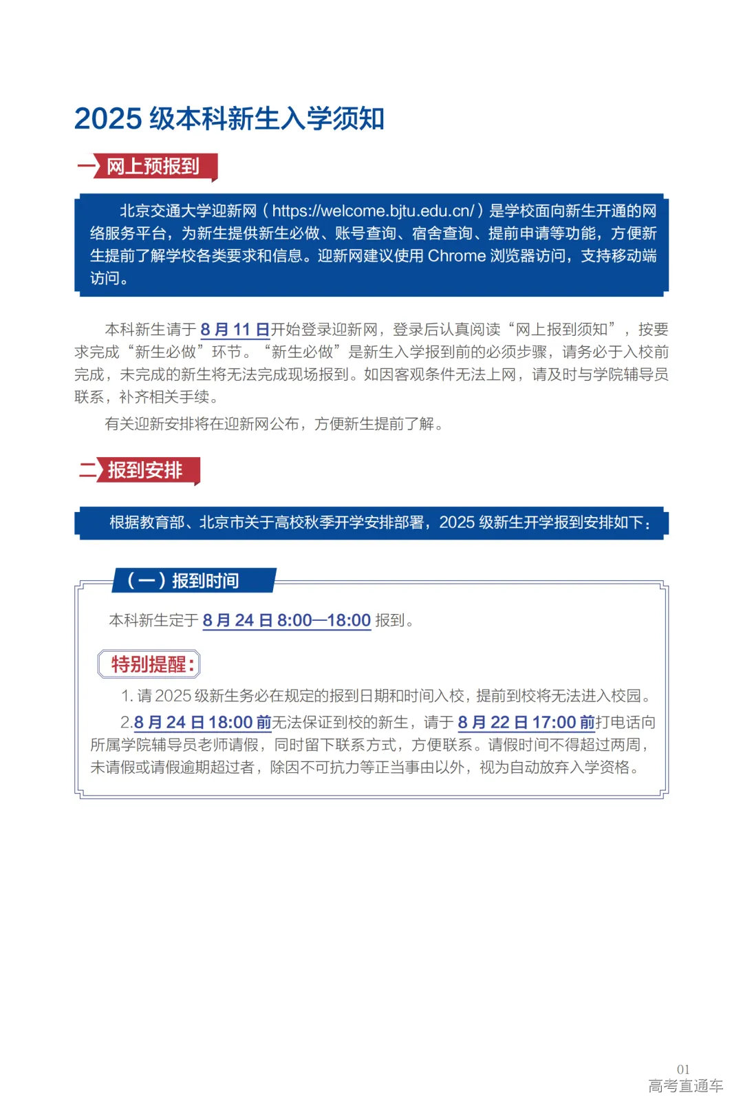
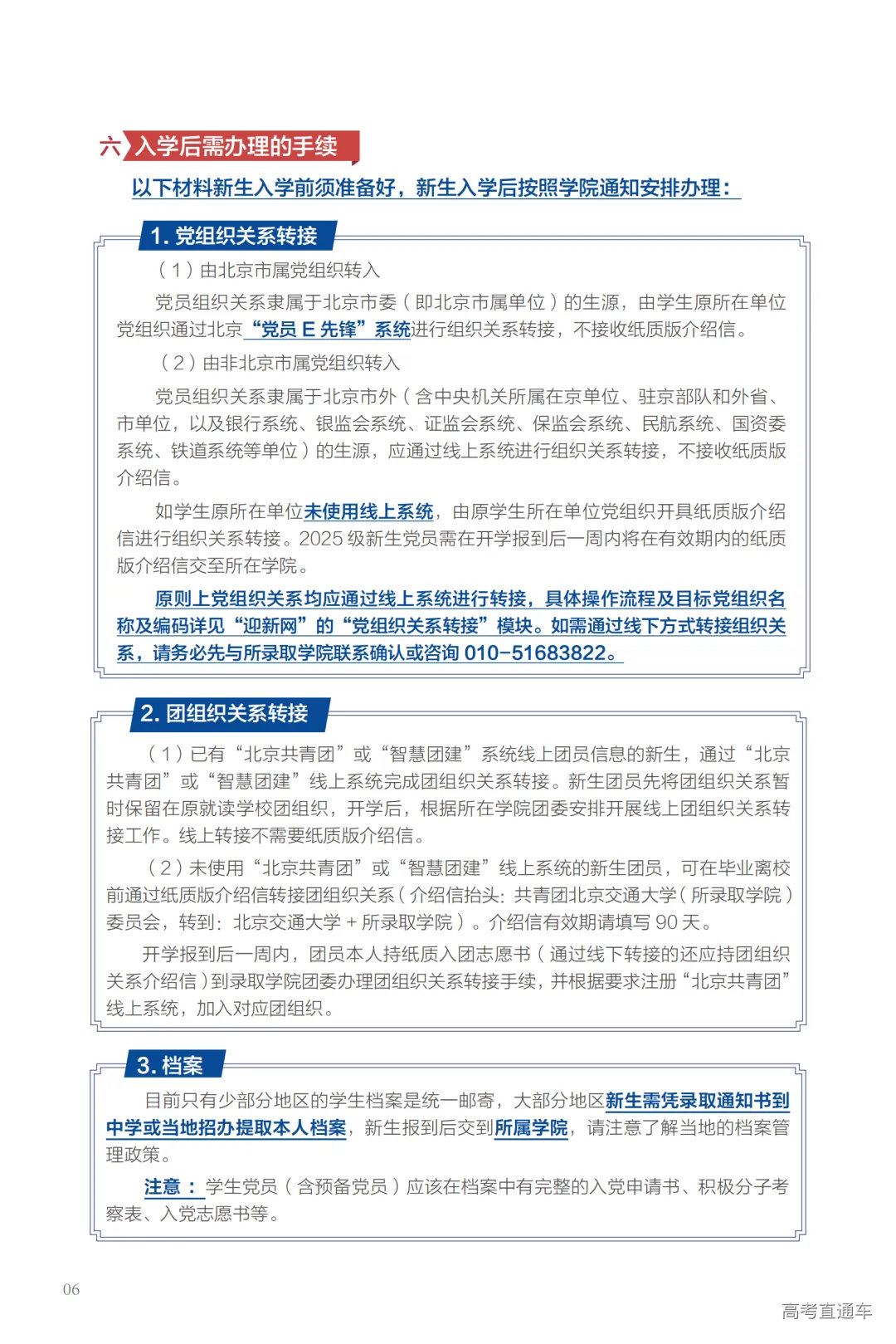
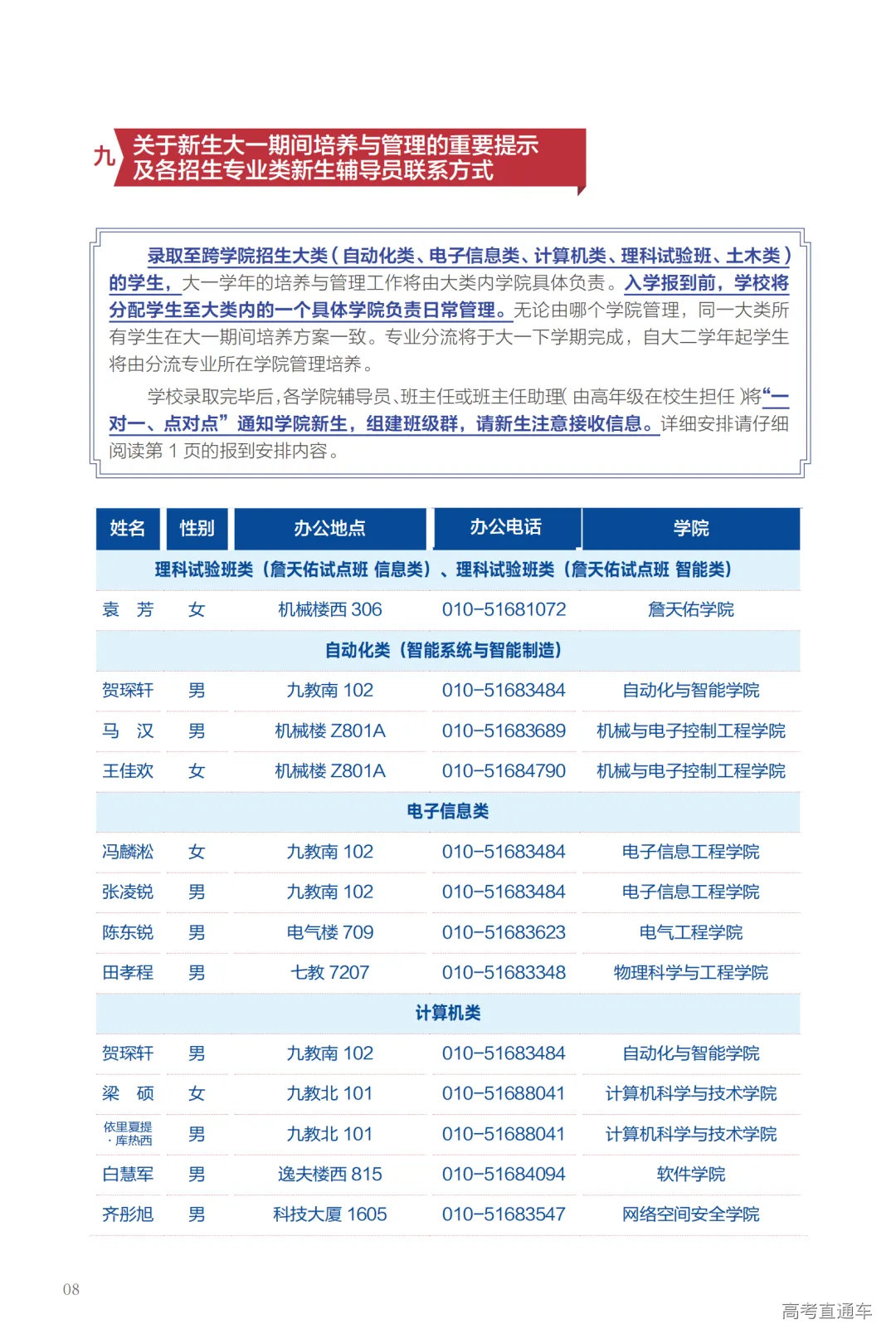
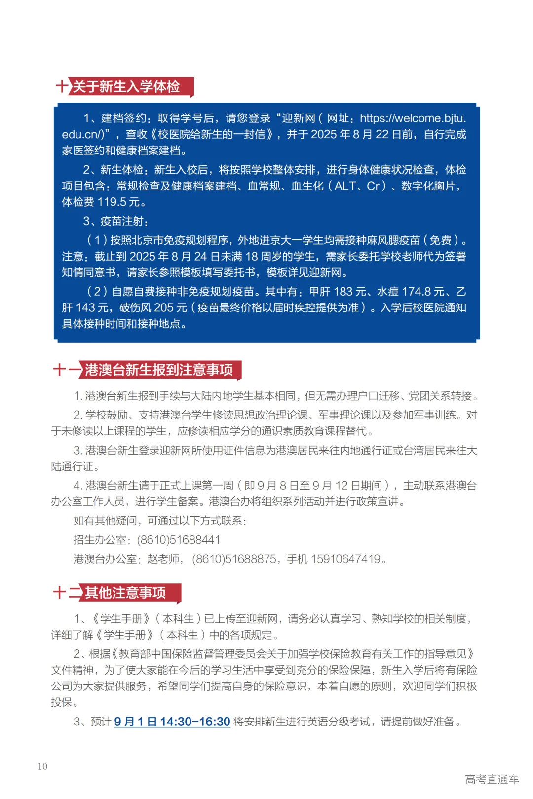
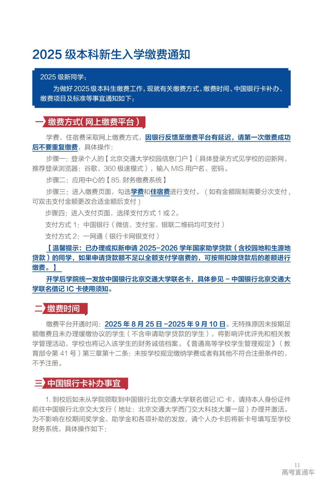
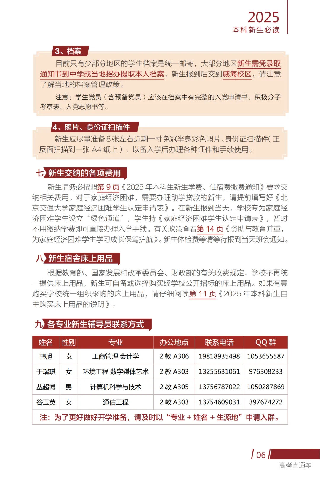
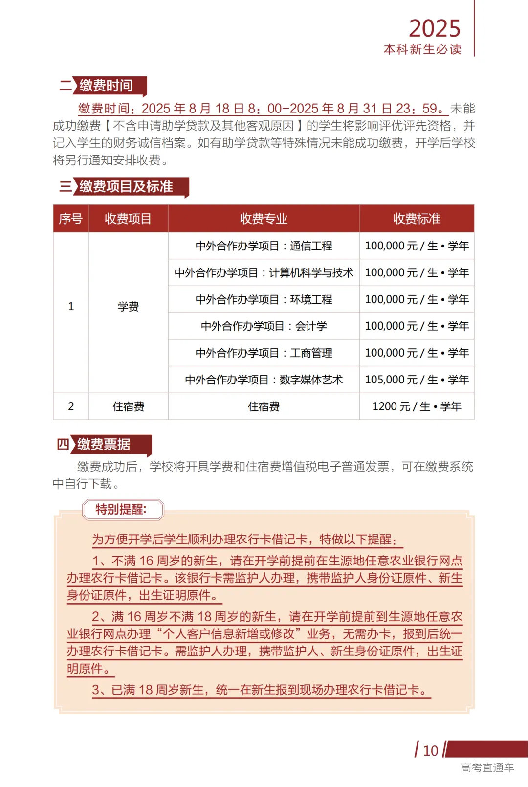
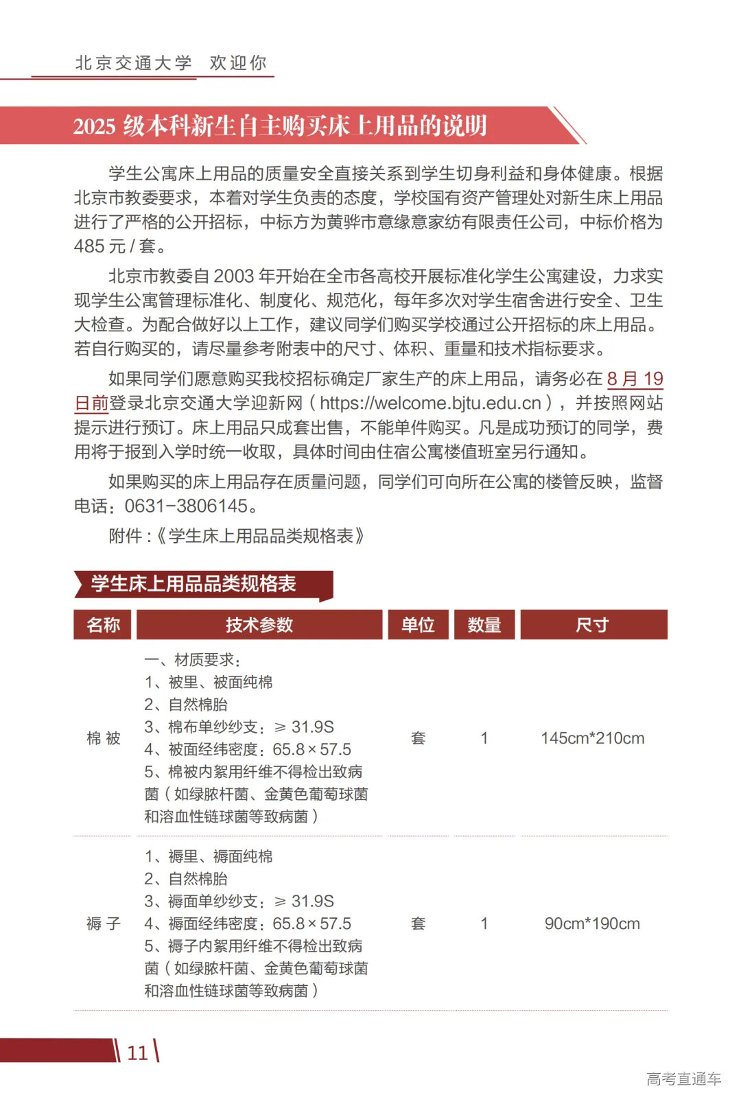
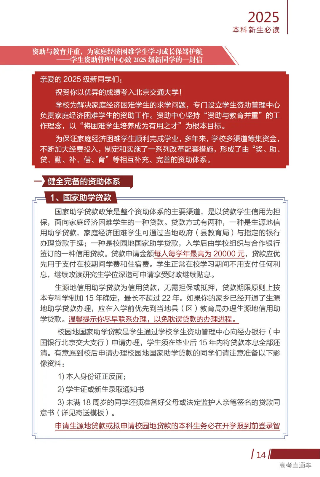
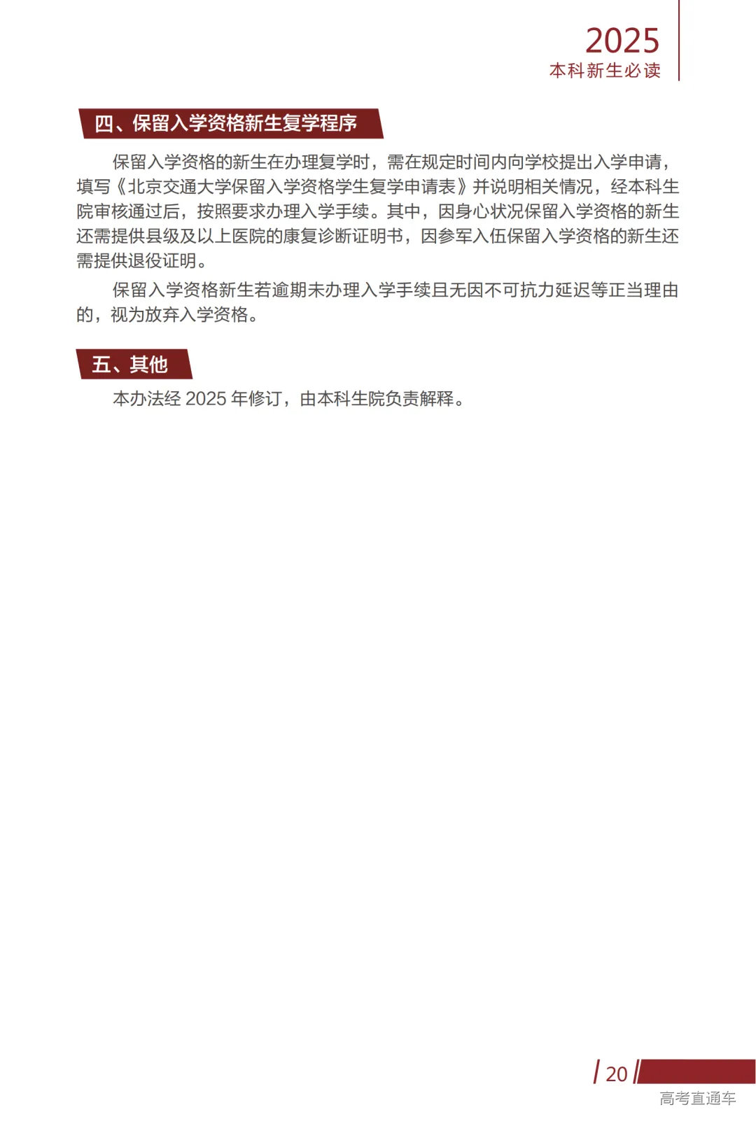
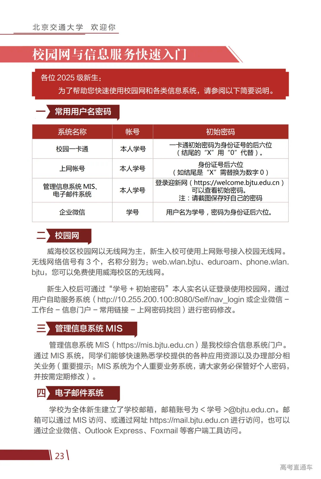
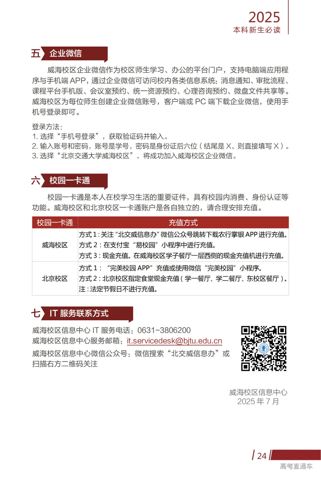
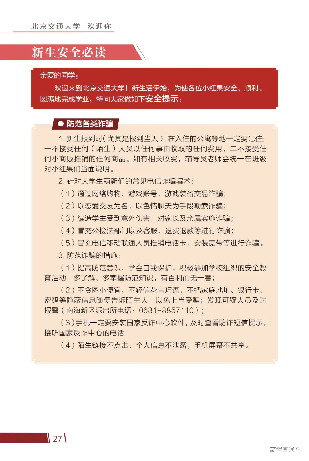
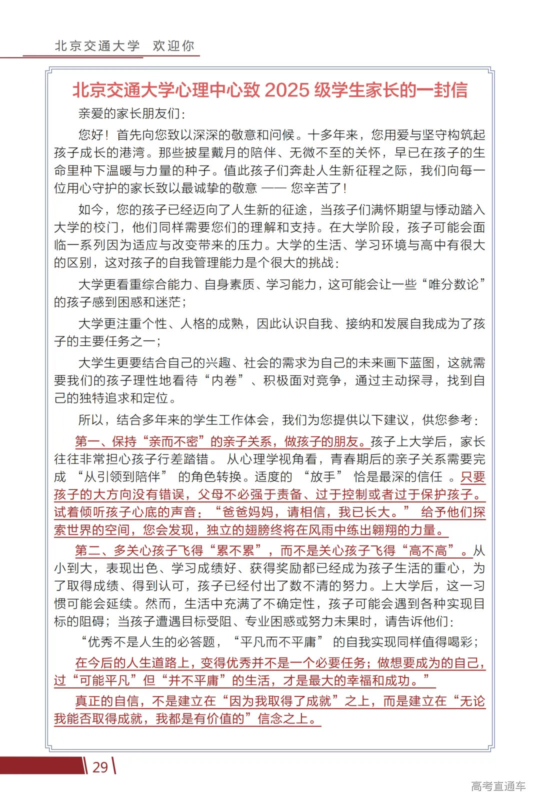
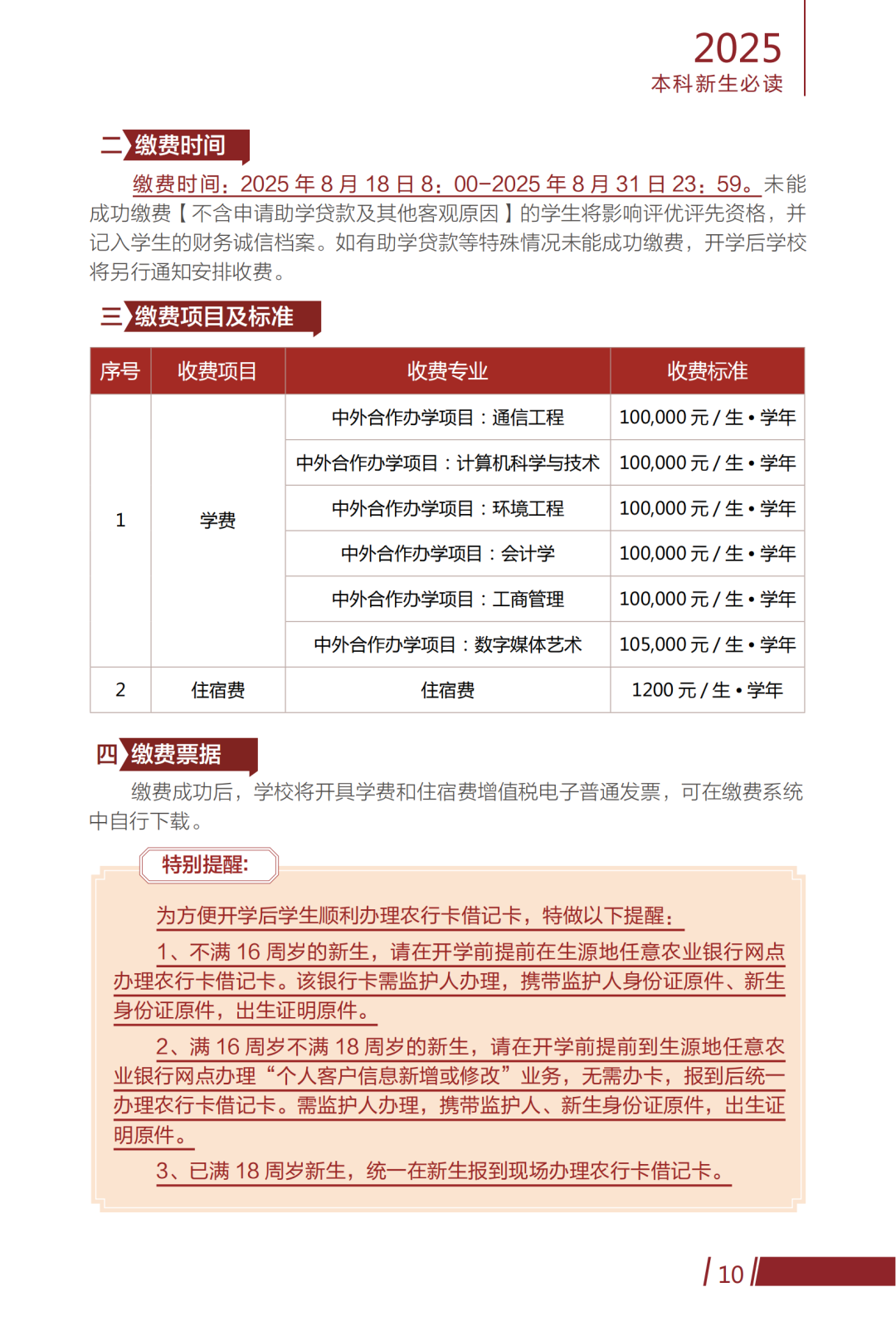
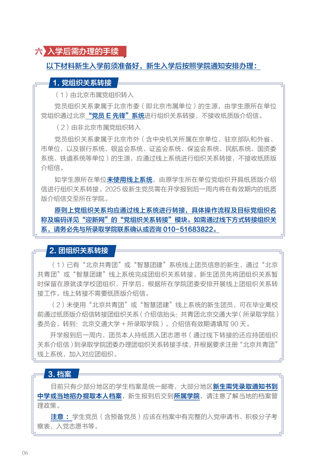
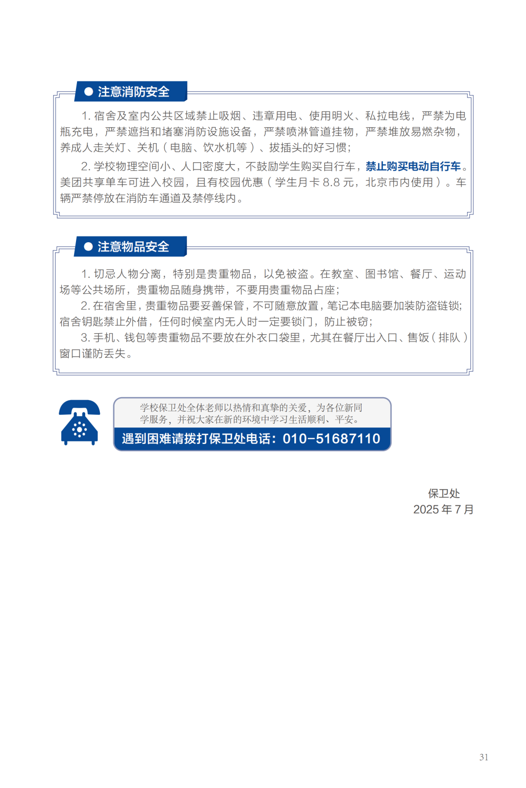
北京交通大学的校园里 夏意正浓 新的篇章即将开启! 亲爱的2025级新生 你是否满怀憧憬又略带忐忑 入学需要准备什么? 录取结果已可查询 通知书正快马加鞭奔赴你身边 北京交通大学 期待与你共赴新程! 校长余祖俊签发寄出录取通知书
通知书何时抵达?
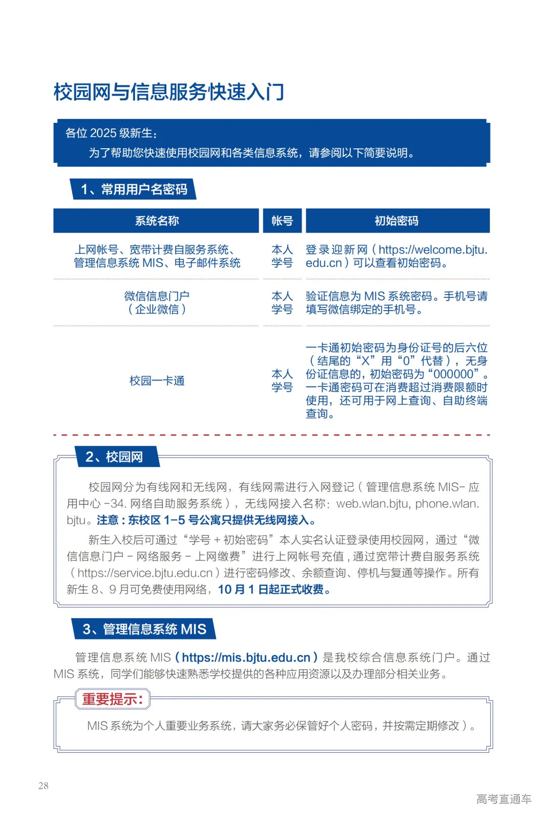
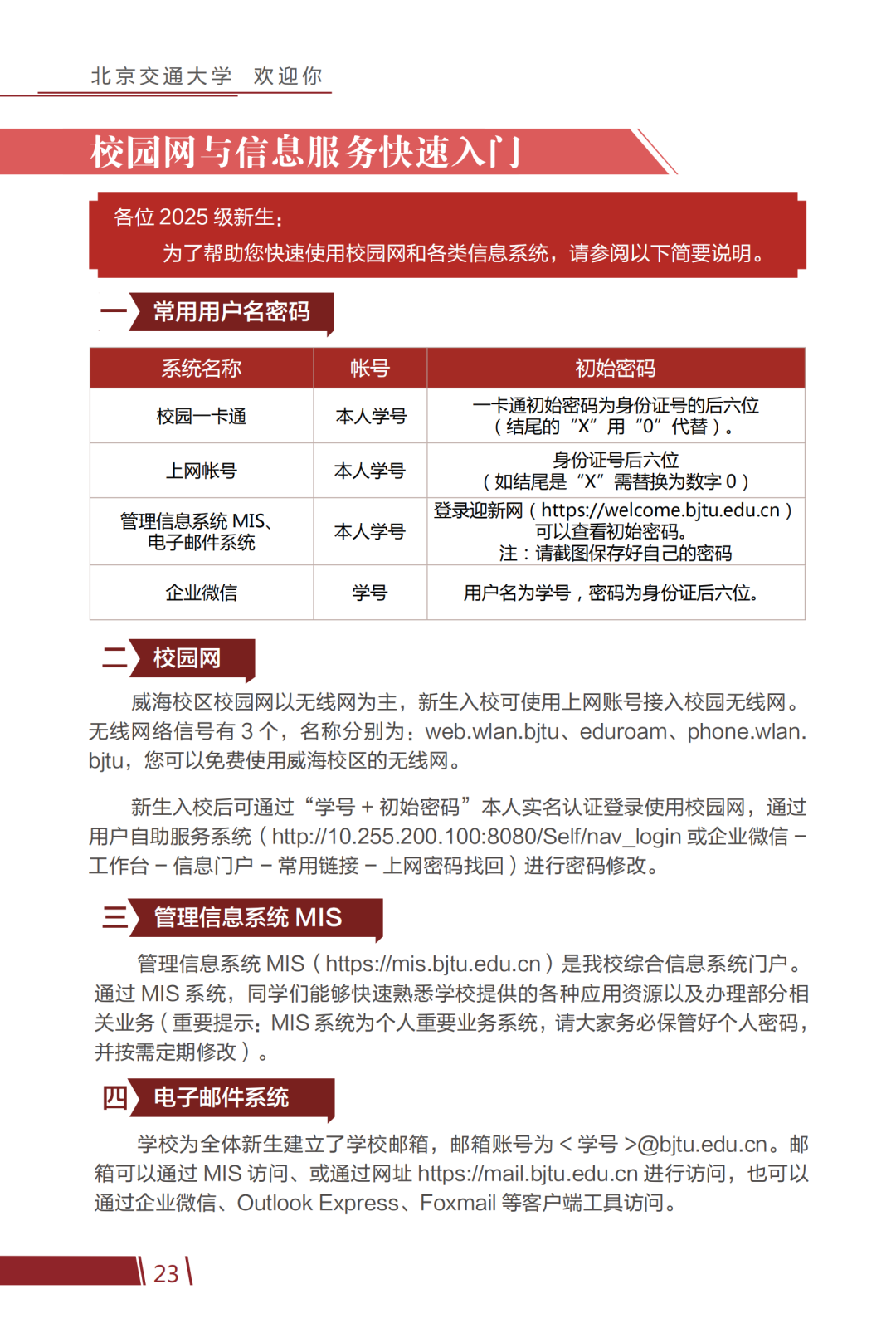
北京校区 ◀ 左右滑动浏览 ▶ 长按上方二维码可下载 北京交通大学2025年本科新生必读(北京校区) 威海校区 ◀ 左右滑动浏览 ▶ 长按上方二维码可下载 北京交通大学2025年本科新生必读(威海校区)
2025级小红果们 祝贺你成为红果园的新主人! 向你们飞奔而来~ 它将穿越山海 只为与你早日相见! 北京交通大学录取通知书材料清单 1.北京交通大学录取通知书 9.普通高校新生应征入伍宣传单及折页 具体材料清单请以录取通知书为准! 北京交通大学招生资讯网 通过电脑或手机端进入“北京交通大学招生资讯网”(https://zsw.bjtu.edu.cn/),或扫描下方二维码查询。 (扫码查询录取结果)
红果园首批录取通知书已寄出
正快马加鞭
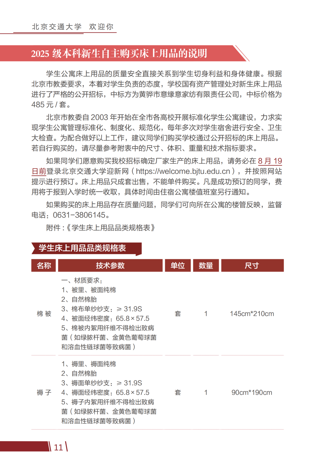
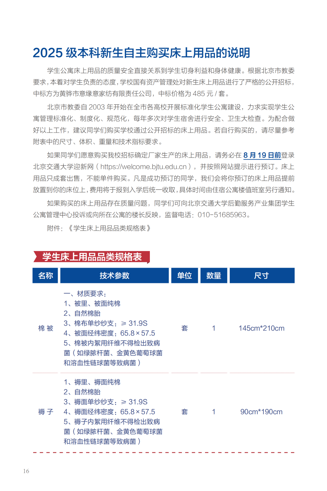
2.《2025年本科新生必读》
3.北京交通大学手绘地图
4.大学生职业发展自助手册——《我的大学有什么可能》
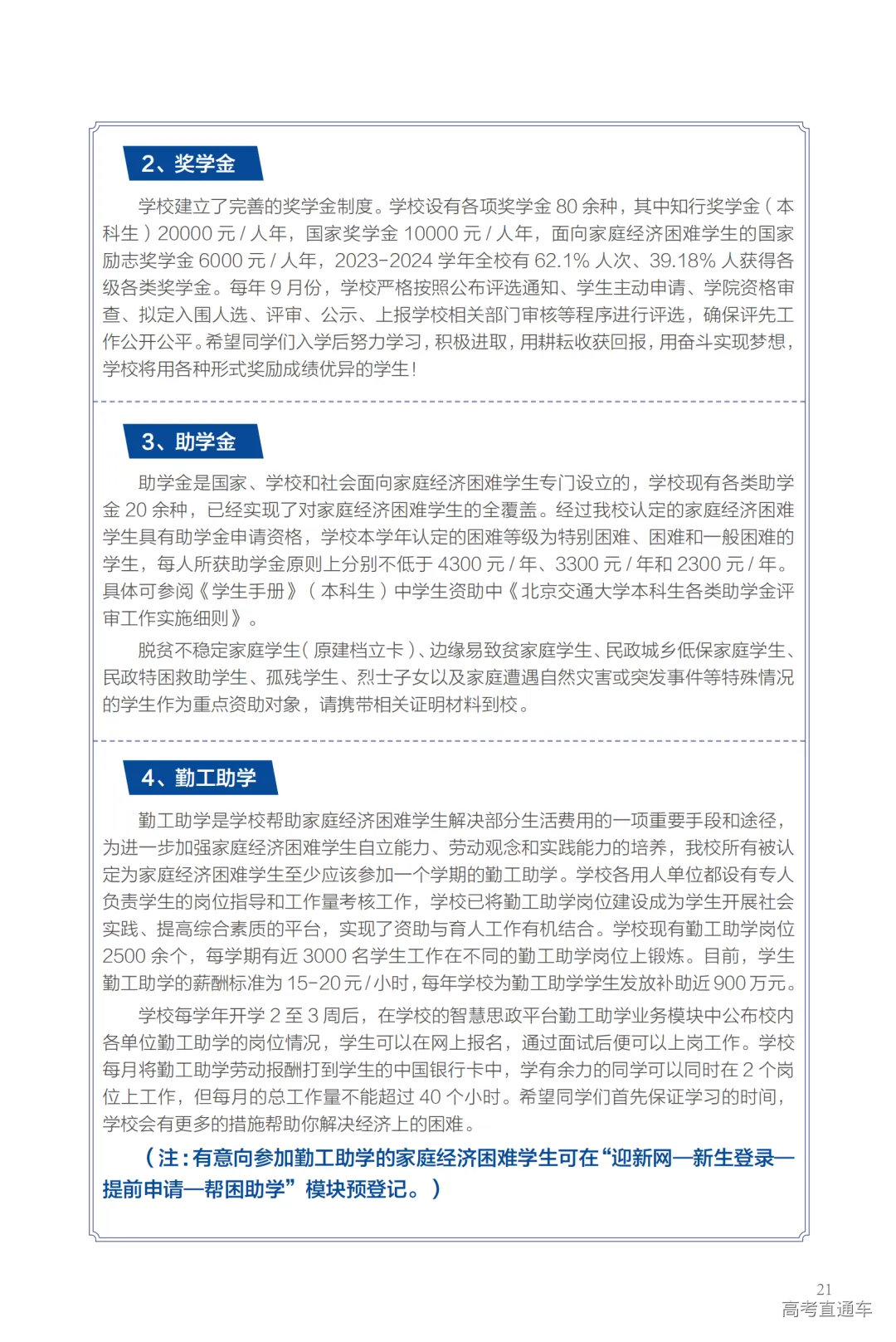
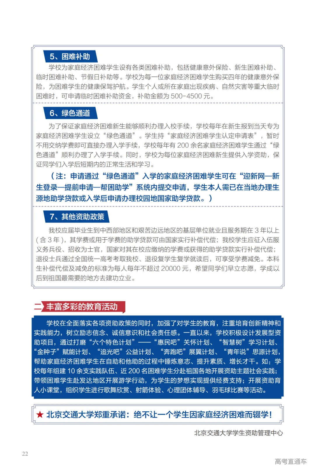
5.高校本专科学生资助政策简介折页
6.校园地国家助学贷款宣传折页
7.新生助学贷款办理及家庭经济困难认定指南
8.申请校园地国家助学贷款未成年人父母同意书
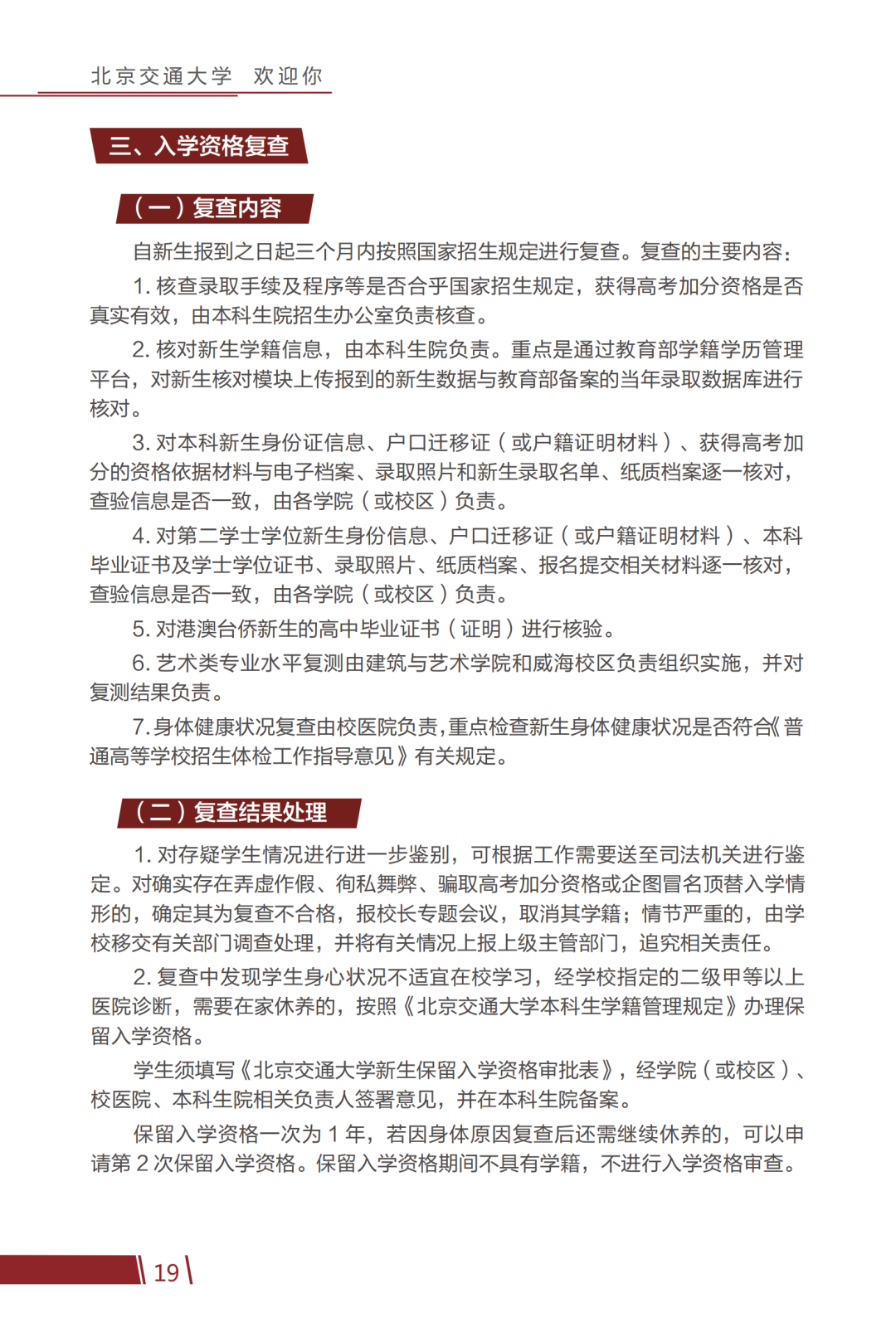
(扫码查询录取结果) EMS小程序 北京交通大学招生办微信小程序 (扫码查询录取结果) 北京交通大学招生办微信公众号 通过电脑或手机端关注“北京交通大学招生办”微信公众号,点击下方菜单栏“录取结果查询”,即可查看录取结果。



























































































