韩山师范学院2026年招收中职毕业生“3+专业技能课程证书”考试招生简章
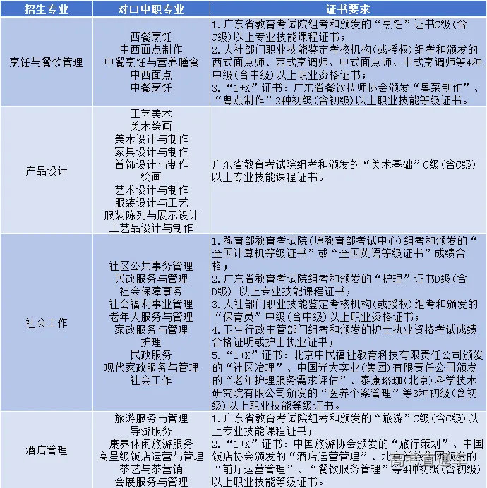
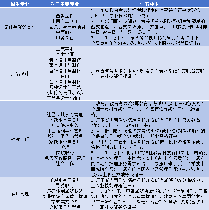
为深入贯彻落实《国务院关于深化考试招生制度改革的实施意见》《广东省人民政府关于深化考试招生制度改革的实施意见》文件精神,根据《关于做好广东省2026年普通高校招收中等职业学校毕业生统一考试招生工作的通知》的文件要求,结合学校实际情况,制定我校2026年招收中职毕业生“3+专业技能课程证书”考试招生简章。 报考条件(考生须同时符合以下三个条件) (一)符合广东省2026年普通高考报名条件且参加了2026年普通高等学校招收中职毕业生“3+证书”统一文化科目考试的中等职业学校(含职业高中、成人中专、技工学校)应往届毕业生。普通高中在校生和应往届毕业生不得报考。 (二)中职就读专业及证书要求 (三)考生需参加广东省2026年普通高考体检,体检时间、体检要求与普通高考考生相同。各专业对考生身体要求详见《招生专业目录》(省招办编制)。 招生专业及招生计划数 报考办法 (一)填报志愿 报考我校“3+证书”本科专业的考生,须符合报考专业的对口中职专业及技能证书要求,同时全省统一文化科目考试总分须达到省招生办划定的本科批次录取最低控制分数线,且须在“3+证书”本科批次志愿填报我校。 志愿填报时间:3月12日14:00至16日12:00。 (二)学校职业技能测试报名 2026年起,我校不再自行组织职业技能测试报名,报名参加我校职业技能测试的考生,在志愿填报期间须在志愿填报系统(https://pg.eeagd.edu.cn/ks)上传以下材料: (三)资格审核 志愿填报截止后,我校将对填报我校“3+证书”本科志愿的考生进行资格审核,审核内容包括中职专业、毕业证明(含毕业证或应届毕业证明)及技能证书等材料,审核结果将于3月18日在韩山师范学院招生办网站公布。 (四)缴费时间、标准及方式 1.合格的考生须在规定时间内缴纳考试费,逾期不再受理补缴,未缴费的考生视为自动放弃报名资格。交费成功的考生才能参加编排考场座位、打印准考证。缴费时间:2026年3月18日-19日12:00前。 2.职业技能测试考试费参照《广东省发展改革委广东省财政厅关于规范全省教育部门教育考试行政事业性收费及有关问题的通知》(粤发改价格〔2022〕442号)等有关文件执行。具体收费标准如下: 3.具体缴费操作流程详见附件。 职业技能测试考试科目和时间 (一)考试时间:3月21日(星期六) 注: 1.准考证打印时间及方法、相关考试流程请留意“韩师教务”微信公众号或韩山师范学院教务部主页通知。 2.考试大纲可见韩山师范学院教务部主页(https://jwc.hstc.edu.cn/info/1025/2939.htm)公布的《韩山师范学院2026年本科层次招收中职毕业生能力技能测试(3+证书)考试大纲》或扫描以下二维码下载。 3.职业技能测试成绩总分折算方法:科目1成绩×比重+科目2成绩×比重,其中社会工作按一门课程考核成绩折算。 4.职业技能测试成绩总分满分为100分,60分(含60分)以上视为合格。测试成绩合格者,成绩纳入综合分计算。60分(不含60分)以下,则为测试不合格,我校不录取职业技能测试成绩不合格考生。 5.职业技能测试成绩及合格名单、技能证书等级及赋分将于3月23日在韩山师范学院招生办网站公布。 录取 (一)最低控制分数线 普通高等学校招收中职毕业生考试招生录取工作由省招办组织,实行“学校负责,省招办监督”的管理体制。省招生委员会以统一文化科目考试(语文、数学、英语)总成绩,根据招生计划按一定比例确定各批次录取最低控制分数线。 (二)投档原则和录取原则 本科批次院校遵循顺序志愿投档原则。在本科批次录取最低控制分数线上,省招生办根据考生填报的志愿,将符合招生专业对应的证书要求且中职就读专业对口、职业技能测试考核合格的考生,投档给高校。 “3+证书”本科录取规则:符合本校“3+证书”本科招生专业对应中职专业及证书要求的前提下,按照“专业志愿优先”原则,依据考生所填报专业志愿按考生统一文化科目考试合成总分(语文、数学、英语)、职业技能测试考核成绩、技能证书,按照5:4:1的权重比例合成综合成绩(满分450分)从高分到低分录取。其中,全省统一文化科目考试成绩(总分)占50%、职业技能测试成绩占40%、技能证书折算成绩占10%。 综合成绩计算办法:全省统考文化成绩总分×50%+职业技能测试成绩总分(百分制)×4.5×40%+技能证书折算成绩。 其中,广东省教育考试院组考和颁发的专业技能课程证书考试等级成绩按以下等级对应方式计入:A级对应45分,B级对应36分,C级对应27分,D级对应18分。 人社部门职业技能鉴定考核机构(或授权)组考和颁发的中级以上(含中级)职业资格证书按以下等级对应方式计入:高级技师(国家职业资格一级)对应45分,技师(国家职业资格二级)对应36分,高级(国家职业资格三级)对应27分,中级(国家职业资格四级)对应18分。 “1+X”证书:由广东省餐饮技师协会组织评价的粤菜制作职业技能等级证书、粤点制作职业技能等级证书按以下等级对应方式计入:高级等级证书对应45分,中级等级证书对应36分,初级等级证书对应27分。 教育部考试中心组考和颁发的“全国计算机等级证书”和“全国英语等级证书”按以下等级对应方式计入:四级等级证书以上(含四级)对应45分,三级等级证书对应36分,二级等级证书对应27分,一级等级证书对应18分。 卫生行政主管部门组考和颁发的护士执业证书(护士执业资格考试成绩合格证明)按专业实务和实践能力两项的平均分进行分级,分数区间340以上、[330,340)、[320,330)、[310,320)、[300,310)分别为A、B、C、D、E级。A、B、C、D、E级分别对应45、36、27、18、9分直接计入总分。 新生注册和复查 (一)经我校“3+证书”本科层次招生所录取的考生,须在规定时间内办理缴交学费注册,逾期未注册者,取消入学资格。 (二)新生入学三个月内,将对学生人员身份、前置学历条件、技能证书、身心健康情况等进行复查。对在报名和考试过程中有弄虚作假或其他违纪违规行为者,将按规定取消入学资格。 附则 (一)考生应对其提供的材料负责。若发现弄虚作假的行为,一经查实,依据《国家教育考试违规处理办法》(教育部令第33号)和《普通高等学校招生违规行为处理暂行办法》(教育部令第36号)严肃处理。 (二)本方案由韩山师范学院教务部(招生办公室)解释。若关于“3+证书”本科层次的招生录取政策有所调整,则按新的政策执行。 联系方式 招生报名咨询电话:0768-2525449 考试考务咨询电话:0768-2522632 电子邮箱:hs_zsb@hstc.edu.cn 学校网址:https://www.hstc.edu.cn 招生网址:https://zsb.hstc.edu.cn 教务部网址:https://jwc.hstc.edu.cn 附件 韩山师范学院2026年本科层次招收“3+证书”中职毕业生招生报考费缴费操作流程 一、缴费时间:2026年3月18日至19日12:00前 二、登录方式: 方式一、电脑PC端: 在电脑上的浏览器地址栏输入https://gzcx.hstc.edu.cn/xysf/进入登录界面。 考生:在界面中的“用户名”一栏使用考生本人的身份证号、密码进行登录。(原始密码为:HSTC@身份证后六位;使用港澳身份证报名的考生密码为:HSTC@身份证全部)(支付平台填报的所有字母都需要大写),点击导航栏的“其他缴费”按钮,选择需要缴的项目;请点击“下一步”按钮,确定支付金额无误后,选择微信支付后,将会弹出微信二维码,请使用微信APP扫一扫进行扫码支付,缴费完成显示支付成功界面。 注意: 1.请直接在主页面进行登录操作,不可通过报名系统进入; 2.请确认商户名称:韩山师范学院。 方式二、手机移动端(只能通过微信进行扫码,不可以通过手机浏览器) 在手机微信上通过扫以下二维码进入登录界面。 考生:在界面中的“用户名”一栏使用考生本人的身份证号、密码进行登录。(原始密码为:HSTC@身份证后六位;使用港澳身份证报名的考生密码为:HSTC@身份证全部)(支付平台填报的所有字母都需要大写),点击导航栏的“其他缴费”按钮,选择需要缴的项目;请点击右下角“缴”按钮,确定支付金额无误后,选择微信支付后,将会弹出微信二维码支付,缴费完成显示支付成功界面。 注意: 1.请直接在主页面进行登录操作,不可通过报名系统进入; 2.请确认商户名称:韩山师范学院。 三、注意事项: 1.通过微信缴费时,请确认收款方名称:韩山师范学院 2.微信支付完成后,如缴费失败,请查询自己账户上是否已扣款成功,如已扣款切勿重复缴费。
























