根据《绍兴职业技术学院2026年高职提前招生章程》,遵循公平、公正、公开的原则,为平稳有序地组织好综合素质测试工作,特制定本方案。
一、组织机构
1.学校招生工作领导小组为本次综合素质测试工作的领导机构。主要职责是:负责制定综合素质测试实施方案;统筹协调综合素质测试工作;决策处理工作过程中出现的重大问题等。
综合素质测试由综合素质测试考务组具体负责。综合素质测试考务组由分管教学校领导任组长,主要职责是:负责制定综合素质测试组织方案和测试工作规程;负责处理综合素质测试过程中出现的重大问题等。
2.各二级学院成立测试工作小组,由招生专业所在二级学院领导和专业教师等组成,二级学院院长任组长。主要职责:负责制定所属专业综合素质测试方案并组织实施;负责处理所属专业综合素质测试过程中出现的问题等。
二、综合素质测试方案
综合素质测试成绩满分100分。
1.测试形式与时间
测试时间:2026年4月24日-4月25日
测试地点:绍兴职业技术学院内(绍兴市越城区山阴路526号),具体见学校招生网考前公告或准考证。
各专业测试形式与时间安排见表1。
表1 各专业测试形式与时间安排表
招生专业 | 招生对象 | 测试形式 | 测试时间 |
工程造价 | 普高招生考生 | 面试 | 4月24日上午 |
室内艺术设计(中外合作办学) | 普高招生考生 | 面试 | |
数字媒体艺术设计 | 单独考试招生考生 (工艺美术类) | 笔试 | |
动漫设计 | 单独考试招生考生 (工艺美术类) | 笔试 | |
早期教育 | 普高招生考生 | 面试 | |
建筑工程技术 | 普高招生考生 | 面试 | 4月24日下午 |
建设工程管理(BIM技术) | 普高招生考生 | 面试 | |
智能建造技术 | 普高招生考生 | 面试 | |
护理(中外合作办学) | 普高招生考生 | 面试 | |
金融服务与管理 | 普高招生考生 | 面试 | 4月25日上午 |
国际经济与贸易 | 普高招生考生 | 面试 | |
商务英语 | 普高招生考生 | 面试 | |
应用电子技术 | 普高招生考生 | 面试 | |
工业机器人技术 | 普高招生考生 | 面试 | |
机电一体化技术 | 单独考试招生考生 (机械类) | 机试 | |
机械设计与制造 | 单独考试招生考生 (机械类) | 机试 | |
软件技术 | 普高招生考生 | 面试 | 4月25日下午 |
计算机应用技术 | 单独考试招生考生 (计算机类) | 机试 | |
计算机网络技术 | 单独考试招生考生 (计算机类) | 机试 | |
大数据与会计 | 单独考试招生考生 (财会类) | 机试 | |
国际经济与贸易 | 单独考试招生考生 (商业类) | 机试 | |
电子商务 | 单独考试招生考生 (商业类) | 机试 |
2.各专业测试内容与要求
详见附件各专业综合素质测试方案。
三、测试监督
综合素质测试的全过程由学校纪检监察组负责实施监督,测试工作自觉接受浙江省教育考试院和社会各界的监督。
附件:
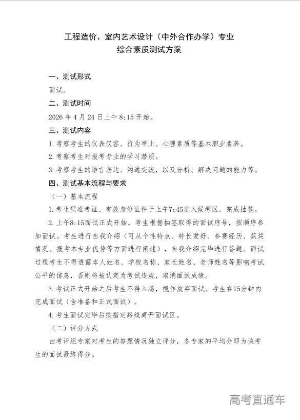
1.工程造价、室内艺术设计(中外合作办学)专业综合素质测试方案
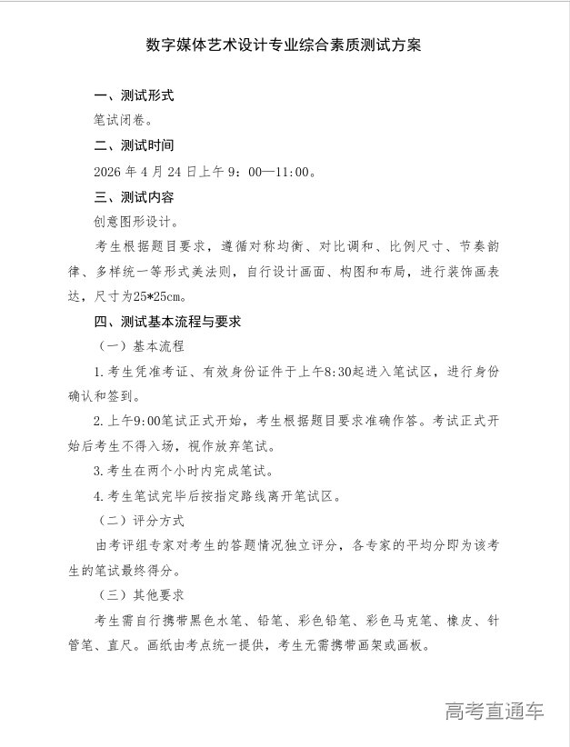
2.数字媒体艺术设计专业综合素质测试方案
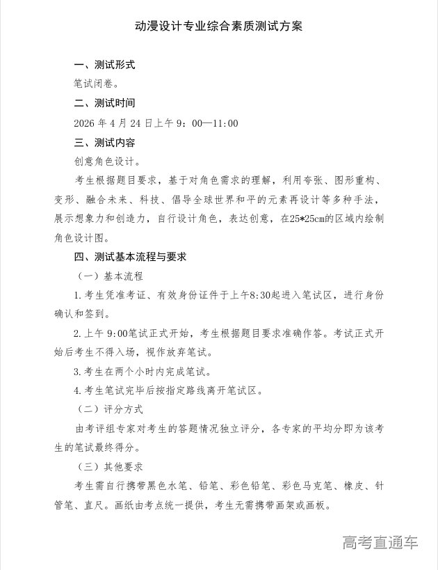
3.动漫设计专业综合素质测试方案
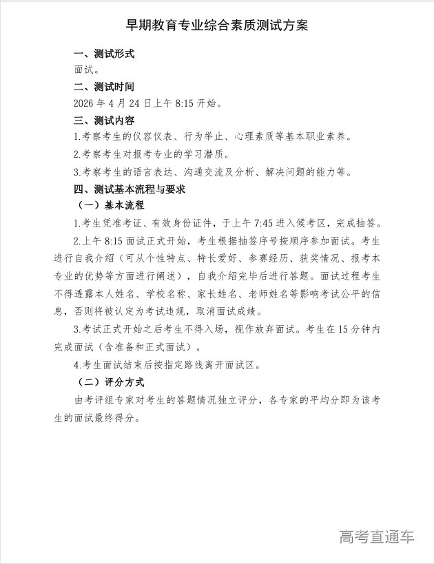
4.早期教育专业综合素质测试方案
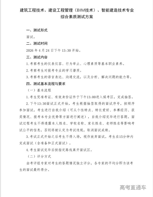
5.建筑工程技术、建设工程管理(BIM技术)、智能建造技术专业综合素质测试方案
6.护理(中外合作办学)专业综合素质测试方案
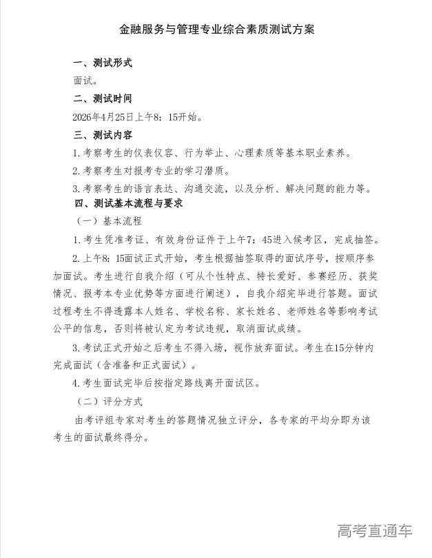
7.金融服务与管理专业综合素质测试方案
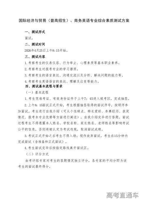
8.国际经济与贸易(普高招生)、商务英语专业综合素质测试方案
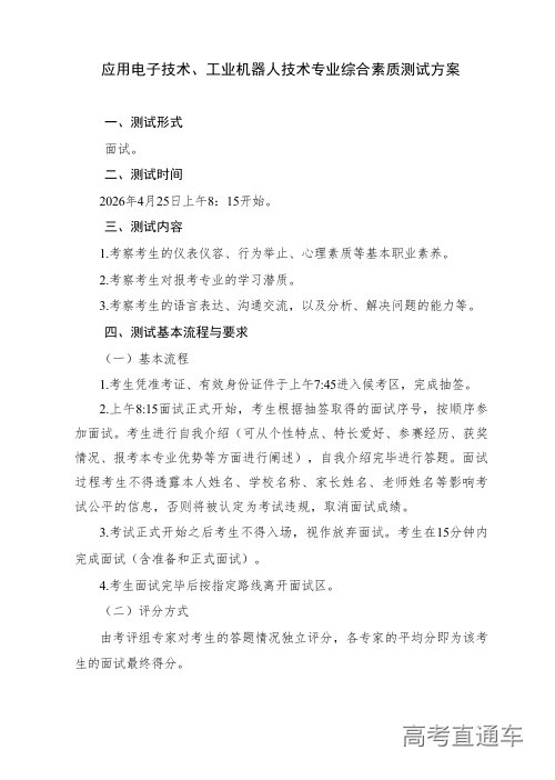
9.应用电子技术专业、工业机器人技术专业综合素质测试方案
10.机电一体化技术、机械设计与制造专业综合素质测试方案
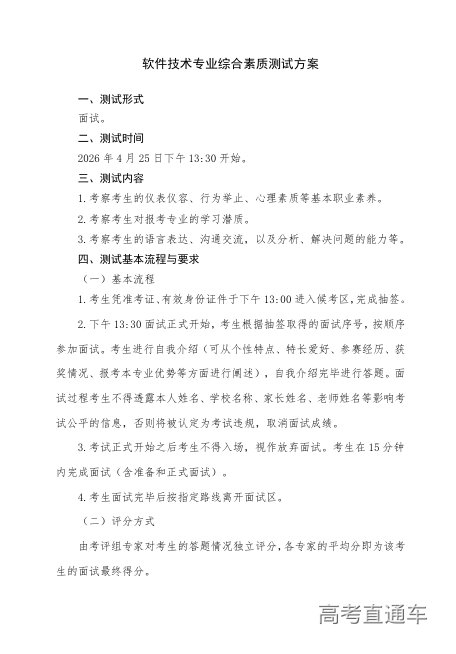
11.软件技术专业综合素质测试方案
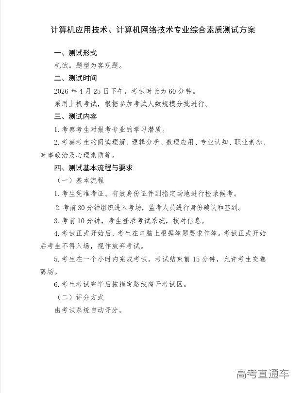
12.计算机应用技术、计算机网络技术专业综合素质测试方案
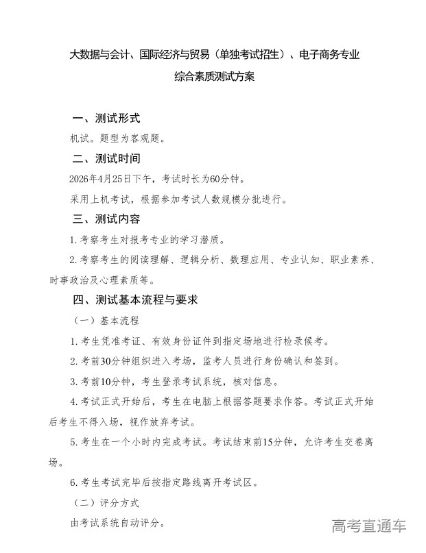
13.大数据与会计、国际经济与贸易(单独考试招生)、电子商务专业综合素质测试方案












