为推进学校体育文化建设,提高学生运动竞赛水平,根据教育部及体育总局有关文件精神,结合学校实际情况,我校2021年继续面向全国招收高水平运动员,以及符合《体育总局办公厅关于做好2021年高校保送录取运动员有关事宜的通知》(体科字〔2020〕155号)的优秀运动员。
一、招生计划
我校2021年高水平运动队招生计划总数为55人,其中:A类(即执行文化单考)为11人,B类(即执行本二线65%)为17人,C类(即执行本二线)27人。
项目 | 分类排序 | 小项或位置 | 计划上限 |
男子篮球 | 外线 | 后卫(1、2号位);前锋(3、4号位) | 5人 |
内线 | 中锋 (5号位) | ||
内线队员身高不低于195cm。 | |||
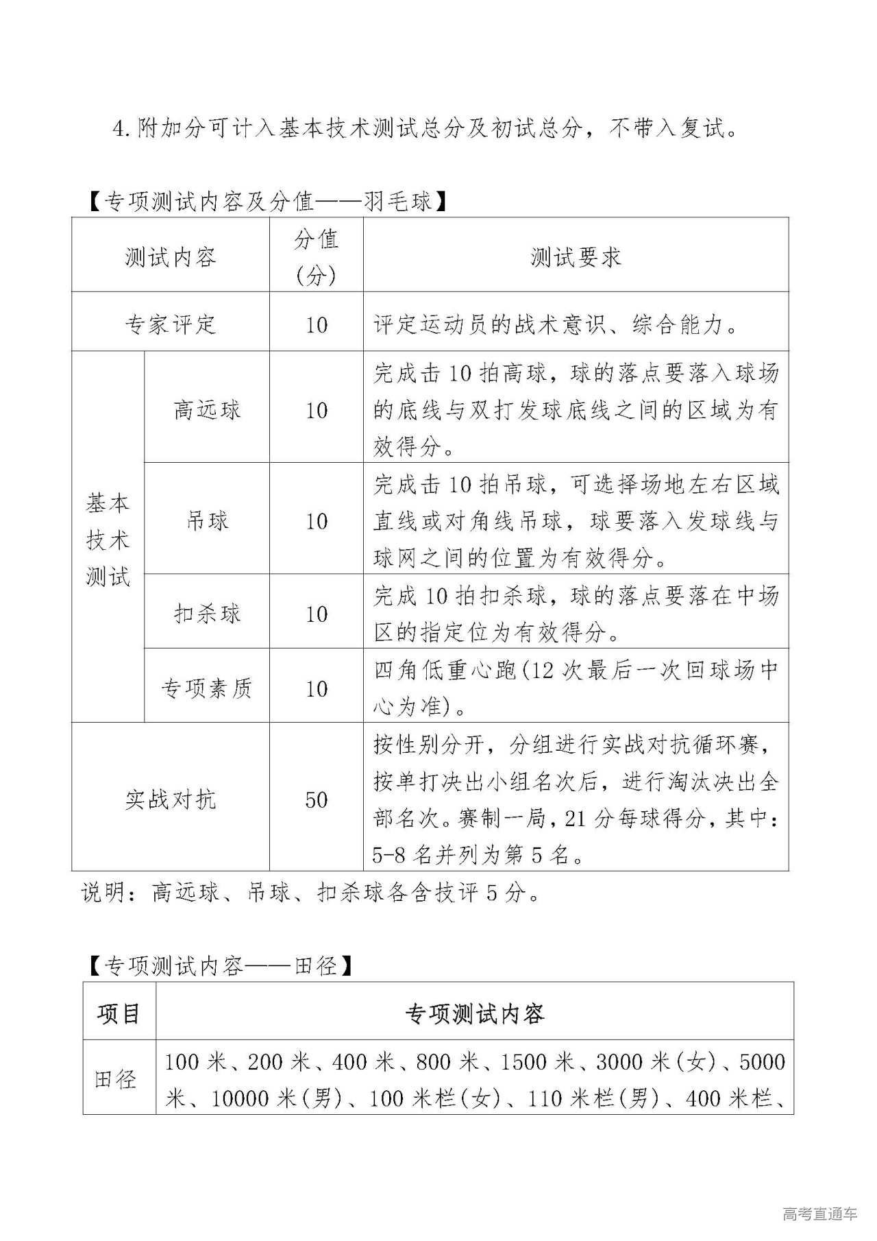
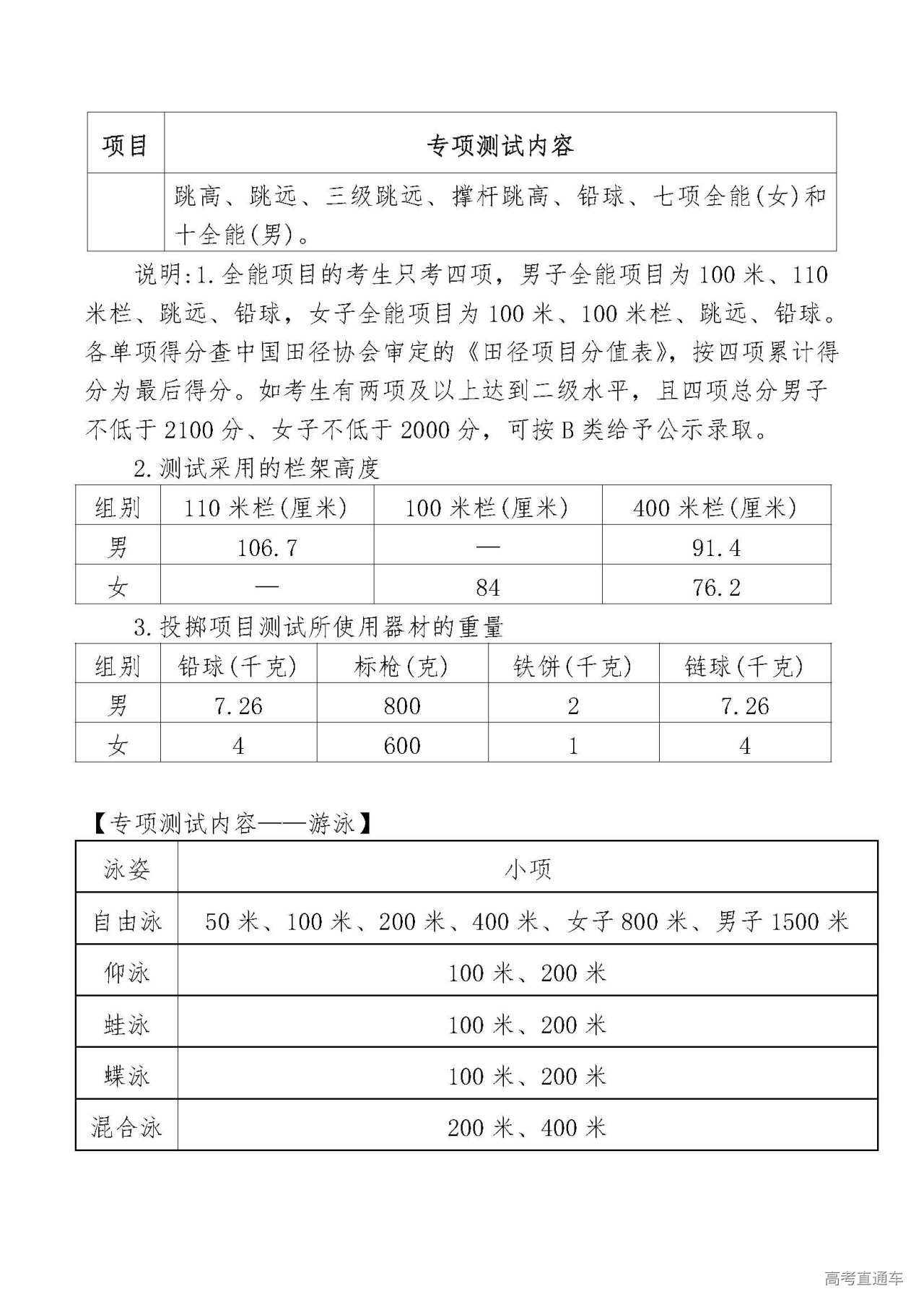
田 径 | 不分小项 | 100米、200米、400米、800米、1500米、3000米(女)、5000米、10000米(男)、100米栏(女)、110米栏(男)、400米栏、跳高、跳远、三级跳远、撑杆跳高、铅球、七项全能(女)和十项全能(男)。 | 14人 |
羽毛球 | 不分小项 | 男单、男双、女单、女双、混双 | 11人 |
若A类计划1人时优先录取女子项目。 | |||
男子足球 | 中前场 | 前锋、中场(左边前卫、右边前卫、前腰、后腰) | 11人 |
后卫 | 中后卫(左边后卫、右边后卫、中卫) | ||
游泳 | 自由泳 | 50米、100米、200米、400米、女子800米、男子1500米 | 12人 |
仰泳 | 100米、200米 | ||
蛙泳 | 100米、200米 | ||
蝶泳 | 100米、200米 | ||
混合泳 | 200米、400米 | ||
1.A类优先录取运动等级高的考生。 2.非注册运动员报考成绩标准见附件4 | |||
二、培养专业
田径(100米、200米、400米、男子110米栏、女子100米栏、400米栏)项目招生培养专业为新闻传播学类专业,其他项目招生培养专业为公共事业管理(体育管理方向)专业。
三、报名条件
符合普通高校年度招生工作规定的报名要求,年龄不限。根据教育部有关规定,高水平运动员在校期间必须参加相关比赛,考生还需符合参赛的报名条件(包括年龄要求),且具备以下条件之一者方可报考:
1.高级中等教育学校毕业,获得国家二级运动员(含)以上证书,且高中阶段在省级(含)以上比赛中获得集体项目前六名的主力队员或个人项目前三名者。
2.具有高级中等教育毕业同等学力,获得国家一级运动员(含)以上证书且近三年内在省级(含)以上比赛中获得集体项目前六名的主力队员或个人项目前三名者,或近三年内在全国(或国际)集体项目比赛中获得前八名的主力队员。
同等学力考生需要由省级教育行政部门进行认定,我校以生源所在省高考报名证明表作为认定依据,未经认定者不能报名。
3.其他要求
(1)报名条件中的比赛范围原则上适用附件1,近三年的比赛成绩有效时间界定为2018年6月份后。
(2)考生本人获得的国家运动等级证书中的运动项目应与报考运动项目一致,其中田径项目与运动小项要严格对应。我校不接受田径和游泳项目接力比赛成绩作为报名依据。
(3)篮球项目不接受曾经是或目前仍属国家、省、自治区、直辖市运动队正式的在编运动员;不接受凡在中国篮球协会注册的球员以及曾参加全国U19、U21联赛、俱乐部青年联赛、NBL联赛、CBA联赛的球员(以秩序册为准);不接受运动员等级证书项目为“篮球三人制”的球员报名。
(4)羽毛球项目A类报名标准:只招收已在体育总局乒羽运动管理中心注册者,获得国家一级及以上运动员证书,并参加过全国运动会、全国青年运动会、全国羽毛球锦标赛、全国羽毛球冠军赛、全国羽毛球青年锦标赛、中国羽毛球俱乐部超级联赛等比赛之一获得前八名的主力队员。
报考B、C类级别:①不招收已在中国羽毛球协会正式注册的运动员(15周岁生日前注册者除外);②团体比赛成绩只认可各省省运会团体赛冠军队主力队员,其余团体比赛项目均不认可。
(5)足球项目考生还需符合中国大学生体育协会颁布的本年度全国青少年校园足球联赛(大学超级组)的参赛资格。不接受运动员等级证书项目为“五人制足球”的球员报名。
四、报考流程
1.统考:游泳及男子足球项目考生
高考报名→教育部特殊类型招生报名平台注册报名→中国运动文化教育网或“体教联盟APP”上专业测试注册报名→学校审核高水平运动队报考资格→参加体育总局组织统考专业测试→学校审定公示资格→签约。
2.校考:男子篮球、羽毛球和田径项目考生
高考报名→教育部特殊类型招生报名平台注册报名→学校审核高水平运动队报考资格→考生网上缴费并打印准考证→来校参加专业测试→学校审定公示资格→签约。
3.文化单考考生
我校A类公示资格考生,还须参加体育总局组织的文化课单考。
五、文化课考试
1.高考报名
所有考生均须按相关省份的有关规定在户籍所在地办理全国文化统考报名手续,根据相关省的有关规定取得相关省高水平运动员高考报考资格。
2.参加文化单考
一级及以上运动等级符合“文化单考”申请条件的考生,须于2021年3月1-10日在“中国运动文化教育网”或“体教联盟APP”中进行考试报名,并按规定参加文化课考试。具体时间详见“中国运动文化教育网”或“体教联盟APP”上的通知。
文化课考试科目包括语文、数学、政治、英语4科,每科满分为150分。考试时间定在2021年4月17-18日。考试大纲详见中国运动文化教育网。
中国运动文化教育网:http://www.ydyeducation.com
六、参加我校高水平运动队网上报名
适用所有高水平运动队考生。(友情提示:考生如兼报运动训练专业,可能影响高水平运动队录取。)
声明:我校不接收纸质材料报名,未按要求完成网上报名、材料不合要求者,视为无效。
(一)报名时间:2020年12月29日至2021年1月1-7日23时止。
(二)登录“教育部阳光高考特殊类型招生报名平台”,按要求如实填报个人信息,并上传相关资料。
报名网址:https://gaokao.chsi.com.cn/zzbm/
先注册账号,再点击报名登录,进入高水平运动队栏目点击进入报名,填写个人信息,报考华侨大学高水平运动员志愿并确认志愿。
报名必备材料及要求(不必邮寄,报到时提供原件验证):
1.本人身份证原件扫描件(正、反两面扫描件)。
2.高中阶段或近三年参加省级以上(含)比赛的获奖证书、封面与本人信息页秩序册扫描件、封面与本人信息页成绩册扫描件(如是复印件,须有主办单位或学校盖章)。
以下两项比赛为必备项,缺一不可:
(1)申请最高运动等级证书所对应的秩序册、获奖证书或成绩册。
(2)近三年或高中阶段取得省级(含)以上比赛中获得集体项目前六名的主力队员或个人项目前三名所对应的秩序册、获奖证书或成绩册。
3.就读学校学历证明原件扫描(往届生提供高中毕业证书)。
4.考生参加高考报名信息截图。
5.运动等级证书原件扫描(最高运动等级)。
6.运动等级查询结果截图。
登陆“运动员技术等级综合管理系统”查询页面打印。
网址:http://ydydj.univsport.com/index.php?m=index&c=look&a=look;
7.集体项目主力队员认证证明原件扫描。
仅限男子篮球、男子足球、羽毛球团体项目。
集体项目运动员报名应提供由考生所在学校或单位开具的参加省级及以上有效比赛时,作为主力上场队员比赛的证明材料,须注明考生姓名、身份证号码、场上位置,加盖单位公章,并由所在队主教练或所在学校主管领导签字(证明模板见附件2)。
8.《华侨大学2021年高水平运动队考生反兴奋剂承诺书》原件扫描(模板详见附件5)。
拒不签订承诺书或拒绝接受兴奋剂检查的考生,视为主动放弃考试资格。
声明:考生应本着诚信的原则如实填写申请表并提供真实准确的相关证明材料;中学应本着高度负责的态度审核考生的申请表及相关证明材料并签字盖章。
我校保留进一步核验原件的权利,如考生未能按要求提供原件,学校可不予录取。
(三)按要求填报志愿(含院校及项目)。
其中,考生须根据文化及专项水平选择1个“报考类型”,学校根据“报考类型”进行分类排序,一旦选定不得变更。
报考类型 | 类别 | 适用对象 |
1 | 只参加A类选拔 | 一级及以上运动等级,只参加“文化单考”,不参加“秋季高考”。 |
2 | 参加A\B类选拔 | 一级及以上运动等级,参加“文化单考”及“秋季高考”,考生文化成绩预估不低于本二线65%。 |
3 | 参加A\B\C类选拔 | 一级及以上运动等级,参加“文化单考”及“秋季高考”,文化成绩预估不低于本二线。 |
4 | 只参加B类选拔 | 二级及以上运动等级,参加“秋季高考”,文化成绩预估不低于本二线65%。 |
5 | 参加B\C类选拔 | 二级及以上运动等级,参加“秋季高考”,文化成绩预估不低于本二线。 |
(四)确认志愿:考生须2021年1月8日23时前通过报名系统确认志愿,逾期未确认则报名无效。报名系统里仅限制报考2所高校,志愿确认后不接受取消。
(五)下载打印申请表,由所在中学审核并签字盖章后,将扫描件上传至报名系统。
七、体育专项考核
(一)报考资格初审
适用高水平运动队所有考生。
我校招生处将对报名考生的材料进行初审,结合我校高水平运动队建设需要,确定初审合格名单,并于2021年1月11-15日期间分批公布。详见华侨大学招生信息网(网址:http://zsc.hqu.edu.cn)。
请注意及时查看审核情况,我校将通过系统信息及时反馈审核情况,如材料未完整的考生,请在规定时间内补充完整,逾期视为弃权。
(二)专项统考:游泳及男子足球项目
2021年符合我校游泳及男子足球项目的报考资格的考生,专业测试需参加全国统考,我校不再组织该项目的校考。
1.统考专业测试注册报名
考生除参加我校高水平运动队报名外,初审合格考生还须通过“中国运动文化教育网”或“体教联盟APP”上进行专业考试注册报名。
注册时间:2021年2月1日至3月1日12:00;
报名时间:2021年3月1-10日12:00。
中国运动文化教育网:http://www.ydyeducation.com。
2.参加统考专业测试
专业测试按照国家体育总局制定的《普通高等学校运动训练、武术与民族传统体育专业体育专项考试方法与评分标准》执行,满分为100分。
具体考试安排详见“中国运动文化教育网”、“体教联盟APP”。
专业统考结束后,我校将根据运动队建设需要,以及考生成绩、小项或位置、运动等级等择优确定我校专业考试合格名单,宁缺毋滥。
(三)专项校考:男子篮球、羽毛球和田径项目
除游泳及足球项目外,其他项目初审合格的考生须于2021年1月16日17:00前登录阳光高考收费平台交费,每人170元/项目,一经缴纳均不办理退还,并按疫情防控要求(另行通知)来校参加专项测试:
1.报到时间:2021年1月17日上午8:00-8:45,逾期不候。
2.报到地点:华侨大学(泉州校区)正大门。
3.验证:凭居民身份证、运动员等级证书等原件。
4.保险:个人“人身意外伤害保险”单据原件(须在测试期内有效)。
凡报名参加我校高水平运动队招生测试的考生必须购买测试期间的“人身意外伤害保险”,否则不能参加测试。
5.专项测试时间(暂定):2021年1月17日,地点:华侨大学泉州校区,具体安排详见后续通知。
八、测试项目及内容
请见附件3。
九、公示签约及录取
(一)公示
体育专项测试成绩合格的考生名单,将在华侨大学招生信息网(http://zsc.hqu.edu.cn)、教育部阳光高考平台等网站进行公示。
(二)签订协议
我校将根据考生参加体育专项水平测试的成绩,按照教育部高水平运动员招生规定,并结合我校高水平运动队的建设需要,择优认定部分考生,并按规定上报公示后,经省级招生部门审核通过后视为取得我校高水平运动员专项水平测试合格,宁缺毋滥。
具体选拔办法将于校考测试前另行公布。
获得我校体育专项水平测试合格的高水平运动员,本着自愿的原则,与我校签订《华侨大学2021年招收高水平运动队协议书》。
专项测试合格考生划分为A、B、C三类,具体如下:
1.A类(测试成绩优秀的一级及以上运动等级考生)
(1)计划数上限:11人
(2)文化分要求:参加体育总局统一组织的运动训练、武术与民族传统体育专业单独招生文化课考试(简称:文化单考,下同),成绩达到我校要求。
2.B类(测试成绩优秀的二级及以上运动等级考生)
(1)计划数上限:17人
(2)文化分要求:高考文化成绩达到生源所在省份本科第二批次录取控制分数线65%的。
3.C类(测试成绩合格的二级及以上运动等级考生)
(1)计划数上限:27人
(2)文化分要求:高考文化成绩达到生源所在省份本科第二批次录取控制分数线的考生。
(三)高考志愿填报
与我校签订招考协议的高水平运动员,必须参加2021年高考,在高水平运动队批次报考华侨大学;无高水平运动队批次省市的考生须第一志愿(或平行志愿A志愿)报考华侨大学。
高水平运动员的招生专业计划单列,不占用我校在各省、自治区、直辖市公布的招生专业计划。
(四)录取:考生须参加其户口所在地省级招生办公室统一组织的高考报名,我校根据考生的体育专项测试成绩、文化成绩和我校高水平运动队建设的需要,确定预录取名单报考生所在省级招办,审核通过后办理录取手续。
(五)其他说明
1.本科不分批次的省份,上述“本科二批录取控制线”按照生源省份制定的高水平运动员招生录取控制线的相关规定执行。
2.特别提示:认定为B、C类等级的考生,须于2021年7月6日前(以寄件日邮戳为准)将网上查询的成绩及志愿填报表截图保存打印后(考生亲笔签名、中学盖章),扫描件电邮至hquzsb hqu.edu.cn,原件通过中国邮政快递(EMS,其他快递方式可能影响投递)邮寄至我校招生处(通讯地址:福建省泉州市丰泽区华侨大学招生处,邮编:362021,联系电话:0595-22695678);逾期未邮寄者影响录取的后果自负。
十、学费标准
高水平运动员入学后根据所录取的专业收费标准收费,学费标准为5460元/年。到校后表现突出的运动员还将有机会享受“华侨大学姚加茂体育基金”奖励。学费标准按当年福建省物价局批准为准。
十一、约束及监督机制
1.高水平运动员招生的全过程由学校纪检监察部门参与、实施监督,并主动接受社会各界监督。监察电话:(0595-22693678)
2.学校根据相关规定将测试合格名单报教育部高校学生司备案,并经生源所在地的省级招生部门审核后,由教育部通过“中国高等教育学生信息网”(网址为:http://www.chsi.com.cn)对合格考生名单进行集中公示。未经教育部集中公示的考生,我校不予录取。
3.我校有权要求对参加测试的考生进行兴奋剂抽查检测,检测费用由考生本人负担,药检不合格者不予录取。
4.高水平运动队招生过程中出现任何违规行为,一经查实,依据《国家教育考试违规处理办法》(教育部令第33号)和《普通高等学校招生违规行为处理暂行办法》(教育部令第36号)严肃处理。涉嫌犯罪的,移送司法机关处理。
十二、关于优秀运动员保送入学
符合《体育总局办公厅关于做好2021年高校保送录取运动员有关事宜的通知》(体科字〔2020〕155号)的优秀运动员,请于2021年2月1-15日登录“中国运动文化教育网”(www.ydyeducation.com)或“体教联盟APP”中的“运动员保送系统”上按规定进行报名,运动员要通过系统提交符合保送资格的比赛获奖证书扫描件或照片、身份证正反面照片、电子证件照等报名材料。
初次审核时间:2021年2月20日12:00前。
调剂审核时间:2021年2月23日12:00前。
经我校初次审核,未被审核通过的运动员可进行调剂,调剂填报志愿时间为2021年2月20日12:00至2021年2月22日12:00,逾期不予受理。
1.招生项目及计划:根据学校运动队建设实际情况,优先录取退伇或即将退伇运动员,2021年我校只接收击剑(0-2人)、武术套路(0-2人)项目的考生报考,不招收其他项目。
2.培养专业:体育教育专业。
十三、其他
考生报到、测试时,学校不安排接站,往返路费、食宿费自理。
十四、联系方式
联系电话:0595-22693589(华侨大学体育学院,9:00-11:30),0595-22695678(华侨大学招生处,2021年1月4-15日以及2月26日以后的上班时间)。
有关信息敬请留意华侨大学相关网页:
http://zsc.hqu.edu.cn(招生处)
http://tyxy.hqu.edu.cn/(体育学院)
附件【1.华侨大学2021年高水平运动队报名条件比赛范围.docx】
附件【3.华侨大学2021年高水平运动员测试内容.docx】
附件【4.华侨大学2021年游泳项目报名最低成绩要求.docx】
附件【5.华侨大学2021年高水平运动队考生反兴奋剂承诺书.docx】







