根据《教育部办公厅关于做好2022年普通高校部分特殊类型招生工作的通知》(教学厅〔2021〕7号)及《关于做好2022年部分外国语中学推荐保送生工作的通知》(教学司〔2021〕12号)的有关规定,我校继续开展2022年保送生招生工作,制定本简章。
一、报名条件
1.非外语类保送生:高中阶段入选中学生学科奥林匹克竞赛国家集训队成员的应届普通高中毕业生;
2.外语类保送生:教育部批准的具有推荐外语类保送生资格的外国语中学中,具备外语类保送资格、思想品德和学习成绩优秀的应届普通高中毕业生。
注:上述考生均须获得教育部2022年保送生资格。
二、招收专业
天津大学2022年非外语类保送生可任选我校本科招生专业,详细请见报名系统。
天津大学2022年外语类保送生招生专业为英语专业。
注:高考改革省份考生的选考科目须符合我校在各省公布的2022年选考科目要求;考生高考体检条件须符合教育部《普通高等学校招生体检工作指导意见》文件要求。
三、报名材料
符合我校保送生报名条件的考生,需要在规定时间登陆教育部“阳光高考特殊类型招生报名平台”(http://gaokao.chsi.com.cn/bssbm/),按要求进行网上报名,如实填写相关信息并按要求上传以下报名材料:
1.天津大学2022年保送生申请表(由报名系统打印,含基本信息、中学成绩、个人自述、志愿信息、获奖记录等,须所在中学校长或主管校长签字且加盖学校公章);
2.高中阶段成绩单(含年级人数、年级排名)、高中学业水平成绩:须由中学教务部门出具并盖章;
3.证明材料:学生综合素质评价、考生在高中阶段的获奖证书及其他可证明考生相关申请资格的支撑材料。
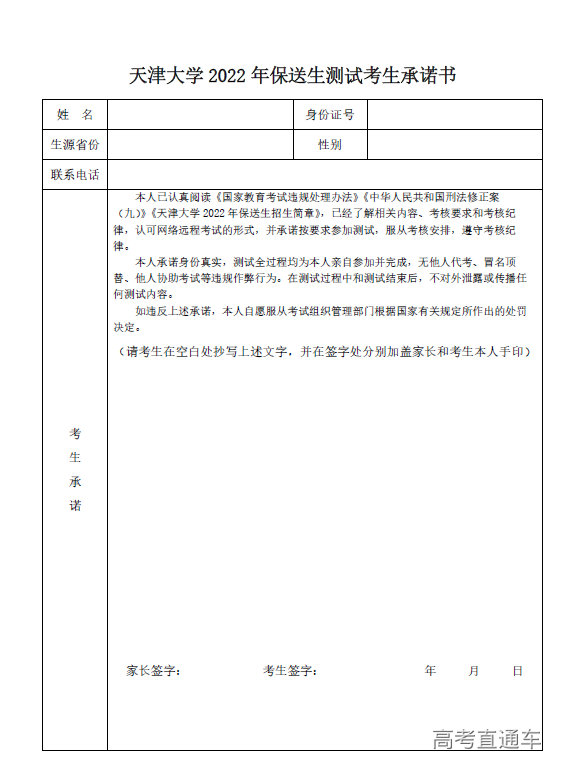
4.天津大学2022年保送生测试承诺书(见附件1):须考生本人手写个人信息并抄写承诺文字。
四、注意事项
1.我校不接收考生纸质报名材料,所有报名材料均须上传至报名系统,报名材料须保证信息完整、材料真实、页面整洁、文字清晰,格式为jpeg(扩展名为.jpg或.jpeg);
2.请考生注意在“确认志愿”前详细检查材料的完整性,一经确认志愿,报名系统中所有信息不得再进行修改;
3.报名材料中所有签字信息均须本人亲笔签名;
4.因考生没有按时报名、没有按要求上传报名材料、信息填写错误等个人原因导致报名未成功的,考生自行承担相应后果;
5.考生请务必牢记网上报名系统用户名和密码,可通过网上报名系统查看初审结果、测试安排、测试结果等信息。
五、资格审查
我校将对申请人提交的材料进行初步审核,并在我校本科招生网(http://zs.tju.edu.cn)及报名系统(http://gaokao.chsi.com.cn/bssbm/)中公布初审结果,同时公布选拔测试相关事宜。
六、考核
通过初审并获得参加考核资格的考生须持身份证、准考证,参加我校组织的保送生模拟演练和正式远程线上测试。
确保安全性、公平性和科学性的基础上,对于初审通过的考生,我校将提前开展模拟演练工作,凡因考生个人原因无法参加模拟演练和正式面试的学生,视为放弃后续相关考核和录取工作。
外语类保送生考核内容为综合面试,包括英汉视译、汉英视译共两部分,总分100分。
非外语类保送生考核内容为综合面试。
七、资格认定和公示
根据考核成绩,我校将依据择优录取的原则确定保送生人选名单,报送考生所在省级招生办公室备案,并在教育部阳光高考信息平台及我校本科招生网公示。各方公示无异议后,最终确定合格人选。
八、录取原则
1.我校将根据考生的测试成绩择优录取。根据教育部文件精神,我校外语类保送生录取专业均为英语,且进校后不可转专业,可选择学习校内开设的辅修专业。
2.考生须按规定参加2022年高考报名和体检。对于通过我校保送生测试且体检合格者,我校将拟录取保送生名单报生源所在地的省级招生办公室审核,并办理录取手续,在收到生源所在地省级招生办公室的录取审批表后发放录取通知书。
九、日程安排
网上报名时间:2021年12月28日12:00至2022年1月5日12:00;
模拟演练时间:2022年1月8日;
正式远程线上测试时间:2022年1月9日进行正式综合面试;
面试平台网址及操作流程届时将发布在天津大学本科招生网;
注:具体测试时间详见准考证,准考证可登陆报名系统查看下载。
十、监督和约束机制
天津大学保送生招生工作将在教育部的指导和学校招生工作领导小组的领导下,严格遵循公平、公正、公开和择优录取的原则,加强管理,严格程序,接受社会监督。对于招生期间违规违纪行为可向纪检监察部门反映。
1.保送生招生的全部工作在学校纪委监察室的监督下进行;
2.所有取得我校保送生资格的考生必须经天津大学本科招生网及教育部阳光高考信息平台等相关网站公示合格,并经生源所在地省级招生办公室批准,方可被录取;
3.如有考生弄虚作假,则取消该生被认定的资格,若该生已被录取,则取消其入学资格;已经入学的,按教育部和我校相关规定处理。
4.其他违规行为将按照教育部有关规定处理。
十一、所有信息全部通过天津大学本科招生网和网上报名系统发布,不再另行通知,考生未能及时查询而影响测试或录取,责任自负。
十二、本实施方案由天津大学招生办公室负责解释,若教育部2022年相关政策变化,以教育部最新政策为准。
咨询电话:022-27405486
传真:022-27401800
联系地址:天津市津南区海河教育园区雅观路135号天津大学北洋园校区行政服务中心(杏荪楼)A116室
天津大学招生办公室
2021年12月
附件【附件1:天津大学2022年保送生测试考生承诺书.docx】
