为统筹做好考试招生和常态化新冠肺炎疫情防控工作,针对不同专业人才选拔的特点和要求,学校2021年艺术类专业考试整体上拟采用网络考核的形式。
表演专业根据考核需要拟酌情安排复试,具体按照上级部门对于防疫工作的要求执行,相关办法另行公布。
艺术类校考专业考试科目、考试安排以及录取原则等,均以学校正式公布的艺术类招生简章为准。
学校艺术类专业在各省(区、市)计划投放情况以当地招办(考试院)公布的高考招生计划为准。请考生密切关注艺考界发布的相关信息。
学校艺术类校考专业属于艺术类省级统考涵盖范围内的,按照省有关招生规定执行。考生报考时须具备相应艺术类省级统考合格成绩。为方便考生了解我校艺术类校考专业是否涉及省统考以及涉及哪一类省统考,现将有关信息公布如下:
福建、湖北、湖南、甘肃4个省份学校不组织校考。
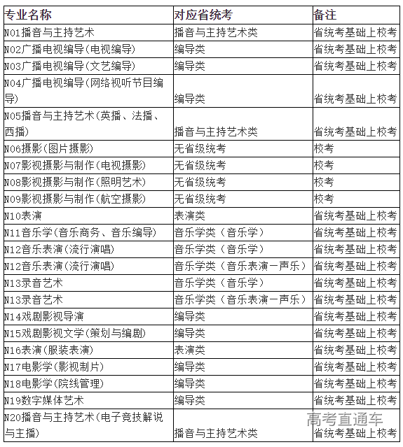
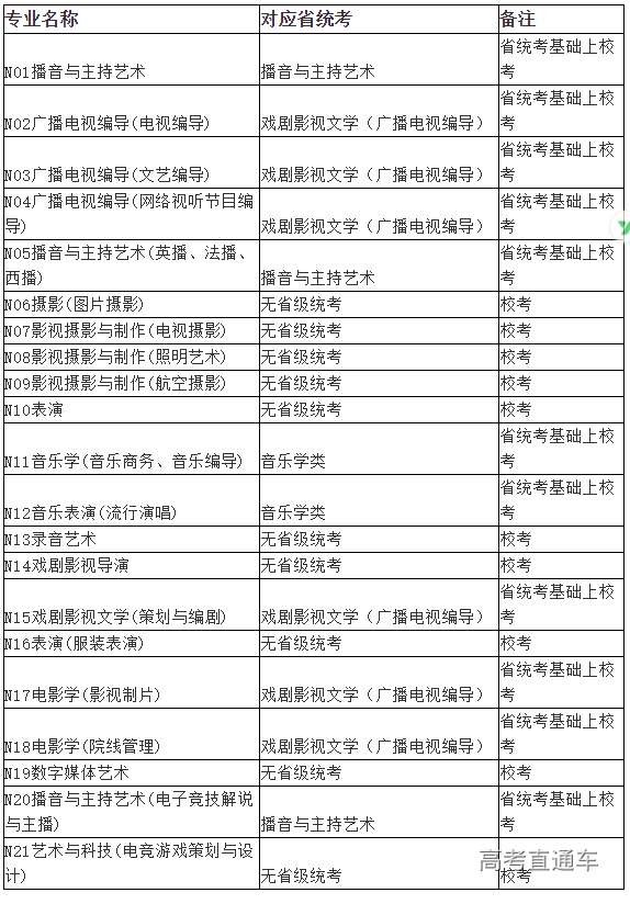
2021年艺术类校考专业与各省统考对应关系
(北京)

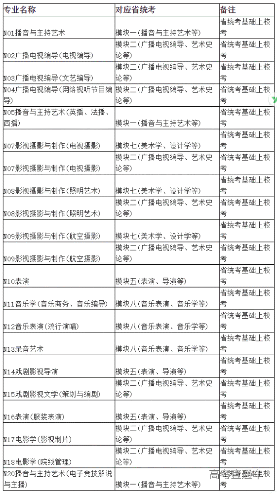
2021年艺术类校考专业与各省统考对应关系
(天津)

2021年艺术类校考专业与各省统考对应关系
(河北)

2021年艺术类校考专业与各省统考对应关系
(山西)

2021年艺术类校考专业与各省统考对应关系
(内蒙古)

2021年艺术类校考专业与各省统考对应关系
(辽宁)

2021年艺术类校考专业与各省统考对应关系
(吉林)

2021年艺术类校考专业与各省统考对应关系
(黑龙江)

2021年艺术类校考专业与各省统考对应关系
(上海)

2021年艺术类校考专业与各省统考对应关系
(江苏)

2021年艺术类校考专业与各省统考对应关系
(浙江)

2021年艺术类校考专业与各省统考对应关系
(安徽)

2021年艺术类校考专业与各省统考对应关系
(江西)

2021年艺术类校考专业与各省统考对应关系
(山东)

2021年艺术类校考专业与各省统考对应关系
(河南)

2021年艺术类校考专业与各省统考对应关系
(广东)

2021年艺术类校考专业与各省统考对应关系
(广西)

2021年艺术类校考专业与各省统考对应关系
(海南)

2021年艺术类校考专业与各省统考对应关系
(重庆)

2021年艺术类校考专业与各省统考对应关系
(四川)
2021年艺术类校考专业与各省统考对应关系
(贵州)

2021年艺术类校考专业与各省统考对应关系
(云南)

2021年艺术类校考专业与各省统考对应关系
(西藏)

2021年艺术类校考专业与各省统考对应关系
(陕西)

2021年艺术类校考专业与各省统考对应关系
(青海)

2021年艺术类校考专业与各省统考对应关系
(宁夏)

2021年艺术类校考专业与各省统考对应关系
(新疆)
